购买
下载掌阅APP,畅读海量书库
立即打开
畅读海量书库
扫码下载掌阅APP

第一节
北洋政府时期新闻业的宪法及“省宪”保障

宪法作为诸法之母,从根本上保护着人民言论、著作、刊行自由,当然也是人们从事新闻传播活动的根本保障。北洋政府时期国家宪法更迭多次,更在“联省自治”期间出现多部地方“省宪”。实际施行的国家宪法有“临时约法”“袁记约法”“贿选宪法”,但都因政权更迭频繁导致宪法效力大大减损,犹如昙花一现。

1912年3月南京临时政府颁行的《中华民国临时约法》,因为军阀混战屡遭破坏。在北京政府方面,1914年5月袁世凯废止“临时约法”颁布《中华民国约法》。1916年袁世凯死后各军阀政权开始全面混战,大总统相继由黎元洪、冯国璋、徐世昌等接替,“临时约法”受“护法运动”影响间断恢复。1923年10月曹锟贿选当上总统并颁行《中华民国宪法》(“贿选宪法”),施行不到一年即被废止。1925年12月段祺瑞担任“临时总执政”订立《中华民国宪法草案》,未及施行即宣告破产。

在各地方军阀所辖区域,“临时约法”从未正式废止,直到1931年6月才被《中华民国训政时期约法》取代。但是,湖南、浙江等省的地方军阀在争夺地方统治权方面不甘寂寞,陆续提出“制宪”方案以期“联省自治”。《江西省临时约法》《浙江省宪法》《湖南省宪法》《广东省宪法草案》《四川省宪法草案》《福建省宪法》等多省自治宪法陆续出台。国家宪法及各地省宪关于言论、出版自由的具体内容见下表2-1。

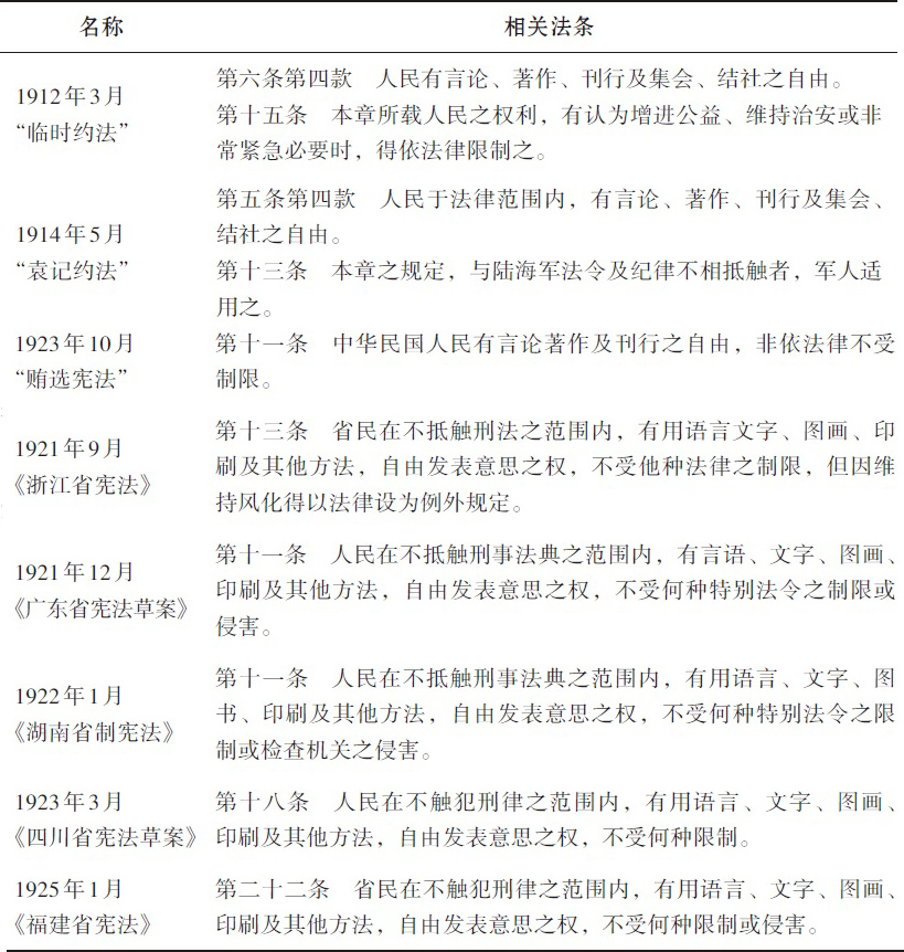
表2-1 北洋政府时期(1912—1928)新闻业的宪法保障

谢然之认为,言论自由和新闻自由“在原理上是相同的,它们的基本立场也是一样的。那就是:一切人们既应有言欲言的自由,便应有出版其所欲出版的自由,这是善良的公民应有的权利。但言论自由是人类普遍的自然的要求,而新闻自由却是一种人类的活动,这类自由的要求只限于拥有印刷工具的人民” 。因此,新闻界捍卫新闻自由的核心工作是捍卫宪法权利。诚如1924年《密勒氏评论报》主编鲍威尔在上海新闻记者联欢会上所言,“新闻界不能受苛法之束缚,言论自由载在约法,而中国之新闻界在事实上每因言论不洽于政府或政党,而受约束,故中国新闻界第一应谋法律上付予之保障”

北洋政府时期政府共制定了三部宪法,分别是南京临时政府《中华民国临时约法》(1912—1928)、袁世凯政府《中华民国约法》(1914—1916)和段祺瑞政府《中华民国约法》(1923—1925)。有趣的是,三部不同的宪法却抱持着三种不同言论出版自由主张。

首先,1912年的“临时约法”持“优先地位观点”。即言论出版自由权较其他宪法权利应优先得到保护,该宪法在第二章第六条第四款中规定,“人民有言论、著作、刊行及集会、结社之自由”,第十五条规定,“本章所载人民之权利,有认为增进公益,维持治安或非常紧急必要时,得依法律限制之”。由“增进公益”“维持治安”“非常紧急必要”的权衡,言论出版自由可以“依法律限制”。表明通常情况下言论出版自由不受法律干涉,法律干涉言论出版自由是不得不权衡利弊的特殊情况。

其次,与“临时约法”划定言论出版自由权的优先地位相比,1914年“袁记约法”对其进行限缩,“袁记约法”主张“平衡观点”。即言论出版自由权与其他宪法权利没有优先保护的问题,司法层面当由法院具体权衡。在其第二章第五条第四款规定,“人民于法律范围内,有言论、著作、刊行及集会、结社之自由”,从“法律范围内”的措辞可以看出,言论出版自由与其他宪法保护的权利同等重要。

再次,1923年段祺瑞政府制定的《中华民国约法》,持“相对自由观点”,是自由度最大且对言论出版自由最为开明的宪法。即公民和报刊在意见表达或新闻报道时只要不违法,就不受法律干涉。该法在第四章第十一条中规定:“中华民国人民有言论、著作及刊行之自由,非依法律不受制限”,其“非依法律不受制限”的表述,说明言论出版只有在违法情况下才会受法律干涉。

在省宪方面,各地对省民享有“言语、文字、图画、印刷及其他方法自由发表意思之权”表现出极大认同,普遍对“自由观点”进行了进一步阐释。《浙江省宪法》规定“不受他种法律之制限,但因维持风化得以法律设为例外规定”,《广东省宪法草案》规定“不受何种特别法令之制限或侵害”,《湖南省制宪法》规定“不受何种特别法令之限制或检查机关之侵害”,《四川省宪法草案》规定“不受何种限制”,《福建省宪法》规定“不受何种限制或侵害”

从法律规定的行为模式角度来看,这些宪法条款关于人民言论出版自由的规定在应为(义务)模式、可为(授权)模式和勿为模式三种模式的选择上,对言论出版自由的限制逐步放开。按程度不同可以分为四种类型:(1)可为模式,如“临时约法”规定言论出版自由可以“得依法律限制之”;(2)部分偏向可为模式,如“贿选宪法”强调“非依法律不受制限”;(3)部分偏向勿为模式,如《湖南省制宪法》规定“在不抵触刑事法典之范围内”,“不受何种特别法令之制限或侵害”;(4)勿为模式,如《四川省宪法草案》《福建省宪法》规定“在不触犯刑律之范围内”,将大范围的“刑事法典”限制缩小到“刑律”,并提出在此前提外“不受何种限制”。从“可为”到“勿为”模式的转变,表明民初宪法体系对公民言论出版自由的保障经历了由“相对自由”到“绝对自由”的转变。这样的转变与新闻学家戈公振所寄望的中国言论出版自由发展方向是一致的,他认为“我国宪法应仿美国先例,以绝对自由条文,明白规定于宪法中,删去言论出版自由项下‘非依法律不得限制’而加入‘人民言论出版自由不得以法律限制’一项。夫所谓绝对自由者,非绝对不受法律之制裁也,实不受专为言论出版而设之法律之制裁耳”。同时,在必要性的限制方面,也应该考虑到,“言论出版物而鼓吹谋叛国家,杀人放火,毁人名誉之举,则有普通之刑律足以制裁之,同无须另为加重之法律;更不容于言论出版未实现之际,而预为制裁之”

在近现代的国家法制体系中宪法具有最高效力,一切法律、法规都不得同宪法相抵触。宪法对人民言论出版自由权利的规定,是新闻业主张新闻自由的基石。无论是否真正兑现这些宪法权利,但在当时将其写入宪法却成为时代潮流,正如张申府所言,“信仰自由,思想言论自由,集会结社自由,不论实现没实现,完全实现没完全实现,许多民主国总都把他们订入什么‘宪法’了” 。综观之,北洋政府时期人民言论出版自由权利在宪法层面总体呈逐步放宽之势。存续时间最长的“临时约法”对言论出版自由持“地位优先观点” ,为段祺瑞政府以及各省政府普遍承认新闻自由打下了好的基础。 APPLD+vJLn9qFGrwts8eAbUwun5eZoBpn1m5ZR2LZoJ/aG8fQom+NlZF3NbfCwuc

点击中间区域
呼出菜单
上一章
目录
下一章
×