



招聘录用是企业员工管理的第一道关口,设计招聘录用制度的关键点有三个:
(1)明确录用条件。录用条件是单位用人文化的最直接体现,也是指导招聘工作的基本准绳。
表4-3 制度条款示例
(2)明确录用流程。录用流程是招聘录用制度的主体内容之一,应清晰明确地对企业的招聘录用环节进行规定,规范招聘工作。通过制度的形式保障招聘工作按预期推进,提高招聘质量。
表4-4 制度条款示例
续表
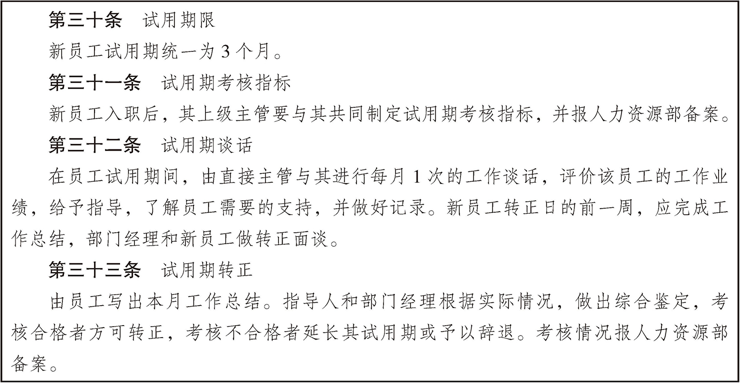
(3)规定试用期转正条件。仅仅依靠面试、背景调查等招聘环节来评估新员工是远远不够的,试用期评估是进一步了解新员工能否胜任岗位的重要手段。对试用期的明确规定也为将来解除不能胜任员工提供了有力的制度支持。
表4-5 制度条款示例
劳动合同管理制度是企业规章制度中的一项重点,劳动合同管理立足于劳动合同订立、变更、解除、终止、监控五个方面。劳动合同管理最主要的就是规范化,目前围绕劳动合同存在的争议包括双倍工资、无固定期限、违法变更、不当解除和违法终止,因此企业一方面要注意劳动合同管理的合法合规性,另一方面要做好劳动合同的日常监测工作,将劳动合同管理中出现的风险及时发现、及时处理,避免矛盾的长期累积,造成对企业不利的后果。
对于劳动合同文本的管理也是重中之重,劳动合同中应当具备以下条款:
(1)用人单位的名称、住所和法定代表人或者主要负责人。
(2)劳动者的姓名、住址和居民身份证或者其他有效身份证件号码。
(3)劳动合同期限。固定期限劳动合同、无固定期限劳动合同、以完成一定工作任务为期限的劳动合同都必须载明期限。
(4)工作内容和工作地点。工作内容包括劳动者从事劳动的工种、岗位和劳动定额、工作的任务等;工作地点,是指劳动者可能从事工作的具体位置。
(5)工作时间和休息休假。工作时间,是指劳动者为履行劳动义务,在法律规定的标准下,根据劳动合同、集体合同的规定提供劳动的时间。目前,我国实行三种类型的工时制度,分别是标准工时制度、不定时工作制和综合计算工时制。休息休假应按照国家相关规定执行。
(6)劳动报酬。劳动报酬是指用人单位根据劳动者劳动的数量和质量,以货币形式支付劳动者的工资。
(7)社会保险。社会保险主要包括养老保险、失业保险、医疗保险、工伤保险、生育保险五项。参加社会保险、缴纳社会保险费是用人单位与劳动者的法定义务,必须履行。《劳动合同法》之所以将社会保险规定为劳动合同的必备条款,旨在将双方的法定义务在劳动合同中说明,让用人单位与劳动者都清楚地知道双方的权利义务,同时也再次提醒双方必须履行缴纳社会保险费的义务。
(8)劳动保护、劳动条件和职业危害防护。劳动保护,是指保护劳动者在工作过程中不受伤害。劳动条件,是指用人单位为劳动者提供正常工作所必需的条件,包括劳动场所和劳动工具。职业危害,是指劳动者在职业活动中,因接触粉尘、放射性物质和其他有毒、有害物质等因素而对身体健康造成的危害,情况严重的可导致职业病的发生。用人单位应当在劳动合同中就职业危害的告知和预防措施等内容加以明确。
(9)法律、法规规定应当纳入劳动合同的其他事项。即按照《劳动合同法》以外的其他法律和行政法规的规定,应当在劳动合同中载明的内容。
劳动合同除前面的必备条款外,用人单位与劳动者还可以约定试用期、培训、保守秘密、补充保险和福利待遇等其他事项。
薪酬制度的制定主要注意以下三个要件:
(1)薪酬的结构。薪酬的结构可以采用“三结合”的模式,短期薪酬与长期薪酬的结合、固定薪酬与浮动薪酬的结合、法定薪酬与约定薪酬的结合。
表4-6 制度条款示例
(2)薪酬的确定。对于如何确定每个员工的薪酬水平加以规定。
表4-7 制度条款示例
(3)薪酬的调整。对员工薪酬如何进行升降调整加以规定。
表4-8 制度条款示例
续表
考勤直接关系员工上下班时间、加班、工资发放、员工管理等诸多内容。制度中应明确工作时间和考勤方式、加班规定、工资与考勤的关系等内容。
按照法定的休假类型,一般用人单位设计的休假包括产假、病假、事假、年休假、探亲假、婚丧假,这些假期法律对其均有明确的规定,但并未规定休假程序,用人单位可以通过休假制度对休假员工予以约束。如规定事假的审批流程和事由说明,并规定事假无工资,防止员工无节制请假。
表4-9 制度条款示例
续表
员工惩处是用人单位规章制度的重点,员工惩处制度的设计要注意以下三点。
(1)明确处分类型。可以建立警告、记过、记大过、降级、开除等阶梯式的惩处方式。
(2)明确纪律处分的行为和处理方式。对违反公司规定,需要对员工进行惩处的行为应一一列示,并明确处理方式,起到事前警示的作用。
(3)明确员工惩处的执行程序。一般来说,员工惩处是由人力资源部门或者行政管理部门负责,但这些部门可能并非员工的直接管理者,对员工实行惩处可能导致员工的抵触,因此建议用人单位建立惩处帮助人制度,由员工的直接上级或者所在部门负责人和人力资源部一起负责员工惩处的实施,化解员工惩处的抵制情绪。
表4-10 制度条款示例
续表