



规章制度是企业的重要文件,相当于企业的内部“法律”,因此,规章制度设计要严谨规范。
企业的规章制度应该形成统一的标准规范,通常来讲,一个完整规范的人力资源规章制度应该包含以下内容结构。
(1)制度名称。制度名称应能概括整个规章制度最重要的内容,题目力求简洁,最好控制在15字以内,如不能说明概括,可选择副标题概括表述。
·制度名称一般由制度发布主体、制度对象名称、制度种类三部分组成。发布主体一般标明为企业名称,如“××科技有限公司”;制度对象名称应使用规范术语,指明被规范对象的范围,如“员工招聘管理”;制度种类应接续在制度对象名称之后,如“制度”“办法”“条例”等,必要时在后加注限定成分,如“暂行”“试行”“补充”等字样,限定成分加注于制度种类之后用括号括入。
【示例】 “××科技有限公司员工招聘管理制度(试行)”
·制度名称中除引用的法规、规章制度等名称需加书名号外,一般不加标点符号。
·制度对象名称过长时,在制度正文的叙述中可用简称,但应在第一次出现时用括号加以说明。
【示例】 “为规范……特制定《××科技有限公司员工招聘管理制度(试行)》(以下简称‘本制度’)”
(2)制度正文。依次包括“制定目的、制定依据、适用范围、管理职责、管理内容与要求、实施日期、解释权属、其他说明”等内容。“制定目的、制定依据、适用范围”等内容可依次编排在第一章内,章题为“总则”;“管理职责”可单设一章,也可在其他章内表述;“管理内容及要求”是制度的主体,可视情况设若干章;“实施日期、解释权属、其他说明”等内容应编排在最后一章,章题为“附则”。
·制定目的主要说明制定制度的动机及所要实现的结果。该部分内容应置于正文第一章的第一条。编写时应采用以下典型用语:
【示例】 “为……特制定本制度。”“为了……制定……办法。”
·制定依据主要说明制定制度的前提和依据。构成依据主要是指有关政策法规、上级指示以及公司管理上的客观需要与要求。该部分内容可置于正文第一章的第二条,也可编写在第一条内。编写时应采用以下典型用语:
【示例】 “根据(依照、依据)……”
·适用范围主要规定制度的适用范围或应用领域。必要时,也可明确规定不适用的范围和领域。该部分内容单设一条,编写时应采用以下典型用语:
【示例】 “本……适用于……”“本……适用于……,也适用于……”“本……适用于……,……亦应(亦可)参照执行。”“本……不适用于……”
·管理职责主要明确实施该项管理活动的主管部门和协作部门,以及它们的相互关系、分工界限、工作内容和职责权限。
·管理内容及要求是制度的主体部分,应详细规定该项规章制度所涉及的全部内容和应达到的要求,采取的措施和办法。对于内容复杂的制度,编写时,可按计划、组织、协调、控制、检查、考核等基本职能排列,也可按管理事项的逻辑或时间顺序列出若干章,分别进行叙述。
·实施日期是指对文件正式生效实施时间的规定。该部分内容应单设一条,编写时应采用以下典型用语:
【示例】 “本……自发布之日起施行。”
·解释权属是指对制度的解释和制度执行的监督具有专属权的规定。该部分内容应单设一条,编写时应采用以下典型用语:
【示例】 “本……由公司……部门负责解释并监督施行。”
·其他说明明确该制度与其他制度间的关系。说明时,应明确与之有关的其他制度是否同时有效,全部废止还是部分废止。该部分内容可单设一条,也可编写在其他条内。
【示例】 “自本制度发布之日起,原……同时废止。”
(3)制度附件。制度附件是制度的补充部分,与制度本身具有同等效力。制度附件可以是相关的工具表格、实施细则、引用文件等。
上述构成部分不是任何一项制度都必须包括的。具体一项制度究竟应包括其中哪些内容,应该根据该项制度的对象特征和制定该项制度的目的而确定。
企业应该对人力资源规章制度的文本格式进行设计并加以规范,每一个制度均按照相同的格式撰写,便于在企业内形成共识,即员工看到“熟悉的”文件,就知道是公司的规章制度,增强制度的严肃性和公信力。一个好的制度要简洁明了、格式统一、严谨专业,为了达到上述目标,规章制度的格式要从以下六方面进行规范设计。
(1)字体、字号。规章制度的字体应清晰,易于阅读。中文字体推荐使用宋体、黑体、仿宋、楷体,英文字体推荐使用Times New Roman、Arial等,不要使用难以辨识的修饰性字体。字号大小建议在五号至三号之间,字体太小或太大都不容易阅读。
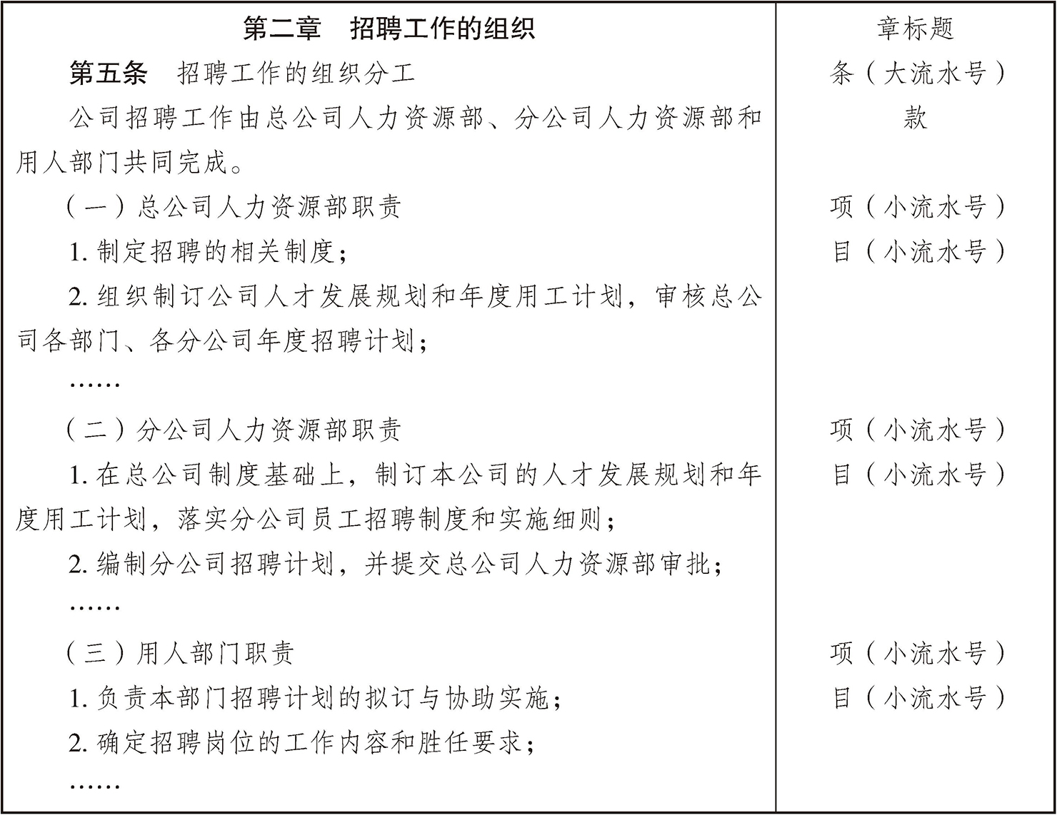
(2)内容层次和编号。规章制度的内容一般可划分为“章、节、条、款、项、目”六个层次。章内还可再分节,节以下再分条。每条下可分款、项、目层次。除“款”外,章、节、条、项、目均冠以数字,分别以汉字或阿拉伯数字表示,如表4-2所示。
·制度若设章时,每一章均应有标题,在同一制度内以汉字排号,如“第一章、第二章……”
·章内若设节时,每一节均应有标题,节在同一章内以汉字排号,如“第一节、第二节……”
·“条”在整个制度内以汉字排大流水号,如“第一条、第二条……”
·“款”是“条”的细分,为条下之“段”,款不编号。
·“项”在“条”内以括号内汉字排小流水号,如“(一)、(二)……”
·“目”在项下以阿拉伯数字排小流水号,如“1.2.……”
表4-2 规章制度的内容层次和编号示例
(3)图表编号。为了便于表达,在规章制度中通常会插入表格、图形等辅助性信息。有些图表出现在正文当中,有些则出现在正文之后,作为附件。出现在正文当中的图表的编号和标题由5部分构成,即“【图表】+【章编号】+【-】+【小流水号】+【标题】 ”。例如,第三章中的第2个图形可以编号为“图3-2入职流程图”;第四章中的第3个表格可以编号为“表4-3应届毕业生薪资档位”;作为附件出现的图表要按照“图”或者“表”的类型分类进行编号,如“附表1绩效系数”“附图1员工晋升路线图”。
(4)段落编排。为了便于阅读和理解,同时体现规章制度的专业美观,段落编排也要特别注意。“章”“节”的标题上、下各空一行居中编排,章题和节题不得置于页面的最后一行。“条、款、项、目”建议行距为1.5倍,左对齐,首行缩进。
(5)页眉和页脚。规章制度的页眉通常可以包含企业名称、标志、制度名称、版本号等信息;页脚通常包括页码、生效日期、密级说明等。
管理之道
设置页眉、页脚让你的文档显得更加专业
页眉和页脚虽然不是必需的,但是如果恰当地使用它们,会让你的制度文档增色不少,显得更加专业。页眉中一般会添加公司名称、标志等重要信息,这些信息是希望文档阅读者能记住并熟悉,起到推广和宣传的作用。至于页脚一般会有当前页的页码,方便阅读者根据目录快速翻阅和查找。
(6)页面排版。建议规章制度采用A4幅面纸(210mm×297mm),如部分内容编排需要较大幅面纸时,可采用A3幅面纸(297mm×420mm)。上下左右页边距不宜过小,建议采用word默认值,所有的文字、表格、其他符号只能出现在图文区内。