购买
下载掌阅APP,畅读海量书库
立即打开
畅读海量书库
扫码下载掌阅APP

第三节
如何撰写职位说明书

职位说明书是通过职位描述的工作把直接的实践经验归纳、总结上升为理论形式,使之成为指导性的管理文件。职位说明书一般是由一线经理来制定的,人力资源起辅助作用,主要是提供制定职位说明书的框架格式,并提供参考性、建设性建议。职位说明书是人力资源管理的必不可少的工具之一。

职位说明书主要包括两个部分:一是职位描述,主要对职位的工作内容进行概括,包括职位设置的目的、基本职责、组织图、业绩标准、工作权限等内容;二是职位的任职资格要求,主要对任职人员的标准和规范进行概括,包括该职位的行为标准,胜任职位所需的知识、技能、能力、个性特征以及对人员的培训需求等内容。表3-5是职位说明书的参考模板。职位说明书的这两个部分并非简单的罗列,而是通过客观的内在逻辑形成一个完整的系统。

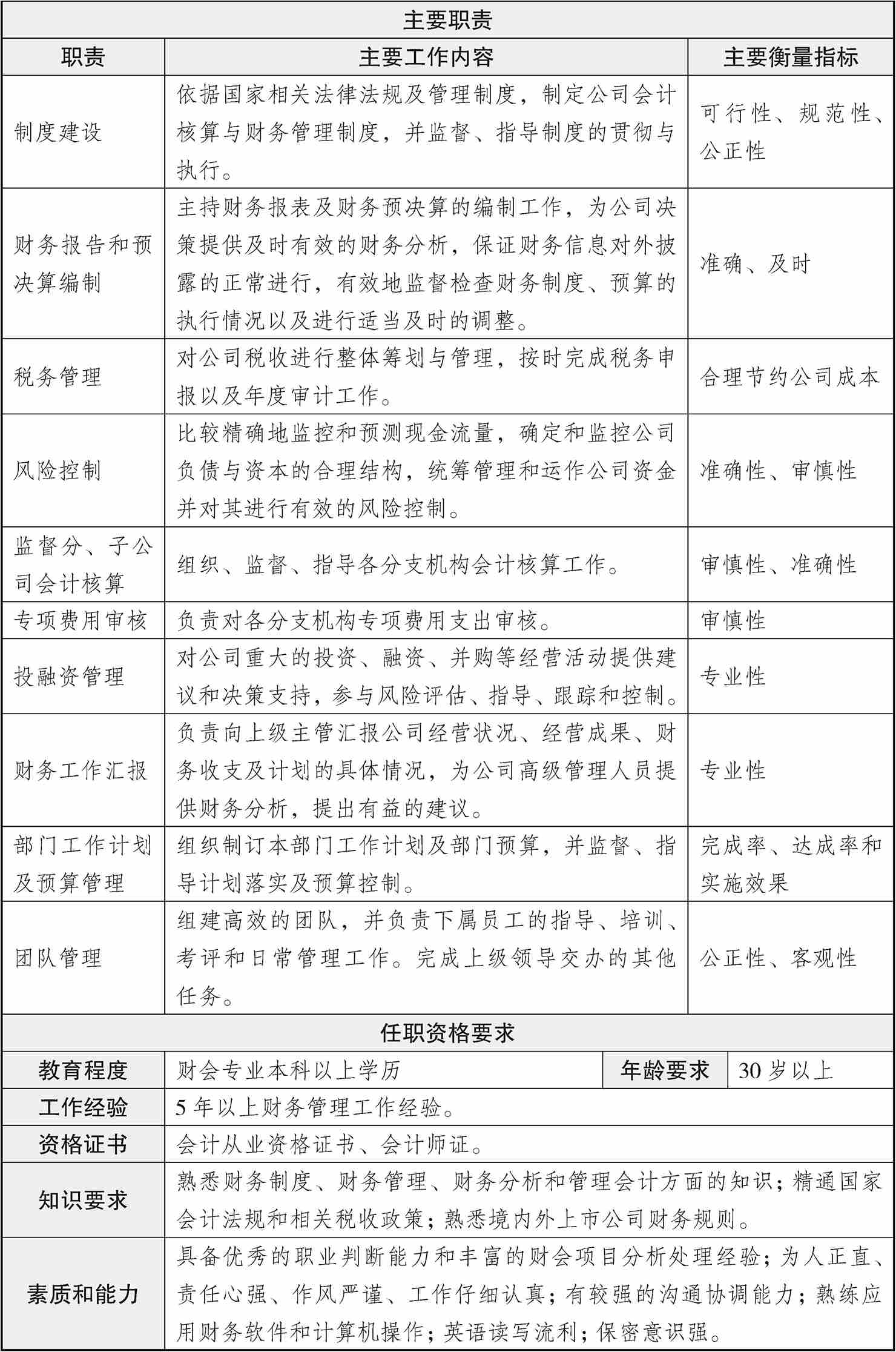
表3-5 职位说明书示例

续表

在职位说明书的编写过程中,要广泛进行各个层面和各种形式的培训。通过培训,使各级主管和员工明白职位说明书编写的重要性和基本方法,真正理解职位说明书中各项要素的含义。通过培训,在各个部门挑选培养出一名或多名在本部门具备相当影响力的员工,由他/她们负责所在部门职位说明书编写的组织工作。

职位说明书几个关键部分的编写要点如下。

(1)职位名称。职位名称是对工作名称的进一步明确,规范的职位名称有利于进行职位管理,名称要简明扼要,一般不超过8个汉字。

(2)所属部门。所属部门是指该职位所属的机构或部门,繁简程度要视企业的具体情况来定,原则是应该写到该职位所属的最小组织细胞。

例如 ,某一般规模子公司人力资源部员工,填“子公司名称+人力资源部”;如果部门很大,还分有各处,则招聘处的员工填“公司名称+人力资源部招聘处”。

(3)报告关系。报告关系是指该职位的直接上级,一般会有以下四种情况:机构(包括子公司、分公司、事业部、分厂)或部门副职的直接上级是正职;各部门或机构正职的直接上级是对应的主管领导;各部门内人员的直接上级一般来讲都是该部门的正职;但如果部门内还有处,则处长的直接上级是部门正职,各处内的员工直接上级是该处处长。

(4)沟通关系。一般分为外部与内部两个层面。例如,人力资源经理的内部沟通有分管副总经理、部门经理与员工;外部沟通有上级主管部门、所在城市人事劳动部门、各主要媒体或招聘网站、各主要培训机构、应聘人员或同行、相关行业协会。

(5)工作职责。工作的责任与任务是编写说明书最为繁杂的部分,为了了解和描述职位的情况,至关重要的是要明确提供该职位的职责范围和权限。职位的职责来自组织使命的分解,按照组织的要求,本职位应该做什么。在编写工作职责时,首先应该将本职位职责的几个大块找出来,即本职位应该做哪几方面的事情,其次对每件事情进行具体描述。在具体描述时,每一条职责,都应尽量以流程的形式,描述清楚每件事的输入与输出,描述的格式为“动词+名词宾语+进一步描述任务的词语”。

例如 ,对某办公室主任来说,首先把此职位的职责大块找出来,经分析有文秘管理、档案管理、日常行政管理、部门管理这四大块,对于其他不好归类的内容列入“其他”这一栏。具体描述时,如对文秘管理中的第一条职责,“动词”是“组织拟定并审核”,“名词宾语”是“本所各种公文、报告和会议文件行文规范、签发程序制度”,“进一步描述任务的词语”是“提出意见,批准后督导实施”。这条职责由于简化而没有写输入与输出,但作为调查资料,还是要求能够写清楚。

(6)任职资格。任职资格是决定职位价值、招募、培训等的重要依据,任职资格的规定要严格界定为是工作所要求的,必须从理论或者实证角度证明与工作绩效有因果关系。任职资格是对应职者的要求,不是针对现有人员的要求。任职资格包括以下项目:资历、所需资格证书、知识要求、技能要求、能力要求、素质要求等。可以结合企业所建立的任职资格标准体系来进行描述。

工作分析以及相应的职位说明书编写,是企业管理的常规性工作,不是一劳永逸的事情;必须根据企业内外部环境的变化而动态调整,与时俱进。 fYCTgIMtVeFncSoFNzLXLRzCb99j1VJwH2hwG4g98VI2ip+cf0qsGpAcnW5TVMAh

点击中间区域
呼出菜单
上一章
目录
下一章
×

打开