



1. 下列人员中主要的刑事诉讼主体是( )。
A.被告人
B.证人
C.鉴定人
D.翻译人员
2. 根据我国刑事诉讼法的规定和基本理论,下列选项中属于我国刑事诉讼中的诉讼参与人的是( )。
A.参加刑事诉讼的公安人员、检察人员和审判人员
B.参加刑事诉讼的,除公安、检察、审判人员外的人员
C.参加刑事诉讼的所有人员
D.参加刑事诉讼的被害人、自诉人、犯罪嫌疑人和被告人
3. 从刑事诉讼和刑事诉讼基本理论上看,刑事诉讼程序意义上的被害人( )。
A.是所有遭受犯罪行为直接侵害的人
B.仅指公诉案件的被害人
C.可以是自诉人
D.可以是附带民事诉讼的原告人
4. 下列所述各项诉讼权利中,属于所有当事人都享有的权利的是( )。
A.提起上诉权
B.提起反诉权
C.撤诉权
D.申请回避权
5. 某中学高二学生马某和张某因开玩笑致互殴,马某用随身携带的水果刀将张某刺伤。公安机关以马某涉嫌故意伤害罪进行立案侦查。县医院的杨医生受公安机关的委托,对张某的伤情作了鉴定。公安机关也录取了现场目击者汪某的证言。马某与张某均为未成年人。本案中,属于当事人的是( )。
A.汪某
B.马某和张某
C.马某和张某的父母
D.杨医生
6. 可以充当鉴定人的是( )。
A.充当过本案的证人
B.担任过本案的侦查人员、检察人员或审判人员
C.与本案无利害关系的某医院医生
D.本案的当事人
7. 下列人员中,不能担任诉讼代理人的是( )。
A.律师
B.普通公民
C.机关、团体的代表
D.正在服刑的罪犯
8. 被告人曲某系聋哑人,在开庭之前要求由其懂聋哑语的哥哥做辩护人或者翻译人员,对此,人民法院应当( )。
A.许可做辩护人
B.许可做翻译人员
C.既许可做辩护人又许可做翻译人员
D.都不许可
9. 根据《刑事诉讼法》的规定,下列何人有权委托诉讼代理人?( )
A.涉嫌强奸罪被告人的父亲
B.抢劫案被害人的胞妹
C.伤害案中附带民事诉讼的被告人的胞弟
D.虐待案自诉人的胞妹
10. 下列人员中不属于《刑事诉讼法》规定的近亲属的是( )。
A.父母
B.夫妻
C.同胞兄弟姊妹
D.祖父母、外祖父母
11. 下列选项中,具有控诉职能的诉讼参与人是( )。
A.检察机关
B.控方证人
C.自诉人
D.被害人的法定代理人
12. 关于诉讼代理人参加刑事诉讼,下列哪一说法是正确的?( )
A.诉讼代理人的权限依据法律规定而设定
B.除非法律有明文规定,诉讼代理人也享有被代理人享有的诉讼权利
C.诉讼代理人应当承担被代理人依法负有的义务
D.诉讼代理人的职责是帮助被代理人行使诉讼权利
13. 赵甲与儿子赵乙(16周岁)因琐事与邻居康某发生争执,康某造成赵乙轻伤,赵甲作为本案的重要证人,下列选项表述正确的是( )。
A.赵甲作为证人出庭支出的食宿、交通费用,有权要求康某支付
B.赵甲可以作为赵乙的法定代理人出庭
C.赵甲有义务协助康某的律师调查取证
D.赵甲无权拒绝强制出庭作证
14. 关于证人证言与鉴定意见,下列哪一选项是正确的?( )
A.证人证言只能由自然人提供,鉴定意见可由单位出具
B.生理上、精神上有缺陷的人有时可以提供证人证言,但不能出具鉴定意见
C.如控辩双方对证人证言和鉴定意见有异议的,相应证人和鉴定人均应出庭
D.证人应出庭而不出庭的,其庭前证言仍可能作为证据;鉴定人应出庭而不出庭的,鉴定意见不得作为定案根据
15. 关于被害人在刑事诉讼中的权利,下列哪一选项是正确的?( )
A.自公诉案件立案之日起有权委托诉讼代理人
B.对因作证而支出的交通、住宿、就餐等费用,有权获得补助
C.对法院作出的强制医疗决定不服的,可向作出决定的法院申请复议一次
D.对检察院作出的附条件不起诉决定不服的,可向上一级检察院申诉
16. 关于检察院办理刑事案件,下列说法正确的是( )。
A.检察委员会可以对部分办案事项作出决定并承担相应司法责任
B.检察办案组办理案件时应请求检察长或副检察长主办
C.检察官可以授权助理签发相应的法律文书
D.上级检察院认为下级检察院作出不起诉决定错误的,可以撤回不起诉决定
1. 下列哪些人是承担控诉职能的诉讼参与人?( )
A.公诉人
B.自诉人
C.被害人
D.控方证人
2. 在我国的刑事诉讼中,有权提起附带民事诉讼的诉讼参与人有( )。
A.被害人
B.自诉人
C.人民检察院
D.被害人的法定代理人
3. 下列各种人员中,不能做证人的有( )。
A.年幼不能辨别是非的人
B.精神上有缺陷不能正确表达的人
C.盲、聋、哑人
D.生理上有缺陷不能正确表达的人
4. 在下列人员中,不仅可以是自然人,还可以是单位的有( )。
A.证人
B.鉴定人
C.被告人
D.附带民事诉讼的原告人
5. 下列属于自诉人权利的有( )。
A.提起附带民事诉讼
B.委托诉讼代理人参加诉讼
C.自行与被告人进行和解
D.对一审判决提出上诉
6. 与其他诉讼参与人相比,自诉人特有的诉讼权利有( )。
A.撤回自诉权
B.申请回避权
C.与被告人和解权
D.提出上诉权
7. 甲因积怨将乙打成重伤,致乙丧失劳动能力。本案中,哪些人有权为乙委托诉讼代理人?( )
A.乙的母亲
B.乙的祖父
C.乙本人
D.乙的好友丙
8. 公诉案件中被害人的法定代理人的权利有( )。
A.对人民检察院的不起诉决定不服的,可以代被害人申诉
B.为被害人委托诉讼代理人
C.可以就第一审的判决、裁定中的附带民事诉讼部分提出上诉
D.对刑事判决部分有上诉权
9. 当事人在刑事诉讼中的权利主要有( )。
A.申请回避权
B.参加法庭调查、辩论权
C.上诉权(被害人除外)
D.抗诉权
10. 《刑事诉讼法》规定的“法定代理人”包括( )。
A.被代理人的父母
B.被代理人的养父母
C.被代理人的监护人
D.负有保护责任的机关团体的代表
11. 关于刑事诉讼当事人中的被害人的诉讼权利,下列哪些选项是正确的?( )
A.撤回起诉、申请回避
B.委托诉讼代理人、提起自诉
C.申请复议、提起上诉
D.申请抗诉、提出申诉
12. 自诉案件被害人死亡或者丧失行为能力的,下列人员中有权向人民法院起诉的有( )。
A.被害人的子女
B.被害人的丈夫
C.被害人的同胞兄弟姐妹
D.被害人的父母
13. 关于证人出庭作证,下列哪些说法是正确的?( )
A.需要出庭作证的警察就其执行职务时目击的犯罪情况出庭作证,适用证人作证的规定
B.警察就其非执行职务时目击的犯罪情况出庭作证,不适用证人作证的规定
C.对了解案件情况的人,确有必要时,可以强制到庭作证
D.证人没有正当理由拒绝出庭作证的,只有情节严重,才可以处以拘留,且拘留不可以超过10日
14. 在袁某涉嫌故意杀害范某的案件中,下列哪些人员属于诉讼参与人?( )
A.侦查阶段为袁某提供少数民族语言翻译的翻译人员
B.公安机关负责死因鉴定的法医
C.就证据收集合法性出庭说明情况的侦查人员
D.法庭调查阶段就范某死因鉴定意见出庭发表意见的有专门知识的人
15. 犯罪嫌疑人、被告人在刑事诉讼中享有的诉讼权利可分为防御性权利和救济性权利。下列哪些选项属于犯罪嫌疑人、被告人享有的救济性权利?( )
A.侦查机关讯问时,犯罪嫌疑人有申辩自己无罪的权利
B.对办案人员人身侮辱的行为,犯罪嫌疑人有提出控告的权利
C.对办案机关应退还取保候审保证金而不退还的,犯罪嫌疑人有申诉的权利
D.被告人认为一审判决量刑畸重,有提出上诉的权利
某国有企业在经营过程中,在一次电视广告中虚构了与其同行业的另一家A企业产品质量有瑕疵的事实,由于这一广告,A企业该产品的销售量在一段时间内明显下降,名誉尽毁。人民检察院经过调查以损害商业信誉罪对该国有企业提起公诉。在诉讼过程中,A企业委托了代理律师。据此,请回答下列问题。
(1)在这一单位作为刑事诉讼被告的案件中,代表该国有企业参加刑事诉讼的诉讼代表人应该是( )。
A.单位的法定代表人或者主要负责人
B.单位犯罪直接负责的主管人员
C.单位犯罪的直接责任人员
D.单位的法定代表人或者主要负责人和单位犯罪直接负责的主管人员
(2)A企业委托了代理律师,关于这一代理人的权限的陈述中,哪些是正确的?( )
A.刑事诉讼代理人的权限与法定代理人的权限相同
B.刑事诉讼代理人的权限根据被代理人的授权范围确定
C.刑事诉讼代理人可以在一定条件下超越代理权限
D.刑事诉讼代理人可以以自己的名义进行活动
(3)下面有关单位犯罪嫌疑人、被告人的陈述中,符合法律规定的是( )。
A.在单位作为被告人的情况下,应当有代表单位出庭的诉讼代表人
B.单位诉讼代表人有出庭的义务
C.人民法院对单位代表人有权进行拘传
D.人民法院对单位代表人有权决定逮捕
(4)如果该国有企业委托了辩护律师,下面对有关刑事代理和刑事辩护的区别的描述中,正确的是( )。
A.委托辩护人和诉讼代理人的主体不同
B.辩护人和诉讼代理人的产生方式不同
C.辩护人和诉讼代理人的法律地位不同
D.辩护人和诉讼代理人承担的诉讼职能不同
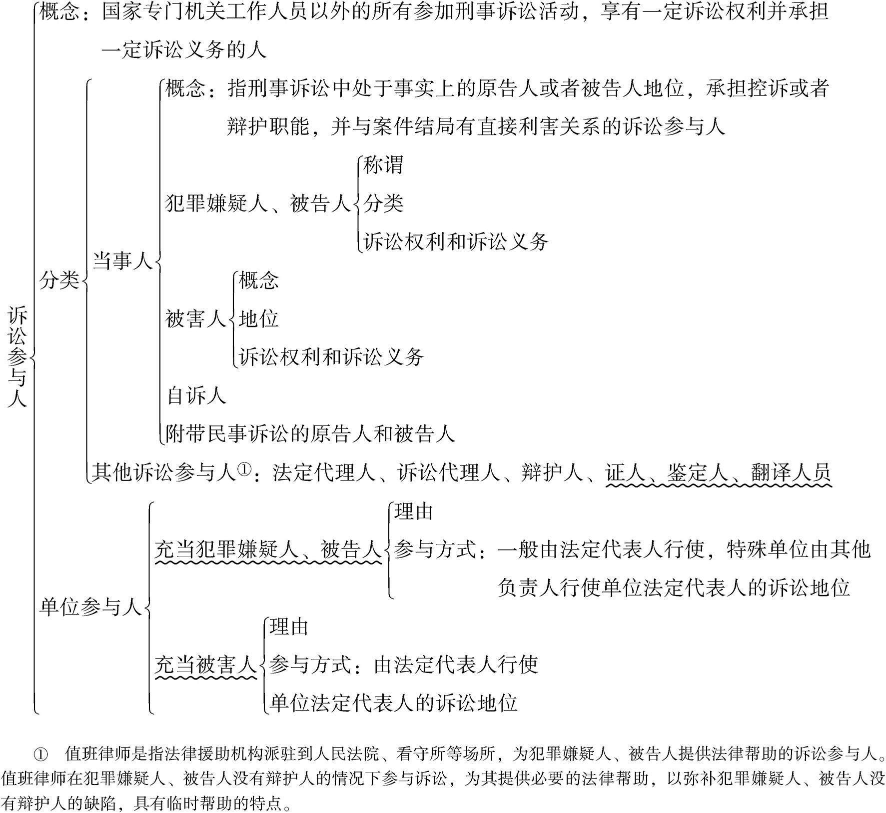
1. 犯罪嫌疑人
2. 被告人
3. 被害人
4. 自诉人
请简述被害人在公诉程序、自诉程序和附带民事诉讼程序法律地位的不同。
1. 试述自诉人与公诉案件被害人的异同。
2. 试论犯罪嫌疑人、被告人在刑事诉讼中的诉讼地位。
1. 张某,19岁,为某稻米加工厂厂主之子。经常招惹是非,与人打架斗殴。路某,18岁,为该镇附近一村农民之子,因看不惯张某等人依财仗势、趾高气扬的样子,经常与之发生冲突。一日路某在该镇一朋友景某家吃饭,傍晚回家,因饮酒过多,由景某送其回家。行至该镇一座大桥下时,即遭张某等人伏击。张某掏出早已准备好的三角刮刀,向不省人事的路某连刺六刀,致其胸部、腹部、臀部、臂部多处受伤。景某大声呼救,惊动周围群众,张某等人才停止侵害。张某等人同众人将路某送至镇医院抢救,第二天,县公安局以涉嫌故意伤害罪逮捕了张某。公安局委托县人民医院医生马某为路某作伤情鉴定,经鉴定确认路某为重伤。公安局录取了景某的证言笔录。侦查终结后,公安局将该案移送县人民检察院审查起诉。县人民检察院经审查后,认为张某为报复私怨,故意伤害他人,并造成其重伤,犯罪事实清楚,证据确凿,已构成故意伤害罪,因而向县人民法院提起公诉。县人民法院经审理认为,张某犯罪事实清楚,证据确凿,已构成故意伤害罪,且情节严重,依法判处有期徒刑12年。张某认为自己虽然犯罪情节严重,但主动将路某送医院治疗,并承担全部医疗费用,应当从轻处罚,故委托其律师王某代为向市中级人民法院提出上诉。市中级人民法院经审理认为,原审认定事实和适用法律正确,但量刑过重,改判张某有期徒刑10年。试分析本案诉讼过程中的各专门机关和诉讼参与人。
2. 周某(15岁)、吴某(16岁)、郑某(17岁)是同班同学,周某与吴某因琐事争吵,进而互殴,郑某在场拉架,周某拾起一块砖头打中吴某头部,致使吴某头破血流,当场昏迷,被送医院抢救。公安机关立案侦查此案,指派法医王某对吴某的伤情作了鉴定,鉴定意见为重伤致残。公安机关讯问周某时,通知周母到场。公安机关侦查终结后,将该案移送人民检察院审查起诉。人民检察院经审查后,以故意伤害罪对周某提起公诉。周母委托蒋律师为周某辩护。在人民法院审理此案时,吴父提起了附带民事诉讼,要求赔偿物质损失,并委托沈律师帮助其出庭诉讼。郑某被人民法院通知出庭陈述该案事实。上述提到的本案相关人员中,哪些是诉讼参与人?分别是哪一种诉讼参与人?