



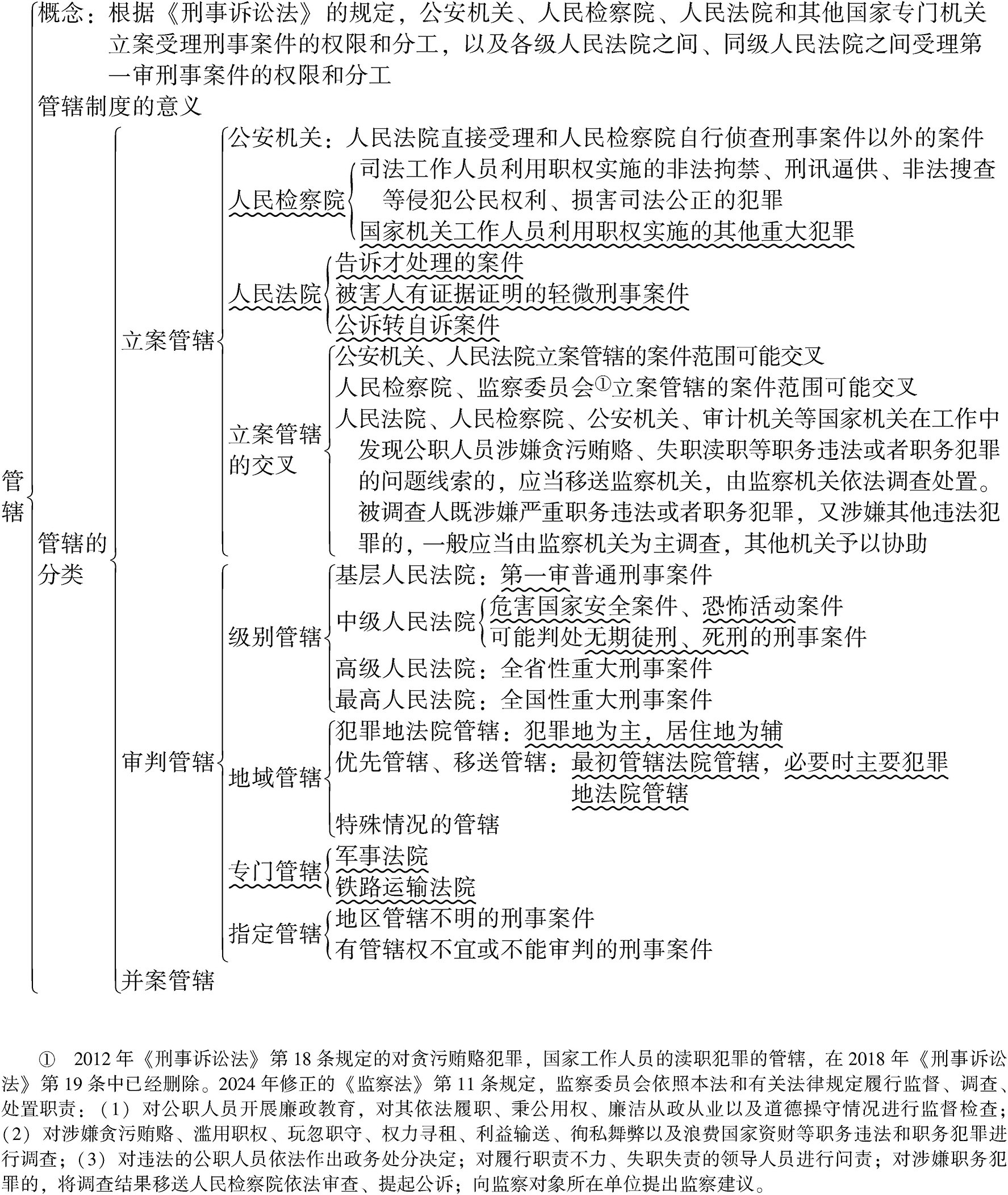
1. 根据我国《刑事诉讼法》和其他相关规定,对于“被害人有证据证明的轻微刑事案件”这类自诉案件( )。
A.只能直接向人民法院起诉
B.可以由公安机关立案侦查
C.可以由人民检察院立案侦查
D.可以由被害人自主选择由人民法院、人民检察院、公安机关中的哪一个机关直接受理
2. 根据我国《刑事诉讼法》及其他相关规定,下列案件中哪一种应由人民检察院直接立案侦查?( )
A.偷逃税款案件
B.非法拘禁案件
C.侦查人员刑讯逼供
D.徇私舞弊不征、少征税款案件
3. 姜某因涉嫌盗窃一名外国人2000元人民币而被检察机关依法提起公诉,由于本案的被害人是一名外国人,本案的管辖法院应当是( )。
A.基层人民法院
B.中级人民法院
C.高级人民法院
D.最高人民法院
4. 根据我国《刑事诉讼法》的规定,能够直接受理刑事案件的机关( )。
A.只能是公安机关
B.可以是监狱
C.不能是人民法院
D.不能是国家安全机关
5. 划分地域管辖的最主要依据是( )。
A.犯罪地
B.被告人居住地
C.最先受理地
D.被害人居住地
6. 在一起故意伤害案中,人民检察院认为被告人可能被判处无期徒刑,因而向中级人民法院提起公诉。中级人民法院受理后,认为不需要判处无期徒刑以上刑罚,对此,中级人民法院( )。
A.应当将该案交由基层人民法院审理
B.应当将该案退回同级人民检察院,以便向基层人民法院提起公诉
C.应当将该案退回下级人民检察院,以便向基层人民法院提起公诉
D.可以依法审理而不再交由基层人民法院
7. 韩某因涉嫌强奸罪被人民检察院诉至某市某区人民法院,而该区人民法院认为韩某可能被判处无期徒刑,则该区人民法院( )。
A.应当直接将该案移送至市中级人民法院
B.应当将该案报请市中级人民法院审判
C.可以开庭审理
D.应当将该案退回提起公诉的人民检察院
8. 甲在哈尔滨开往德州的列车上,对乘客乙先是聊天,套近乎;列车行至天津市静海区时,甲请乙饮用饮料,乙饮后即睡去,甲乘机窃取乙人民币1200元,后被抓获。该案的侦查机关和审判法院应当是( )。
A.由静海区公安机关侦查,由静海区人民法院审判
B.由铁路运输公安机关侦查,由静海区人民法院审判
C.由铁路运输公安机关侦查,由铁路运输中级人民法院审判
D.不需要侦查,由静海区人民法院直接审判
9. “天翔号”中国客轮由韩国釜山港驶往中国大连港,船行至公海领域时韩国公民金某酗酒滋事,将中国公民周某打成重伤。为及时救治,船舶就近停靠威海港将受害人送往医院,然后驶往大连港。下列法院中,哪一个是本案的犯罪管辖法院?( )
A.威海市基层人民法院
B.大连市中级人民法院
C.韩国釜山地方法院
D.大连市或威海市的地方基层法院
10. 某县几位主要领导干部参与一起走私大案,县人民检察院认为此案由检察机关立案侦查更为适宜,该县人民检察院须经履行的法律程序是什么?( )
A.上一级公安机关研究同意
B.县检察委员会研究决定
C.上一级人民检察院批准
D.省级以上人民检察院决定
11. 对于告诉才处理的案件,人民检察院可以提起公诉的条件是( )。
A.被害人要求人民检察院提起公诉的
B.被害人所在单位要求人民检察院参与的
C.被害人因受强制、威吓无法告诉的
D.被害人亲属请求人民检察院公诉的
12. 刑事案件一般由犯罪地的人民法院管辖,如果由被告人居住地的人民法院审判更为适宜的,可以由被告人居住地的人民法院管辖。但有一些特殊的情况,不能完全适用这一规定,下列对于特殊情况的管辖的陈述中不正确的是( )。
A.对于我国缔结或者参加的国际条约所规定的犯罪,我国具有刑事管辖权的案件,由被告人被抓获地的中级人民法院管辖
B.在中国领域外的中国船舶、航空器内的犯罪,由犯罪发生后该船舶最初停泊的中国口岸、该航空器在中国最初的降落地的人民法院管辖
C.中国公民在驻外的中国使领馆内的犯罪,由该公民主管单位所在地或者他的原户籍所在地的人民法院管辖
D.国际列车上发生的刑事案件的管辖,由犯罪发生后列车最初停靠的中国车站或者目的地的铁路运输法院管辖
13. 外国人杰克与我国香港特别行政区居民赵某在内地私藏枪支、弹药,公安人员查缉枪支、弹药时,赵某以暴力方法阻碍公安人员依法执行职务。下列哪一说法是正确的?( )
A.全案由犯罪地的基层法院审判,因为私藏枪支、弹药罪和妨害公务罪都不属于可能判处无期徒刑以上刑罚的案件
B.杰克由犯罪地的中级人民法院审判,赵某由犯罪地的基层法院审判
C.杰克由犯罪地的中级人民法院审判,赵某由犯罪地的中级人民法院根据具体案件情况而决定是否交由基层法院审判
D.全案由犯罪地的中级人民法院审判
14. 马某是甲省M市中级人民法院审判委员会委员兼刑事审判庭庭长,此前曾在M市A区人民法院任副院长。在中级人民法院任职期间,马某利用职务便利使无罪的张三受到刑事处罚,后检察机关以其涉嫌徇私枉法罪向M市A区人民法院提起公诉。关于本案的处理,下列哪一选项是正确的?( )
A.因马某曾担任M市A区人民法院副院长,被害人张三可以此为由申请A区人民法院的所有法官回避
B.M市中级人民法院收到A区人民法院的管辖请求,应当指定M市其他基层人民法院审理本案
C.对于本案的案卷材料,A区人民法院应当移送至被指定管辖的法院
D.A区基层人民法院和M市中级人民法院应将本案的管辖问题层报甲省高级人民法院,由甲省高级人民法院指定其他法院管辖
15. 田某涉嫌挪用公款被立案侦查并逮捕,侦查过程中发现田某还涉嫌重婚。关于本案处理,下列哪一选项是正确的?( )
A.如挪用公款与重婚互有牵连,检察院应当并案侦查
B.对田某的侦查羁押期限可自发现其涉嫌重婚之日起重新计算
C.如检察院审查起诉后认为田某构成挪用公款而不构成重婚,应当对重婚罪作出不起诉决定
D.如检察院只对田某以挪用公款罪提起公诉,重婚罪的被害人可向法院提起自诉
1. 根据我国《刑事诉讼法》的规定,刑事案件主要由犯罪地人民法院管辖,其理由是( )。
A.便于收集证据
B.便于当事人参加诉讼
C.便于进行法治宣传教育
D.可以就地平息民愤
2. 根据相关司法解释,对于单位犯罪案件的管辖法院,下列说法正确的是( )。
A.根据单位负责人的住所地确定管辖法院
B.由被告单位所在地的人民法院管辖
C.由犯罪地人民法院管辖
D.可以由上级人民法院指定管辖
3. 中级人民法院管辖的第一审刑事案件有( )。
A.危害国家安全的案件
B.可能判处死刑的案件
C.可能判处无期徒刑的案件
D.涉外刑事案件
4. 公安机关直接受理的刑事案件有( )。
A.虐待罪案件
B.抢劫罪案件
C.侵占罪案件
D.诈骗罪案件
5. 基层人民法院需要移送上一级人民法院审判的第一审刑事案件有( )。
A.案情重大、复杂,需要移送的案件
B.可能判处死刑的案件
C.可能判处无期徒刑的案件
D.中国人对外国人犯罪的案件
6. 黑龙江省黑河市无业人员曲某长期在该省各地区流窜作案,后在伊春市实施盗窃时被抓获。经公安机关侦查终结后,人民检察院依法对其提起公诉。本案应由何地法院管辖?( )
A.应当由黑河市人民法院管辖
B.由伊春市人民法院管辖
C.可以由黑河市人民法院管辖
D.黑龙江省高级人民法院可以指定本案的管辖法院
7. 独任制一般不适用于审判下列哪种刑事案件?( )
A.自诉案件
B.危害国家安全案件
C.可能判处死刑的案件
D.中级人民法院受理的第二审案件
8. 下列哪种情况适合被告人居住地的法院管辖?( )
A.被告人流窜作案
B.被告人的犯罪行为轻微、危害不大
C.对被告人可能判处管制
D.犯罪地难以确定
9. 对因管辖不明而发生争议的案件,上级人民法院可以( )。
A.指定某一下级法院审判
B.指定有争议的法院共同审判
C.指定有争议的法院协商解决
D.指定下级人民法院将案件移送其他人民法院审判
10. 某县破获一抢劫团伙,涉嫌多次入户抢劫,该县法院审理后认为,该团伙中只有主犯赵某可能被判处无期徒刑。关于该案的移送管辖,下列哪些选项是正确的?( )
A.应当将赵某移送中级人民法院审理,其余被告人继续在县法院审理
B.团伙中的未成年被告人应当一并移送中级人民法院审理
C.中级人民法院审查后认为赵某不可能被判处无期徒刑,可不同意移送
D.中级人民法院同意移送的,应当书面通知其同级检察院
11. 张三、李四住在甲市后二人出国留学。在国外张三和一个外国人切断了李四与国内的联系,谎称李四被绑架勒索其家人。事后张三和该外国人一起从乙市入境回国后住在丙市,而李四从丁市入境回国,对该案具有管辖权的法院是( )。
A.甲市
B.乙市
C.丙市
D.丁市
1. 在一起共同抢劫案中,M省A市人马某、宋某、周某在该省的B市内抢劫被抓获。人民检察院决定对本案提起公诉。
(1)本案中,三名被告人应由哪个法院管辖?( )
A.应当由B市法院管辖
B.应当由A市法院管辖
C.可以由A市法院管辖
D.M省高级人民法院可以指定本案的管辖法院
(2)如果本案由人民检察院起诉至B市的某个区人民法院,而该区人民法院经审查认为马某可能被判处无期徒刑时,( )。
A.应当直接将案件退回人民检察院
B.应当直接将案件移送市中级人民法院
C.应当报请移送市中级人民法院审判
D.可以开庭审判
(3)本案中,如果法院认为马某可能被判处无期徒刑,而宋某、周某至多可能被判有期徒刑刑罚,则( )。
A.该案全案应由市中级人民法院审判
B.该案被告人马某的部分应从区法院移送至市中级人民法院审判
C.三名被告人中没有可能被判处死刑的,因而三人应由区人民法院审判
D.该案马某的部分应由市中级人民法院审判,其他两名被告人则由市中级人民法院决定是否一并审判
2. 甲、乙(户籍地均为M省A市)共同运营一条登记注册于A市的远洋渔船。某次在公海捕鱼时,甲、乙二人共谋杀害了与他们素有嫌隙的水手丙。该船回国后首泊于M省B市港口以作休整,然后再航行至A市。从B市起航后,在途经M省C市航行至A市过程中,甲因害怕乙投案自首一直将乙捆绑拘禁于船舱。该船于A市靠岸后案发。
关于本案管辖,下列选项正确的是( )。
A.故意杀人案和非法拘禁案应分别由中级人民法院和基层法院审理
B.A市和C市对非法拘禁案有管辖权
C.B市中级人民法院对故意杀人案有管辖权
D.A市中级人民法院对故意杀人案有管辖权
1. 优先管辖
2. 移送管辖
3. 指定管辖
4. 共同管辖
5. 合并管辖
6. 专属管辖
7. 管辖权的转移
8. 立案管辖
9. 地区管辖
1. 简述确定管辖应遵循的一般原则。
2. 简述我国刑事立案管辖制度的设立依据和意义。
试述我国的刑事审判管辖。
1. 黄某在国外期间,加入了国外某情报组织。回国后,黄某利用职务之便向国外某情报组织提供我国有关重要情报,给国家造成严重损失。此案由A市B区公安机关立案、侦查终结后,由B区人民检察院向B区人民法院提起公诉,B区人民法院经审理认定黄某间谍罪事实清楚,证据确实充分,且犯罪情节严重,故依法判处其无期徒刑。黄某不服,向该市中级人民法院提出上诉。中级人民法院经审理认为一审法院认定事实正确,但量刑畸轻,改判黄某死刑,并报省高级人民法院。
问:本案中有哪些方面违反了《刑事诉讼法》的规定?
2. 被告人赵某、李某、孙某家住龙山市城东区。赵某是盗窃惯犯。2023年,赵某组织李某、孙某在某市各区流窜作案。2024年4月,赵某得知城北区某商场夜间治安防卫工作松散,便伺机作案。4月19日夜,赵某组织李某、孙某潜入该商场,窃得财产价值共计5万余元。
问:
(1)若赵某、李某、孙某三人当场被捕,并在审讯中供述在城西区行窃三次,窃得财物价值3万余元;在城南区行窃五次,窃得财物价值2000余元。在此情况下,该如何确定法院的审判管辖?
(2)若三人行窃后,孙某为毁灭罪证,又自作主张地将商场内的衣物点着,引起大火,使该商场损失20余万元,并烧死一人。在此种情况下,该如何确定级别管辖?若检察机关以玩忽职守罪对保安人员姜某、井某提起公诉,他们的犯罪地在哪里?
(3)若三人被依法审判后,李某被判处有期徒刑3年,并押送某1市某监狱服刑。在服刑期间,李某自首交代了判决时未被发现的抢劫罪。案件经服刑地公安局侦查终结,由服刑地检察院向该地法院提起公诉。但该地法院认为李某的漏罪——抢劫罪发生在某市城东区,故应由城东区法院受理,将案件移送城东区法院。该法院的做法是否正确?为什么?
3. 某高校同宿舍两学生尚某、梁某,因琐事发生争吵继而发生互殴,梁某情急之下抓起一玻璃杯打向尚某,造成尚某左眼球破裂,失明,脑功能遭到严重损害。后经鉴定,尚某成为限制行为能力人。尚某的父亲向该校所在地的公安机关控告,要求立案追究梁某的刑事责任。公安机关认为本案事实清楚,不需采用特别的侦查手段,遂让尚某的父亲直接去人民法院起诉。而尚父认为这是一起明显的故意伤害致人重伤案,不属人民法院直接受理案件范围,法院不会受理,就向人民检察院申诉。检察机关要求公安机关说明理由后,认为其理由不能成立,通知其应当立案。但公安机关仍不予立案。问:
(1)依法律规定,本案应由哪个机关管辖?
(2)尚父能否向人民法院直接起诉?
(3)尚父能否在请求人民法院追究梁某的刑事责任的同时,请求人民法院判决梁某赔偿尚某的经济损失和精神损害?
(4)若人民法院受理了此案,能否进行调解?尚父能否在判决宣告前撤诉?
(5)若人民法院受理了此案,能否运用简易程序进行审理?
4. 犯罪嫌疑人辽某某日下午因在汽车站扰乱公共秩序并打骂其他乘客和车站工作人员,被甲县公安局光明路派出所予以行政拘留。在拘留后的讯问中,辽某供认了在乙县多次盗窃、抢劫的犯罪事实,公安人员在辽某随身携带的旅行包中搜查到作案工具和部分赃款赃物。该派出所就将案件移送到甲县公安局,甲县公安局即办理了立案手续,对辽某予以刑事拘留,并电话告知乙县公安局要求移送案件。第二天,乙县公安局派人将辽某及赃款、赃物和立案材料带走。
问:甲县公安局对不属于自己管辖的案件能否先立案再移送?为什么?