购买
下载掌阅APP,畅读海量书库
立即打开
畅读海量书库
扫码下载掌阅APP

4.3 公司治理

公司治理是指指导和控制公司运行的一整套规则、惯例和流程体系。虽然任何公司——无论是国内的、国际的还是跨国的——的治理结构对其生存至关重要,但由于近年来各种形式的治理失败导致了公司欺诈和倒闭,这一主题成为政治和商业辩论的焦点。近年来,公司管理层权力滥用和公司治理的失败在全球商业新闻中占据主导地位。自从2001年秋季安然公司因为会计欺诈和不当商业行为而破产以来,公司治理的失败案例引发了人们对过去20多年商业伦理和公司文化问题的广泛关注。

4.3.1 公司治理结构

理解公司治理这个术语的内涵是我们面临的第一个挑战。图4.5提供了一个概览,展示了与美国公司治理有关的各方及其责任。公司内外部的参与各方和组织都能对公司施加某种形式的影响,包括监督、向市场或监管机构报告、积极地监管以及估值——在公开市场上买卖与公司相关的任何证券。

图4.5 美国公司的公司治理结构
注:公司治理反映了利益相关者之间的关系,用于确定和控制公司的战略方向和经营绩效。

内部力量,包括公司的管理层(首席执行官、首席财务官等)和董事会(包括董事长)。他们直接负责确定公司的战略方向和执行工作。然而,他们的行动并非处于孤立状态。内部力量会受到市场外部力量的持续审视,这些外部力量会质疑内部力量对公司决策的有效性和对公司绩效贡献的稳健性。外部力量包括公司股票交易所在的股票市场(证券交易所)、分析和评论公司股票的投资银行分析师、公司的债权人、为公司的债券或股票提供评级的信用评级机构、为公司财务报表的公正性和合法性出具证明的审计师和法律顾问,以及监督公司行为的众多监管机构。所有外部力量都是为了确保提供给投资者的信息是真实有效的。

在美国,众多机构和组织正持续不断地监督和评论上市公司,人们认为这种治理网络不仅为公司提供了有效的监管,而且为那些用血汗钱购买公司证券的投资者提供了有力的保护。在大部分时间里,这套公司治理结构的运转如其设计的那样有效,但在少数情况下,它就不那么完美了。

4.3.2 公司治理体制的比较

公司治理的需求源于所有权和管理权的分离,以及不同文化对利益相关者的定义及其重要性的不同观点,这使得公司治理的实践因国家和文化的不同而存在差异。

公司治理体制可以根据公司所有权的演变进行分类。以市场为导向的公司治理体制(美国、加拿大和英国采用较多)的特点是资本市场相对高效,上市公司的所有权比较分散。以家族为导向的公司治理体制(许多新兴市场、亚洲市场和拉丁美洲市场采用较多)不仅在公司的初始阶段以家族所有权(不是非家庭式合伙制或小型投资团体)为主,而且在上市后,仍由家族控制。以银行和政府为导向的公司治理体制反映的是,在市场上,政府长期持有财产所有权和行业所有权已经成为定例,企业通常完全属于政府所有,即使有部分企业公开上市,公众持有的股权也会受到严格的商业行为限制。

因此,在全球公司治理原则和实践的发展过程中,这些体制是以下四个主要因素的函数:①金融市场的发展程度;②管理权和所有权的分离程度;③信息披露和透明度的概念;④法律制度的历史发展进程。

金融市场的发展。 资本市场的深度和广度对公司治理实践的发展至关重要。那些增长相对缓慢的国家市场(如新兴市场),或者利用周边资本市场迅速实现工业化的国家(如西欧国家)的市场,都不太可能形成大型的上市公司股票市场体系。由于没有大规模的股票公开交易,所有权会高度集中,难以规范地开展公司治理工作。

管理权与所有权的分离。 在公司所有权和管理权尚未分离的国家和文化中,代理人问题较少。家族所有权保持了所有者与管理层之间的联系。可以说,以家族为导向的公司治理体制在世界范围内更为普遍和重要。例如,对13个西欧国家共5 232家公司进行的一项研究显示,受家族控制的公司占比达44%,而股权分散的公司占比仅为37%。全球金融实务4.4描述了控制意大利近60年的卡特尔(cartel,垄断组织形式之一)家族。在像美国这样的国家中,公司所有权和管理权基本分离(并广泛分散),使管理层和所有者的目标协调一致更加困难。

全球金融实务4.4
意大利的交叉持股结构与萨洛托·博诺组织的终结

第二次世界大战后的几年,意大利经济摇摇欲坠。为了稳定工业活动,北方的权势家族——阿涅利家族[the Agnellis 以菲亚特(Fiat)集团闻名]、佩森蒂家族(the Pesentis)、皮雷利家族(the Pirellis) 利格雷斯蒂家族(the Ligrestis)以及后起之秀贝内通家族(the Benettons)共同组建了萨洛托·博诺(salotto buono)组织,意为“精美的客厅”。它通过相对较少的股份控制了意大利的金融、工业和媒体。这种关系的核心是,每个家族企业拥有其他家族企业重要的所有权和控制权,形成了交叉持股的结构,确保没有外部人士可以获得所有权或施加影响力。

萨洛托·博诺组织的创始人是恩里科·库恰(Enrico Cuccia),他是位于米兰的投资银行——米兰投资银行(Mediobanca)的创立者。特别值得一提的是,切萨雷·杰龙齐(Cesare Geronzi)是意大利金融界的翘楚。在他的职业生涯中,他始终带着三把猩红色的椅子。这些椅子一开始摆放在米兰投资银行的会客室,后来放置在意大利最大的金融集团忠利集团(Generali)的会客室里。尽管两次成为包括帕玛拉特(Parmalat)案在内的重大金融和会计欺诈案件的目标,杰龙齐还是登上了权力的顶峰。自那之后的半个世纪里,任何想要获得影响力的人都必须通过这“三把椅子”——萨洛托·博诺组织的门槛。

然而,遗憾的是,2008—2009年的全球金融危机摧毁了世界上许多私人权力的最后堡垒。其中一个受害方便是萨洛托·博诺组织,因为越来越多的既得利益家族深陷债务和破产危机。

信息披露和透明度。 不同国家对公司运营和财务业绩披露的程度差异巨大。信息披露反映了广泛的文化和社会因素,包括公司所有权的公开程度,政府在保护投资者权益与保护所有者权益之间的权衡立场,以及以家族为基础和以政府为基础的企业在文化中的重要性。另一个和信息披露相似的概念是透明度,它反映了企业组织内部决策过程的可见程度。

法律制度的历史发展进程。 英国这类以普通法作为法律制度基础的国家,通常比以《拿破仑法典》为代表的国家,如法国和德国,在投资者保护方面表现更为出色。英国普通法通常构成了英国及其前殖民地国家(如美国和加拿大)的法律制度基础,而《拿破仑法典》通常构成了前法国殖民地和拿破仑曾统治过的欧洲国家(如比利时、西班牙和意大利)的法律制度基础。在投资者保护力度较弱的国家,控股股东的所有权往往可以弥补法律保护的不足。

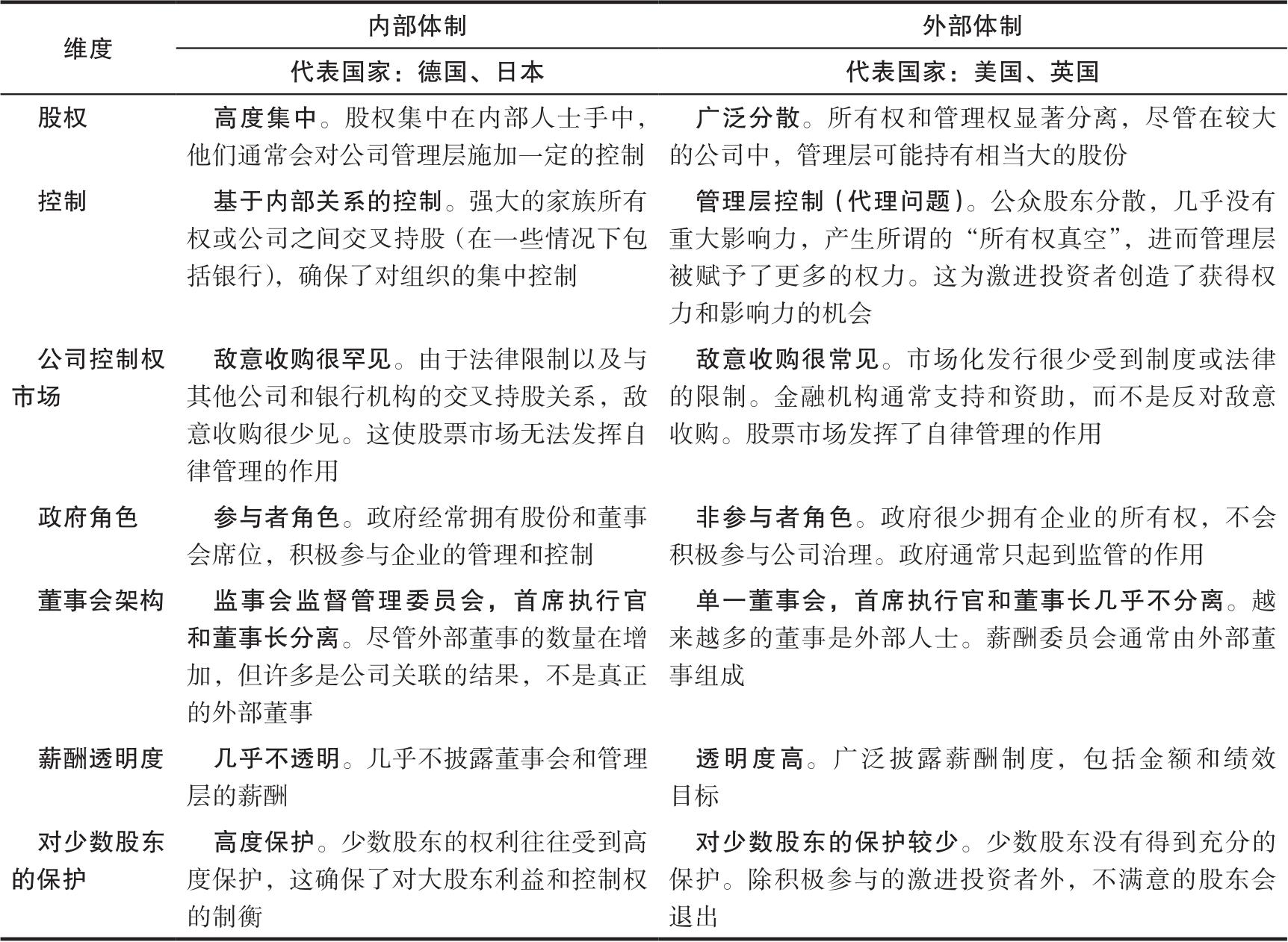
公司治理体制的另一种更简单的分类方法是把它们分为由内部力量驱动的 内部体制 (insider regime)和由外部力量驱动的 外部体制 (outsider regime)或市场导向的体制(market-based regime)。表4.2详细描述了上述两种体制的关键内容。

表4.2 公司治理的内部体制和外部体制

尽管有各种各样的规则、条例和制度,但公司治理失灵仍时有发生。美国安然公司丑闻是其中最著名的一个案例,但它绝不是唯一的。除了安然公司,世界通信公司、帕玛拉特公司、泰科公司、阿德尔菲亚公司和南方保健公司也都曾在会计和信息披露方面出现重大失误,并出现了高管滥用权力的行为。

此外,有些著名的审计公司有时会忽视违规行为或将其轻描淡写,这可能是因为存在有利可图的咨询关系或其他利益冲突。再者,证券分析师和银行在明知这些公司的风险很高,甚至濒临破产的情况下,仍向投资者推荐购买这些公司的股票和债券。更令人震惊的是,大多数对公司破产和管理不善负有责任的高管在企业倒闭前纷纷卖出股票,赚取了巨额收益并一走了之,还获得了金额不菲的遣散费。

2000年后的金融危机(2008—2009年)和全球新冠疫情(2020年)促使世界上越来越多的投资者、政府和社会期待公司治理得到改革。然而,改革进展缓慢的一个原因是公司治理改革深受法律体系的影响。此外,值得注意的是,伦理道德尚未被纳入讨论范围。到目前为止,所有描述的原则和实践都假定承担责任的领导者真正并公平地遵循这些原则。显然在某种程度上,大众汽车公司有人并未认同这一理念,正如全球金融实务4.5所描述的。

全球金融实务4.5
大众汽车公司的治理结构

大众汽车公司是世界上最大的汽车公司。该公司的组织和治理结构是德国大型公司的典型代表。2015年9月,该公司被发现多年来一直在全球范围内使用软件在排放测试中作弊。公司的市值在几个月内下跌了30%以上。与历史上每次公司治理失败一样,我们不禁要问同样的问题:这是怎么发生的?

答案是复杂的:既有不道德的管理,又有失败的治理结构。大众汽车公司的管理文化被称为大众体系,它通过管理层、工人、地方政治家和频繁变动的家族所有制结构之间的深层关系网络来运行。虽然大众汽车公司是一个全球性公司,但它在下萨克森州拥有深厚根基,可以保护当地民众的就业机会和优化当地的产业结构,从而确保公司的长期存续。

大众汽车公司采用了普通股和优先股的双重股权结构。优先股股东将在普通股股息支付之前全额获得所承诺的股息。作为代价,优先股股东放弃了所有的投票权。普通股股东则拥有所有的投票权。公司的所有权由保时捷家族(the Porsche)和皮耶希家族(the Piëch)控制,他们通过普通股持有了公司31.5%的股权,而双重股权结构进一步使他们的股权份额增加到50.7%。家族成员费迪南德·皮耶希(Ferdinand Piëch)长期控制着大众汽车公司的权力结构,他追求权力、控制和市场支配地位,而不一定追求利润。

如图4.6所示,大众汽车公司采用了双层董事会结构,一个管理委员会和一个监事会。管理委员会(由首席执行官担任主席)负责公司的日常运营。监事会的工作是监督管理委员会,监事会的20个席位平均分配给股东和工会委员会(工会代表)。根据德国《共同决策法》的规定,任何雇用超过2 000名工人的公司都必须有工会代表和股东代表。

最后一个原因,即下萨克森州政府在董事会中的席位,增加了公司治理的复杂性。在1960年的《大众法》推行私有化之前,大众汽车公司一直是一家国有企业。该法律规定,大众汽车公司的监事会必须始终保留两个政府董事席位。(按照西方标准,这是极不寻常的。)

最终的结果是监事会的结构充满了冲突。工人们想要更高的工资和更充分的工作保障,而不一定关注公司的盈利能力。政府的要求天然具有政治性,往往侧重于增加和维持就业。公司的所有权,由两个家族和一个占主导地位的人控制,上述这些利益相关者在目标和利益上意见不一致,他们更关注市场占有率而不是盈利能力。再加上传闻中傲慢的企业文化做调味品,大众汽车公司的治理确实是一锅味道杂乱的炖汤。

图4.6 大众汽车公司的治理结构

注:由于四舍五入,图中数据相加时可能不等于100%。

4.3.3 良好的公司治理与公司名誉

良好的公司治理是否重要?这确实是一个难题,其答案在很大程度上依赖于历史结果。例如,只要安然公司的股价在20世纪90年代及以后继续强劲上涨,其信息透明度、会计公正性,甚至财务事实都会被公司所有利益相关者忽视。然而,欺诈、骗局和一系列公司治理的失败最终导致了安然公司的破产。这不仅使投资者的财富化为乌有,还对许多员工的职业生涯、收入和储蓄产生了影响。因此,归根结底,良好的公司治理至关重要。

公司向市场投资者发出良好的公司治理信号的方式之一是采用并公布一套基本的公司治理政策和实践。几乎所有上市公司都采用了这种方式,访问公司网站就能明显看出来。这也促成了一套标准化的共同原则,经济合作与发展组织已就这套良好的公司治理实践达成了共识。

(1)股东权益。 股东是公司的所有者,他们的权益高于其他利益相关者,应该被优先考虑。

(2)董事会职责。 公司董事会被认为是承担公司最终法律责任的独立实体,应对管理层施加适当的监督。

(3)平等对待股东。 股东无论是本国居民还是外国居民,是大股东还是小股东,都应被平等对待。

(4)利益相关者的权利。 公司治理实践应该正式承认其他利益相关者的利益,包括员工、债权人、社区和政府等。

(5)透明度和信息披露。 公司应及时公开和公正地报告公司的运营和财务等相关情况,应向所有利益相关者披露这些信息。

理论上讲,在国家和公司层面,良好的治理往往带来较低的资本成本、较高的股东回报和较强的公司盈利能力。另一个值得关注的方面是国家治理的作用,因为这影响国际投资者对投资国的选择。然而,遗憾的是,不同的公司治理评级机构通常为同一家公司提供截然不同的评级,而且更令人困惑的是,这些治理评级似乎很少能够准确预测公司未来的治理表现,包括是否会重述收益、是否会涉及股东诉讼、资产回报率是多少以及股价表现如何等方面。 m9EvuLmab13Ie+ZlwWK6PgE02yF25I5jIeNYYPfRw3erFXzxMNVxDMVjE3LxeBGb

点击中间区域
呼出菜单
上一章
目录
下一章
×