购买
下载掌阅APP,畅读海量书库
立即打开
畅读海量书库
扫码下载掌阅APP

2.1 国际货币体系的历史

目前没有一家世界性的中央银行发行专门用于跨国贸易的独立货币。相反,一个由各国主权货币组成的“体系”在提供交易媒介和计量单位方面,以及长期借贷中的价值储存和递延支付的标准方面,或多或少表现良好。

——罗纳德·麦金农(Ronald I.Mckinnon),“The Rules of the Game:International Money in Historical Perspective”,《经济文献杂志》,1993年

正如麦金农所述,国际货币体系本质上是各国就货币兑换达成的一种非正式协议。几个世纪以来,黄金、白银和其他有价值的物品曾被规定为货币的标准,这些标准依据不同国家间的多种协议而并不固定。通过回顾过去两个世纪国际货币体系的演变(如图2.1所示),我们能够更好地理解,今天这个由固定汇率、浮动汇率、爬行钉住汇率等多种机制组成的复杂体系是如何形成的,有助于评估在全球商务活动中,各企业的弱点和面临的挑战。

图2.1 国际货币体系的演变

2.1.1 古典金本位制(1870—1914年)

自大约公元前3000年的法老时代以来,黄金一直被用作交易媒介和价值储存的手段希腊人和罗马人使用黄金铸币,这一传统一直延续到19世纪。随着国际贸易的大幅增长人们迫切需要建立一个更加规范的体系来处理国际贸易差额问题。因此,许多国家陆续设定其金币或银币的单位价格,并努力遵守所谓的“游戏规则”(rules of the game)。 [1]

最初建立的是金银复本位制,即同时以黄金和白银作为货币标准,并设定了黄金与白银之间的固定兑换比率(例如,1单位黄金等于15单位白银)。若黄金和白银的市场价值与这一比率发生背离,如白银相对变得更有价值,则白银会从国内流失,留下黄金成为货币支持的主要金属。19世纪中期,美国多次调整黄金与白银之间的比价,以及银行券和政府纸币[如绿背钞票(greenbacks)]对黄金或白银的可兑换性。特别是在1861—1865年的南北战争期间,美国暂停了纸币与黄金或白银的兑换。为了筹措战争资金,美国政府暂停了银行券的可兑换性,并印制了政府纸币。这种背面是绿色的纸币(绿背钞票)没有内在价值,也没有与黄金或白银的兑换比价,因此被认为是 法定货币 (fiat money),即政府法令规定的货币。战争结束后,美国恢复了银行券和政府纸币的可兑换性。随着黄金作为单一本位币在各国的普及, 古典金本位制 (classical gold standard)诞生了。

古典金本位制作为一种国际货币体系,于19世纪70年代在西欧获得认可。法国于1873年转向古典金本位制,德国紧随其后。英国在当时的主要大国中领先一步,早在1844年通过《英格兰银行特许法》(Bank Charter Act),正式采纳了古典金本位制,这使得英格兰银行的银行券可以完全兑换成黄金。美国加入该体系相对较晚,直到1879年才正式实施古典金本位制。

在古典金本位制下,货币体系的游戏规则简单明了:每个国家都设定其货币单位(纸币或硬币)可以兑换一定重量黄金的比率。例如,第一次世界大战前,美国宣布美元和黄金的兑换比率为每金衡盎司 黄金价值20.67美元,英国将英镑与黄金的兑换比率锚定为每金衡盎司黄金价值4.247 4英镑。只要两种货币在各自国家内都可以自由兑换成黄金,那么这两种货币之间的汇率,即黄金平价,就确定了:

由于采用古典金本位制的各国政府同意按照其固定的平价比率随时买卖黄金,因此,货币的可兑换性、每种货币的黄金价值,以及因此产生的各国货币的汇率都是固定的。但是,无论是美元、英镑、俄罗斯卢布还是德国马克,每种货币的平价比率的有效性都基于公民能够将该货币兑换成金属——黄金的能力。因此,为了能维持公民对货币体系的信心,各国政府保持一定数量的黄金储备,以随时满足居民用货币兑换黄金的需要是至关重要的。

古典金本位制同时也间接限制了政府扩张货币供应量的速度。货币供应量的增长受限于官方机构(财政部或中央银行)能够获取额外黄金的速度。这一限制被认为对于防止政府滥发货币和引发通货膨胀至关重要。古典金本位制一直运作良好,直到第一次世界大战爆发打断了国际贸易的流动和黄金的自由流通,这导致主要贸易国家暂停了古典金本位制的运作。正如全球金融实务2.1中所述,古典金本位制使得部分政府通过向投资者确保固定的汇率,从而在国际市场上筹集资本。

全球金融实务2.1
1894年沙皇亚历山大三世的俄罗斯黄金贷款(债券)

沙皇亚历山大三世于1894年发行了一种100年期的不记名债券。这些黄金卢布债券的面值为每张125卢布,按年支付4%的利息,按季付息(即每个季度的利息为本金的1%)。不记名债券向投资者出售,债券持有者有权在债券上的定期日领取利息。没有任何政府机构保留债券持有者的记录,这使得投资者可以在不让税务机关知道其身份的情况下赚取利息。这使得债券发行方(本例中是沙皇亚历山大三世),可以以较低的利率筹集资金,因为投资者大概率能够避免为利息收入纳税。而且,债券上的利息可以用六种货币领取:法国法郎、德国马克、英镑、荷兰弗罗林 、美元和其本国货币俄罗斯(黄金)卢布。

为了使投资者能够领取利息,该债券附有一张带有编号和日期的息票表。息票表有100年的400个季度的息票,共400张单独的息票,每张都有独立的编号、日期,以及六种货币的详细应付金额。投资者需从息票表上剪下相应的单张息票,并将其提交至全球任一指定银行以领取利息。在当时的国际金本位制下,个人利息能以六种货币支付,还需建立在固定汇率制(或假定其有效)的基础之上。

125卢布=500法郎=404德国马克=19英镑15先令6便士=239荷兰弗罗林=96.25美元

利息支付的货币由债券持有者自行选择。债券及其所有息票上均列出了六个按城市划分的支付代理机构。

圣彼得堡:通过国家银行(State Bank),以黄金卢布或信用卢布 (credit rouble)支付,按当日汇率结算;

巴黎:通过巴黎及荷兰银行(Banque de Paris et des Pays-Bas)、里昂信贷银行(Crédit Lyonnais)、巴黎国家贴现银行 (Comptoir National d’Escompte de Paris)、 俄罗斯对外贸易银行(Russian Bank for Foreign Trade)以及霍廷厄尔公司(Messrs Hottingeur & Co),以法国法郎支付;

伦敦:通过俄罗斯对外贸易银行(伦敦分行),以英镑支付;

柏林:通过门德尔松公司(Messrs Mendelssohn & Co),以德国马克支付;

阿姆斯特丹:通过利普曼(Messrs Lippmann )、罗森塔尔公司(Rosenthal &Co),以荷兰弗罗林支付;

纽约:通过巴林(Messrs Baring)、马贡公司(Magoun & Co),以黄金美元支付。

以第118号息票为例,持票人可以自1923年6月18日起呈交以领取利息,其条款如下所示。

俄罗斯4%黄金贷款,第6期,1894年

187卢布50戈比的债券附加券(talon )。

(1卢布=1.15帝国卢布)

第118号债券息票,到期日为1923年6月18日至7月1日:

在巴黎为5法郎,在柏林为4马克4芬尼,在伦敦为3先令11.5便士,在阿姆斯特丹为2弗罗林39分,在纽约为96.25美分

有效期10年

2.1.2 两次世界大战期间(1914—1944年)

在第一次世界大战期间及20世纪20年代初,各国货币相对于黄金的汇价和各国货币的双边汇率被允许在较大的范围内波动。理论上,一个国家出口和进口的供需会导致汇率围绕一个中心均衡值发生适度变化。这与之前古典金本位制下黄金所发挥的作用相同。然而,实际上,这种弹性汇率制并未起到平衡作用。相反,国际投机者卖空弱势货币,导致它们的价值下跌远超出其实体经济因素所应有的水平。卖空是投机者在未来某一时期对另一交易方交付货币等资产的行为。然而,事实上,投机者手头并未持有这些资产,而是预期这些资产在交割日之前价格会下跌,投机者可在开放市场购买这些资产以满足交付需要。

强势货币的情况则正好相反。除非付出高昂的代价,否则货币价值的波动无法被流动性相对较差的远期外汇市场所抵消。最终的结果是,20世纪20年代的世界贸易额相对于世界国内生产总值(GDP)的占比没有增长。相反,随着20世纪30年代大萧条的来临,这一比值下降到了一个非常低的水平。

英国于1925年回归金本位制,但由于大萧条的来临和1931年黄金从英国外流,英国被迫于1931年9月放弃金本位制。全球金融实务2.2简单展示了英国政府做出这一决定的过程。

全球金融实务2.2
英国退出金本位制:新闻公告(1931年9月19日节录)

在与英格兰银行协商后,英国政府已决定暂时中止1925年金本位法第1节第(2)款的执行,该款要求英格兰银行以固定价格出售黄金。为了实现这一目的,将立即提交一项法案,英国政府计划请求议会在9月21日星期一一次性完成该法案的所有审议程序。与此同时,在等待议会采取行动之前,已授权英格兰银行据此提前行动。

做出这一决定的原因如下。自7月中旬以来,英国政府流失的资金超过2亿英镑,这些资金部分来源于英格兰银行持有的黄金和外币,部分来源于英格兰银行从纽约和巴黎获得的即将到期的5 000万英镑信贷资金,还有部分来源于英王陛下政府最近从法国和美国获得的共计8 000万英镑的信贷资金。在过去的几天内,外国资金的外逃速度急剧加快,以至于英国政府感到有必要做出上述决定。

当然,此决定不会影响英国政府或英格兰银行需要以外币支付的其他债务。

英格兰银行的黄金储备约为1.3亿英镑。鉴于可能面临的各种突发情况,进一步削减黄金储备是不明智的。

英国政府深知,目前采取的措施无疑将在国内外引发严重的影响。但在过去的几日中,由于信心丧失,国际金融市场已陷入混乱,市场参与者似乎都在恐慌中急于变现他们持有的外国资产。在这种情况下,我们别无选择,只能采取现阶段唯一的措施来保护本国经济。

资料来源: The National Archives.https://www.nationalarchives.gov.uk/wp-content/uploads/2014/03/t163-68-181.jpg.

1934年,美国实施新的金本位制,将美元的黄金价值从第一次世界大战前的每盎司20.67美元贬值至每盎司35美元。与以往的做法不同,美国财政部改为只与外国中央银行进行黄金交易,而不与公民个人交易。从1934年到第二次世界大战结束,汇率理论上是由每种货币的黄金含量决定的。然而,在第二次世界大战期间及战后初期,许多主要贸易货币无法与其他货币兑换。美元是少数几种继续与黄金保持可兑换性的货币之一。

2.1.3 《布雷顿森林协议》与国际货币基金组织(1944年)

1944年第二次世界大战结束之际,同盟国在新罕布什尔州的布雷顿森林举行会议,计划建立一套新的战后国际货币体系。《布雷顿森林协议》(Bretton Woods Agreement)确立了以美元为基础的国际货币体系,并新设了两个重要机构:国际货币基金组织和国际复兴开发银行(即世界银行)。国际货币基金组织的创建目的是协助解决成员国的国际收支差额和汇率问题。国际复兴开发银行旨在为战后重建提供资金,并自成立起一直致力于推动全球经济发展。全球金融实务2.3深入探讨了布雷顿森林会议的有关辩论,为读者提供了更多细节和背景信息。

全球金融实务2.3
在布雷顿森林会议上达成协议

同盟国各政府知道,需要采取迅速而果断的政策以消除第二次世界大战造成的破坏性影响。1944年夏天(7月1日至22日),45个同盟国的代表在新罕布什尔州的布雷顿森林召开联合国货币金融会议。会议的目的是规划战后的国际货币体系。这一过程艰难曲折,最终形成的综合方案体现了务实主义的影响。

布雷顿森林会议的主要政策制定者是英国代表和美国代表。英国代表团由被誉为“英国经济重量级人物”的凯恩斯勋爵领导。英国主张战后汇率体系应比战前使用的各种金本位制更具有弹性。凯恩斯重申了他在第一次世界大战后曾提出的观点:尝试将货币价值与黄金挂钩,会给许多遭受战争严重破坏的经济体带来通货紧缩的压力。

美国代表团由美国财政部货币研究部门主任哈里·D.怀特(Harry D.White)和美国财政部部长小亨利·摩根索(Henry Morgenthau,Jr.,下称摩根索)领导。美国代表主张货币的稳定性(固定汇率),但并不主张回归金本位制本身。实际上,尽管当时美国持有同盟国的大部分黄金,但美国代表认为各国货币应该保持固定汇率,而主权货币与黄金的兑换仅应在官方机构如中央银行之间进行。

在具体政策的层面上,所有参与方都认同,要想使战后的国际货币体系稳定且可持续,就必须确保各国能够获得充足的信贷来支持其货币,以应对在重建的世界秩序中不可避免的国际收支不平衡问题。会议分成三个委员会进行了数周的谈判。第一个委员会由美国财政部部长摩根索领导,负责筹集一笔资金,用于稳定各国汇率。第二个委员会由凯恩斯主持,负责组织第二家“银行”,用于各国战后重建和长期经济发展。第三个委员会负责敲定诸如白银在新的国际货币体系中的角色等细节。

会议持续数周后,与会者达成了一个由三部分构成的协议——《布雷顿森林协议》。该协议包括:①成员国之间的固定汇率,称为可调节的钉住汇率制;②以黄金和成员国上交的货币作为基金建立国际货币基金组织,保持各国货币稳定;③建立一个用于资助长期发展项目的银行(最终被称为世界银行)。此次会议中的一个提议,即建立一个国际贸易组织以促进各国自由贸易,未被美国批准。

*固定平价(fixed in parities)是这个领域的一种传统表达方式,意味着各国货币的汇价应当按照能够使其购买力实现均衡的水平来固定。

国际货币基金组织是新国际货币体系中的关键机构,至今依然如此。国际货币基金组织成立的目的是向成员国提供临时援助,帮助它们抵御周期性、季节性或随机性的货币波动。同时,如果出现结构性贸易问题的国家承诺采取适当措施纠正其问题,国际货币基金组织也会向这些国家提供援助。但是,如果一个国家出现持续性的赤字,国际货币基金组织无法阻止其货币的最终贬值。近年来,国际货币基金组织试图帮助面临金融危机的国家,为俄罗斯、巴西、希腊、印度尼西亚和韩国等国提供了大规模贷款及咨询服务。

在《布雷顿森林协议》的最初规定下,所有国家将其货币的价值固定为黄金价值,但它们不需要将自己的货币兑换成黄金。只有美元保持了与黄金的可兑换性(每盎司35美元)。每个国家首先建立本国货币相对于美元的汇率,然后根据这一汇率计算出其货币对应的黄金价值,从而将本国货币价值与美元间的兑换关系固定下来。国际货币基金组织的成员国同意尝试通过买卖外汇或黄金来维持其汇率在平价的±1%(后来扩大到±2.25%)波动幅度以内。货币贬值不应被用作竞争性贸易政策,但如果一种货币过于疲弱而难以维持原有币值,则允许最多10%的贬值,无须国际货币基金组织的正式批准,而更大幅度的贬值需要得到国际货币基金组织的批准。这就是金汇兑本位制(gold-exchange standard)。

《布雷顿森林协议》的另一项创新是创建特别提款权(SDR)。特别提款权是国际货币基金组织为补充现有外汇储备的不足而创建的一种国际储备资产。它是国际货币基金组织及其他国际和地区组织的记账单位,也是一些国家锚定其货币汇率的基础。特别提款权最初以一定数量的黄金来定义,多年来,它由美元、欧元、日元和英镑这四种主要货币的加权平均值构成。2016年10月1日,人民币作为第五种货币加入特别提款权的货币篮子。

国际货币基金组织每五年更新一次特别提款权货币篮子中各种货币的权重。2015年的权重自2016年10月1日起生效,具体如下:

各国以在国际货币基金组织的存款的形式持有特别提款权。各国持有的特别提款权与它们的黄金、外汇和在国际货币基金组织的储备头寸一样,都是其国际货币储备的一部分。成员国之间可以用特别提款权清算交易。

除了作为储备资产之外,特别提款权的其他用途极为有限。哈佛大学经济学家杰弗里·弗兰克尔(Jeffrey Frankel)将特别提款权描述为“充其量只能算是国际货币世界中的世界语。它根本没有被真正使用过”。但他的说法并不准确,因为苏伊士运河使用特别提款权来结算运输费,万国邮政联盟用特别提款权来结算邮费。从数学角度看,特别提款权是五种不同货币汇率折算后的加权,它的波动性比任何单一货币的价值波动性都小,因此特别提款权在海运、欧洲债券市场和特定国际条约等领域有特殊用途。最近几年的一个例子是:2021年3月,七国集团(G7)同意国际货币基金组织增加储备以帮助发展中国家应对全球疫情危机。

2.1.4 固定汇率制(1944—1973年)

布雷顿森林会议协商确定的由国际货币基金组织监督的货币安排,在战后重建和世界贸易快速增长的时期发挥了巨大作用。然而,各国的货币和财政政策大相径庭、通货膨胀率差异悬殊以及各种意想不到的外部冲击最终导致了该体系的解体。美元是各国中央银行持有的最主要的储备货币,是整个汇率网络的关键。但遗憾的是,美国国际收支的赤字持续增加。

为了弥补这些赤字并应对外国投资者及企业对美元不断增加的需求,大量美元资本的流出变得不可避免。最终,外国交易者持有巨额的美元悬突额(overhang of dollars),这导致国际社会对美国承诺履行美元兑换黄金的能力缺失信心。这种信心的缺失在1971年上半年达到顶点。在不到七个月的时间里,随着全球对美元价值的信心暴跌,美国几乎损失了其官方黄金储备的近1/3。大多数主要货币与美元的汇率开始浮动,间接地影响了这些货币相对于黄金的价值稳定。一年半后,美元再次遭到攻击,1973年2月,美元第二次贬值,幅度达到10%,至每盎司黄金42.22美元。到1973年2月末,鉴于对货币的巨大投机,固定汇率制似乎不再可行。1973年3月,世界主要的外汇市场实际上关闭了几周。当这些外汇市场重新开放时,根据市场供求力量,大多数货币被允许自由浮动。

2.1.5 浮动汇率制(1973—1997年)

在固定汇率制时期,汇率变化的频率较低。而自1973年以来,汇率的波动更加频繁,其走势也更难以预测。图2.2展示了1964年以来美元指数的波动情况。很显然,美元指数的波动幅度在1973年之后变得更加剧烈。

图2.2 国际清算银行美元指数
资料来源:BIS org Nominal exchange rate index(narrow definition),effective exchange rate(EER)for the U.S dollar(NNUS).

图2.2记录了近年来若干重要的事件:1979年欧洲货币体系(EMS)建立、1985年美元升值并达到顶点、1992年欧洲货币体系危机、1997年亚洲金融危机、1999年欧元问世以及英国脱欧(脱离欧盟)公投。

2.1.6 新兴市场(1997年至今)

1997年亚洲金融危机后,新兴市场经济体及其货币市场的广度和深度都有所增长。这一观点可能会被证明是错误的,但本章最后一节认为,全球货币体系已经开始接纳一些主要新兴市场的货币,以中国的人民币为首,且此过程已持续二十余年。欢迎读者对此提出不同意见。

2.1.7 国际货币基金组织的汇率制度分类

全球货币体系——如果真的存在一个统一的“体系”——实际上是各种汇率制度和安排的混合。全球并没有一个统一的管理机构或为全球货币兑换制定政策的官方机构。然而,自第二次世界大战以来,国际货币基金组织至少扮演了“街头宣读员”(town crier )的角色。作为自身职责的一部分,它创建了一个货币制度的分类体系。

2.1.8 分类简史

多年来,国际货币基金组织一直是汇率分类的核心机构。成员国将其汇率政策提交给国际货币基金组织,这些政策成为国际货币基金组织对汇率制度进行分类的依据。然而,这一切在1997—1998年亚洲金融危机期间发生了变化。在危机期间,许多国家开始实行与其向国际货币基金组织承诺的汇率政策截然不同的汇率安排。各国实际上采用的做法(即事实上的汇率制度)并不符合它们公开和官方承诺的那套制度,也就是名义上的汇率制度。

自1998年起,国际货币基金组织改变了做法,不再收集成员国提交的制度分类报告。相反,它对制度分类和报告进行内部分析。(这包括停止发布《汇率安排与汇兑限制年报》,这是全球许多金融机构几十年来所依赖的文件。)作为一家原则上不带政治色彩的全球性金融机构,国际货币基金组织如今的分析主要集中于根据对货币价值近期变化的事后分析对各国汇率进行分类。这种分析侧重于国际货币基金组织观察到的政府行为,而非政府的官方政策声明。

2.1.9 国际货币基金组织对事实上的汇率制度的分类

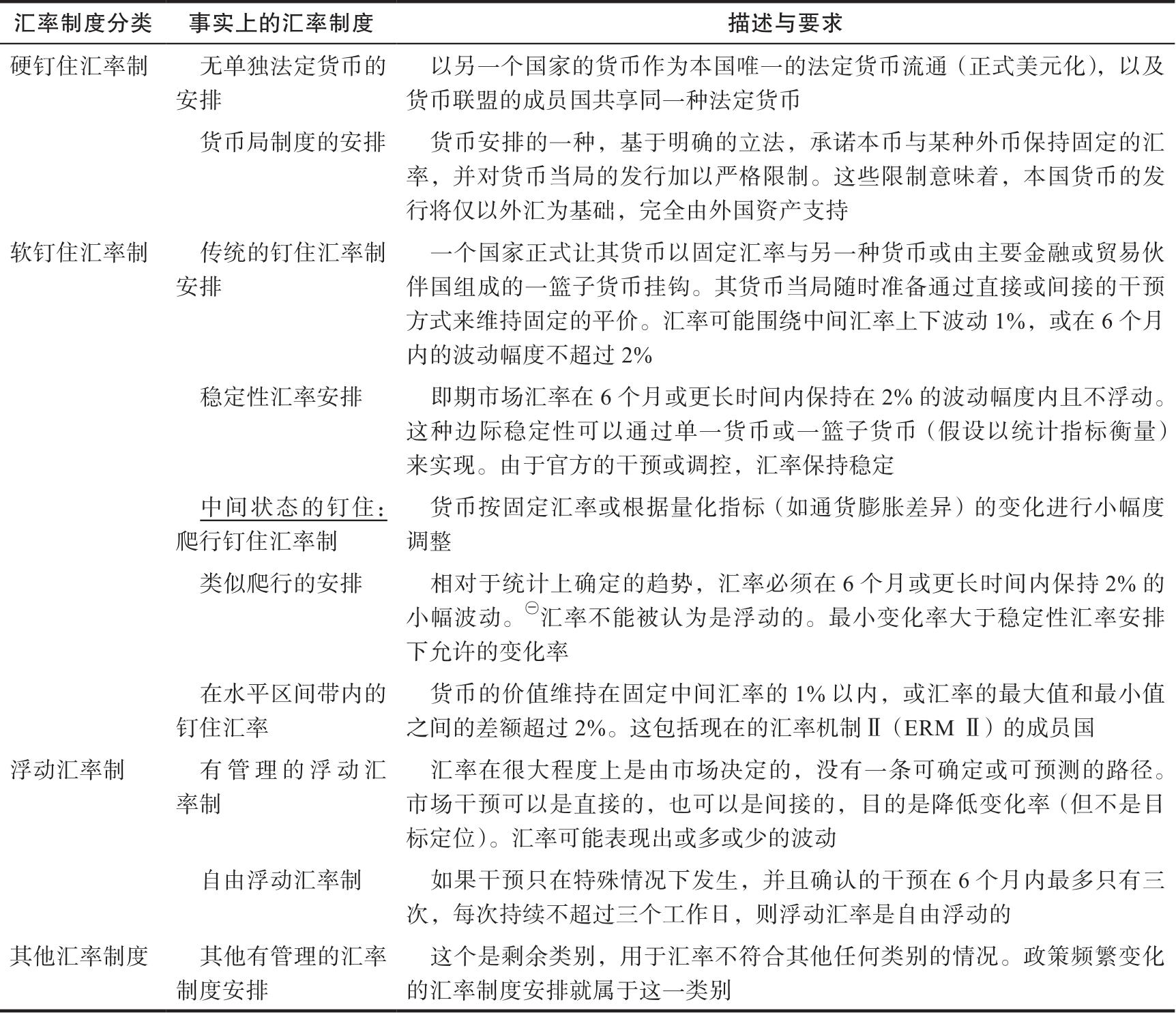
表2.1展示了国际货币基金组织自2009年1月起采用的汇率制度分类方法。该方法基于国际货币基金组织观察到的实际行为(即事实上的汇率制度),而不是基于各国政府的官方政策声明(即名义上的汇率制度)。在分类过程中,首先要确定该国货币的汇率是由市场供求力量主导还是由官方行为主导。虽然分类方法存在分歧,但是总体上可以分为四个基本类别。

表2.1 国际货币基金组织对汇率制度的分类

资料来源:“Revised System for the Classification of Exchange Rate Arrangements,”by Karl Habermeier,Annamaria Kokenyne,Romain Veyrune,and Harald Anderson,IMF Working Paper WP/09/211,International Monetary Fund,November 17,2009.
㊀这句话指的是汇率必须围绕一个通过统计方法确定的长期趋势或平均值保持在一个狭窄的波动区间内,即汇率的波动不能超出这个通过统计数据定义的长期趋势或平均值的2%,以确保汇率的相对稳定。——译者注

第一类:硬钉住汇率制(hard peg) 。采用这一汇率制度的国家放弃了货币政策自主权。这些国家包括采用其他主权货币的国家(如津巴布韦的美元化),以及采用货币局制度的国家——这种制度使得该国的货币扩张依赖于外汇积累。

第二类:软钉住汇率制(soft peg)。 广义的软钉住汇率制通常与固定汇率制相关,软钉住汇率制的五个子类别展现了固定汇率的不同实践和灵活性。根据货币钉住的对象和固定的汇率是否允许变动(如果允许,是在什么条件下允许变动),允许/采用的干预类型、幅度和频率,以及固定汇率允许的波动幅度来区分。

第三类:浮动汇率制。 浮动汇率主要由市场供求力量驱动。浮动汇率制可细分为两类:有管理的浮动汇率制和自由浮动汇率制。前者意味着政府为追求某一汇率目标或其他目的会对市场进行临时性干预。后者是指汇率由市场的供求力量决定,不受政府的影响和干预。

第四类:其他汇率制度。 这一类别包括所有不符合前三类标准的汇率制度。那些经常变更汇率政策的国家的汇率制度通常属于这一类别。

图2.3展示了各类汇率制度在全球市场中的体现——固定汇率制还是浮动汇率制。垂直虚线表示爬行钉住汇率制,实施这种汇率制度的货币会根据它们的汇率稳定性水平选择进入或离开这一区域。尽管这些制度看似清晰且有明确的区别,但在市场实践中,对各种汇率制度做出明确的区分往往非常困难。例如,2014年1月,俄罗斯银行宣布不再对卢布汇率进行干预,并计划让卢布自由交易。

图2.3 汇率制度的分类

2.1.10 全球汇率制度的多样性

尽管国际货币基金组织试图对汇率制度进行严格分类,但当今的国际货币体系从任何意义上讲都是一种全球性的多元化体系。正如第5章将要详细阐述的,当前的全球货币市场主要由美元和欧元这两种货币主导,其次是一系列多样的汇率制度、货币制度安排、货币联盟以及货币区。

据国际货币基金组织估计,20.3%的成员国使用美元作为锚货币(anchor currency),另有13%的成员国使用欧元作为锚货币,4.7%的成员国使用组合货币或其他货币作为锚货币。除锚定货币体系外,还有12.5%的成员国将货币供应量作为货币管理的参照标准。另有20%的成员国采用通货膨胀率目标制(inflation rate targeting)。25%的成员国使用其他形式的货币政策框架或未指明的汇率锚。

欧元作为成员国的单一货币,本身就是一个严格固定汇率制的例子。然而,欧元相对于所有其他货币是独立浮动的。其他严格固定汇率制的例子包括:厄瓜多尔、巴拿马和津巴布韦等国家都使用美元作为官方货币;中非法郎(CFA)区,包括马里、尼日尔、塞内加尔、喀麦隆和乍得等国家,使用单一的共同货币(与欧元挂钩的法国法郎);东加勒比货币联盟(ECCU)的成员统一使用东加勒比元。

另一个极端例子是采取独立浮动汇率制的国家。这些国家包括许多非常发达的国家,如日本、美国、英国、加拿大、澳大利亚、新西兰、瑞典和瑞士。然而,这一类别也包括了一些非自愿的参与者——试图维持固定汇率但迫于市场压力而采取浮动汇率制的新兴市场国家,其中包括韩国、菲律宾、巴西、印度尼西亚、墨西哥和泰国。

如图2.4所示,在2008—2019年间,国际货币基金组织成员国的汇率制度选择没有发生重大变化。采用浮动汇率制的国家近年来占比为34%或35%,而采用软钉住汇率制的国家近年来占比从不到40%增加到46%。尽管当代国际货币体系通常被认为采用浮动汇率制,但很显然,世界上大多数国家并非如此。

图2.4 国际货币基金组织成员国汇率制度的选择
资料来源:Data drawn from Annual Report on Exchange Arrangements and Exchange Restrictions ,International Monetary Fund,Table 3,Exchange Rate Arrangements 2008-2019.

[1] 虽然“游戏规则”这一说法常被认为是约翰·梅纳德·凯恩斯(John Maynard Keynes)提出的,但实际上他从未列出过这些规则是什么。凯恩斯在其1925年的著作《丘吉尔先生的经济后果》( the economic consequences of Mr.Churchill )中,描述了英格兰银行因“金本位制游戏规则”而减少信贷。 fX/i16GaAJyCbqlgJH0YlRNpmwm8E9/JBKIQGM8HqeXau3susME7QiXbioOFqPaL

点击中间区域
呼出菜单
上一章
目录
下一章
×