购买
下载掌阅APP,畅读海量书库
立即打开
畅读海量书库
扫码下载掌阅APP

CHAPTER 2
第2章
营销的发展

我们未来的富有不在于财富的积累,而在于观念的更新。

——彼得·德鲁克(Peter F. Drucker)

如果以“marketing”作为学术概念被应用为标志, 营销至今已有120多年的发展历史。推动市场营销发展的主因是由生产力发展而带来的供求关系变化。为了适应这种生产力与供求关系的变化,组织不断演进经营哲学与营销理念,形成了生产观、产品观、推销观、顾客观和社会观5种营销观念,并在不同时期或不同市场状况下指导组织的营销活动,营销研究也逐渐脱离了经济学,在吸收了管理科学、行为科学、心理学和社会学等相关理论后,成为独立学科并逐步趋向完善。如今,营销已经渗透到从物质生活、情感生活到精神生活的全部领域,营销理论、方法与工具在此过程中不断创新与丰富,社会责任、人文关怀、数字科技等特质不断被强化和彰显。

2.1 发展历程

营销研究与实践初期主要在消费品领域展开,在社会经济、科学技术、顾客需求等因素的发展与推动下,营销理论与实践领域不断拓展,从有形产品到无形产品,从消费者市场到组织市场,从组织外到组织内,从本国到全球,从线下转向线上及线上线下的整合,营销职能也从销售部门中分离出来,成为组织实现以顾客为中心的主导力量。

2.1.1 发展阶段

100多年来,营销管理思想不断创新与丰富,营销理论和实践的发展可以粗略划分为萌芽、成长、繁荣与分化4个阶段。

1.萌芽阶段

营销始于20世纪初的美国。第二次工业革命使美国等西方国家的经济与生产力迅速提升,消费需求旺盛,市场处于供不应求的卖方市场态势。与此同时,美国铁路建设进入鼎盛时期,贯穿东西部、连接农村与城市的铁路网全面形成,铁路作为主要运输方式促进了产品流动与交换,使得产品交易的市场范围与规模不断扩大,孕育营销思想与理论的环境逐渐形成。

为扩大并促进供给,美国学术界开始关注产品的流通分配,分销活动从生产活动中分离出来并被单独加以考察,“marketing”作为学术概念被确立,产品交换、营销机构的分销作用、营销功能等内容受到关注,这也意味着市场营销学的起源研究从产品的分销、交换、制造等经济学基础性研究活动中拉开了序幕。

2.成长阶段

20世纪20年代至第二次世界大战结束是营销成长阶段。受制于1929—1933年的世界经济危机,社会购买力下降,企业关心的首要问题不再是扩大生产和降低成本,而是如何把产品销售出去,营销研究由高校走向企业与社会,营销实践丰富、推动了营销理论的创新发展。

为解决产品销售问题,企业开始设立营销机构,注重市场调查及广告、推销的运用,用各种方法刺激顾客购买。与此同时,专业的市场调查机构(如AC尼尔森)、营销协会(如美国市场营销协会)及营销刊物也纷纷成立,为企业的营销活动提供专业服务与知识储备。在此阶段,营销机构、功能、活动的微观视角研究得以大规模开展,营销职能不断被深化、拓展,逐渐覆盖至调研、品牌管理、创意、广告、推销、分销等领域,营销理论框架开始被整合、塑造,有关“营销原理”的著作大量出现。

3.繁荣阶段

第二次世界大战结束后,战时膨胀起来的战争生产力向生活领域急速释放,产品供应急剧扩大,市场竞争日趋激烈,买方市场逐渐形成,营销也从经济学中独立出来,成为一门综合性应用学科,以顾客需求为导向的现代营销理论体系得以建立、巩固与完善。

第二次世界大战结束至20世纪末是营销理论与实践发展空前繁荣的阶段,新的营销理论与概念不断涌现,表2-1选取了该时期具有代表性的部分营销理论。

表2-1 20世纪50—90年代的主要营销理论

(续)

资料来源:根据菲利普·科特勒(2006)的《营销角色观的演变》( Evolving Views of Marketing's Role )整理而成。

4.分化阶段

20世纪的结束宣告信息时代与网络社会的到来,互联网、云计算、大数据、区块链、人工智能等新一代信息技术不断取得突破性进展,对竞争规则、消费行为、交易方式等产生深刻影响甚至带来颠覆性变化。与此同时,产业数字化、智能化、绿色化转型不断加速,智能产业、数字经济也改变了全球要素的资源分配方式、产业发展模式与人民生活方式,企业等组织面临前所未有的新机遇与新挑战,营销进入分化阶段,技术创新对营销的推动日趋深远。

一方面,营销环境、平台、过程、范围、价值点在信息时代与网络社会发生巨大变化,一些成熟的营销理论与方法已无法适应社会发展要求,因此分化出新的营销理念及模式,如价值共创、在线信任、线上线下融合营销、社群营销等;另一方面,数据处理、人工智能、生物识别等自然科学与技术开始被运用到营销领域,营销方法与工具呈现出技术驱动、数据驱动的特征,营销科技在市场洞察、顾客画像、定向广告、自动营销等方面发挥出不可替代的作用,营销效率、精准性达到前所未有的高度。

正如过去一个世纪,世界因为技术革新而改变,营销理论与实践也在不断创新与发展,几乎每隔10年就会产生新的营销思想。因此,有学者将其中标志性的思想贡献与西方市场演进相结合,从20世纪50年代开始,以10年为间隔,将营销发展阶段细分为战后时期、高速增长期、市场动荡期、市场混沌期、个性化期、价值驱动期、价值观与大数据期7个阶段。此外,菲利普·科特勒以营销1.0~5.0时代来呈现营销发展历程,如表2-2所示。

表2-2 营销1.0~5.0时代的进阶发展

资料来源:根据菲利普·科特勒在未来营销峰会(2021)的《营销的未来》主题演讲整理而成。

2.1.2 理论变迁

美国市场营销协会对营销的定义及营销观念的转变反映了市场营销百余年的发展变化,成为营销发展历程中的重要“路标”。在此过程中,营销的学科基础越发丰富,研究范式由交易转向关系,营销行为从面向企业拓展到面向社会,营销策略越发丰富。

1.学科基础从单一转向丰富

早期营销以经济学分支形式出现,消费者的“经济人”假设 揭示了市场“交换”的内涵,直接奠定了当时营销研究与实践的行为基础与理论基调,即任何消费行为的发生都是由消费者与生产者的交换实现的,消费者为实现效用最大化,会以理性、经济的方式对自己的消费行为进行决策判断。该学科基础下的营销研究主要存在两种路线:一种以宏观视角,从效用、资源、分配等角度研究商品的流通过程及营销行为(如价格歧视、流通成本、广告)对社会福利的影响等;另一种从微观视角对企业营销的商品、机构、功能及活动展开研究。

20世纪50年代,“社会人”假设 与行为科学的发展使营销逐渐从经济学中脱离出来,吸收管理科学、行为科学、心理学、社会学等理论,成为管理学领域的一门独立的综合性学科,营销科学迎来了自己的营销管理时代,“以人为中心”的现代营销观念得以确立,营销研究与实践空前繁荣。进入20世纪90年代后,随着世界经济全球化和一体化的发展,国际经济、贸易及投资等理论逐步融入营销学理论,信息论、博弈论、控制论、系统工程、计量经济学等现代方法理论越来越多地被营销研究人员采用,营销学逐步走向规范化、定量化和系统化。

进入21世纪后,信息技术、人工智能及数字浪潮使营销的创新与发展具有了显著的技术导向性,营销与科技深度融合,营销科技被广泛应用于营销研究与实践,详见第2.3.2节。如果说营销从经济学转入管理学领域实现了营销发展的历史性飞跃,那么新技术的发展与应用则为营销发展提供了更为广阔的空间,使营销具有了更多的科技属性。

2.研究范式从交易转向关系

范式在某种意义上是学科的理论内核,是科学研究中被广为接受的假说、解释方式、准则及理论、方法的总和,代表着对研究对象的一种共识。早期营销研究以交易营销为范式,即以交易为中心,强调交易效率与效果,研究内容集中于交换过程中以何种方式执行营销职能及其所要达到的经济目标,其目的在于促进和完成产品向货币的转化。随着竞争的加剧及企业经营过程中服务性因素的引入,营销研究范式开始由交易营销向关系营销转变。

关系营销是一种旨在建立、发展和维持关系的营销理论与范式,最早由纳德·L.贝瑞(Leonard L. Berry)提出。相较于交易营销,关系营销将顾客关系视为资产,强调通过与顾客及利益相关者建立并发展长期、稳定的关系来实现业务发展与盈利。关系营销被视为现代营销理论的一场变革,营销研究与实践从关注单一交易转向保留顾客,营销范围从生产前向生产后及整个价值链环节延伸,顾客范畴也由用户拓展到内部市场、供应商市场、影响者市场、就业市场等,对具体的营销策略、生产运作等方面产生巨大影响,交易营销与关系营销的比较维度具体如表2-3所示。

表2-3 交易营销与关系营销的比较维度

关系营销的提出离不开对营销交换过程的突破性认识。与以实物为基础的交易营销不同,关系营销以无形的东西(如承诺、信任)为交换基础,关注交换过程中可能发生的种种相互作用与关系,以及这些相互作用与关系对实现营销目标的影响。需要强调的是,关系营销与交易营销在本质属性、营销导向、运作原则等方面并无本质区别,均建立在交换基础上,以顾客为导向进行营销运作,注重营销绩效,只不过,关系营销从长期的成本-收益/效益角度进行决策,而交易营销侧重于单次的交易成本-收益/效益。因此,关系营销与交易营销并不是对立关系,而是一种延伸与发展,关系营销也尚未形成统一、完整的理论体系,实践操作上仍需要与交易营销共存、融合。

3.营销行为从企业转向社会

随着社会进步与营销发展,营销行为已不仅仅局限于企业与顾客之间的互动,而是逐渐成为营销者与所有利益相关者乃至整个社会系统的理解、互动的基本手段,这种转向背后体现了4个方面的营销发展。

营销目标 营销目标从促进销售转向顾客价值及社会利益。在此过程中,学者首先厘清了推销与营销的区别,并逐渐将顾客价值作为营销行为的主线,并随着社会对企业社会责任及可持续发展的关注,也逐渐将社会利益纳入营销行为目标。

营销主体 营销主体从企业扩大到非营利性组织、政府组织及个人。营销不仅适用于企业,越来越多的组织及个人加入营销行列,借助营销思想与方法达成目标。

营销客体 营销客体从消费者扩大到广义顾客。营销目标及主体的拓展使营销客体的类型由消费市场扩大到组织市场及所有的利益相关者,市场区域范围由本地、本国延伸到多国、全球。

营销对象 营销对象从最初的实物产品逐渐增加到服务、体验、人物、组织、事件、地点、财产权、信息、观念,从有形到无形,从物质到精神,从营利性产品到公共产品,具体详见第2.2节。

4.营销策略由组合转向整合

1960年,杰罗姆·麦卡锡(Jerome McCarthy)将营销要素归结为产品(product)、价格(price)、渠道(place)和传播(promotion),简称4P组合,由此确立了营销策略的组合思想,在此基础上又先后出现了大市场营销6P、服务营销7P及创新性的4C、4R、4V等策略组合框架与结构。大市场营销6P是在4P基础上增加了权力(power)与公共关系(publication),服务营销7P则基于服务产品特性在4P基础上增加了有形展示(physical evidence)、过程(process)及人员(people)策略。到了20世纪90年代,4P组合逐步转向4C的整合营销理论,以罗伯特·劳特朋(Robert F. Lauterborn)为代表的学者重新设定了营销组合的4个基本要素:顾客(consumer)、成本(cost)、便利(convenience)和沟通(communication)。2001年,艾略特·艾登伯格(Elliott Ettenberg)以关系营销为中心提出4R理论,强调企业需要与顾客建立互需、互助、互动的关联(relevance),形成长期、稳定的关系(relationship),对顾客需求及时倾听并迅速反应(reaction),通过为顾客创造价值获取回报(reward),具体如图2-1所示。

图2-1 4R理论示意图

另外,互联网的普及及移动终端、社交媒体的多样化,线上线下营销的整合(online to offline,O2O)成为营销主要模式,且在数字革命与人工智能技术的推动下,以顾客行为决策数据为基础的全链路营销工具被广泛应用。显然,无论是组合策略的增多,4P到4C、4R的发展,还是线上线下营销的整合及全链路营销工具的应用,营销策略呈现出由组合转向整合的特征,整合的范围越来越大,也越来越立体,趋向于全方位,策略内在的协调一致性越发重要。

需要强调的是,4P与4C、4R更多的是策略制定视角的差别:4P立足于企业,4C以顾客为中心,4R强调企业与顾客的互动与共赢。在现实营销运作中,营销者是在4P与4C、4R中寻求契合点:以4C、4R思考,以4P行动,即强调先审视顾客需求,和顾客建立关系,再从自身的能力及资源出发进行策略制定与实施。

材料2-1

课程思政

中国营销研究的创新方向

营销是伴随着改革开放被重新引入中国的,营销研究也从最初的复制模仿发展到理论创新阶段,呈现出从构建中国营销理论(theory of Chinese marketing)到构建营销的中国理论(Chinese theory of marketing)再到构建世界通用的营销理论(universal theory of marketing)的发展路径,而这3种理论构建方向也代表了当前中国营销研究的创新与贡献方向。

中国营销理论以西方理论视角研究中国情境中的独特现象或问题,验证西方理论在中国情境中的适用性,进而集合中国情境拓展、补充或修正西方理论;营销的中国理论则基于西方理论不能有效解释中国独特营销问题的判断,着眼于本土情境要素(如文化传统、社会制度),通过建构新理论而非从西方理论中寻求对现象的解释;世界通用的营销理论以西方理论为基础发展研究假设,围绕东西方相同的问题,构建超越任何情境的通用理论。

资料来源:张闯,庄贵军,周南.如何从中国情境中创新营销理论?——本土营销理论的建构路径、方法及其挑战[J].管理世界,2013(12):89-100.

2.1.3 组织演变

随着营销理论和实践的发展,承担营销职能的营销组织也在不断发生变化,这种变化包括两个方面:一是在总体的组织架构中,营销部门的地位与其他部门的关系如何?二是营销部门自身的组织形式是怎样的?营销部门在组织架构中的地位变化如图2-2所示。就具体企业而言,营销部门的组织形式变化大致经历了单纯销售部门、兼有营销职能的销售部门、独立营销部门和涵盖销售的跨职能部门四个阶段,并且仍在继续发展变化,如图2-3所示。

图2-2 营销部门在组织架构中的地位变化

单纯销售部门 在以生产观念为指导思想的营销发展早期阶段,企业只有生产、财务、人力、销售等几个简单的职能部门。销售由主管销售的副总经理领导,该副总经理既负责管理销售队伍,也直接从事某些销售活动及市场调研、广告宣传等营销工作,其组织结构如图2-3a所示。在这个阶段,只要产品合格、价格适当,就能销售出去,因此销售部门对产品的种类、规格、数量等问题,没有太多发言权。

图2-3 企业营销组织的演变

兼有营销职能的销售部门 随着生产力的逐步提高,供求关系总体上走向平衡,企业需要经常性地开展市场研究、广告宣传和促销等营销活动。当这些营销工作达到一定强度并日趋重要时,企业会在销售部门中设定具体的营销岗位,由营销经理专门负责营销工作,或单设营销部门,如图2-3b所示。尽管,此时的营销还主要为销售服务,由销售副总经理管理,但营销工作开始呈现出职业化、专业化特征。

独立营销部门 随着买方市场的形成及市场区域与营销范围的逐渐扩大,营销职能逐渐完善,营销的重要性也越来越高,甚至超过了生产、销售,营销部门完全独立出来,专门从事市场研究与营销运作,如图2-3c所示。

涵盖销售的跨职能部门 显而易见,销售副总经理与营销副总经理的工作只有保持一致、配合默契,才能实现企业良好运营。同时,当竞争越发激烈时,以顾客为中心成为企业经营理念,市场研究成为企业其他活动的前提,企业的营销职能需要由多个部门共同承担,企业的营销组织就演变为图2-3d所示的跨职能部门形态:市场部作为营销职能的主要承担部门,负责市场分析与规划、部门联动与协调,而销售部则具体承担销售与客户管理工作,详见第1.1.3节。

2.2 对象拓展

随着营销理念在社会领域的广泛应用,营销对象不断拓展,包括实物、服务、财产权、人物、地点、事件、体验、组织、信息、观念等,具体介绍如下。

实物 营销的发展起源于有形的实物产品的分销流通,实物产品是最早也是最基本的营销对象。

服务 因服务在有形的实物产品的竞争中扮演着越来越重要的角色,越来越多的制造型企业开始向服务提供商的角色转变,营销对象开始由实物产品拓展至服务,并发展出与服务业特点相适应的服务营销理论体系。

财产权 财产权是对所拥有财产的无形权利,包括真实财产(如房产产权)或金融资产(如股票、债券)。既然财产权可以买卖,这个过程自然也就包含了营销力量。

人物 随着娱乐业的发展及政治竞选活动的广泛开展,通过对人物的营销塑造良好的公众形象以获取公众支持成为重要手段。而随着社交媒体的盛行,技术领袖、商业精英、视频内容创造者、求职者都开始强调对自己的营销。

讨论2-1

求职过程中该如何自我营销

从大学毕业找工作开始,你的职业生涯往往会经历多次求职过程。从营销角度来看,求职就是在人力资源市场将自己营销出去的过程。图2-4呈现了人力资源市场的需求与供给关系。显然,不同行业的人力资源结构是截然不同的,看似同一岗位的人才需求及要求其实存在差异,并且大多数岗位所要求的能力、素养都具有一定的隐蔽性与不确定性,需要通过考核、观察甚至长时间的接触、磨合才能最终确认。因此,做好自我营销,有意识地运用营销理论展示个人能力及素养,是加快个人职业发展的有效途径。那么,该如何在求职过程中自我营销呢?

图2-4 营销角度的人力资源市场

地点 为了吸引游客、投资、人才,以及提升居民满意度,越来越多的景区、乡村、城市、国家甚至国家间的联盟组织都开始开展营销活动,旅游目的地营销、区域营销、国家营销等理论研究得以发展。

事件 营销者还可以就一些赛事、节庆、文化活动等事件进行营销,如贵州的“村BA”“村超”将体育与农村振兴进行了深度融合,成为事件营销的典范。

体验 体验经济被视为服务经济之后迅速兴起的一种经济类型,个性化体验成为可销售的商品,自然也就成为营销对象。

组织 无论是企业出于盈利的需要,还是慈善组织为了获得社会资源,抑或是政府机构为了应对公共危机,这些组织总是期望在目标公众心目中建立起一种强大且良好的形象。

信息 信息不对称广泛存在于市场交易中,形成了以信息服务为核心的中介机构。特别是网络信息技术的兴起使数据、知识等也成为营销对象,催生了很多互联网企业。

观念 观念是一种精神产品,既包括社会认识与行为觉悟,如绿色消费、室内禁烟,也包括产品或品牌所传递的一些价值理念与主张,如慢生活、快时尚。对社会观念及行为的营销也称为社会营销。

受限于篇幅,本节仅选取服务营销、体验营销与社会营销3类对象,管中窥豹地呈现因营销对象不同所形成的营销差异与理论发展。

2.2.1 服务营销

随着社会经济的发展,服务在人们日常生活和国民经济中扮演着越来越重要的角色,服务业已成为全球经济发展的支柱产业,占全球生产总值的60%以上。相较于有形产品,服务具有无形性、易逝性、不可分离性、差异性等特征,这就决定了服务组织的运作与管理不同于产品制造企业,以服务活动和服务经济为基础的服务营销研究开始兴起,并逐渐作为一种成熟且相对独立的营销理论被服务组织普遍应用。

1.服务的特征

服务通常是服务提供者代替或帮助服务接受者完成的一项任务或活动,其结果并不导致任何所有权的产生或转移。服务不仅包括面向个体及家庭消费的消费性服务,如餐饮、娱乐,也包括面向生产者的生产性服务,如软件开发、管理咨询、工业设计;服务既可以作为单独的劳务形态存在,也可以融合于其他产品形态。相较于有形的实体产品,服务具有以下特征。

无形性 服务通常以“活动”的形式提供,活动可以感受,但无形、无态、无质,随活动的发生而存在,随活动的结束而消失。

易逝性 服务无法存储、运输,这就意味着服务半径较为有限,服务难以预先生产、滞后消费。例如,飞机一旦起飞,该航班出售机票的机会就永远消失,任何的空座都意味着收入的损失。

讨论2-2
如何使服务需求与供给同步

库存是调节物质产品供给和需求异步的重要方法。但因服务的易逝性,服务供给和需求异步的调节必须另辟蹊径,除了以下做法还有哪些?

①采用差别定价方法使某些需求从高峰期转移到低谷期,或增加低谷期的需求以更好地利用供应能力,如在旅游淡季下调机票、门票、酒店及相关服务的价格。

②为低谷期开发新需求,如大型赛事场所在休赛期承接展会、嘉年华、团建等业务。

③在高峰期简化服务或自助服务,如扫码点单、非店内就餐等。

④提高需求高峰期的供给能力,如在高峰期雇用兼职人员、增加座位等。

⑤提倡供给能力共享,如阶段性使用的专用设备通过各种途径实现多机构共享。

不可分离性 服务的生产与消费是同时进行的,在时间上具有不可分离性。服务提供者向顾客提供服务时,也正是顾客消费服务的时刻,这也意味着顾客必然会或多或少地参与到服务的生产过程中。

差异性 有形的实体产品可以被批量生产或被对手完全复制,但因为无形性与不可分离性,服务难以像有形产品那样标准化。毕竟服务是顾客在与服务提供者或服务设备的互动关系中被生产、消费的,顾客、员工(服务设施)、环境的差异都会影响服务的构成成分及其质量水平,服务品质存在差异性,服务评价难以客观。

2.服务营销特征

服务与有形产品的显著差异使得产品营销理论应用于服务业时存在严重不足,在克里斯廷·格鲁罗斯(Christian Grönroos)、瓦拉瑞尔·A.泽丝曼尔(Valarie A. Zeithaml)等学者研究成果的基础上, 以服务质量、关键接触、服务补救、顾客保留、服务便利等为重点的服务营销(service marketing)理论逐渐发展起来,服务营销策略也在4P的基础上,增加了有形展示、过程及人员策略,形成7P组合。与有形产品的营销相比,服务营销需要重视以下内容。

服务的有形展示 服务是无形的,顾客往往根据服务设施、背景环境、人员仪表、信息资料等有形线索来感知和判断服务质量。因此,如何借助实物、文字、音像、实景、事实及其他可视方式,使服务有形化是服务营销的重要内容。在此过程中,由于品牌及形象具有联想效应及背书功能,因此其建设尤为重要。

过程中的互动 服务的不可分离性使得顾客直接参与服务的生产过程,顾客不仅因此与服务人员、服务设施、服务系统等形成互动,他们之间也会产生互动。顾客参与及互动的事实要求服务组织能够根据顾客需求的差异保持足够的应变与沟通能力,努力营造并确保顾客拥有良好的互动体验,这也意味着服务的质量管理不仅仅局限于服务的结果,还包括对服务过程及顾客的管理。

供给的扩大与便捷 服务的易逝性、不可分离性使得服务不可能像有形产品一样进行标准化和规模化生产,也无法借助分销渠道进行规模化销售。服务供给的扩大只能在生产与消费的地点连接、人员及设施的数量、服务时间的强度及效率等方面展开,如在消费地建立服务点、增加自助服务设备、延长服务时间等,只有这样,才能保证服务供给的及时、便捷,缩短顾客的等候时间。当然,这也会随之带来服务成本上升、服务资源闲置等问题。

生产者也是营销者 对于有形产品而言,营销人员与生产人员分别隶属于两个相对独立的部门——营销部门和生产部门,但因服务的不可分离性与服务过程中的互动事实,要求服务生产者(提供者)在与顾客的互动中承担了解顾客需求、推荐产品、进行顾客满意度调查、建立顾客档案等营销职责。

组织内部的营销 服务人员的态度、行为直接决定顾客对服务质量的感知,因此,从某种意义上来看,对服务组织的内部营销比外部营销更为重要。内部营销是一种将内部员工视为顾客,从营销角度进行人力资源管理的管理哲学,其营销目标在于创造、维护和强化组织中员工的内部关系,更好地促使他们以顾客为导向,具备优秀的服务意识,从而为外部顾客提供服务,使顾客满意。

案例2-1
胖东来:零售服务的天花板

在零售业的激烈竞争中,胖东来凭借其对产品和服务的不懈追求,从30年前的街边烟酒店发展成为年销售收入突破150亿元的零售巨头,不仅备受消费者信赖,更因独特的企业文化与暖心服务吸引大量游客前往打卡,成为“没有淡季的6A级景区”。

胖东来始终将员工视为企业最宝贵的财富,重视员工需求,通过利益管理与情感管理让“员工开心”。胖东来不仅向员工提供了远高于同城同业同职位的工资待遇,还对员工进行股权激励,创始人于东来仅占公司10%的股权,管理层占40%,基层员工占50%。胖东来规定6h工作制并实行周二闭店制度,春节闭店、下班后禁止拨打工作电话、为员工设立“10天不开心假”“委屈奖”……诸多优待员工的措施极大提升了员工对企业的满意度与忠诚感,进而转化为对外服务的动力。

胖东来对顾客服务也是追求极致。一方面,胖东来提供了多项充满细节的免费增值服务,如宠物寄存、车座降温工具、雨具、7种购物车、充电宝、放大镜、冷藏区手套、商品说明、商品选择指南等;另一方面,胖东来为上百个岗位制定了详细的服务手册及视频,厚达263页的操作手册详细规范了从超市卫生间清洁到应对孩子哭闹的各种服务场景,产品售后更是从“不满意就退货”升级为“上门办理退换货”。即使面对投诉,胖东来也秉持开诚布公的姿态,以积极的态度接受并公开处理结果,将每一次投诉视为提升服务质量的宝贵机会,展现出对消费者权益的尊重和对自身责任的担当。

2.2.2 体验营销

自约瑟夫·派恩(B. Joseph Pine II)与詹姆斯·吉尔摩(James H. Gilmore)于1998年将人类经济的演进模式划分为农业经济、工业经济、服务经济和体验经济4个阶段以来,体验消费、体验营销就逐渐成为营销研究的热点领域,并随着数字化技术的发展不断在实践中创新发展。

1.体验的特征

体验是顾客在具体消费场景中因互动而产生的令人难忘的感受与经历。场景、互动与感受构成了体验的基本元素:场景是顾客行为与感受发生的背景环境,包括消费场所、硬件设施、软件系统、流程环节、参与角色、产品及服务等元素;互动是顾客以看、听、用、参与等方式,与场景元素进行的相互影响、相互作用的行为;感受就是顾客主观、实时的情绪反应。游客观看的大型实景演出、年轻人闲暇时玩的密室逃脱游戏、用户利用数字销售室研究产品等都是典型的体验行为。作为一种产品类型,体验与实物产品、服务产品的区别维度如表2-4所示。

表2-4 体验与实物产品、服务产品的区别维度

主观性 作为一种情绪反应,主观性是体验的天然属性。虽然体验需要依托客观的场景,由客观的行为、互动引发,但最终难忘的感受与经历都属于主观范畴,满足的也是顾客追求愉悦、享受过程的情感需求。

个性化 从心理学角度来看,难忘的感受与经历必须在个体的体力、智力、精神、情感等达到某个特定水平(即顾客与场景元素的互动达到一定程度)时才会产生,但个体是有差异的,这就导致即使是相同的场景,当不同顾客的互动不同时,就会形成不同内容与强度的体验。因此,让顾客以个性化方式参与甚至沉浸到整个消费场景中是体验产生的前提。顾客的体验强度又是边际递减的,难忘的感受与经历会随着体验次数的增多而减弱,如何在规模化与个性化之间寻找平衡并满足顾客的体验需求成为体验能否商业运营的关键。

生产者和消费者的统一 与服务产品一样,体验的生产与消费也是不可分离的,但服务是组织及员工生产提供的,而体验是顾客自己生产创造的,组织只是具体场景(包含设施、氛围、事件、情节、流程、仪式等内容)的提供者,顾客在外部场景与内在心理的驱动下,因互动而在脑海中实时形成难忘的感受与经历。这种统一性决定了体验是实时、无形、不可存储的,其生产与消费是不可分离的。

2.体验营销特征

约瑟夫·派恩与詹姆斯·吉尔摩将体验视为一种经济提供物,将体验经济定义为一种以服务为舞台、以产品为道具、以顾客为中心,创造能够使顾客参与、值得回忆的活动的经济形态。这也意味着价值不仅存在于消费对象(产品和服务)及寻找和处理这些对象的信息过程中,还存在于消费的体验中。以体验为核心产品,以激发并满足顾客体验需求为目标的营销管理活动也就被称为体验营销(experience marketing)。 [1] 与实物产品及服务的营销运作相比,体验营销具有以下特征。

体验主题主导 顾客的体验消费是为了追求愉悦,拥有令人难忘的感受与经历,因此组织所营造的场景、所设计的互动都需要围绕某一既定的体验主题展开,进而创造出具有吸引力的体验价值。为此,伯恩德·H.施密特提出用6E组合取代传统营销中的4P组合,即围绕体验(experience)、场景(environment)、事件(event)、浸入(engaging)、印象(effect)和延展(expand)6个方面开展体验营销活动。体验主题可以是以感官刺激为基础的娱乐体验、以培养艺术灵感和科学修养为目的的文化体验、追忆过去感怀经历的情感体验、逃避现实遭遇的遁世体验、追求理想生活与价值认同的生活形态体验等,既可以是顾客的独自体验,也可以是与相关群体互动形成的体验,没有程式,贵在创新。当然,在某一既定的体验主题场景下,并不意味着组织与顾客只能创造一种体验,比如恐怖类密室逃脱游戏带给顾客的不仅仅是紧张和刺激,还有益智、团队合作、社交互动等诸多体验。组织需要通过互动流程、接触点的设计来丰富、扩充顾客的体验内容,所生成的多种体验交织的感受与经历才更令人记忆深刻、难以忘怀。

顾客主动参与 在传统营销中,组织与顾客在价值创造与交换中是一种单向的使动关系,组织提供价值的载体(产品、服务)并在市场上与顾客交换,顾客基本处于被动、受支配的地位。即使服务营销强调过程中的互动、关注顾客的参与,但顾客仍是配角,需要为了服务过程的完成而配合参与。但在体验营销中,组织与顾客是双向的互动关系,共同完成体验价值的创造。组织不再是体验的生产者与销售方,而是作为体验的营造者,负责提供能够形成体验的场景及互动条件;顾客是体验的生产者与消费者,只有当顾客主动参与、互动时,体验价值才能被创造、交换。顾客的主动性、能动性在体验营销中被提高到传统营销未曾达到的高度。

数字化支撑 体验营销依赖数字化技术。在传统工业技术与人工模式下,规模化与个性化难以共存。体验是顾客实时的情绪反应,无论是体验本身还是体验的生产过程(顾客与场景元素的接触、互动过程)都极具个性化,难以标准化、规模化,这就使得体验产品的商业运作与营销管理尤为困难。数字化技术及基于数字化技术的人工智能快速发展解决了这一现实问题。数字化技术给体验场景与互动空间带来了颠覆性突破,实现了现实世界与数字世界的融合,强化了顾客体验的内容与程度;而基于数据化技术的人工智能让组织在市场洞悉、体验设计、互动管理、体验测量等方面可以实时、快速、全面决策,摆脱人工模式在个性化上的局限,实现个性化的规模化。

材料2-2
数字技术赋能沉浸式体验

沉浸式产业是通过虚拟现实、增强现实、全息投影、智能交互等新一代数字技术与内容创意的深度融合,以带入式情景、多感官包围、互动型叙事、自我发现等方式,让顾客拥有高价值体验(沉浸式体验)的行业总称,涉及文旅、演艺、教育、娱乐、工业等多个领域。

根据头豹研究院的信息显示:2023年中国沉浸产业消费市场规模已达到927亿元,2026年将突破2500亿元,沉浸产业的发展除了市场内生增长与国家政策驱动以外,数字技术发展也起到巨大的推动作用,具体技术及作用如表2-5所示。

表2-5 推动沉浸式产业发展的相关技术及作用

2.2.3 社会营销

社会营销(social marketing)于1971年由菲利普·科特勒和杰拉尔德·泽尔曼(Gerald Zaltman)提出,从早期关注社会观念的接受程度,逐渐发展成为一门研究社会变革的营销理论,即以营销为工具、技术或手段对社会变革运动进行管理,其目的是变革公众的社会观念与公共行为,最终实现社会利益的最大化。与通过政治、法律、技术、经济等强制性方式进行社会变革的方式不同,社会营销致力于通过营销运作使公众自愿而非被迫接受、拒绝、调整或放弃某种行为,对整合社会关系、促进社会公平与正义、维护社会安定团结等方面起到重要作用,被广泛应用于疾病控制、健康促进、环境保护、公共政策等领域。

尽管社会营销的产品是公众的社会观念与公共行为,但行为改变的前提是观念的推广,因此本节更多围绕社会观念进行社会营销的产品分析。

1.社会观念特征

社会观念是公众所形成的一种共同的精神状态,具体表现为普遍看法、态度或价值观,呈现出以下特征。

精神性 社会观念是一种精神层面的存在,是抽象、非物质性的,对公众行为准则、价值取向及社会文化风貌起到重要指导与支撑作用。

嵌入性 社会观念脱离不了特定的历史、文化和社会背景,并随这些背景的变化而演变。如人们进行健康体检后对疾病的关注从治疗的观念转变到预防,夜跑、骑行等全民健身运动的发展都内嵌着文化与社会背景的特征。

长期性 社会观念的形成与改变需要长期过程,一旦形成则具有一定的稳定性,不会轻易改变。

普遍性 社会观念是在某个社会或亚文化群体中所形成的共识,具有普遍性。尽管社会观念之间也会有矛盾、冲突,个体之间也存在社会观念差异,但这种差异性的普遍程度明显弱于其他精神产品与物质产品。

难以测度性 社会观念的形成与改变更多体现在公众的思想与行为上,社会观念的价值及营销效果难以用具体量化的指标予以衡量,从而加剧了社会营销难度。

2.社会营销特征

社会营销是对公众观念与公共行为的营销,因而相较于其他产品营销,社会营销具有以下特征。

追求社会利益 社会营销并不追求商业利润,而是以实现社会利益为目标,通过改变公众观念与公共行为实现社会整体利益的提升。因此,社会营销主体主要是政府、行业协会、一些非营利性组织或是上述组织与企业、个人的联合,因参与主体众多,社会营销往往为解决一个具体项目或社会问题而展开,如艾滋病防治、垃圾分类。

管理多重需求 不同于商业交易的产品,社会营销的产品是抽象的观念与行为,公众往往缺乏潜在需求,甚至某些公众对所营销的社会观念或公共行为出现负需求或抗拒、抵触行为,即使公众接受了观念也并不见得会转变其行为,如“吸烟有害健康”已是社会共识,但烟民总是会有各种理由拒绝戒烟。这就意味着社会营销者不仅要培育观念需求、行为需求,还要为改变社会行为提供具体的方法、手段(如产品、技术、方案),并使公众对其产生需求。例如,在全面推进绿色消费的进程中,消费者不仅要形成绿色消费意识,在日常生活中节约资源、保护环境,还要在产品购买与替换中选择高效节能型产品。表2-6仅呈现了社会营销者在创造观念与产品的双重需求时所面临的4种情形。

表2-6 社会观念及产品的双重需求创造

营销成效缓慢 社会营销效果需要较长时间才能显现,因而社会营销并不强调即时性,营销评估也较为困难。一方面,社会行为的改变本身就需要长期过程,需要一定规模的公众经历认知、情感和行为多个层面的转变才能实现;另一方面,社会营销过程存在较高的不确定性。让公众自愿而非被迫改变行为是社会营销区别于其他社会变革方式的重要特征。就个体而言,自愿行为往往建立在需求或兴趣的基础上,且当行为收益大于成本时才会发生。但社会营销的成效着眼于社会利益而非个体,个体往往只看到自身行为改变的付出与不便,对社会整体利益的感受不会像具体的产品价值那样深刻与明确,让渡价值较低甚至可能为负,从而拒绝改变行为,导致社会营销的失败。

2.3 方法及工具创新

伴随营销学科的发展及科学技术的进步,越来越多的研究方法与分析技术被应用于营销研究,尤其是在信息技术与数字技术的推动下,营销科技(MarTech)快速发展,许多新的营销工具被催生出来,营销在保持艺术性的同时,其科学性、技术性正日益被强化。

2.3.1 营销研究方法

早期营销研究主要采用规范研究(normative research)方法,即以某种价值判断或伦理标准为基础,运用演绎和归纳,注重从逻辑性方面概括指明“应该怎么样”或“应该怎样解决”的研究方法。规范研究方法起源于经济学家约翰·梅纳德·凯恩斯(John Maynard Keynes)对于经济价值判断的研究,旨在对各种经济问题的好坏做出判断,从而为政策制定与实践指导提供理论依据与判断标准。早期营销以经济学分支形式出现,因此规范研究被用于探讨营销活动的合理性、有效性及策略制定,对营销理论框架的构建、营销策略的制定与营销效果的评估起到重要作用。

当市场营销脱离经济学成为一门独立学科后,以观察法、实验法、案例法为代表的实证研究(empirical research)方法成为营销研究的主要方法,实证研究方法即基于事实、数据,通过检验理论假设或探究现象之间的关系来建立和检验理论的研究方法。相较于以思辨为哲学基础的规范研究,实证研究解决“是什么”的问题,重在通过观察、实验等手段,借助定量和定性分析技术对具体现象进行客观描述、解释与预测,揭示其内在构成因素及因素的普遍联系;实证研究是不加入价值判断,对现象及事实的客观反映与理论建构。随着大数据与人工智能技术的兴起,以及营销研究不断从心理学、社会学、统计学、计量经济学、计算机、神经科学等领域吸收并发展营销研究与分析方法,以机器学习法为代表的新方法开始得到营销研究人员的关注,营销实证研究逐渐呈现出多视角、跨学科、混合化的发展趋势。下面介绍几个常用的实证研究方法。

观察法 观察法是对自然状态下发生的现象或行为进行系统、连续的考察、记录、分析,从而获取事实材料的一种研究方法。根据观察者的介入方式,观察法可分为直接观察和间接观察;根据观察记录的形式,观察法可分为描述性观察、推论性观察和评鉴性观察。尽管观察环境可依据观察目的而有所不同,但被观察者的所有行为及反应都是在自然状态下进行的,因而观察结果更为直接、真实与详尽,但也容易受到各种因素的干扰,可控性较弱。在营销研究中,观察法常用于了解市场供求关系、顾客行为、营销效果等,如客流量、堂食翻台率、问询率、购物路线选择、产品陈列效果、促销活动反应等。

实验法 实验法源自自然科学的实验求证,通过控制一定条件来观察和测量变量之间的因果关系,证实具体的理论假设。根据实验场景,实验法可分为实验室实验、现场实验;根据实验目的,实验法可分为析因实验、探索实验、比较(对照)实验等。但无论何种实验类型,都具有标准、规范的操作程序,主要借助数学和统计方法对数据进行定量研究,因而实验结果(所确定的因果关系)较为客观,具有重复验证性。实验法通常用于营销策略及产品的有效性测试,包括产品概念测试、广告内容测试、新产品推广测试等。近年来,得益于眼动仪、多导生理仪、脑机接口技术等非侵入式生理信号监测技术及手段的不断进步,对研究对象心理、行为、态度的研究实验也在快速发展。营销研究人员可以直接获取研究对象的眼球运动、脑电/心电/肌电信息、呼吸频率、神经传导等生理指标,更加客观、准确、深入地了解研究对象的情感、认知与行为,当然,实验过程可能引发的伦理、隐私问题也正日益受到关注。表2-7罗列了实验法中常用的定量分析方法与技术。

表2-7 营销实验中常用的定量分析方法与技术

案例法 案例法是通过追踪研究某一具体对象(如个体、群体、组织)的行为,对行为发展过程及典型特征进行广泛收集并深入分析、解释与推理的研究方法。案例法多被视为一种定性研究方法,研究对象具有某种特殊性或典型性,主要揭示个案的内在特定与规律或个案之间的共性与差异,因而常被运用到复杂或独特的营销问题剖析、营销行为优化等研究中,推动了营销新现象、新理论的探索与发现。

机器学习法 机器学习法是一种以数据为驱动的研究方法,其核心思想是利用算法和统计学方法,在没有研究者直接干预的情况下,计算机直接从大数据中发现潜在模式和规律,自动进行预测与决策。在营销研究中,机器学习法对于用户画像的精准构建、个性化内容的优化与推荐、营销效果评估具有其他实证研究方法无法媲美的优势:高效、精准、实时、智能。

2.3.2 数字化营销工具

随着以云计算、大数据、物联网、区块链、人工智能、虚拟现实(VR)和增强现实(AR)等为代表的数字经济产业的飞速发展,营销与科技深度融合,形成一系列帮助组织进行数字化营销的技术、工具、平台,包括监控和数据分析技术、标签管理工具、搜索引擎工具、移动设备优化工具、数据管理平台、内容分发网络、再处置方案、自动化营销系统等,也被统称为营销科技。

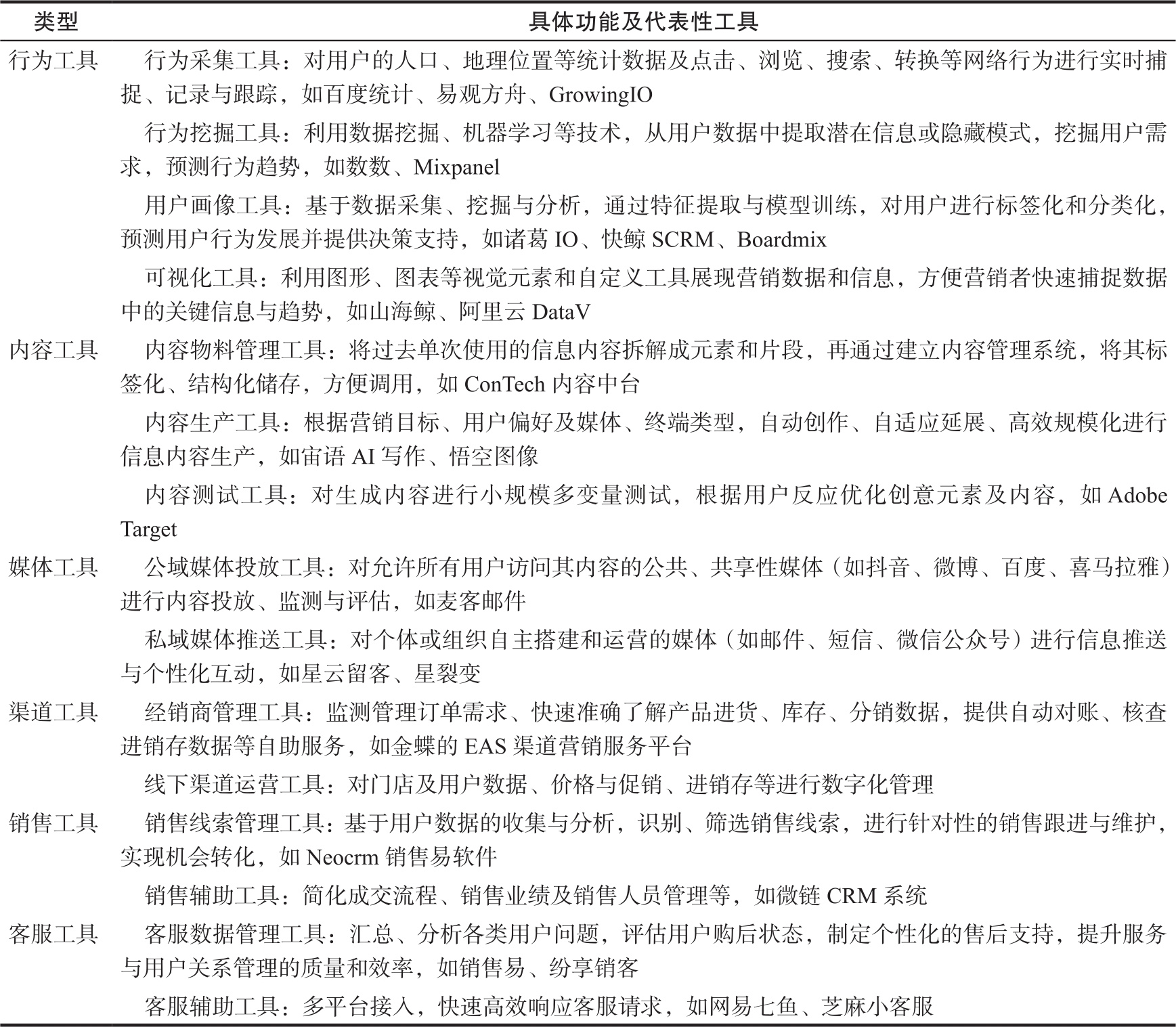
数字化技术为组织完成从需求洞悉、计划制订、方案执行、销售转化、顾客运营和效果监测的全部营销流程提供了技术支持,并与营销深入融合,形成了广泛应用于顾客行为分析、内容创意、媒体投放、渠道运营、销售转化、客服管理等场景的系列营销工具,具体如表2-8所示。

表2-8 数字化营销工具

资料来源:周艳,吴殿义,龙思薇.新营销变革与趋势[M].北京:经济科学出版社,2021:166-177.

数字化营销工具的出现与应用彻底改变了组织的营销方式,组织的营销手段也越发精准高效、个性化且自动化。营销科技与我国巨大市场的叠加及国家对数字经济的强力推动,使我国在数字化营销工具创新与应用上快速发展,并逐渐引领全球。

本章小结

1.产品交易范围与规模推动了营销思想的产生,营销研究源自产品的分销、交换、制造等经济学基础性研究活动,并逐步由高校走向企业及社会。随着第二次世界大战结束,营销理论与实践开始进入繁荣期,进入21世纪后,营销进入分化阶段,技术创新对营销的推动日趋深远。

2.早期营销以经济学分支形式出现,后逐渐成为管理学领域的综合性学科,研究方式也从交易营销转向关系营销,强调与利益相关者的关系建立、发展与维持,营销范围从生产前向生产后及整个价值链环节延伸。

3.在营销的发展历程中,营销目标从促进销售转向顾客价值及社会利益,营销主体从企业扩大到所有组织及个人,营销客体从消费者扩大到广义顾客,营销对象从最初的实物产品逐渐增加到服务、体验、人物、组织、事件、地点、财产权、信息、观念。

4.4P到4C、4R的演进一定程度上反映了营销思想的变化,4P立足于企业,4C以顾客为中心,4R则强调企业与顾客的互动与双赢;另外,营销策略也由组合向整合发展,营销策略的整合范围不断扩大,也越来越立体、全方位,从4P到6P、7P,从线下到线上线下营销。

5.承担营销职能的营销组织也在不断演变,营销部门的组织形式经历了单纯销售部门、兼有营销职能的销售部门、独立营销部门和涵盖销售的跨职能部门4个阶段,营销职能逐渐从销售部门中分离出来,成为组织实现以顾客为中心的主导力量。

6.服务是一种活动,具有无形性、易逝性、不可分离性、差异性的特征,因而服务营销时需要注重服务的有形展示、过程中的互动、供给的扩大与便捷、生产者承担营销职能、组织内部的营销。

7.体验是顾客在具体消费场景中因互动而产生的令人难忘的感受与经历,具有主观性、个性化、生产者和消费者统一的特征,体验营销具有体验主题主导、顾客主动参与、数字化支撑的特征。

8.社会观念是公众形成的一种共同的精神状态,表现为普遍看法、态度或价值观,具有精神性、嵌入性、长期性、普遍性及难以测度性的特征,对公众的社会观念与公共行为的营销称为社会营销,具有追求社会利益、管理多重需求、营销成效缓慢的特征。

9.早期营销研究主要采用规范研究方法,以某种价值判断或伦理标准为基础,注重从逻辑性方面概括指明“应该怎么样”或“应该怎样解决”;此后,实证研究方法成为主流,基于事实、数据,通过检验理论假设或探究现象之间的关系来建立和检验理论,具体包括观察法、实验法、案例法及机器学习法等。

10.数字化技术与营销深度融合形成的营销工具广泛应用于顾客行为分析、内容创意、媒体投放、渠道运营、销售转化、客服管理等场景,彻底改变了组织的营销方法,组织的营销手段也越发精准高效、个性且自动化。

关键术语

交易营销 关系营销 4P组合 6P组合 7P组合 4C组合 服务 服务营销

体验 体验营销 社会观念 社会营销 营销规范研究 营销实证研究

简答题

1.在营销的发展历程中,其学科基础发生了怎样的变化?

2.交易营销与关系营销有何区别?

3.请从营销目标、主体、客体及对象4个方面描述营销行为的发展。

4.如何看待4P、4C与4R的关系?

5.在营销的发展历程中,营销部门的组织形式发生了哪些变化?

6.体验、服务与实体产品存在哪些方面的差异?

7.什么是社会营销,其营销特征是什么?

思考题

1.什么因素推动了营销的发展历程,对营销发展具体产生了怎样的影响?

2.在营销策略上,服务营销与体验营销采用的组合策略分别是什么?

3.规范研究方法与实证研究方法有何区别,分别侧重哪些方面的营销研究?

实践与探讨

选取你生活中所接触的某项数字化营销工具,回答以下问题,并将结果与选取同样数字化营销工具的同学进行交流。

1.你与该项数字化营销工具接触的情境是怎样的?

2.在该项数字化营销工具出现之前,相同情境下你与营销组织是如何接触的?

3.该项数字化营销工具给你带来了怎样的便利?产生了怎样的营销效果?

4.该项数字化营销工具是否也给你带来了困扰?请就该工具的改进给予具体建议。

互联网实践

课程思政

烟草流行问题是全球公共卫生重点控制的领域。作为烟草生产、消费大国,我国2003年就签署了世界卫生组织的《烟草控制框架公约》,经全国人大常委会批准,于2005年正式生效。20多年来,我国高度重视控烟工作,持续组织实施专项“控烟行动”,在推进控烟立法、加强电子烟监管、推进无烟环境、强化公共场所控烟监督执法等方面取得成效。

但自主自律的健康行为不能仅依赖立法、行政等“硬约束”,更需要社会监督、宣传倡导等“软督促”。登录中国控制吸烟协会、烟草控制资源中心、中国烟草等网站,思考如何运用社会营销理论,针对青少年、大学生、烟民等群体改变禁烟控烟的观念及行为。


[1] 体验营销是将体验作为营销目标,而体验式营销(experiential marketing)则视体验为营销手段,两者存在区别。1999年,伯恩德·H.施密特出版 Experiential Marketing ,将体验引入营销领域,侧重阐述如何利用更丰富的互动形式来提升营销效果。2010年,施密特发表论文 Experience Marketing : Concepts Frameworks and Consumer Insights ,对体验与营销的关系进行了更完整、准确的界定,营销被视为完整顾客体验的重要组成部分。 yRUJFBDJvuFR9IHNobumfu6a+RbNVMhUYsuRt5Q6hgSgHOAVx0h+XJtGfBKmmmZZ

点击中间区域
呼出菜单
上一章
目录
下一章
×

打开