购买
下载掌阅APP,畅读海量书库
立即打开
畅读海量书库
扫码下载掌阅APP

第2章
肩部肌肉训练

在运动解剖学中,当我们提及肩关节运动时,指的并不是一个关节的运动,而是由四个独立的关节构成的肩关节复合体的运动。上肢手臂参与的所有运动,大多是肩关节复合体之间相互协同完成的。本章将系统讲解肩部肌肉的训练方法。

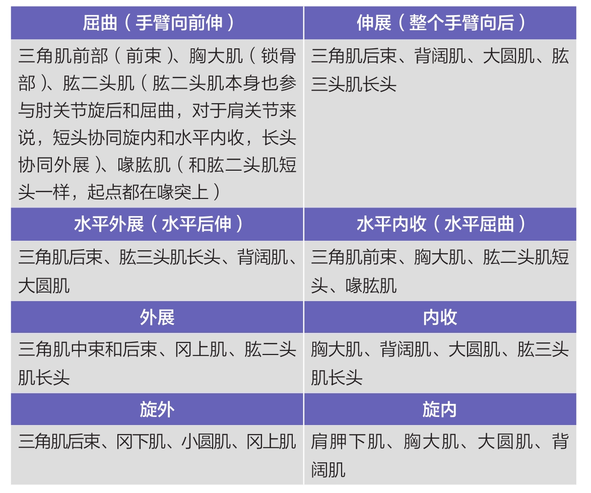
表2.1和表2.2介绍了与肩关节相关的动作、肩部动作和完成这些动作会用到的肌肉。

表2.1 与肩关节相关的动作和肌肉

表2.2 肩部动作和肌肉 pvaV7rS7m/oCkmGl4ri9SYTbvNX58l1yJ1eVLMS7LJQGeBW1ugDM4XXHuZfghZj8

点击中间区域
呼出菜单
上一章
目录
下一章
×