



在数字化时代背景下,AIGC正在成为网络营销和内容创作的重要力量。AIGC不仅能够自动生成文本、图像、音频和视频等多样化内容,还能通过精准分析和智能交互优化营销策略。下面将简要介绍AIGC的概念、发展历程、主要功能、应用场景,以及AIGC人才素质和能力要求。
随着科技的飞速发展,AIGC的诞生标志着人工智能迈出了从理论走向实践的关键一步。它不仅将AI的强大能力融入现实世界的各个领域,还为未来产业的发展带来了前所未有的机遇和挑战。AIGC的发展见证了生产力与创造力的深度融合,推动着各行业不断更新迭代,为人类社会的进步注入了新的活力。
1. AIGC的概念
AIGC是指利用人工智能技术,特别是机器学习和自然语言处理等技术,自动生成各种类型的内容,包括文本、图像、音频和视频等。AIGC技术可以根据给定的数据集、模板或指令,创造出全新的内容,而不需要或只需很少的人类干预。
从某种程度上来看,AI是一个宽泛的概念,涵盖了大部分与其相关的技术和应用,而AIGC代表了AI在自动创作内容方面的专门应用。AIGC可以说是AI在内容生成领域的一个重要分支或重点发展方向。
一直以来,内容创作被视为人类的独有领域,然而,AIGC的崛起正在改变这一传统观念,推动内容生产方式的创新和变革。图1-3为运用即梦AI生成的《千里江山图》。
图1-3 运用即梦AI生成的《千里江山图》
由此可见,AIGC的内容创作水平已经非常先进,不仅在绘画领域展现出卓越的创造力,在文本、音频、视频等多个领域也展现出巨大的潜力,预示着未来AIGC技术将在更多领域发挥重要作用,推动内容创作的革新与进步。
2. AIGC的发展历程
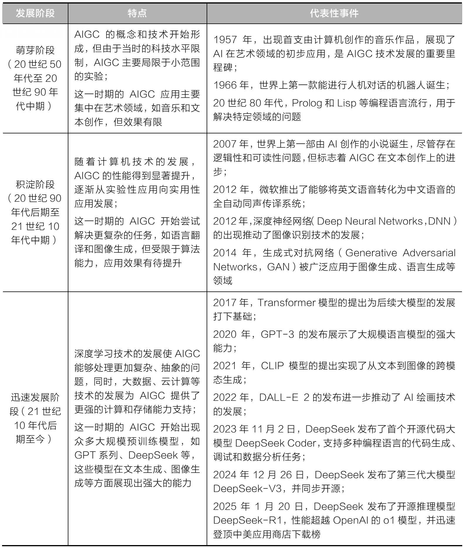
随着人工智能技术的快速发展,内容生成领域经历了翻天覆地的变化。从早期的算法探索到如今在多个领域的广泛应用,AIGC的发展历程展示了人工智能技术从理论到实践的巨大飞跃。
AIGC的发展历程可以分为3个阶段,如表1-3所示。
表1-3 AIGC的发展历程
在2021年之前,AIGC主要专注于文本内容的生成。然而,随着新一代模型的出现,AIGC的能力得到了显著扩展,现在能够处理包括文本、语音、代码、图像和视频在内的多种格式的内容。这表明AIGC技术正朝着更加多元化和智能化的方向发展,预示着未来在内容创作和多媒体应用方面的巨大潜力。
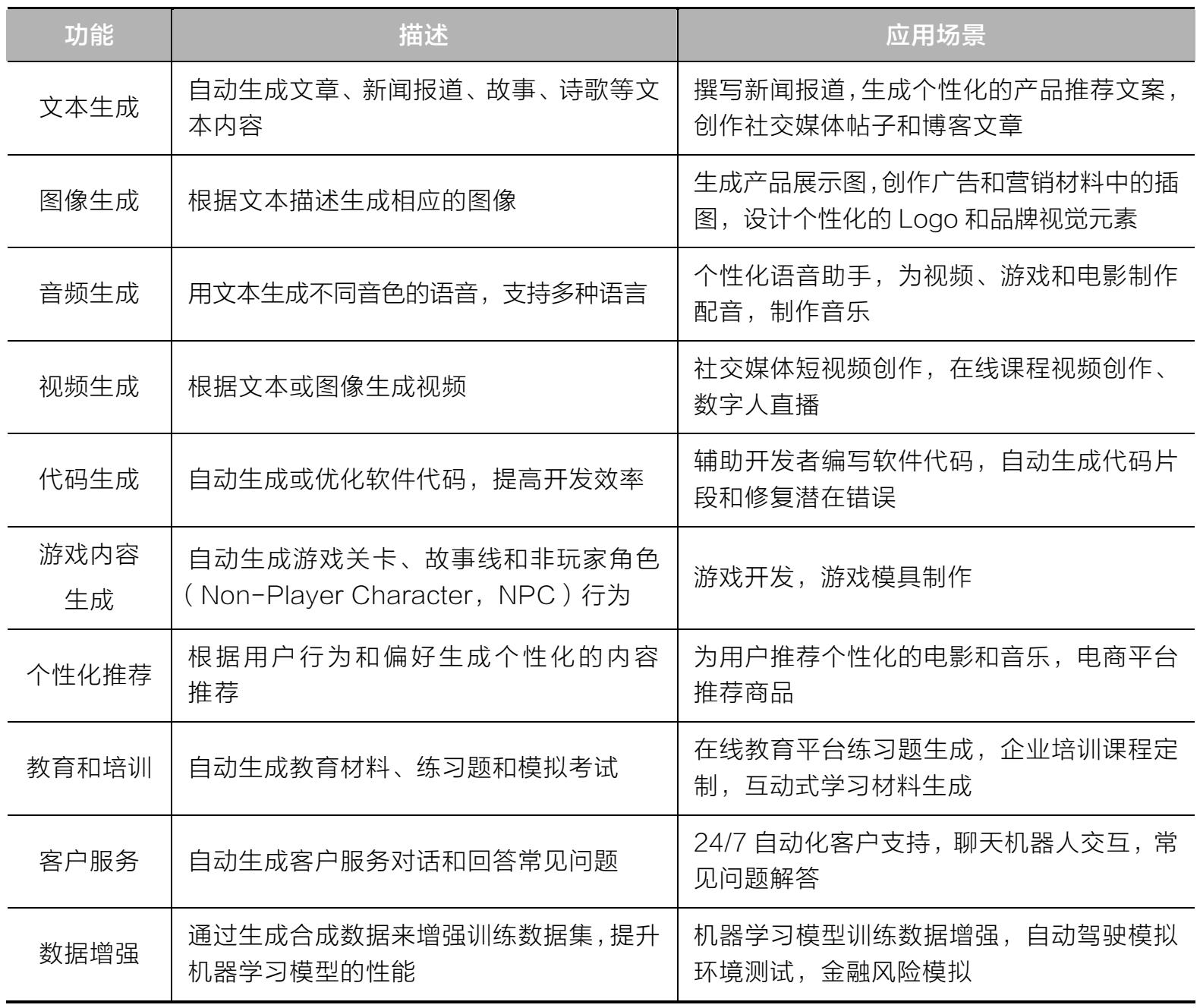
AIGC具有强大的内容生成能力,其主要功能与应用场景如表1-4所示。
表1-4 AIGC的主要功能与应用场景
在日常生活中,你是否遇到过AIGC生成的内容(如新闻、广告、文案等)?请分享一个你认为最成功的AIGC应用案例,并谈谈它给你带来的感受。
当下,AIGC在网络营销中的应用场景越来越广泛,为商品推广和品牌营销带来了革命性的创新机遇和显著的效率提升。
AIGC在网络营销中的主要应用场景如下。
1. 内容自动生成
AIGC凭借强大的智能算法,能够紧密贴合品牌的营销策略与目标受众特点,自动生成极具吸引力的广告文案、社交媒体帖子、营销邮件等文本内容。以运动品牌为例,AIGC可依据其新品推广需求,快速产出不同风格的文案,或活力动感,或专业严谨。
在视觉内容创作上,AIGC能按照品牌要求生成高质量图片、视频和动画。例如,美妆品牌可以借助AIGC制作精美的产品试用视频,用于广告宣传和社交媒体推广,直观展示产品效果,吸引消费者的目光,有效满足营销需求。
2. 个性化营销
AIGC通过深度剖析消费者的在线行为、购买历史和偏好,能精准生成个性化的产品推荐和营销信息。以电商平台为例,若消费者经常浏览运动装备,AIGC会为其推送专业跑鞋、运动服装等相关产品,并附上专属优惠。这种个性化推荐如同为每位消费者配备了专属购物顾问,提供量身定制的营销信息,能极大地提高营销活动转化率,增强消费者的满意度与忠诚度,让购物体验更愉悦。
3. 用户互动与服务
AIGC技术以智能聊天机器人和虚拟客服为载体,极大地提高了企业的服务能力,增强了企业与用户之间的互动。在金融行业,当客户咨询理财产品时,智能客服能迅速分析产品特性和客户的风险承受水平,提供专业的投资建议。
此外,智能客服还能识别并理解客户的情绪状态,进行有效的情绪安抚和引导。例如,当客户因操作失误而感到焦虑时,智能客服会耐心地指导他们解决问题。通过提供全天候(7天×24小时)的服务,不仅减轻了人工客服的工作负担,还显著提升了服务的效率和质量,确保客户获得及时的关怀和支持。
4. 市场分析与预测
AIGC技术对大量市场数据进行深度挖掘与分析后,能够生成精确的市场趋势报告和预测。以餐饮业为例,AIGC可以分析社交媒体上用户对各种美食的讨论热度和评价,结合历史销售记录,预测在不同季节和节日期间可能流行的菜品。这样,餐饮企业就可以据此提前调整菜单,准备相应的食材,并制定相应的营销策略。这不仅有助于降低经营风险,还能让企业精准地抓住市场机遇,在激烈的市场竞争中获得优势。
5. 创意广告制作
AIGC正在彻底改变创意广告的制作过程,打破了传统广告的限制。例如,在汽车广告领域,AIGC能够将汽车置于如星际穿越般的奇幻场景中,以此展示车辆的卓越性能和未来科技感。此外,AIGC还能迅速产出多种创意方案供广告团队挑选和完善。与传统的广告制作方法相比,AIGC不仅显著缩短了广告制作周期,降低了成本,还为消费者带来了耳目一新的视觉效果,增强了广告的传播力和观众的记忆点。
6. 虚拟活动与体验
AIGC在虚拟活动与体验的创建中发挥着关键作用,为用户带来了前所未有的互动方式。例如,时尚品牌可以利用AIGC举办虚拟时装秀,模特可在数字化的舞台上展示最新系列的时装,而观众则能够从多个视角观看并与之互动。
同样,家居品牌也可以通过虚拟展览,让消费者在不同风格的虚拟房间中自由探索,亲身体验产品在实际环境中的应用效果。这种沉浸式体验不仅吸引了消费者的积极参与,还提升了品牌的知名度和产品的吸引力,加强了品牌与消费者之间的联系。
7. 定制化营销
AIGC使定制化营销成为可能,让消费者能够更加积极地参与到创意广告的制作中。例如,旅游平台可以根据用户选定的旅游目的地和活动偏好,利用AIGC自动生成个性化的旅游广告,展示独特的旅游路线和体验。如果用户选择了海边度假,AIGC就会在广告中呈现迷人的海滩景色和多样的水上运动。这种高度互动的方式不仅提高了用户的参与感,还使广告内容更加精准和吸引人,有效提升了营销的成效,并让消费者感受到品牌的个性化关怀。
智能聊天机器人在网络营销客户服务中有着广泛且深入的应用,主要体现在以下几个方面。
(1)常见问题解答
智能聊天机器人能快速、准确地回答客户关于产品或服务的常见问题,如产品的功能、特性、使用方法、价格、售后服务政策等。例如,在电子产品销售中,客户询问某款手机的电池续航能力、存储容量等,智能聊天机器人可以直接根据预设的知识库给出详细的解答。
(2)订单处理与查询
智能聊天机器人可以帮助客户处理订单的相关事宜,包括订单的创建、修改、取消,以及订单状态的查询等。例如,客户想了解自己购买的商品是否已经发货,智能聊天机器人可以通过与订单系统的对接,实时获取订单物流信息并反馈给客户。
(3)客户引导与分流
智能聊天机器人可以根据客户的问题和需求,将客户引导至合适的部门或人工客服。对于一些复杂问题,智能聊天机器人可以判断问题的性质,将客户转接给专业的人工客服,同时将前期与客户的对话内容同步给人工客服,以便其更好地了解情况。
(4)投诉处理与反馈
智能聊天机器人可以倾听客户的投诉和不满,记录相关信息,并及时将投诉内容转交给相关部门处理,然后向客户反馈投诉的处理进度和结果,保持与客户的沟通,缓解客户的不良情绪。
(5)服务预约与安排
如果企业提供需要预约的服务,如线下门店的维修服务、美容服务等,智能聊天机器人可以帮助客户进行预约,记录预约时间、服务项目等信息,并与后台的预约系统进行同步。
(6)多渠道沟通
在不同的网络营销渠道,如企业官网、社交媒体平台、电商平台等,智能聊天机器人可以为客户提供统一的服务体验。无论客户通过哪种渠道发起咨询,智能聊天机器人都能及时响应,确保客户在各个渠道都能得到及时、有效的帮助。
(7)客户关怀与回访
智能聊天机器人能主动与客户进行沟通,发送节日祝福、生日问候等关怀信息,增加客户的好感度和忠诚度。在客户购买产品或服务后的一段时间内,智能聊天机器人还会进行回访,了解客户的使用感受、意见和建议,为企业改进产品和服务提供依据。
AIGC作为新兴技术领域,对人才素质和能力的要求呈现多维化、复合化特征,具体体现在技术、伦理、实践等多方面。基于现有研究,其核心要求如下。
1. 技术能力与跨学科素养
在AIGC领域,掌握基础的技术能力和具备一定的跨学科素养,不仅能够提升内容生成的效率和质量,还能促进多领域知识的融合与应用。
(1)AIGC基础知识
AIGC人才必须熟悉AIGC领域的基本概念、重要的模型算法和产品工具,了解主流的开源模型的基本特点,以及AIGC模型的训练方法和数据处理流程。这些知识能够帮助他们根据业务需求选择合适的模型,并对其进行有效的训练和调整。
(2)多模态内容处理能力
AIGC人才应具备文本、图像、音频和视频等多模态内容的生成与融合能力,对不同形式的数据进行整合和转换,以创造出丰富多样的内容。这种能力对于开发多模态交互系统尤为重要。
(3)技术工具应用与优化
AIGC人才应熟练应用各种技术工具,如DeepSeek、即梦AI等,并能对这些工具进行优化以提高效率,了解如何使用这些工具来构建、训练和部署AIGC模型,以及如何通过参数调整和模型架构改进来提升性能。
2. 数字素养与高阶思维能力
数字素养与高阶思维能力要求AIGC人才能够在创造新颖内容的同时,保持批判性思维,不断明晰技术和应用的边界。
(1)高意识生成能力
AIGC人才需要具备“提问—追问—迭代”的交互式生成思维,通过控制生成内容的字数、要点数等参数优化输出质量,并能在教育等场景中设计有效提问策略,以激发AI潜力。
(2)批判性思维与创新意识
批判性思维是指AIGC人才需要保持对AIGC生成内容的审辨能力,避免技术依赖导致的思维惰性。例如,在翻译领域需要结合人类创造力对AI输出的内容进行二次优化,在教育领域需要明晰AI辅助与自主学习的边界。
(3)跨学科知识整合
AIGC人才要能整合计算机科学、心理学、社会学等多个领域的知识来解决复杂的实际问题。这样的整合能力不仅使其能够开发出全面且有效的AIGC解决方案,还要求其在技术、伦理、社会等多维度认知下进行创新。设计类人才尤其需要打破传统思维模式,将AIGC技术融入跨学科项目中,实现内容生成的创新和效率提升。
3. 伦理与法律意识
AIGC人才要具有伦理与法律意识,在开发和部署技术时,必须严格遵守相关法律法规,确保数据隐私和版权得到妥善管理,同时评估和处理技术可能带来的伦理问题。
(1)数据隐私与版权管理
AIGC人才需要了解相关的法律法规,确保在数据收集、处理和使用过程中遵守隐私保护条例和版权规定,避免法律风险。
(2)技术伦理评估能力
AIGC人才应具备评估技术伦理的能力,能够识别和处理AIGC可能带来的伦理问题,如算法偏见、内容真实性等。这种能力有助于他们开发出更公正、更透明的AIGC系统。
4. 行业适配与实践能力
AIGC人才不仅要精通技术,还要深刻理解各行业的具体需求,通过有效的沟通和协作,快速适应技术迭代,推动AIGC在各行业的广泛应用。
(1)场景化应用能力
AIGC人才需要具备将技术应用到具体行业场景中的能力,要能根据行业特点和需求设计和实施AIGC解决方案,以提高行业的效率和创新能力。
(2)协作与沟通能力
在AIGC项目中,跨团队协作和有效沟通是成功的关键。AIGC人才需要具备良好的团队合作精神和沟通技巧,能够与不同背景的团队成员协作,共同推动项目进展。
(3)快速适应技术迭代
AIGC技术发展迅速,AIGC人才需要具备快速学习和适应新技术的能力,能够及时掌握最新的AIGC技术和工具,以保持在行业中的竞争力。
1. 任务目标
通过分析企业招聘要求,了解市场对AIGC人才的岗位需求和能力要求,增强对AIGC人才岗位的认识和兴趣,掌握当前行业的人才需求趋势。
2. 实施步骤
(1)收集岗位信息
浏览主流招聘网站,如智联招聘、猎聘网、BOSS直聘等,在网站中使用“AIGC”“人工智能”等关键词进行搜索,收集相关岗位的招聘信息。记录招聘信息中的岗位职责、任职要求等关键信息。
(2)分析能力要求
对收集到的信息进行整理和分类,从中提取出企业对AIGC人才的能力要求,如技术知识、跨学科知识整合等。对能力要求进行分类和统计,找出出现频率较高的能力要求。
(3)总结结果
根据分析结果,总结市场对AIGC人才的岗位需求和能力要求。
本任务深入探讨了AIGC的基本概念、发展历程、多样化功能,以及其在网络营销中的广泛应用场景。同时,详细阐述了AIGC人才应具备的素质和能力。通过本任务的学习,我们不仅对AIGC技术有了全面认识,而且了解了如何利用AIGC推动营销创新和提升内容创作效率,为在网络营销领域的进一步探索和职业成长提供了有力的支持。