



网络营销是营销者使用互联网及其相关技术来推广产品和服务,提升品牌形象,增强客户关系,并最终增加销售和市场份额的一种营销方式。随着互联网的普及和信息技术的不断进步,网络营销已成为企业拓展市场、提升品牌影响力的核心手段。
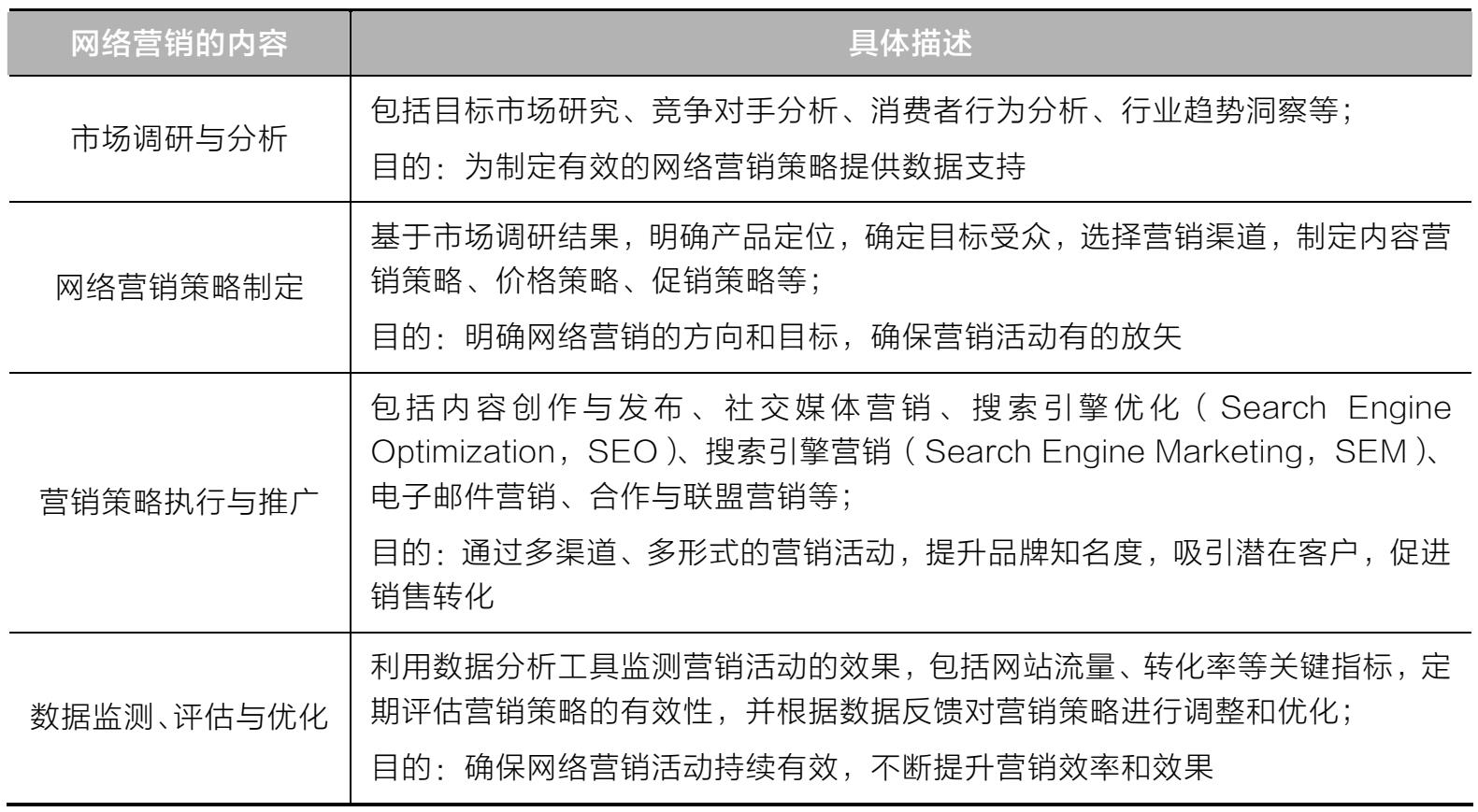
网络营销是企业利用互联网平台进行产品推广、品牌建设和客户关系管理的重要手段。它涉及的范围比较广,涵盖的内容也比较丰富。具体来说,网络营销的内容主要包括以下几个方面,如表1-1所示。
表1-1 网络营销的内容
网络营销方式的演进映射了互联网技术的发展脉络。从20世纪90年代的电子邮件营销到现今的人工智能生成内容(Artificial Intelligence Generated Content,AIGC)技术应用,互联网发展的每个阶段都为品牌与消费者互动提供了新的平台和策略。
1. 互联网早期阶段(20世纪90年代至21世纪初)
在互联网早期阶段,网络营销主要依赖电子邮件营销和企业官网信息发布。这一时期的网络营销特点是技术手段相对单一、用户群体有限、营销效果难以精准衡量。例如,“雅虎”早期的门户网站广告在当时的网络营销中占据了重要地位,为企业提供了一个全新的广告平台。这一时期的网络营销主要体现为以广告投放为主的网络宣传推广,消费者仍然扮演“读者”或“听众”的角色,延续着被动的信息接收状态。
互联网早期阶段的主要网络营销方式有电子邮件营销、门户网站营销、搜索引擎营销、BBS(公告板系统)营销、在线黄页和目录营销等。
2. Web 2.0阶段(21世纪初至21世纪10年代初)
随着Web 2.0技术的发展,网络营销方式经历了显著的变革。博客、论坛、SNS(社交网络服务)等社交平台的兴起,使网络营销从单向传播向互动传播转变。用户生成内容(User Generated Content,UGC)在网络营销中显示出巨大的价值,如豆瓣读书社区。这一时期还出现了新的网络营销策略,如口碑营销、病毒式营销等,这些营销策略的传播机制和实施要点都与之前的网络营销有所不同。例如,“老干妈”通过口碑传播在海外市场取得成功,展示了Web 2.0时代网络营销的新特点。
Web 2.0阶段的主要网络营销方式有博客营销、RSS(简易信息聚合)营销、微博营销、知识营销等。
3. 移动互联网阶段(21世纪10年代初至21世纪20年代初)
移动互联网的普及对网络营销产生了深远的影响,移动广告、移动电商、移动社交媒体等成为新的营销渠道。例如,由微信支付推动的移动支付营销,不仅改变了消费者的支付习惯,还改变了商家的营销模式。此外,短视频营销、直播带货等新兴营销方式的崛起进一步吸引了用户的注意力,促进了产品销售。
移动互联网阶段的主要网络营销方式有社交媒体营销(如微信、微博)、短视频营销(如抖音、快手)、直播营销、移动支付营销与小程序营销等。
4. AIGC时代(21世纪20年代至今)
AIGC在网络营销中的应用,标志着网络营销进入了一个新的时代。智能文案生成、智能图像和视频创作、智能客服等技术的应用,显著提高了营销内容的生产效率和质量。例如,一些广告公司利用AIGC生成创意文案,在提升工作效率方面显示出明显优势。AIGC时代的网络营销新趋势包括个性化营销的深化、全渠道营销的融合、营销决策的智能化等,这些趋势预示着AIGC技术将推动未来网络营销方式的持续变革和创新。
AIGC时代的主要网络营销方式有智能文案生成、AI销售助手、内容营销、智能客户服务与关系管理等。
未来,AIGC在网络营销中的应用会更加广泛和深入,你认为这会对整个网络营销行业的生态产生哪些重大影响?对网络营销专业的学生来说,又面临着怎样的机遇和挑战?
随着互联网的普及和网络技术的飞速发展,网络营销岗位以其独特的优势,正改变着传统的营销模式,为企业的数字化转型提供了强大的动力。网络营销岗位不仅需要与潜在客户进行深度交互,还要能够根据用户的搜索行为和浏览习惯进行精准的市场定位和产品推广,提高转化率。
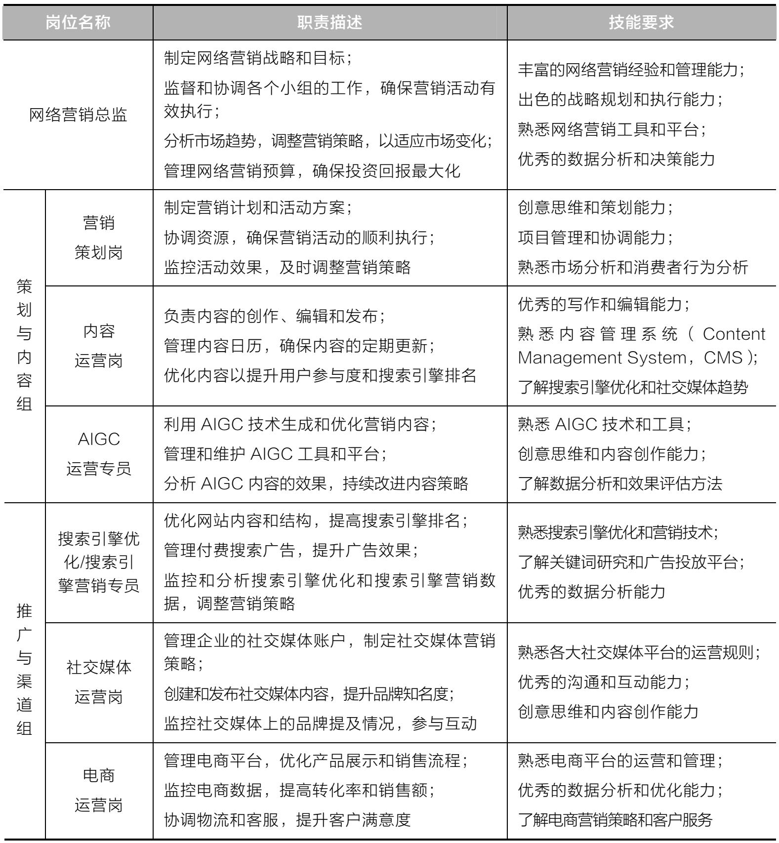
1. 网络营销部门人事设置
网络营销部门人事设置一般包括多个专业团队,以确保营销活动的全面性和高效性,如图1-2所示。这种结构化的人事设置旨在通过不同职能人员的协同合作,实现从策略制定到执行监控的全方位网络营销管理。
图1-2 网络营销部门人事设置示例
2. 网络营销岗位职责和技能要求
网络营销岗位职责和技能要求会根据具体的岗位和企业需求而有所不同。各岗位的基本职责和技能要求如表1-2所示。
表1-2 网络营销岗位职责和技能要求
从互联网早期阶段到AIGC时代,网络营销方式发生了巨大变化,这种变化对网络营销岗位职责和技能要求产生了哪些具体影响?
1. 任务目标
通过分析网络营销岗位的职责与技能要求,增强对网络营销职业的认识和兴趣,提升对市场动态的敏感度和适应能力。
2. 实施步骤
(1)收集岗位信息
选择主流招聘网站,如智联招聘、前程无忧、猎聘网等,在网站中使用“网络营销”“数字营销”等关键词进行搜索,收集相关岗位的招聘信息。记录招聘信息中的岗位职责、任职要求等关键信息。
(2)分析能力要求
对收集到的信息进行整理和分类,从中提取出企业对网络营销岗位的能力要求,如营销策划能力、数据分析能力、内容创作能力等。对能力要求进行分类和统计,找出出现频率较高的能力要求。
(3)总结结果
根据分析结果总结市场对网络营销岗位的能力要求,包括熟练掌握各种网络营销手段和方法,熟悉社交媒体平台的运营和推广,以及具有出色的沟通和协调能力,能够与其他部门高效协作。
本任务主要探讨了网络营销的核心要素。首先,梳理了网络营销的基本内容,包括市场调研、策略制定、执行推广及效果评估等关键环节;其次,追踪了网络营销方式的演进历程,从早期的简单广告投放到Web 2.0阶段的互动营销,再到移动互联网和AIGC时代的创新实践;最后,明确了网络营销岗位的职责和技能要求,为构建高效的营销团队提供了指导。