



随着信息技术的飞速发展与广泛普及,互联网产品深度融入各行业领域,已然成为经济运行、社会生活不可或缺的关键要素。在信息传播层面,新闻资讯、知识科普类产品让海量信息瞬间触达全球受众;在商业领域,电商平台革新购物模式,跨境业务打破地域限制,重塑贸易格局;在办公场景,云协作产品促使团队远程无缝对接,提升工作效率;在民生范畴,在线医疗、政务服务简化办事流程,便民惠民。梳理互联网产品的多元应用场景,对从业者精准把握市场需求动态、合理规划产业布局,以及高效配置社会资源有着至关重要的意义。
产品作为企业面向市场的核心载体,直接关联着用户需求的满足、商业价值的实现。而产品经理则是影响产品发展的关键角色,肩负产品从规划、开发到运营、迭代全生命周期的管理重任。一款产品能否契合市场趋势、精准解决用户痛点、达成既定商业目标,很大程度上取决于产品经理的战略眼光、决策能力与资源协调水平。
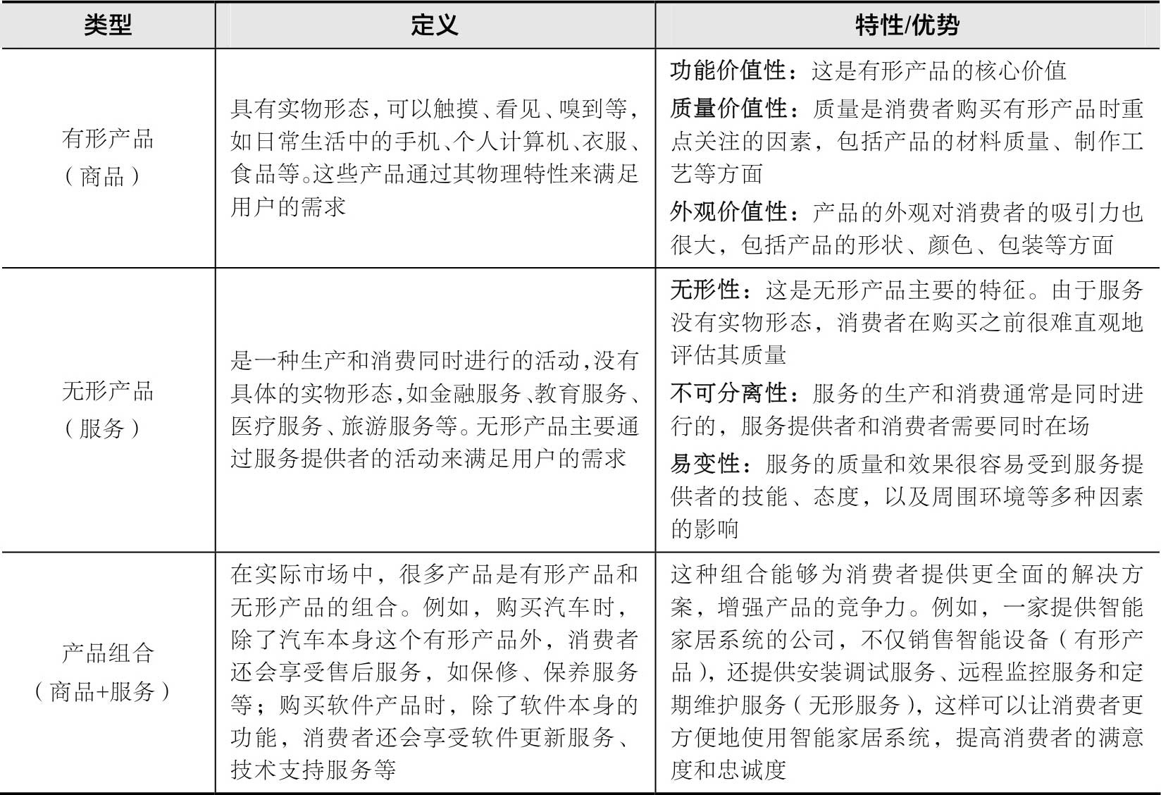
产品是指能够提供给市场,被人们使用和消费,并能满足人们某种需求的任何东西,包括有形产品、无形产品及其组合,如表1-1所示。
表1-1 产品的类型
在互联网领域,产品是一种能够满足用户特定需求或者解决用户特定问题的数字化解决方案。它可以是一个网站、一个移动应用程序、一个软件系统,或者是一种基于互联网的服务或终端设备。例如,微信是一款社交产品,它满足用户沟通交流、分享生活点滴、进行移动支付等多种需求;百度搜索引擎是信息检索产品,帮助用户在海量的互联网信息中快速找到需要的内容;智能手环是网络终端设备产品,可以记录用户的运动、心率、睡眠等生理信息,并将这些数据传输到手机等终端设备进行存储和分析。
由上可见,互联网产品兼具有形和无形的特性。软件类产品(如网站)通过代码和数据来实现,用户无法直接触摸或感知其物理形态,是无形的;硬件类产品(如网络终端设备)具有实物形态,用户可以用其与网络互联,是有形的。
产品经理是负责产品从规划、开发、上线到运营和迭代整个生命周期管理的角色。他们是产品的总设计师和负责人,需要协调多个团队,包括研发、设计、测试、市场、运营等,以确保产品能够满足用户需求,实现商业目标。
(1)产品经理职位的发展历程
产品经理职位的发展主要经历了以下几个阶段(见图1-1)。
图1-1 产品经理职位的发展历程
① 早期起源(20世纪20年代—20世纪中叶)
产品经理这一概念的起源可以追溯到20世纪20年代的宝洁公司(Procter&Gamble)。当时,宝洁公司推出了一款名为“卡玫尔”(Camay)的香皂,为了更好地管理这款产品在市场中的推广和销售,宝洁公司设立了一个专门的职位,负责从产品的研发、生产到市场推广等一系列事务。这就是产品经理角色的雏形。
这个职位的设立是为了应对日益复杂的市场环境和产品多样化的需求。随着工业化进程的加快,消费品市场规模不断扩大,产品种类日益繁多,企业需要有专人来对产品进行全面管理,以确保产品能够在激烈的市场竞争中脱颖而出。在这个阶段,产品经理主要关注的是产品的市场营销和销售策略,包括如何定价、如何进行广告宣传、如何铺货等。
在20世纪中叶,产品经理的概念逐渐从消费品领域扩展到制造业。在汽车、家电等行业,企业开始意识到需要有一个角色来统筹产品的整个生命周期。例如,在汽车制造企业中,产品经理需要协调工程部门、设计部门和市场部门之间的工作。他们要确保汽车的设计符合市场需求,同时要考虑工程技术的可行性和控制生产成本。这一时期的产品经理开始关注产品的功能设计和生产流程管理,其职责范围逐渐扩大。
② 在科技行业的兴起(20世纪后半叶)
20世纪60—70年代,随着计算机技术的兴起,软件产品开始出现。在这个时期,一些软件公司开始设立产品经理职位。早期的软件产品经理主要负责软件产品的功能定义和文档编写。由于当时软件产品相对简单,主要面向企业用户,产品经理的工作重点是与程序员沟通,确保软件能够满足企业的特定业务需求。
20世纪90年代,互联网的普及给产品管理带来了巨大的变革。互联网产品的特点是更新速度快、用户参与度高、商业模式多样。在这种背景下,产品经理的职责发生了根本性的变化。他们不仅要关注产品的功能和市场推广,还要考虑用户体验、数据分析、敏捷开发等多个方面。以雅虎(Yahoo)等早期互联网门户网站为例,产品经理需要不断优化网站的页面布局,提高用户查找信息的效率;还需要分析用户的搜索行为和浏览习惯,来调整网站的内容推荐和广告投放策略。
③ 现代产品经理角色的成型(21世纪至今)
进入21世纪,产品经理的角色更加注重跨职能协作。在互联网公司中,产品经理需要与研发、设计、运营、市场等多个部门紧密合作。他们是部门之间的纽带,要确保各个部门的工作都围绕着产品目标进行。例如,在开发一款智能手机应用时,产品经理要与研发人员沟通技术细节,与设计师讨论界面的美观性和易用性,与运营人员一起制定用户增长和留存策略,与市场人员一起策划产品的推广活动。
随着大数据技术的发展,产品经理越来越依赖数据进行决策。他们要收集和分析用户行为数据、市场数据、产品性能数据等各种数据,以了解产品的现状和用户的需求。例如,通过分析用户在应用内的操作路径和停留时间,产品经理可以发现用户最感兴趣的功能和内容,从而对产品进行优化。同时,数据还可以用于评估产品的市场表现和竞争对手的情况,为产品的战略规划提供依据。
现代产品经理将用户放在产品管理的核心位置。他们通过用户调研、用户测试、用户反馈收集等多种方式,深入了解用户的需求和痛点。产品经理要将用户的需求转化为产品的功能和体验,并且要持续关注用户的满意度。例如,在设计一款在线旅游产品时,产品经理要站在用户的角度,考虑用户在规划行程、预订酒店和机票等方面的需求,据此提供便捷的行程规划工具、真实的酒店评价、及时的旅行提醒等,以提升用户的体验。
(2)产品经理的职责
在互联网产品的设计中,产品经理的主要职责如图1-2所示。
图1-2 产品经理的主要职责
① 产品规划与战略
产品经理需要定义产品的愿景、目标和市场定位。这包括确定产品要解决的用户问题、目标用户群体、产品的核心价值主张等。例如,对于一款新的健身App,产品经理要明确产品面向健身爱好者,提供个性化的健身计划、训练教程和饮食建议,帮助用户有效地实现健身目标。
产品经理还要制订产品的战略规划,考虑产品的长期发展方向。这可能涉及产品的功能扩展计划、市场拓展策略、竞争应对措施等。例如,健身App的产品经理可能计划在未来逐步增加社交互动功能,与线下健身房合作拓展用户渠道,以及通过提供优质的用户体验来应对竞争。
② 需求管理与功能定义
产品经理要深入了解用户需求,这可以通过用户调研、市场分析、竞品研究等方式来实现。他们需要将用户的需求转化为具体的产品功能,并对功能进行优先级排序。
在功能定义过程中,产品经理要与研发团队密切合作,确保实现功能的技术可行性。同时,他们还要考虑功能之间的关联性和整体性,避免功能的碎片化和冗余。例如,在设计健身App的功能时,产品经理要考虑如何将健身计划、训练教程和饮食建议有机地结合起来,让用户能够方便地使用这些功能来实现健身目标。
③ 项目管理与协调
产品经理在产品开发过程中扮演着项目管理者的角色,需要协调各个团队的工作,确保项目按计划进行。他们要制订项目计划,明确各个阶段的任务、时间节点和责任人。
在项目执行过程中,产品经理要及时解决团队之间的沟通问题、资源冲突等。例如,当研发团队和设计团队对某个功能的界面设计有不同意见时,产品经理要协调双方,根据产品的整体目标和用户体验做出决策。
④ 产品上线与运营支持
产品上线前,产品经理要确保产品的质量,如功能完整、性能稳定、用户体验好等。他们要组织产品的测试工作,收集用户反馈并及时修复问题。
产品上线后,产品经理要与运营团队紧密合作,支持产品的运营工作。这包括制定运营策略、分析与产品相关的数据、根据用户的反馈调整产品等。例如,健身App上线后,产品经理要和运营团队一起策划推广活动,分析用户数据,优化产品的推荐算法,根据用户反馈来增加新的健身课程等。
⑤ 产品迭代与优化
产品经理要持续关注产品的市场表现和用户反馈,根据这些信息来推动产品的迭代和优化。产品迭代可以是小的功能改进,也可以是大的版本更新。
在产品迭代过程中,产品经理要重新评估产品的功能、用户体验和商业模式等方面,确保产品能够不断适应市场变化和用户需求。例如,健身App可能会根据用户的反馈,迭代优化健身计划生成算法,更新界面设计,提升用户体验,或者推出新的付费服务来增加盈利渠道。
互联网产品是指通过互联网技术、平台或设备,为用户提供某种特定功能或服务的软件、应用或平台。这些产品通常基于互联网进行开发、运营和推广,以满足用户在信息获取、交流、娱乐、购物、教育、工作等方面的需求。下面将从特点、类型、项目构成、参数和设计流程等方面来介绍互联网产品。
互联网产品通常具有如图1-3所示的特点。
图1-3 互联网产品的特点
(1)技术驱动
互联网产品得以蓬勃发展,离不开前沿技术的强力支撑,云计算、大数据、人工智能等先进技术成为其坚实内核。
云计算技术为互联网产品赋予了强大的运算与存储能力,有助于产品应对海量用户的并发访问情况和数据存储需求。诸多大型电商平台在购物节期间,依托云计算灵活调配资源,确保页面流畅加载、交易平稳进行,减少因流量暴增而导致卡顿、崩溃的风险。
大数据技术宛如产品的“智慧大脑”,它全方位、不间断地收集用户行为数据,并通过深度分析挖掘出用户的潜在需求、偏好以及消费习惯,借此实现精准营销、个性化推荐。视频平台借此为用户精准推送其感兴趣的影视内容,提升用户留存率。
人工智能技术更是能够渗透至产品的诸多环节。例如:智能客服可实时解答用户疑问,在降低人工成本的同时提升服务效率;图像识别技术用于开发社交平台的滤镜、美颜功能,优化用户体验。
(2)用户导向
用户是互联网产品发展的基础,互联网产品的设计、开发与运营均须紧密围绕用户需求展开。从最初的市场调研,产品团队就要深入不同群体,利用问卷调查、深度访谈、焦点小组访谈等方式精准捕捉用户痛点与诉求;在设计阶段,界面布局要契合用户视觉与操作习惯,追求简洁美观、交互流畅。开发过程中,产品经理密切关注用户反馈,将合理建议迅速转化为产品优化方案;产品上线后,产品经理依旧通过用户评价、社区互动等渠道持续收集反馈,不断迭代产品功能与服务。
这种“以用户为中心”的理念,旨在全方位、深层次地提升用户的满意度与忠诚度,使用户不仅愿意长期使用产品,还自愿化身为“推荐官”,传播产品好口碑。
(3)快速迭代
互联网世界瞬息万变,市场需求与用户偏好不断变动,因此互联网产品普遍有着较短的开发周期与较快的迭代速度。
在产品迭代准备期,产品团队通常会时刻紧盯市场动态,一旦捕捉到新需求、新技术,或是用户反馈的关键问题,便迅速启动迭代程序。小型的迭代优化,如修复页面加载漏洞、微调功能细节,可在短时间内完成;涉及重大功能升级、全新模块添加时,团队也会压缩开发周期,力求产品快速适应市场变化。例如,手机应用市场里的各类App,经常会每隔几周甚至几天就推送新版本,或是优化算法提升搜索精准度,或是根据热门潮流新增特色功能。
(4)网络效应
互联网产品往往具有网络效应,即用户数量的增加会提升产品的价值,吸引更多用户使用,从而形成正向循环的发展态势。
社交平台是互联网产品网络效应的典型代表,初期用户数量有限时,平台社交互动相对匮乏;随着用户量稳步攀升,用户可结识、互动的对象呈几何倍数增长,平台衍生出丰富多样的社交关系与产出内容,吸引力愈发强劲,进而吸引更多新用户入驻。同样地,使用即时通信软件的人越多,沟通便利性越高,信息流通越高效,产品价值也越高。双边或多边市场的互联网产品更是将网络效应发挥到极致,电商平台一侧汇聚海量卖家,提供琳琅满目的商品,吸引大批买家;买家的涌入又刺激更多卖家入驻,双边用户相互赋能,共同提升平台价值。
(5)跨界融合
互联网强大的连接与渗透属性催生出跨界融合这一特点,为诸多行业带来颠覆性变革,孕育出全新的商业模式与服务形式。
共享经济便是互联网与传统租赁、出行、住宿等行业深度融合的结晶,借助互联网平台搭建供需对接桥梁,盘活闲置资源。共享单车让城市出行更便捷,共享办公产品满足创业团队灵活的办公需求。在线教育产品打破时空限制,融合互联网技术与教育资源,教师得以远程授课,学生随时随地上课学习,还可借助人工智能实现个性化学习辅导。互联网与医疗行业融合,催生出线上问诊、远程医疗监测等产品。
互联网产品的分类方法多种多样,一般可以按照服务对象、技术架构和功能属性这3个维度进行分类,其具体分类内容如下。
(1)服务对象
互联网产品按服务对象可以分为以下3类。
① 面向个人消费者(to Customer,to C)的产品
这类产品主要以满足个人用户的日常生活、娱乐、学习、社交等需求为目的。它们通常注重用户体验,强调界面友好、操作简便,并且会根据个人用户的兴趣和行为习惯提供个性化的服务,如微信、腾讯视频等。
② 面向企业客户(to Business,to B)的产品
这类产品侧重于帮助企业提高运营效率,优化业务流程,增强企业竞争力。它们通常具有较高的专业性和复杂性,需要与企业现有的系统和工作流程进行深度整合,并且要满足企业在数据安全、权限管理等方面的特殊要求,如企业微信、金蝶ERP等。
③ 面向政府及事业单位(to Government,to G)的产品
这类产品主要为政府和事业单位提供政务服务、公共管理等功能。这些产品需要满足政府及事业单位在数据安全、稳定性、合规性等方面的严格要求,并且要能够适应政府及事业单位的工作流程和政策法规,如国家政务服务平台(该产品为公民提供在线办理证件、缴纳税费、查询政务信息等服务)、智能交通管理系统等。
(2)技术架构
互联网产品按技术架构可以分为以下4类。
① Web产品
Web产品基于Web浏览器运行,用户通过在浏览器中输入网址访问产品。这类产品具有跨平台的优势,只要有浏览器和网络连接,用户就可以在不同的操作系统和设备上使用。它的更新相对方便,不需要用户手动下载和安装更新包,开发成本相对较低,如各种新闻网站、企业官网等。
② 移动端产品
移动端产品专门为移动设备(如手机、平板电脑)设计,充分利用移动设备的特性,如触摸屏、摄像头、卫星定位功能等。移动端产品通常具有更好的用户体验,更适合用户在移动场景下使用,并且可以通过应用商店进行发布和更新,如支付宝App、高德地图App等。
③ PC端产品
PC端产品通常拥有比移动端产品更强大的处理器和更大的内存,这使得PC端产品能够处理复杂的计算任务,如Adobe Premiere Pro等。
④ 小程序产品
小程序是一种轻量级的应用,通常嵌在大型的平台应用(如微信、支付宝)内部。它不需要用户单独下载和安装,用户在使用时通过平台应用的入口(如微信小程序二维码)直接打开即可。小程序具有开发成本低、使用便捷、传播容易等特点,如餐饮商家的点餐小程序、电商商家的购物小程序等。
(3)功能属性
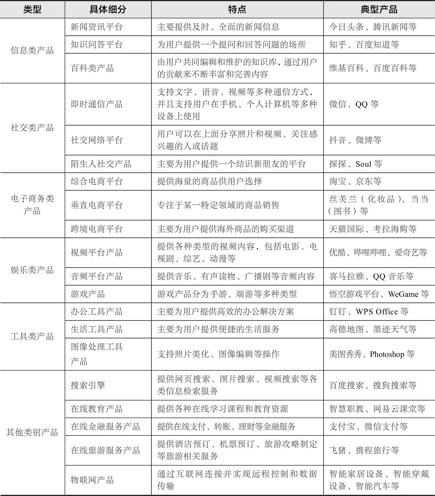
互联网产品按功能属性可以分为如表1-2所示的几类。
表1-2 基于功能属性划分的互联网产品类型
注:以上只是一部分互联网产品的类别和细分,随着科技的发展和创新,还会出现更多新型的互联网产品。
互联网产品项目主要由人员和技术两大部分构成,每一部分都在项目的规划、实施和运营中发挥着独特作用。
(1)互联网产品项目的关键人员构成
互联网产品项目的关键人员包括投资方、开发/运营方和用户。
① 投资方
互联网产品项目的投资方主要包括天使投资人、风险投资公司以及普通投资者。
天使投资人通常对初创企业进行投资,他们会在创业公司的早期阶段投入资金,以换取公司的一部分所有权和收益权。这种投资方式尤其适合有创意但缺乏启动资金的项目。
风险投资公司主要投资具有高增长潜力的企业,他们通过为企业提供资金或其他资源,来换取公司股份。与天使投资相比,风险投资通常涉及更大规模的投资金额和更长的投资期限。
普通投资者则可能参与低门槛的互联网投资项目,这些项目需要的注册资金通常比较少,提供了更加便捷的投资渠道,支持投资者运用个人计算机或移动设备随时随地进行投资操作。
在选择投资互联网项目时,投资者需要考虑多种因素,包括项目的市场前景、技术可行性、团队实力、商业模式以及潜在风险等。同时,投资者也需要具备一定的投资知识和经验,以便做出明智的投资决策。
请注意,任何投资都存在风险,投资者在决定投资前应进行充分的市场调研和风险评估,并谨慎考虑自己的风险承受能力和投资目标。同时,遵守相关法律法规,确保投资行为的合法性和合规性。
② 开发/运营方
互联网产品项目开发/运营方主要是指负责策划、设计、开发和运营互联网产品的组织或团队,即产品团队,产品经理是其中的关键角色。他们通常有专业的技术背景和敏锐的市场洞察力,能够根据市场需求,开发出具有竞争力的互联网产品。
产品团队的主要职责和素养如表1-3所示。
表1-3 产品团队的主要职责和素养
③ 用户
用户是互联网产品的主要服务对象,这一角色在互联网产品项目的多个维度中都占据核心地位,它是互联网产品项目在整个生命周期的基础和重要构成。互联网产品项目的潜在用户通常比较广泛且多样化,涵盖了各个年龄段、职业背景和兴趣爱好的人群。这些用户通过互联网产品来满足他们在信息获取、交流、娱乐、购物、教育和工作等方面的需求。因此,产品团队在开发和运营互联网产品项目时,需要充分了解用户的特点和需求。
在这些用户中,年轻群体占据了相当大的比例。他们通常具有较高的互联网使用频率和活跃度,善于利用互联网产品来获取信息、交流思想、分享经验,同时也偏好在互联网上进行娱乐和社交。特别是学生和年轻的职业人群,他们是互联网产品项目的重要用户群体,他们通常会通过互联网产品进行学习、求职等活动。
随着智能手机的普及和互联网技术的不断发展,越来越多的中年和老年用户开始使用互联网产品,如利用互联网产品进行购物、社交娱乐、健康管理等。他们也逐渐成为产品团队不可忽视的用户群体。这类用户通常注重产品的实用性和便捷性,希望通过产品来提高生活质量和效率。
此外,不同职业背景的用户对产品也有着不同的需求。例如,企业用户可能更关注能够提高工作效率和降低成本的产品,如在线办公平台、营销工具等;而教育机构和学者则可能更关注能够提供更多高质量教育、学术资源的产品。
(2)互联网产品的技术构成
互联网产品的技术构成涉及多个方面,包括客户端的多样性、服务端的技术实现,以及各类技术的综合运用等。
① 客户端的多样性
客户端是多样化的,包括手机客户端、个人计算机客户端、平板电脑客户端、户外大屏客户端等。其中,手机和平板电脑客户端又主要分为Android(安卓系统)、iOS(苹果系统)、HarmonyOS(鸿蒙系统)。对于侧重移动端应用的产品,为了满足不同操作系统的用户需求,产品团队需要同时开发支持Android、iOS、HarmonyOS的客户端程序。产品团队可以使用相应的集成开发工具对这些程序进行开发,例如Android Studio、eclipse用于Android客户端开发,Xcode则用于iOS客户端开发,而DevEco Studio用于HarmonyOS客户端开发。
② 服务端的技术实现
服务端则主要负责其与客户端的接口开发,处理客户端发送的请求,以及数据的存储与查询等任务。服务端的设计和实现对于确保互联网产品的稳定运行和用户体验良好至关重要。
③ 各类技术的综合运用
除了客户端和服务端外,互联网产品的构成还涉及许多其他技术,如前端技术、后端技术、数据库技术、网络安全技术等。这些技术共同作用,使互联网产品能够为用户提供稳定、高效、安全的服务。
互联网产品的参数涉及多个方面,这些参数不仅有助于产品团队衡量产品的性能和质量,还能为产品优化和决策提供数据支持。表1-4所示为常见的互联网产品参数。
表1-4 常见的互联网产品参数
这些参数为产品团队提供了宝贵的数据支持,帮助他们了解产品的表现、用户行为以及市场需求,从而进行有针对性的优化和改进。同时,这些参数也是投资者评估产品潜力和商业价值的重要依据。需要注意的是,产品团队根据不同产品的特性和需求,可能会关注不同的参数,因此在实际应用中应根据具体情况进行选择和调整。
微信读书自上线以来,在互联网阅读领域占据了重要地位,有着诸多值得关注的方面。
(1)使用多种技术
在发展过程中,微信读书依托云计算技术,能轻松应对海量用户同时在线阅读、下载书籍等操作,保障用户无论何时打开软件都能迅速加载书籍内容,即便在有大量新书上架、众多用户集中访问的情况下,也不易出现卡顿或数据丢失等问题,稳定地存储用户的阅读记录、书签等信息。
大数据技术更是助力其深度洞察用户的阅读喜好,通过分析用户的阅读历史,包括阅读书籍类型、阅读时长、阅读频率等多维度数据,为用户精准推荐符合其个人兴趣的书籍。例如,喜欢科幻题材的用户能持续收到相关佳作推荐,有效提高了用户发现心仪读物的效率。同时,借助人工智能技术,语音朗读功能得以不断优化,不仅能以多种音色进行朗读,还能根据不同语境合理断句、调节语调,让用户可以通过听书的方式轻松接收书籍的内容,进一步提升了用户的阅读体验。
(2)快速上线新功能、新内容
随着阅读市场的变化以及用户期望的更新,微信读书时常更新。例如:不断改进书籍排版效果,使不同格式的书籍在移动端展示得更加美观,让读者感到更舒适;增添社交互动新玩法,如组队读书赢取无限卡等活动,鼓励用户之间相互督促阅读、分享阅读成果,增强用户黏性;微信读书还会根据版权获取情况及时上新热门书籍,满足用户对新书的阅读渴望,以此保持产品在市场中的竞争力。
(3)正版授权,合作共赢
微信读书与出版行业紧密合作,积极引入正版优质书籍资源,推动纸质书与电子书的协同发展。随着越来越多的读者入驻平台,大家分享的读书感悟、书评等内容日益丰富,形成了浓厚的阅读交流氛围,吸引更多有阅读兴趣的人加入进来,构建起一个活跃的阅读社交圈子。而且随着读者数量增多,平台对于书籍版权方的吸引力也更大,能争取到更多优质书籍资源,进一步反哺用户,让整个生态不断向更好的方向发展。
(4)运营效果向好
在微信读书日常运营中,累计用户总数呈现稳步上升趋势,反映出其在阅读市场中的影响力逐渐扩大;登录用户数在闲暇时段以及有热门新书上架时会有明显增长,新增用户数通过有效的市场推广、新功能上线等契机不断增加,留存用户数和留存率保持在较高水平,意味着用户对产品有较高的忠诚度。
付费用户数随着用户对优质内容、无广告阅读等付费服务需求的增长而增多,付费收入金额相应提高,付费转化率体现了产品付费服务对用户的吸引力程度,每用户平均收入能衡量整体的盈利水平,用户生命周期价值预示着在较长时间内,用户为产品创造收益的潜力。
下载量在各大应用商店表现可观;注册量持续增多;人均使用时长因用户阅读习惯不同而有差异,但整体较为可观;点击率对书籍推荐、功能按钮等方面的优化有着重要参考意义;访问页面数随着产品功能拓展(如书城页面、个人阅读记录页面等)有所增加。
要求:请同学们阅读上述案例并思考以下问题。
(1)微信读书体现了互联网产品的哪些特点?
(2)微信读书可以被划分为哪些类型?
(3)微信读书的运营效果涉及了互联网产品的哪些参数?
互联网产品设计是一个系统化的过程,不仅要求逻辑严密,还要求从用户视角出发,创造差异化价值。互联网产品的设计流程如图1-4所示。
图1-4 互联网产品的设计流程
(1)明确需求:夯实产品基石
在明确需求阶段,产品团队的工作重点在于找到真正能引发用户共鸣的问题,并与商业目标相结合。在开展工作前,产品团队应定义问题,框定目标,为后续决策提供参照。例如,产品经理提出关键性问题:“我们的产品要为谁解决什么问题?如何评估这个问题的重要性?”
在明确需求时,产品团队可以运用多种方法采集需求,如自主分析法、业务驱动法、市场竞品分析法和用户研究法等。同时,产品团队还应对采集到的需求进行真伪识别,梳理需求优先级,剔除伪需求与低频需求,将关乎产品核心价值的需求置顶,为后续设计工作勾勒蓝图。
(2)概念设计:勾勒产品愿景
概念设计阶段强调从抽象到具体的逻辑演变过程,确保方案具有创新性和可落地性。在此阶段,产品团队需要基于需求分析的结果进行创意构思与概念提炼,打造出产品的概念框架。通过绘制草图、制作概念视频或PPT等方式,产品团队将产品理念、功能布局、用户体验等要素进行初步呈现。此外,产品团队还应围绕产品定位,构思产品的核心功能架构与信息架构。核心功能架构明确各功能模块的关联与协作逻辑,信息架构则规划信息的呈现、组织与流转方式,确保用户高效获取所需内容,为后续设计环节筑牢基础。
概念设计不仅要求创新性与独特性,还需要考虑技术可行性、市场接受度及成本效益。通过多轮讨论与迭代,产品团队不断优化产品概念,确保其既符合市场需求又具备竞争优势。
(3)原型设计:搭建产品雏形
原型设计是将抽象的产品概念具象化的过程,旨在快速搭建产品的初步模型,验证设计思路与功能流程。这个阶段主要涉及低保真和高保真两种产品原型的制作。
低保真原型常借助Axure、Sketch、Mockplus等专业工具打造,以简洁的线框、占位符勾勒产品界面,模拟基本的页面跳转、交互效果。例如,产品团队在设计电商App原型时,可以用简单图形示意商品展示区、购物车图标、下单按钮,通过点击操作展现页面切换至支付页面的流程,方便团队成员、测试用户及投资方初步感受产品架构与操作逻辑。
随着项目推进,产品团队应将低保真原型升级为高保真原型。高保真原型可以融入更多细节,精准呈现界面布局、按钮样式、交互反馈,尽可能贴近最终产品的视觉与交互效果。此外,高保真原型还有利于产品团队收集各方反馈,提前排查潜在问题,降低后续修改成本,进而使产品设计臻于完善。
(4)界面设计:优化用户交互
界面设计阶段的重心在于平衡美观性与功能性,通过细节增强用户的情感认同。因此,在界面布局上,产品团队应遵循用户视觉与操作习惯,合理分配元素空间。产品团队可以将关联元素分组呈现,突出核心内容,降低用户的认知负荷。例如,对于资讯类App,产品团队可以将头条新闻置于首屏视觉焦点位置,搭配高清图、醒目标题及清晰的导航栏和搜索框,以便用户快速定位信息。
(5)视觉设计:塑造产品形象
视觉设计是对界面设计的进一步升华。它赋予产品独特的审美风格与品牌辨识度,关乎用户的第一印象与情感共鸣。在这一阶段,产品团队需要坚持一定的设计原则(如状态可视原则、环境贴切原则等)与美学理念,对产品界面的细节进行精细化处理,包括图标、按钮、动画效果等元素的视觉优化,以提升产品的整体美感与吸引力,提高用户对产品的好感度与忠诚度。
(6)编码实现:赋予产品生命
编码实现是产品团队将设计语言转换为技术逻辑的阶段,是创意落地的技术支撑环节。它通常涉及前端、后端以及数据库等多领域协作(前端开发工作主要为打造用户直接接触的界面;后端开发工作主要为构建服务器端的业务逻辑与数据处理体系;数据库设计关乎数据的组织与存储效率)。
在这个阶段,产品团队需要依据原型设计与界面设计文档,进行前端与后端的开发工作,通过编写代码、调试程序、优化性能等手段,促使产品功能得以实现并达到设计要求。在编码实现过程中,产品团队需要密切关注技术选型、代码质量等方面的问题,确保产品具备稳定性和可扩展性。同时,产品团队还需要把编写的前端代码、后端代码、实现的业务逻辑功能,以及相关数据处理流程与开发框架、数据库等技术工具进行紧密集成,确保产品能够顺利运行并满足用户需求。
(7)产品测试:打磨产品品质
产品测试是排查产品缺陷、优化产品性能的重要环节。在这一环节,产品团队需要对产品进行功能测试、性能测试、兼容性测试等多方面的测试工作,旨在验证产品的质量,为产品的上线做好准备。
(8)产品运营:延续产品活力
在互联网产品的整个生命周期中,运营阶段所占据的时间是最长的,并且产品运营还涉及对用户的维护。因此,运营效果的好坏决定了产品是否能在市场中持续生存。
在这个阶段,运营团队主要负责产品的市场推广、用户增长、数据分析等工作,通过制定运营策略、开展营销活动、优化用户体验等手段,推动产品快速占领市场并获得用户认可。运营团队还需要密切关注市场反馈与用户需求变化,对产品进行持续优化与迭代,让产品在竞争中长盛不衰。
要选择互联网产品所在的赛道,产品团队可以从多个维度进行考虑和分析。下面是一些建议的方法,以帮助产品团队明确思路。
互联网市场的快速变化要求产品团队对宏观环境和微观环境保持敏锐的洞察力,从行业格局到用户需求的动态变化,每一个层面的信息都可能影响赛道的选择。
市场洞察法的核心要素如图1-5所示。
图1-5 市场洞察法的核心要素
(1)宏观视角:审视行业全景与政策风向
宏观视角强调产品团队对行业整体趋势、政策环境和技术驱动因素的把握。
① 行业整体趋势
产品团队首先要对互联网行业的整体格局有清晰的认识。产品团队可以通过查阅行业报告、市场调研机构的数据来获取不同领域互联网产品的市场规模信息,以进一步观察不同领域的市场饱和度。那些尚未充分开发、仍有大片空白的领域,就有可能隐藏着潜力赛道。例如,随着人们对健康生活的关注度不断提高,健康管理类互联网产品市场逐渐兴起,但在一些细分领域,如心理健康管理,市场饱和度较低,这就可能是一个值得探索的赛道。
② 政策环境
政策环境对互联网产品赛道的发展有着深远的影响。政府对于互联网行业的监管政策可能会创造新的机会或者限制某些领域的发展。例如,随着数据安全和隐私保护法规的完善,与数据加密、隐私保护技术相关的产品赛道可能会迎来发展机遇;而不符合规定的互联网金融产品赛道则可能面临整改或限制。
再以与新能源汽车相关的互联网产品为例,在国家大力推广新能源汽车、鼓励智能网联汽车发展的政策背景下,汽车智能座舱系统、充电桩智能管理系统等产品赛道迎来了良好的发展机遇。利好政策能够为产品提供广阔的市场空间和发展前景。
③ 技术驱动因素
跟踪新技术的发展趋势对选择赛道至关重要。新兴技术如人工智能、大数据、物联网等正在重塑互联网产品的格局。以人工智能为例,它在智能客服、图像识别、语音识别等领域的应用催生了新的产品赛道。通过分析技术创新在不同领域的应用程度和发展潜力,产品团队可以发现有前景的产品赛道。
(2)微观视角:聚焦用户与竞争态势
在微观层面,产品团队聚焦目标用户和竞争环境的细节有助于识别细分市场的潜在机会。
① 目标用户
精准剖析目标用户的需求和变化趋势是选择赛道的要点。不同的用户有不同的需求和消费习惯。例如,面向年轻人的社交娱乐产品可能更注重个性化、潮流元素和即时互动;而面向中老年人的健康管理产品则需要更简洁的操作界面和实用的健康监测功能。产品团队通过市场调研了解目标用户的年龄、性别、地域、消费能力、兴趣爱好等特征,有助于确定适合的产品赛道。
② 竞争环境
深入研究竞争对手的布局和战略动态,有助于发现市场空白或竞争薄弱环节。产品团队可以通过分析竞争对手的产品矩阵、市场覆盖范围和品牌定位等因素来选择赛道。
如果一个赛道已经被少数几个巨头占据了大部分市场份额,且竞争壁垒较高,那么进入该赛道可能会面临较大的挑战;相反,如果某个赛道竞争对手较少,且有未被满足的用户需求,那么它可能是一个有潜力的选择。例如,在短视频社交赛道,当头部平台主要聚焦年轻用户群体时,针对中老年用户群体开发具有特定功能和内容风格的短视频产品,就可能是一个不错的选择。
进入某一产品赛道的可行性不仅取决于市场空间,还取决于赛道与自身的资源和能力的匹配度。产品团队通过对技术资源、资金实力及运营渠道的全面评估,可以更准确地判断自身是否具备进入特定产品赛道的条件。
自我评估法的核心要素如图1-6所示。
图1-6 自我评估法的核心要素
(1)技术资源盘点:团队实力与拓展潜力评估
技术资源是决定互联网产品开发深度与广度的核心因素。无论是团队的现有技术能力还是外部技术资源的获取难度,都会直接影响赛道选择的可行性。因此,全面盘点技术资源是赛道选择中不可忽视的重要环节。
① 团队现有技术能力
评估团队成员的技术专长和能力是影响赛道选择的重要因素。如果团队成员在软件开发、数据分析、算法优化等领域有深厚的技术积累,那么产品团队可以选择与之匹配的技术密集型产品赛道。例如,一个擅长机器学习算法的团队,可能更适合进入智能推荐系统、图像识别软件等赛道。
② 外部技术资源获取难度
除了现有团队的技术能力,产品团队还需要考虑获取外部技术资源的难度。对于一些需要前沿技术支持的赛道,如区块链金融产品,产品团队需要评估是否能够顺利获取相关技术人才、技术专利或者技术合作机会。如果获取难度过大,可能会影响产品的开发和竞争力。
(2)资源整合:资金实力与运营渠道评估
资源的有效整合对于互联网产品的成功至关重要。资金实力与运营渠道不仅影响产品开发的规模,也影响市场推广的效率和用户覆盖率。通过合理评估并整合资源,产品团队可以最大化地发挥自身优势,选择与能力相匹配的赛道。
① 资金实力
不同的互联网产品赛道对资金的需求差异很大。例如,开发一款大型3D游戏可能需要大量的资金投入用于美术设计、服务器搭建、市场推广等环节;而开发一款简单的工具类App所需要的资金可能会相对较少。在选择赛道时,产品团队应结合自身的资金实力和预算限制,确保有足够的资金支持产品的开发、运营和市场推广。
② 运营渠道
考虑自身拥有的运营渠道也很重要。如果企业已经拥有丰富的线上线下运营渠道,如庞大的用户社区、广泛的线下合作伙伴等,那么产品团队可以选择能够充分利用这些资源的产品赛道。例如,一家拥有大量线下门店的企业,在选择互联网产品赛道时,可以考虑开发O2O(线上到线下)融合的产品,如线上预约、线下体验的服务类产品。
在互联网领域,现有产品赛道可能不符合产品团队的设计理念和企业的业务要求。对于这种情况,产品团队完全可以创造出一条新的细分赛道以摆脱同质化的竞争,而差异化和创新法是实现这一点的关键。差异化与创新法的核心要素如图1-7所示。
图1-7 差异化与创新法的核心要素
(1)差异化打造:从功能与体验入手
在竞争激烈的互联网行业,差异化不仅是打造产品竞争优势的重要因素,还是影响赛道选择的重要因素。
① 功能差异化
寻找产品功能上的差异化有助于产品团队选择新的细分赛道。产品团队可以分析现有市场上产品的功能特点,找到未被满足的用户需求或者可以优化的功能。例如,在电商平台赛道,除了提供基本的购物功能外,产品团队可以考虑增加虚拟试衣、商品溯源等差异化功能,以吸引用户。
② 用户体验差异化
注重用户体验的差异化也能帮助产品团队选择有竞争力的赛道。用户体验与界面设计、操作流程、服务质量等多个方面有关。以在线旅游产品为例,若某一产品提供更加个性化的旅游规划、更便捷的行程管理和更贴心的客户服务,可能会吸引更多用户选择该产品。
(2)创新挖掘:技术与商业模式双驱动
创新是推动互联网产品发展的核心动力。无论是技术创新还是商业模式创新,都能为产品开辟新的增长空间。通过深度创新,产品团队可以发掘更多机会,开创出与众不同的赛道。
① 技术应用创新
产品团队可以探索将新技术与产品深度融合的路径,思考如何利用新技术创造新的产品形态或服务模式,进而开创新的赛道。例如,在智能穿戴设备赛道,结合生物识别技术和大数据分析,开发能够实时监测用户健康状况并提供精准健康建议的产品,是一种基于技术创新的赛道拓展方式。
② 商业模式创新
除了技术创新,商业模式创新也是挖掘赛道潜力的重要方向。产品团队可以寻找新的盈利模式、合作模式或者用户运营模式。例如,共享经济模式的出现,在出行(共享单车、共享汽车)、住宿(民宿短租)、共享设备等多个领域创造了新的产品赛道,通过改变传统的所有权和使用权的关系,实现了资源的高效利用和新的商业价值。