



现如今最流行、最火爆的当属短视频,其具有年轻化、去中心化的特点,且能使每个人成为主角,符合年轻人彰显自我和追求个性的特点。短视频行业的蓬勃发展也使得短视频拍摄、剪辑等人才的需求加大。基于此,我们组织老师编写了本书。
本书对Premiere Pro 2022的应用功能及操作技巧进行讲解,并结合DeepSeek工具讲解短视频脚本制作创意方案生成、给视频配乐、文案生成等相关知识,精选内容创作平台的热门案例,帮助读者掌握短视频的制作方法。读者通过掌握本书系统性的知识结构,不仅可以了解软件的各项功能,还能培养自己的创新思维和审美意识,最终掌握从项目策划到后期制作的一系列操作技巧。
本书采用基础知识讲解+实操案例的形式,对策划、拍摄、字幕、音频、动画、抠像、调色、特效、转场等各类短视频创作技巧进行了全面、细致的介绍。章结尾安排了“案例实战”及“知识拓展”板块,“案例实战”旨在培养读者自主学习+实践能力,“知识拓展”对短视频制作过程中的疑难点进行了分析,以帮助读者掌握专业级的视频编辑技巧。
·全程图解,更易阅读。 本书采用全程图解的方式,详细讲解短视频策划、拍摄与后期制作的全过程。
·理论与实操结合,边学边练。 本书针对软件中的重难点知识设置了相关的实操案例,可操作性强,使读者能够学以致用。
·精选案例,重在启发。 案例充分结合DeepSeek与Premiere Pro 2022的应用,涵盖了目前较为流行的短视频的类型、主要特点以及制作思路等,以启发读者的创作灵感。
·视频讲解,学习无忧。 实操案例配有同步学习视频,读者在学习时扫码即可观看,有助于提高学习效率。
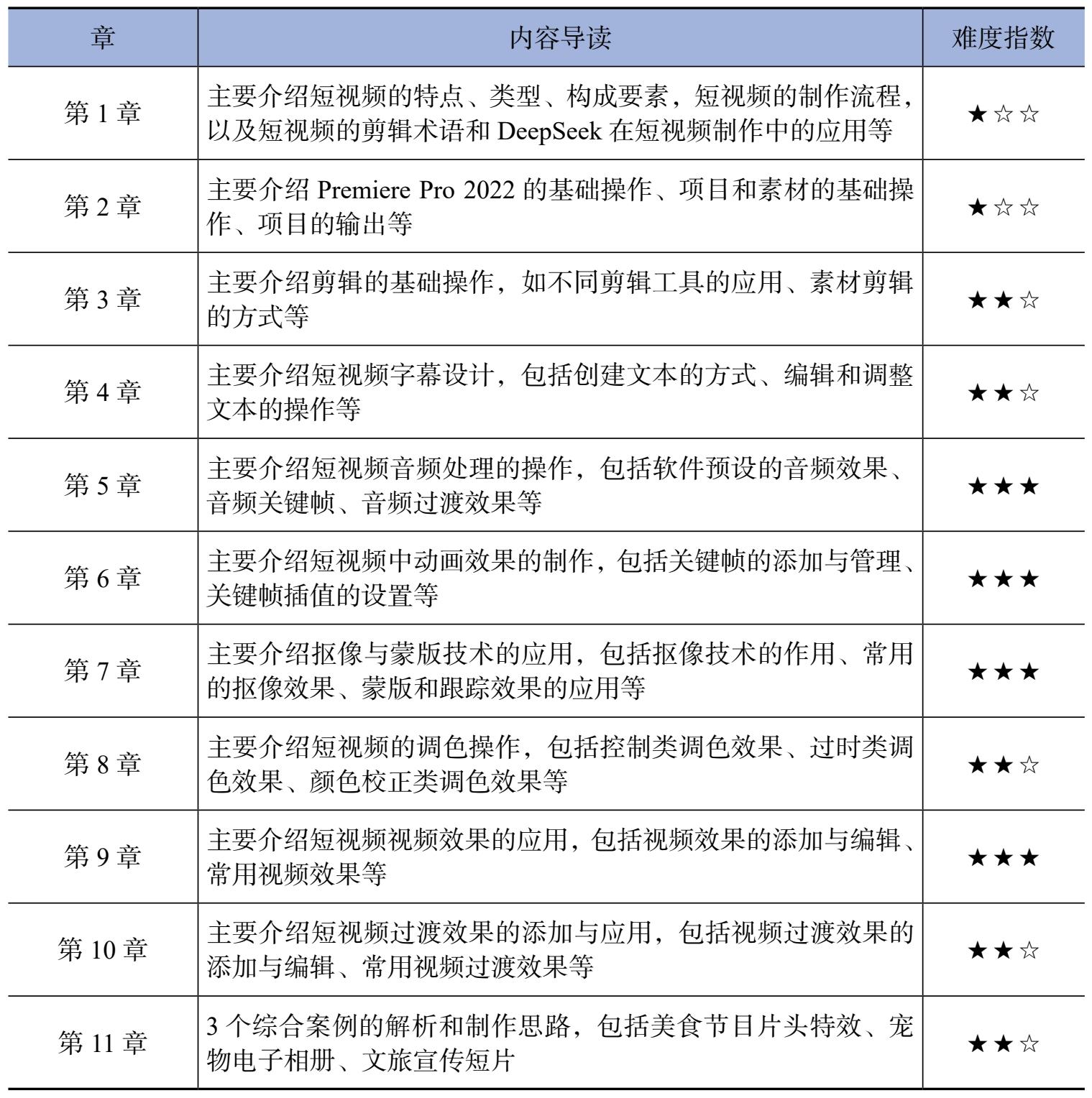
本书共11章,各章内容安排如下。
编者在本书编写过程中力求严谨细致,但由于时间与精力有限,难免存在疏漏之处,望广大读者批评指正。
编者
2025年6月