



在初步认识品牌及旗下商品后,老李带领小赵进一步探索零食行业及商品的发展趋势,明确品牌优化改进方向(见表1-6)。
表1-6 任务单
电子商务是利用各种信息技术及电子工具开展的商务活动。基于电子商务活动而产生的、能够满足消费者某种需求的商品便是电子商务商品。这类商品受电子商务的影响,随着电子商务的发展而出现、消亡。当前,电子商务市场呈现出以下发展趋势。
电子商务历经多年发展,呈现出新消费者获取速度变慢、成本上升等现象,电子商务平台之间的竞争焦点转向激烈争夺存量市场。为吸引企业入驻,电子商务平台通常采取激进的市场策略,如价格战、广告战。例如,抖音发布“抖音产业带服务商权益”,允许产业带企业利用抖音的资源进行商品推广,这对白牌商品(无品牌和商标的商品)来说是一个提高知名度和销量的机会。
随着AI技术的蓬勃发展,其在电子商务领域的应用也愈加广泛,促进了电子商务的智能化升级。
一方面,各大电子商务平台积极探索并应用AI技术,以提升消费者体验、提高企业运营效率等。AI技术的主要应用场景有数字人、搜索、营销、物流。其中,数字人在商品推广方面应用广泛,可以根据关键词提示回复消费者,实现24小时不间断直播销售商品;AI技术在搜索方面的应用主要通过AI搜索功能体现,通过分析消费者给出的搜索关键词或问题,实现消费者与商品的快速匹配;智能选品是AI技术在营销方面的典型应用,AI通过分析市场、消费者画像,精准定位消费者,实现选品的精准化;AI技术还可实现物流和仓储管理的自动化、订单智能分配。
知识链接
AIGC工具的使用方法
另一方面,企业积极开发智能化产品,创新产品形式,丰富商品品类。例如,企业推出多种AIGC工具,包括用于生成电子商务营销策略的文字类AIGC工具(如文心一言、DeepSeek),用于生成商品图片、商品宣传海报等的图片类AIGC工具(如通义万相、创客贴AI);又如,企业推出内嵌AI功能的智能手机和笔记本电脑、具备自动驾驶功能的汽车。
即时零售是指通过线上平台下单、线下快速配送实现商品销售的零售模式。即时零售自2023年起进入提质阶段,政府和电子商务平台正积极推动即时零售的发展。
一方面,主流电子商务平台纷纷加速布局即时零售,并朝着全品类的方向发展,旨在提供更加多元的本地生活服务和商品,同时持续提高配送效率。例如,美团的“超市便利”频道中罗列了多种品类,包括生鲜/菜市场、零食/速食、生活用品等。
另一方面,政府通过出台相关政策鼓励发展即时零售,如《国务院办公厅转发国家发展改革委关于恢复和扩大消费措施的通知》中提到,“大力发展农村直播电商、即时零售”“发展即时零售、智慧商店等新零售业态”;《中共中央 国务院关于做好2023年全面推进乡村振兴重点工作的意见》中指出,“大力发展共同配送、即时零售等新模式”。
新商品是指与市场上原有商品相比,在属性上有所创新、变革和调整的商品。新商品可以是市场上从未出现过的商品,也可以是在技术、成分、物理性质上与市场上同类型商品有显著差异的商品(如新能源汽车)。当前,新商品存在以下发展趋势。
在快节奏的现代生活中,消费者越来越注重商品带来的情绪价值,倾向于通过购物来获得放松、愉悦或慰藉。例如,盲盒、捏捏玩具、痛包(指挂满或可以放置动漫人物和玩偶的包包)、谷子(指由漫画、动画等作品衍生出来的周边商品)、香水、香氛等与情绪价值有关的商品更受消费者青睐。这些商品往往具有不确定性或象征性,能够满足消费者的好奇心或减压需求。
例如,2024年5月,中国消费者协会发布的《中国消费者权益保护状况年度报告(2023)》指出,情绪释放将成为影响年轻一代消费者决策的重要因素,也将是今后一个时期新的消费热点。又如,星图数据发布的《2024年电商发展报告》显示,文创产品的附加价值(情绪价值、文化价值)是消费者购买文创产品的重要影响因素。
随着科技的快速发展,以及一系列数字经济相关政策的出台,我国智能消费品市场迎来了蓬勃发展。智能家电(如智能冰箱、智能洗衣机)、智能穿戴设备(如智能手表、智能手环)、智能家居产品(如智能灯控、智能空调、智能门锁)等成为人们关注的重点。例如,2023年10月,我国工业和信息化部发布的《关于推进5G轻量化(RedCap)技术演进和应用创新发展的通知》中提出,要推动可穿戴、智能家居、移动办公等新型终端向5G RedCap演进升级,助力个人应用创新不断涌现。2024年3月,国家市场监督管理总局等部门发布的《贯彻实施〈国家标准化发展纲要〉行动计划(2024—2025年)》中指出,要制定支持协调统一的智能家居标准,完善智能家电、电动家具家居用品标准体系。智能消费品的出现,不仅能够提高消费者的生活品质,还能够丰富消费者的消费体验。
消费者对健康的关注度不断提高,促使企业推出更多健康导向的商品,如低糖低脂苏打水、即食鲜炖银耳羹、红枣夹核桃、在线运动健身课程等,这些商品也受到越来越多消费者的青睐。《2024新健康消费生活趋势报告》显示,大约七成的消费者在日常饮食中会有意识减少不利健康的成分,同时增加有益营养的摄入。营养均衡、成分健康和体重管理已成为推动消费者选择健康食品的主要动机。
随着环保意识的增强,消费者更加关注商品的可持续性。一些企业采用新能源、环保型材料等制作出环保商品,通过可持续的生产方式和包装降低环境污染,满足消费者对环保商品的需求。例如,我国新能源汽车产业规模快速增长,从2011年产量不足一万辆,到2024年全年产量达1288.8万辆、销量达1286.6万辆。
预制菜是指以农、畜、禽、水产品为原料,配以各种辅料,经预加工而成的成品或半成品,只需加热或简单烹饪即可食用,如西式半成品、速冻菜品、方便食品等。预制菜具有简单、便捷的特点,是当下的一个食品风口。根据《食品工业预制化发展研究——预制菜产业发展报告》,2022年,预制菜市场规模达4196亿元,同比增长21.3%,预计在2026年市场规模有望达到10720亿元。
使用互联网搜集行业数据,使用DeepSeek分析行业及商品的发展趋势,根据分析结果提出调整方向。
本次任务的具体要求如表1-7所示。
表1-7 任务要求
(1)搜集行业数据。通过互联网搜索零食行业的新数据,包括行业报告、专业期刊、新闻报道等,例如勤策消费研究2024年发布的《零食行业发展趋势报告——市场变革下的新一轮增量》、中国银河证券2024年发布的零食行业深度报告(系列一)《万亿零食赛道全图谱:品类、渠道与竞争》。
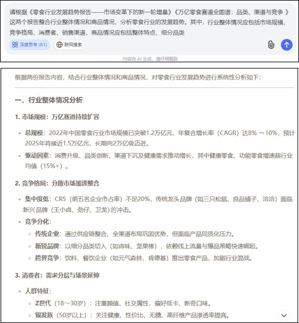
(2)利用DeepSeek分析趋势。登录DeepSeek,默认使用深度思考功能,在输入框中输入分析要求,如“请根据《零食行业发展趋势报告——市场变革下的新一轮增量》《万亿零食赛道全图谱:品类、渠道与竞争》这两个报告整合行业整体情况和商品情况,分析零食行业的发展趋势。其中,行业整体情况应包括市场规模、竞争格局、消费者、销售渠道,商品情况应包括整体特点、细分品类”,单击“发送”按钮
,等待分析结果,如图1-1所示。
图1-1 利用DeepSeek分析趋势
(3)整理分析结果。查看DeepSeek生成的分析结果,并与报告内容对比是否准确,然后按照需要精简整理,整理后的分析结果如表1-8所示。
表1-8 零食行业及商品分析结果
(4)洞察新的发展方向。由分析结果可知,趣·味要想提高市场竞争力,延长生命力,就需要布局多元化的销售渠道,开发多品类商品,并根据消费者需求不断创新商品形式和口味,提供更加平价、优质的健康商品。在主推商品方面,可将风味零食和烘焙糕点作为新的突破口。