



插图1-1 体育锻炼上的投资会减少医疗保险上的投资吗
运动心理学是一门应用学科,其研究动力主要来自社会需要、母科学心理科学和体育科学以及相关学科的发展,而各学科的发展实际上也体现了社会需要。中国的经济、社会以及体育各方面的迅速发展,正在不断地给运动心理学提出更多的挑战。例如,在竞技体育领域,采取哪些心理学手段才能最大限度地在训练中开发并在比赛中体现运动员的潜在能力?在体育教育领域,如何通过体育活动发展学生的心理品质?在大众健身领域,体育锻炼能够给人们带来什么心理学效益?这些问题,既体现了社会的需要,也蕴含着运动心理学自身发展的机会。
运动心理学已经是体育院系学生的基础课程和必修课程,也是体育科学研究的一个主要方面。为了使读者对它有一个全面的了解,本章将回顾运动心理学发展的历史进程,讨论运动心理学的科学地位,分析运动心理学的研究方向和研究特点,介绍中国运动心理学当前的工作领域。
艾宾浩斯(Hermann Ebinghaus,1850—1909)对心理学的发展有一句广为流传的评语:“心理学有一长期的过去,但只有短暂的历史。”(引自波林,1982,ii)前半句话指的是心理学源远流长,对心理学问题的探讨可追溯至古代中国、古代希腊的哲人,如孔子、孟子、亚里士多德等;后半句话指的是心理学作为一门科学从哲学中脱胎出来,不过才有100多年的历史,其标志一般认为是冯特(Wilhelm Wundt,1832—1920)于1879年在德国莱比锡建立了世界上第一个心理学实验室。而运动心理学作为心理学的分支学科,就更显年轻。以目前掌握的资料而论,最早出现的运动心理学文献是美国印第安纳大学的特里普利特(Norman Triplett)于1897年发表在《美国心理学杂志》上的一篇论文。当时,特里普利特进行了一项实验以研究社会促进效应(effect of social facilitation)问题,观察观众在场对运动技能表现的影响。结果发现,当有人在场或进行比赛时,自行车运动员的骑行成绩要比自己单独骑自行车时更快。这项经典研究,既开社会心理学研究之路,也创运动心理学研究之先。
插图1-2 美国印第安纳大学的特里普利特
两年之后,1899年,美国耶鲁大学的斯克里彻(E.W. Scripture)在《大众科学月刊》撰文,提出参加体育活动可以改善人的个性特征。
在1913年的洛桑会议上,现代奥运会创始人顾拜旦(Pierre de Coubertin,1863—1937)明确提出了运动心理学的研究问题,推动了心理学与体育运动相互结合的科学历程。
插图1-3 建立第一个运动心理学实验室的格里菲斯
更重要的是,1923年,被称为美国运动心理学之父的格里菲斯(Coleman Roberts Griffith,1893—1966)在美国伊利诺斯大学开设了世界上第一个运动心理学课程;1925年,他建立了世界上第一个运动心理学实验室,系统地进行了一系列的运动心理学实验(Wiggins,1984;Kroll & Lewis,1970)。如果我们把德国心理学家冯特在莱比锡建立世界上第一个心理学实验室这一事件看做心理学发展史上的重要里程碑的话,那么,格里菲斯建立运动心理学实验室的工作,则在运动心理学发展历程中起到了划时代的作用,可被视为运动心理学(sport psychology)学科建立的标志。格里菲斯的主要研究领域包括运动技能学习(motor learning)、运动技能操作(motor performance)以及体育运动中的个性问题。他研制了一些仪器设备,用以测量运动知觉、心理觉醒程度、视觉、听觉、触觉反应时、稳定性、肌肉协调能力、肌肉紧张和放松程度以及学习能力等运动心理特征(Kroll & Lewis,1970)。1926年他编写了世界上第一部运动心理学教科书《教练心理学》,1928年又出版了《运动心理学》。1938年,他作为体育运动心理咨询专家,受聘于芝加哥一家棒球俱乐部代表队,对运动员进行了一系列运动测验和纸笔测验,以确定运动员的心理状态和心理潜力(Anshel,1990)。
20世纪20—30年代,苏联的运动心理学也处于萌芽和初创阶段。苏联的中央体育学院即莫斯科体育学院的心理学教研组和列宁格勒体育学院的心理学教研组研究了训练过程技能形成的特点,体育活动对发展知觉、记忆、注意和想象的影响,以及体育对个性形成、智力发展的作用等课题。1927年和1930年,涅恰耶夫两次出版了《体育心理学》(祝蓓里,1986)。
与此同时,德国的运动心理学也开始发展,1927年和1929年分别出版了波斯的《运动心理学》、舒尔清的《体育心理学》和梅格尔曼的《体操和运动员的人格类型》等著作(祝蓓里,1986)。
40年代和50年代,尽管运动心理学的发展速度不是很快,但有许多运动技能学习实验室相继建立,使得研究人员在对体育活动中的运动行为进行研究时有了更为复杂和更为科学的方法。通过这种研究,体育运动领域的科学家们在研究设计、仪器研制和使用、统计技术等方面也得到很大提高,论及运动技能学习、运动技能操作之机制的文章数量也在增加(Anshel,1990)。
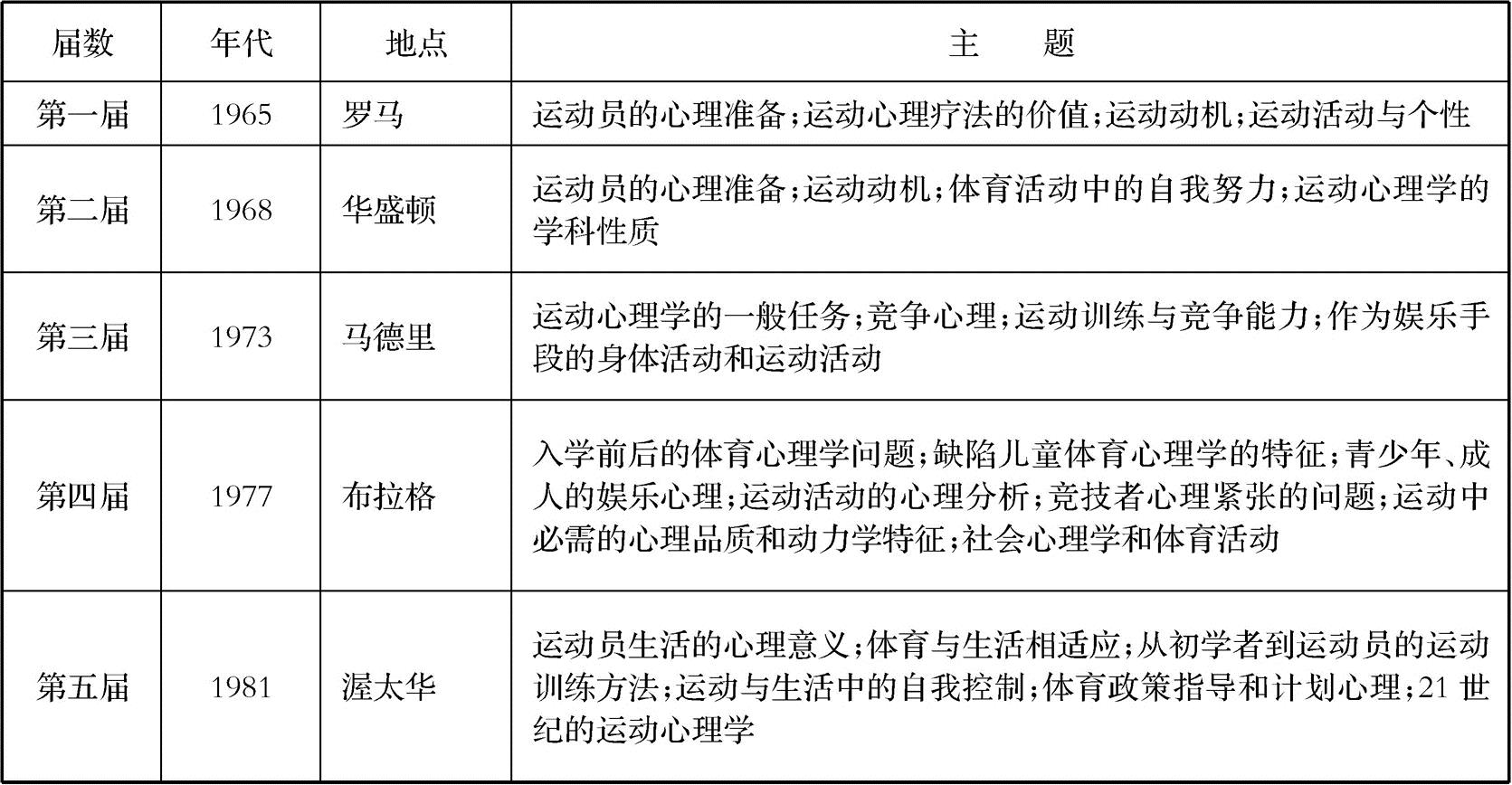
60年代和70年代,运动心理学得到了前所未有的迅速发展,其重要标志有二:第一,1965年,由意大利运动医学联盟倡议,在罗马召开了第一届运动心理学会议,成立了国际运动心理学会(International Society of Sport Psychology,ISSP)。此后,每4年召开一次国际运动心理学会议(表1-1)。第二,1970年,《国际运动心理学杂志》( International Journal of Sport Psychology )创刊,它沟通了世界各国运动心理学研究的信息,推动了运动心理学的科学研究。
表1-1 历届运动心理学大会情况
续表
各国体育界都积极支持运动心理学科学研究的开展,相继成立了有关的学术团体。例如,苏联在二战后成立了“运动心理委员会”;美国在1967年成立了“运动心理学全国协会”,另在“奥林匹克训练中心”设立了运动心理学研究小组;日本于1950年在体育学会内成立了“体育运动心理专科分会”;1967年,“北美运动心理学会”成立;60年代末,“欧洲运动心理学联合会成立”;1991年,“亚洲及南太平洋地区运动心理学会”成立。另外,目前全世界有4种运动心理学专业学术期刊(表1-2),它们标志着运动心理学作为科学的独立性,也从学术的角度推动着运动心理学的发展。
插图1-4 4种国际性的运动心理学学术期刊。左起:运动心理学家,运动与锻炼心理学杂志,国际运动心理学杂志,应用运动心理学杂志
表1-2 4种运动心理学专业学术期刊
中国古代就已开始萌发了一些同体育运动活动有关的心理学思想,这些思想散见于《礼记》、《庄子》、《史记》、《吕氏春秋》、《梦溪笔谈》等著作中,包含着运动发展心理、运动保健心理、技能形成心理、运动竞赛心理、运动战术心理、心理训练等方面的论述,闪烁着中国运动心理学史前时期的火花,对中国运动心理学的发展有着积极的影响(柴文袖,1991)。
我国著名体育教育家马约翰早在1926年就撰写了题为《运动的迁移价值》的论文,这是笔者所能了解到的中国现代运动心理学的最早的专论。1942年,全国武术和体育研究院的吴文忠、肖忠国编译出版了我国第一部《体育心理学》。
1957年,苏联运动心理学家鲁吉克(Rudik)的《心理学》被介绍到中国;1958年,苏联运动心理学家车尼克娃(Chernikowa)的《运动心理学问题》被译为中文。各体育院系逐渐开设运动心理学的课程,而这两部著作也成为该课程的主要依据(Ma,1989)。
插图1-5 第一届中国心理学会体育运动心理学专业委员会和第一届中国体育科学学会运动心理学专业委员会的主任委员马启伟
在20世纪50年代和60年代,由于众所周知的政治失误,苏联和中国的心理学被打入冷宫近20年之久,至70年代后期才重见天日。1979年,中国心理学会体育运动心理专业委员会成立;1980年,中国体育科学学会运动心理学会成立。两会的首任主任委员是马启伟教授,他对中国运动心理学的发展作出了奠基性的贡献。两会的建立,标志着中国运动心理学开始走向迅速发展的道路。1986年,中国运动心理学会(China Sport Psychology Society)作为团体会员加入国际运动心理学会;1991年,中国运动心理学会作为发起国之一,组织建立了亚洲及南太平洋地区运动心理学会。
中国运动心理学会自建立以来,共组织了7次全国学术会议(表1-3)。80年代和90年代,中国运动心理学在运动员心理评定/心理选材和运动员心理训练/心理咨询两大方面做了大量研究工作和实践工作,取得了丰硕成果。
表1-3 中国运动心理学会组织的学术会议
运动员心理评定是心理选材(talent selection by psychology)和心理训练的第一步。1980年至1982年,武汉体育学院承担了国家体委重点科研课题《优秀运动员心理特征研究》。在这一课题的研究过程中,课题研究人员开发了一批适用于体育运动要求的专门仪器和测试方法,通过对2719人的测试,搜集了短跑、体操、游泳、排球运动员心理特征的大量资料,为更好地理解运动员的心理特征奠定了研究基础。自此以后,有关运动员心理特征的研究层出不穷,成为研究数量最多的一个领域。
选材是训练的起点。国家体委(体育总局)长期以来都将选材作为一项战略任务来抓,从1980年开始,即组织了大型综合性科研课题《优秀青少年运动员科学选材》的研究;2001年,又组织了《奥运优秀运动员科学选材的研究》,以便为2008年北京奥运会服务。在这两项大型课题中,心理选材均是重要组成部分。一般来说,心理选材需要解决以下问题:首先要确定出某个专项运动员的关键性心理特征,方法有专家评判、多元回归分析和因子分析等;然后再确定出关键性心理特征中受遗传因素影响较大且稳定性较好的供选材使用的心理特征,方法有双生子研究、不同血缘关系的研究和纵向追踪研究等;进而以各级高水平运动员为参照体,制定选材模式,包括少年运动员的常模;最后,对于根据以上模式选择出的运动员进行跟踪研究,以检验选材模式的有效性并发现问题,进一步完善选材模式。但目前还很少有能够完成以上全过程的系统研究,心理选材工作的效益也有待提高。
中国运动员的心理训练和心理咨询(psychology counseling)工作是从80年代初开始的。起初,有几位运动心理学家应中国射击队和中国射箭队的邀请,开始对几名运动员进行心理训练和心理咨询的大胆尝试,其中一名双向飞碟运动员在调整心理状态之后参加比赛,创造了世界纪录。于是,更多的运动队(如中国跳水、游泳、体操、田径、排球、乒乓球等队)也相继要求接受心理学家的帮助,优秀运动员的心理训练进一步广泛开展起来。
1987年,中国运动心理学会承担了国家体委的重点科研课题《我国优秀运动员心理咨询和心理品质的调查研究》,根据课题的计划,在第六届全国运动会的比赛场地设立了心理咨询中心。咨询服务过程中使用的主要方法包括认知调节、按摩放松、音乐放松、表象训练等。这种临场的运动心理咨询服务受到运动员和教练员的普遍欢迎,共有15个省市的288名运动员在临比赛前和比赛期间前往心理咨询中心寻求运动心理学工作者的帮助,并收到良好的效果。
在单项运动的世界锦标赛、世界杯赛以及亚洲运动会和奥林匹克运动会之前,不断有国家队寻求运动心理学的帮助。据张力为和丁雪琴1994年的一项统计,十几年来,在接受心理训练和心理咨询的运动员中,有35名世界冠军和20名亚洲冠军。优秀运动员的心理训练其范围正在由小到大,其方法也正在由单一到多样,一步一步深入发展起来,心理训练的效果正在日益明显地体现出来。
运动心理学家在运动员心理训练和心理咨询过程中涉及的主要问题有动机、自信心、注意、情绪、心理疲劳以及人际关系等。为了帮助运动员做好赛前的心理准备和赛中的心理调整,所采取的主要方法有认知调节(cognition intervention)(如表象练习、自我暗示、合理情绪疗法等)和生理调节(physiological intervention)(如放松练习、生物反馈练习等)。
进入新千年之后,中国运动心理学发展的主要特点之一是研究领域明显扩大。受中国竞技运动飞速发展的推动,20世纪80年代和90年代,中国运动心理学的研究主要集中在竞技运动领域。受社会发展多元化、科学研究多元化以及科学教育国际化的影响,从90年代后半期开始,中国运动心理学除了在竞技运动领域一如既往地投入之外,在体育教育和大众健身方面的研究明显增多,这一趋势从2002年全国运动心理学学术论文报告会征文主题中就可以明显地看出。该次会议的主题为“运动心理与科技奥运”,研讨的主要问题有4个方面:第一,竞技运动领域的心理学问题,包括心理训练的方法,心理训练的评价,心理选材,运动员、教练员、裁判员的心理特征,心理疲劳的评定和预防,伤病的预防和康复,兴奋剂问题,等等;第二,大众锻炼领域的心理学问题,包括锻炼的参与动机和锻炼的心理效益,等等;第三,体育教育领域的心理学问题,包括体育课程和课外体育的参与动机和心理效益,运动技能学习,体育活动参与动机和心理效益的年龄、性别差异,体育差生心理,等等;第四,运动心理学的研究方法问题,包括心理统计、心理测量、实验心理、仪器开发、量表研制,等等。
综上所述,尽管中国运动心理学的起步较晚,但发展很快,且有着一个光明的未来。
竞技运动领域的心理学研究主要是围绕运动员的心理评定、心理选材、心理训练和心理咨询工作进行的(张力为、任未多,2000)。
运动训练过程是从选拔运动员开始的,运动员的选拔内容必须包括心理因素。心理选材要根据运动心理学的原理,借助于有效和可靠的心理测量、心理实验等手段,按照各专项的心理特征,为教练员提供长期预测的信息,以便从训练的起点开始就实行最优化的训练。心理选材研究的主要问题是确定在什么时间、用什么指标进行心理选材(张力为、毛志雄,2000)。
心理训练和心理咨询的目的有二:第一,帮助运动员以最有效的方式掌握运动技能和表现运动技能,最大限度地发挥自己的运动才能;第二,帮助运动员不断完善自己的人格,以更加积极的方式去应付运动生涯中和运动生涯后的各种挑战。运动员心理训练和心理咨询涉及的主要问题有动机、自信、情绪控制、注意控制以及人际交往等(张力为、任未多,2000)。
应用运动心理学会(AAASP)和加拿大运动心理学会曾参照美国心理学会的职业道德标准,提出了一套运动心理学工作者的道德标准。该职业道德标准的核心,是运动心理学咨询人员应尊重运动员的个人尊严与价值,保证基本人权以及为其保密等,其基本精神是把运动员的幸福(well-being)放在首位。
在AAASP的道德标准中,列有6项一般原则:
第一,能力。这是运动心理学工作者在工作中努力追求的最高目标,同时运动心理学工作者应该分清他们的专业领域和工作范围。如果一个运动心理学工作者对团队形成和团体动力学了解不多的话,而希望别人相信他正在或者将要和一支球队一起工作,这是不道德的!
第二,正直。运动心理学工作者在科研、教育和咨询方面都应该表现出高度的正直。他们不做虚假的报告,并且向球队或组织分清自己的角色(例如告诉选手他们将参与队员的选拔)。
第三,职业和科学责任感。运动心理学工作者应该把当事人的最大利益放在首位。例如,为了研究竞技运动中的攻击性行为,而故意教导一组被试攻击另一组被试,即使这样做被试可以从中学到更多东西,这也是不道德的。
第四,尊重他人的人权和尊严。运动心理学工作者尊重咨询对象的基本人权(例如隐私)。不论当事人的种族、性别、社会地位如何,除非经过当事人的同意,否则决不能公开咨询对象的有关事宜。
第五,关心他人的幸福。运动心理学工作者必须充分考虑当事人的幸福。因此,运动员的心理、生理健康较比赛的胜负更重要。
第六,社会责任。运动心理学工作者在关心人类幸福的同时,应绝对保障参与者的利益。例如一个运动心理学工作者如果只提供给实验组可以减少沮丧的运动处方,而在实验结束后不愿意把同样的处方提供给控制组的被试,这不仅违反社会责任,实际上也是不道德的。
体育教育领域的心理学研究主要是围绕如何帮助学生掌握运动技能和增进心理健康这两个问题进行的。掌握运动技能和增进心理健康,是人们适应社会变化和发展生存能力的必要条件。
人们适应自然、改造自然和享有自然的活动,始于大脑的想法,终于肢体的活动。肢体活动是实现理念的工具。敲击键盘、驾驶汽车、使用刀叉、滑冰游泳,都是运动技能的表现,具有广泛的适应意义。有关运动技能形成、保持和发展的研究在国外已经成为单独的学科,叫做运动技能学习(motor learning),所研究的问题包括肌肉系统与神经系统的联系,运动技能的记忆,运动技能在不同肢体间的迁移,运动技能自动化的特征等问题。了解和掌握运动技能学习和发展的规律,有助于人们更加有效地学习和掌握那些生存技能(如跳跃、游泳)和发展技能(如敲击键盘、驾驶汽车)。
学校体育教育有着重要的心理建设功能(张力为、任未多,2000),这种功能表现为以下三个方面:第一,诱发运动兴趣,培养锻炼习惯。例如,学校体育课程和课外体育活动将引导学生在运动活动中享受人际交往的乐趣和肌肉运动的乐趣,培养锻炼需要,形成健康的生活方式。第二,欣赏体育文化,享受身体活动。例如,学校体育课程和课外体育活动将引导学生亲身体验更高、更快、更强的活力,亲身体验身体美与心灵美交织形成的快感。第三,发展健康人格,增强社会适应能力。例如,学校体育课程和课外体育活动将帮助学生亲身体验竞争中的合作和合作中的竞争,亲身体验制订和遵守游戏规则的重要性,亲身体验吃苦耐劳、坚忍不拔、顽强奋斗、向既定目标不懈努力的拼搏过程。
大众健身领域的心理学研究主要是围绕参加体育锻炼的动机和体育锻炼与心理健康的关系这两个方面进行的。前者的研究涉及参与或退出体育锻炼的原因和影响体育锻炼动机的因素两个问题;后者的研究涉及一次性体育锻炼对心理状态的影响,长期体育锻炼对健康人心理特征的影响,长期体育锻炼对患者心理疾病的治疗作用,体育锻炼促进心理健康的机制等问题。这一研究领域与健康心理学和行为医学关系密切。
上述三个领域的研究与实践活动推动了运动心理学的学科发展,并出现了运动心理学、体育心理学(psychology of physical education)和锻炼心理学(exercise psy-chology)三种称谓并存的局面。
关于体育心理学和运动心理学的关系,任未多(1996)曾指出:
两者在研究对象和研究内容上的既相互交叉又有所不同的关系源于体育和运动的相互关系。体育心理学和运动心理学研究的对象都是身体运动活动条件下的人的心理现象。但同时也应该认识到,前者所涉及的是体育教学和参与体育活动中一般人的心理现象,而后者则局限于以运动员为主的竞技运动参与者的心理现象。体育的核心部分是通过体育教学和身体活动达到教育和培养的目的。竞技运动的运动训练过程包括教学的成分,也含有培养人的目标。但体育教学的目的主要是使学生学会和掌握一般运动技能,而运动训练过程中的教学则是竞技运动专项技能的教学,是以大运动量甚至是极限运动量的高强度、高密度身体负荷为特征,以技术动作高度自动化和达到高水平竞技运动能力为目标。因此,两者在与教学有关的心理过程、教学方法的心理学依据以及学习者的动机结构等方面既有相同之处,又有不同之点。又如竞赛是竞技运动的主要存在和表现形式,学校体育和群众体育也有竞赛活动,在竞赛项目和规则上也与竞技运动基本一样,都有相同形式上的胜负,对参加者都会产生应激,都需进行一定的心理准备。但两者在对参加者的意义、要求及比赛的激烈程度等方面也有一定差异,因此,参加者所表现出的心理现象也不尽相同。所以,在我们研究的很多问题上,相似与相异共存。(15—16页)
如前所述,中国运动心理学的发展偏重于以高水平运动员为中心的竞技运动,产生了明显的社会效益,对学校体育教育中心理学问题的关注虽有所增加,但仍然显得薄弱,使得该领域的研究成为整个运动心理学发展的薄弱环节。尽管已经有多种版本的体育心理学问世,但其内容都与运动心理学教科书的内容有较多重复,主要原因是以体育教育问题为研究对象的研究成果较少。应当看到,体育教育是整个教育系统中的重要组成部分,关系到人的全面发展,其中心理学问题的研究具有重要的战略意义,值得运动心理学研究者做出更多的投入。祝蓓里在1986年曾指出,世界运动心理学研究的一个新动向就是要求体育心理学和运动心理学逐渐分家,成为两门独立的学科。现在,我们从一些体育心理学教科书中(如祝蓓里、季浏,1995;马启伟、刘淑慧、任未多、张力为,1996),已经可以明显体验到这种发展的趋势。
著名认知心理学家、诺贝尔奖获得者司马贺(Herbert Alexander Simono
)教授于1984年在北京心理学会上作了题为《关于心理学的发展道路和展望》的报告。他指出,认知心理学至少有两个应用方面的研究,其中之一是强调如何把认知心理学应用于教育方面。体育是教育的重要组成部分,因此,从认知心理学的角度研究和解决体育运动中的教学和心理问题是有指导性意义的(季浏,1987),有可能成为运动心理学研究的新的突破点。
北美运动心理学学会的机关刊物于1988年更名为《运动与锻炼心理学杂志》( Journal of Sport & Exercise Psychology ),说明锻炼心理学的地位已经得到提高,过去的运动心理学已经难以涵盖锻炼心理学的内容,两者需要向不同方向发展并最终构建独立体系。1992年,威利斯和坎贝尔(Willis & Campbell,1992)出版了一本《锻炼心理学》,更说明该领域受到重视的程度及其研究进展。锻炼心理学所涉及的领域主要是大众健身方面的心理学问题,如参与体育锻炼的动机、进行体育锻炼的坚持性、体育锻炼与心理健康的关系、体育锻炼群体的社会心理等问题。如前所述,随着中国社会的经济发展,人们也更加关注健康问题,这必然导致对心理健康的高度重视,而体育运动作为促进心理健康的积极手段,使锻炼心理学具备了发展的强大动力。
运动心理学与锻炼心理学最明显的差异表现在研究目的方面。运动心理学多采用原因研究模式,即以各种心理变量为因,运动成绩为果,研究这些心理变量对运动成绩的影响,例如,赛前焦虑对运动成绩的影响。锻炼心理学则多采用结果研究模式,即以锻炼活动为因,以心理变量为果,研究锻炼活动对各种心理变量的影响,例如锻炼活动对焦虑和抑郁的影响(张力为、任未多,2000)。
在研究同样的因果关系时,两者的侧重点也会表现出较大差异,例如关于动机对运动活动的影响问题,运动心理学关注的主要是运动员追求卓越的成就动机,而锻炼心理学关注的则是体育活动兴趣和体育锻炼习惯。
以上讨论的运动心理学与体育心理学的关系以及运动心理学与锻炼心理学的关系问题,实际上是研究对象的界定与扩展问题。表1-4列出了运动心理学、体育心理学和锻炼心理学在研究重点上的差异。
表1-4 运动心理学、体育心理学和锻炼心理学部分主题的研究侧重
从表1-4中可以看到,即便是相同的心理学主题,运动心理学、体育心理学和锻炼心理学研究的侧重点也有所不同。以动机研究为例,运动心理学的研究者更加重视运动员的成就动机和目标设置,试图了解成就动机和目标设置(goal setting)与训练效果和比赛成绩的关系;体育心理学的研究者更加重视学生群体的兴趣、习惯和坚持性以及体育教学中目标设置的成效;锻炼心理学的研究者则更加重视大众的兴趣、习惯和坚持性。
再以情绪为例,运动心理学的研究者多将情绪作为原因,探讨应激(stress)、唤醒(arousal)、焦虑(anxiety)对操作成绩(performance)的影响;体育心理学和锻炼心理学的研究者多将情绪作为结果,探讨体育活动或锻炼活动对愉快感等积极情绪的诱发作用,对抑郁、焦虑等消极情绪的控制作用以及对心理疲劳的缓解作用。
尽管运动心理学、体育心理学和锻炼心理学三个研究方向各有特色、各有侧重,但从目前出版的各类教科书和学术刊物(表1-2)分析,这三个研究方向还没有形成自己完整的、独立的理论体系,也未同其他两个方向做完整区分,你中有我,我中有你,交叉重叠较为明显,作为独立学科尚需时日。因此,本书仍以“运动心理学”概括这三个领域的研究方向。
运动心理学的产生、发展,正是由体育运动实践和整个社会发展的需要促成的。作为心理学的分支学科,它是阐明体育运动的心理学基础、研究人在体育运动中心理活动的特点及其规律的科学。它的主要任务包括(马启伟、张力为,1996):
第一,研究人在体育运动中心理过程的特点和规律以及人的个性差异与体育运动的关系。比如:在体育活动中,存在自信方面的性别差异吗?哪些因素会影响人们参加体育活动的动机?
第二,研究体育活动对人的心理过程和个性特征产生的短期影响和长期影响。比如:有氧训练和无氧训练对人的焦虑水平有什么短期效应和长期影响?长期的运动训练会促进或改变运动员的个性吗?体育活动能够加强残疾人生活中的独立性和自信心吗?
第三,研究掌握运动知识、形成运动技能、进行技能训练的心理学规律。比如:如何克服运动技能形成过程中的高原现象?如何利用迁移规律更快地掌握运动技能?哪些影响运动技能掌握、提高的重要心理因素更多地受遗传因素制约?
第四,研究运动竞赛中人的心理状态问题。比如:比赛中的最佳唤醒水平是什么?如何在比赛中达到最佳唤醒水平?如何区分和评定运动员的心理负荷和生理负荷、心理疲劳和生理疲劳?优秀运动员在比赛的关键时刻运动操作的注意中心是什么?
在运动科学研究领域,学科不同,所侧重的运动项目(sport event)也有所不同(表1-5)。运动心理学的研究集中在射击射箭和球类项目,运动生理学(exercise physiology)和运动医学(sport medicine)对体能性项目(fitness oriented sports)(如赛艇、举重等)的研究更为重视,运动生物力学(sport biomechanics)则对技能性项目(skill oriented sports)(如体操)的研究更为重视。
表1-5 1990—1999年不同体育科学学科在部分运动项目中的研究数量
有三个因素影响着运动心理学的研究方向(马启伟、张力为,1996):
第一个因素是运动项目的普及程度。越受群众欢迎的、普及程度越高的运动项目,也越为研究者所熟悉,越容易找到被试,自然也越容易受到运动心理学的关注。
第二个因素是运动项目的性质。心理因素的作用往往在技能性为主的项目(如排球、篮球等)中比在体能性为主的项目(如举重、赛艇等)中更为明显和突出,因此,技能性项目的教练员和运动员也更重视比赛的心理准备。这种来自实践领域的需要也就成为运动心理学家进行探索和研究的巨大动力。
第三个因素是进行实验控制的难易程度。为了得到可靠和有效的研究结果,必须严格控制实验条件。而大多数运动项目的进行均为动态过程,要实施实验控制并应用仪器进行动态观测会遇到很多困难。因此,运动心理学家常常希望寻找那些易于进行实验控制的“静态运动项目”(如射击)进行研究。
1.特里普利特于1897年进行的研究社会促进效应实验,既开社会心理学研究之路,也创运动心理学研究之先。
2.1925年,格里菲斯在美国伊利诺斯大学建立了世界上第一个运动心理学实验室,这一事件,可被视为运动心理学学科建立的标志。
3.1965年,国际运动心理学会成立,推动了运动心理学在全世界范围内的迅速发展。
4.1979年,中国心理学会体育运动心理专业委员会成立;1980年,中国体育科学学会运动心理学会成立。自此,中国运动心理学开始走向迅速发展的道路。
5.从研究内容分析,运动心理学有三大研究领域,即竞技运动心理、体育教育心理和大众锻炼心理。
6.20世纪80年代和90年代,中国运动心理学在竞技运动心理方面进行了大量的研究工作和实践工作;2000年以后,研究领域明显扩大,体育教育心理和大众锻炼心理的研究明显增加。
7.运动心理学作为心理学的分支学科,是阐明体育运动的心理学基础、研究人在体育运动中心理活动的特点极其规律的应用科学。
8.运动心理学的主要研究任务是:研究人在体育运动中心理过程的特点和规律以及人的个性差异与体育运动的关系;研究体育运动对人的心理过程和个性特征产生的影响;研究掌握运动知识、形成运动技能、进行技能训练的心理学规律;研究运动竞赛中人的心理状态等问题。
9.在技能性为主的项目(如篮球)和“静态运动项目”(如射击)中,由于心理因素的重要性更为突出和较易进行实验控制,运动心理学的研究与应用也更为广泛。
运动心理学,体育心理学,锻炼心理学,诺曼·特里普利特,科尔曼·罗伯特·格里菲斯,国际运动心理学会,中国运动心理学会,技能性项目,体能性项目
1.运动心理学在竞技运动、体育教育和大众锻炼三个领域有哪些作用?
2.如何看待运动心理学与体育科学和心理科学的关系?
3.你对体育运动中哪些心理现象感兴趣?
4.检索Silver Platter 3.0 SPORT Discus 2002,比较2002年运动心理学对体能性项目和技能性项目进行研究的论文数量。
1.柴文袖(1991):我国古代运动心理学思想再探。体育科学,5期,89—92页。
2.刘淑慧、张力为、任未多、毛志雄、李京诚(2000):我国运动心理学的发展与前瞻。见中国体育科学学会(主编):体育科学研究现状与展望。北京:中国体育科学学会。
3.骆正(1994):论我国运动心理学的发展战略方向。河南体育科技,1期,39—41页。
4.辛格(李京诚、张力为译,1990):世界运动心理学研究的新成果及发展趋势。北京体育师范学院学报,2期。
5.辛格(张力为、李京诚译,1991):世界运动心理学研究的新成果及发展趋势(续)。北京体育师范学院学报,1期。
6.张力为(1992):中国运动心理学发展若干问题的探讨。体育科学,12卷4期,83—86页。
7.张力为(2002年10月):困惑运动心理学家的十大难题。见中国体育科学学会运动心理学专业委员会、中国心理学会体育运动心理学专业委员会(主编):汉殷第七届全国运动心理学学术会议论文集,7页。中国,北京。
8.张力为、丁雪琴(1994):中国运动心理学的发展:历史、现在与未来。心理学报,26卷3期,324—330页。
9.张力为、任未多(1992):运动心理学发展的理论范式。江苏体育与科学,4期,29—31页。
10.张力为、任未多(1995):现代运动心理学研究。心理学报,27卷4期,386—394页。
11.祝蓓里(1986):运动心理学的历史与现状。心理学报,2期,224—226页。
以上这组论文从不同角度讨论了世界运动心理学及中国运动心理学的过去、现在和未来。
12.张力为、任未多(主编,2000):体育运动心理学研究进展。北京:高等教育出版社。该书由21位中国运动心理学工作者从21个不同方面介绍了运动心理学的研究进展,特别是介绍了许多中国学者的研究成果,是全面了解运动心理学研究进展的高级读物。
13.Singer,R. N.,Hausenblas,H. A. & Janelle,C. M.(Eds.2001).Handbook of Sport Psychology(2 nd ed). New York:John Wiley & Sons.该书分为7大部分:技能掌握、高水平运动的心理特征、动机、提高成绩的心理方法、毕生发展、锻炼与健康心理学和未来发展,全面介绍了运动心理学在竞技运动、体育教育、大众健身三大领域的研究成果和研究进展,是全面了解运动心理学研究进展的高级读物。
14.Silva Ⅲ,J. M.(2001). Current trends and future directions in sport psy-chology. In R. N. Singer,H. A. Hausenblas & C. M. Janelle(Eds.),Hand-book of sport psychology(2 nd ed. pp.823-832). New York:John Wiley & Sons.该论文回顾了运动心理学发展历程中的重要历史事件,并预测了运动心理学的未来发展。