购买
下载掌阅APP,畅读海量书库
立即打开
畅读海量书库
扫码下载掌阅APP

第二节
童心课程大纲

一 语文教学大纲

部编版小学语文教材以人文主题与语文要素双线组元,进一步突出了育人导向,更加注重弘扬中华优秀传统文化,既传承经典又富有时代气息,既遵循学科规律又贴近学生实际,观照到学生的心理特征与生活经验。通过梳理发现,单元主题的设置关涉自然与社会、人与物、写实与想象等不同类型的文章。这些关涉不同主题的文章作为语文教学载体,教师能通过引导学生在体悟文本的过程中不断发展自己的兴趣、思维与审美能力等。根据童心教育理念,语文学科教研室从中摘取相关主题做了如下分类,以此进行教学大纲的架构。见表4-1。

表4-1 基于童心教育理念的语文教学大纲

续表

续表

二 数学教学大纲

数学教育承载着落实立德树人根本任务、实施素质教育的功能。义务教育数学课程具有基础性、普及性和发展性。学生通过数学课程的学习,掌握适应现代生活及进一步学习必备的基础知识和基本技能、基本思想和基本活动经验;激发学习数学的兴趣,养成独立思考的习惯和合作交流的意愿;发展实践能力和创新精神,形成和发展核心素养,增强社会责任感,树立正确的世界观、人生观和价值观。根据童心教育理念,数学学科教研室从中摘取相关主题做了如下分类,以此进行教学大纲的架构。见表4-2。

表4-2 基于童心教育理念的数学教学大纲

续表

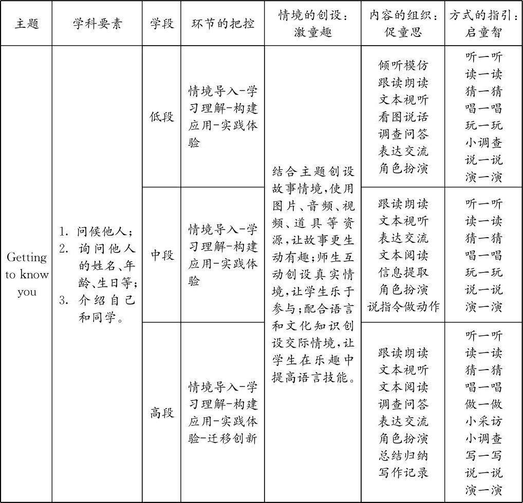
三 英语教学大纲

《英语》(牛津上海版)教材由多个模块组成,模块中的单元学习内容围绕模块主题,从一年级到五年级重复循环,学习要求螺旋上升,层次分明,条理性强,符合小学生的心理和生理特点。义务教育《英语课程标准》(2022年版)以素养为导向、指向育人,课程内容由主题、语篇、语言知识、文化知识、语言技能和学习策略等要素构成。围绕这些要素,通过学习理解、应用实践、迁移创新等活动,推动学生核心素养在义务教育全程中持续发展。核心素养是课程育人价值的集中体现,是学生通过课程学习逐步形成的适应个人终身发展和社会发展需要的正确价值观、必备品格和关键能力。发挥核心素养的统领作用、构建基于分级体系的课程结构、以主题为引领选择和组织课程内容是重要的课程理念。根据童心教育理念,英语学科教研室从《英语》(牛津上海版)教材中摘取相关主题做了如下分类,以此进行教学大纲的架构。见表4-3。

表4-3 基于童心教育理念的英语教学大纲

续表

续表

续表

续表

续表

四 道德与法治教学大纲

部编版小学道德与法治教材依据学生心理发展水平和认知特点,分学段设置入学教育、道德教育、生命安全与健康教育、法治教育、中华优秀传统文化与革命传统教育、国情教育等六大主题,由浅入深、由近及远、循环往复、螺旋递进地帮助学生了解社会主义核心价值观的丰富内涵。通过梳理,我们发现教材内容中的各类学习情境与活动可以作为道法教学的载体,教师能通过引导学生在创设的具体情境中认识、形成、感悟和践行社会主义核心价值观,从而做到“内化于心,外化于行”。根据童心教育理念,道德与法治学科教研室从中摘取相关主题做了如下分类,以此进行教学大纲的架构。见表4-4。

表4-4 基于童心教育理念的道德与法治教学大纲

续表

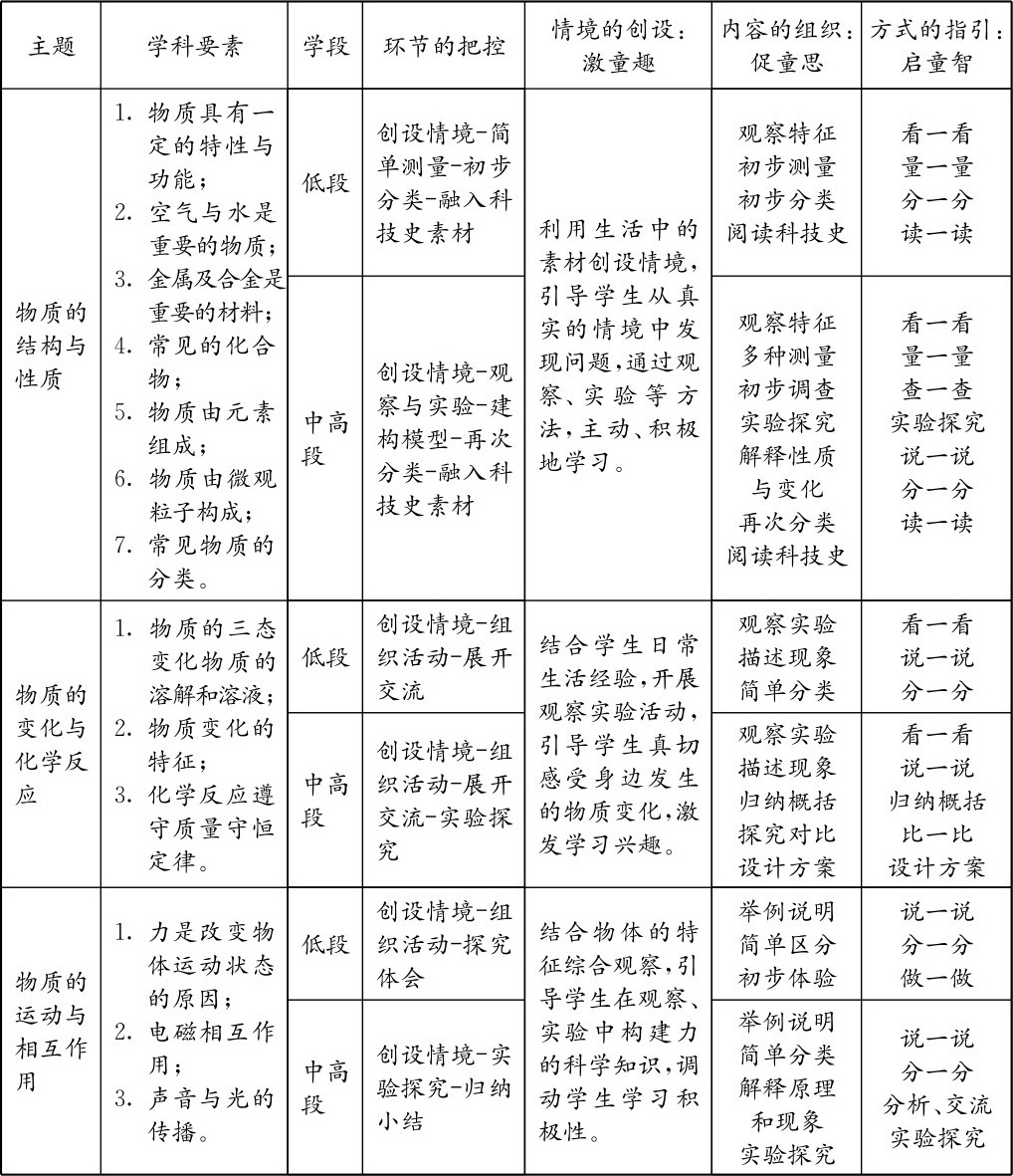
五 自然学科教学大纲

《义务教育科学课程标准(2022年版)》具有鲜明的时代性。与以往的课程标准相比,该版本有了许多新的变化。它指向核心素养,强化了整体设计,强调核心概念,具有更强的综合性和实践性,将对教学产生深远的影响。《课程标准(2022年版)》提炼了13个核心概念来组织课程内容,旨在让学生通过核心概念的学习形成核心素养,聚焦核心概念的学习有利于通过集中精力学习最少的知识,达到最大的效果。根据童心教育理念,自然学科教研室结合13个核心概念做了如下分类,以此进行教学大纲的架构。见表4-5。

表4-5 基于童心教育理念的科学教学大纲

续表

续表

续表

六 音乐学科教学大纲

2022年新课程标准颁布,将音乐、美术等学科统称为艺术学科。音乐学科课程内容包括“欣赏”“表现”“创造”和“联系”4类艺术实践。小学音乐通过年龄段分为低段(1—2年级)及中高段(3—5年级)。学生通过学习观察自然、了解社会、感悟人生,探究、体验、领会艺术的魅力。根据童心教育理念,音乐学科教研室以新课标为准,制定了以下教学大纲。见表4-6。

表4-6 基于童心教育理念的音乐教学大纲

续表

续表

续表

七 体育学科教学大纲

义务教育体育与健康课程标准的颁布,将体育教学内容进行了一次大洗牌。课程名称也从之前的《体育与健身》改为了《体育与健康》,更加注重学生通过体育与健康课程的学习逐步形成正确的价值观,必备品格和关键能力。通过体育与健康课程的学习,掌握与运用体能和运动技能,提高运动能力,学会运用健康与安全的知识和技能,形成健康的生活方式,积极参与体育活动,养成良好的体育品德。根据童心教育理念,体育学科教研室以新课标及体育学科的基本要求为依据,对体育与健康课程内容进行梳理,架构出以下大纲。见表4-7。

表4-7 基于童心教育理念的体育教学大纲

续表

八 美术学科教学大纲

上海教育出版社小学美术教材以“让美术走进生活”为出发点,设计了两条主线,一条为美术知识技能线,一条为人文生活线,把美术知识技能与学生自身生活经验有机结合。通过美术学习的过程,激发学习的兴趣。但随着新时代背景下双新理念的提出,“新课标”无疑是对“老教材”的考验。基于对课程标准的理解,对于具体的学习任务与内容要求要体现核心素养在教学过程中的落实,美术组以新课程标准和小学美术学科基本要求为依据,对教材进行了梳理与整合,把美术学科知识技能变为育人的载体,以落实核心素养、践行童心教育理念为主线,引导学生参与艺术活动,在以艺术体验为核心的多样化实践中,提高艺术素养和创造能力。基于此,美术学科教研室对美术学科教学大纲进行架构。见表4-8。

表4-8 基于童心教育理念的美术教学大纲

续表 qNJyRXmJ2rXuHlEn4HqEdj202FW6Z4gRvYcAXY4xyiiuAZ9AWADAI4OhrC4xtKaH

点击中间区域
呼出菜单
上一章
目录
下一章
×