



1.提前一周时间布置《呐喊》的整本书阅读任务。要求学生在一周内完成文本阅读,对每篇小说的人物、情节、环境、主题等内容进行梳理概括,并随时记录下阅读心得及疑问。
2.教师及时收集学生的阅读心得及阅读困惑,并加以分类、归纳、提炼,对学生自主阅读情况做到了然于心,在此基础上设计教学重点及难点。
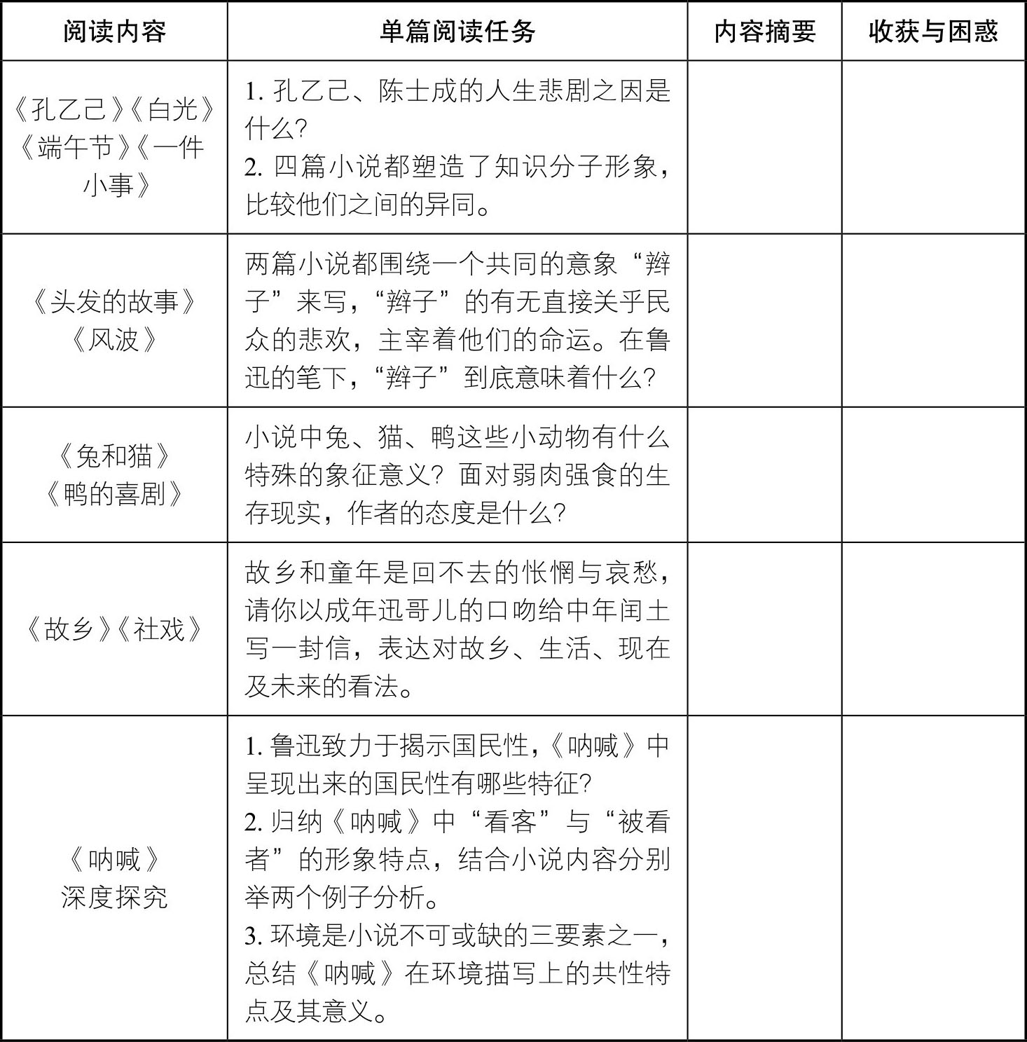
3.《呐喊》阅读任务清单(本课及之后各课的任务清单中,需整理与写作的“内容摘要”和“收获与困惑”均使用专门的笔记本完成,不在表格内填写):
续表
1.为《呐喊》中各篇小说建立联结,宏观把握小说内容。
2.借助《〈呐喊〉自序》,了解《呐喊》的创作宗旨。
北大教授严家炎先生曾经指出:“中国现代小说在鲁迅手中开始,又在鲁迅手中成熟,这在历史上是一种并不多见的现象。”鲁迅用如椽的巨笔为我们展现了上个世纪初的中国众生浮世绘,画眼睛勾灵魂,彰显出独特的艺术价值和魅力,开启了中国现代小说的新纪元!
今天,我们就一起走进鲁迅先生的第一部小说集《呐喊》。
1.三言两语说感受。(3分钟)
提示:2~3名学生说说阅读《呐喊》的总体感受,借此了解学生的初读情况。
2.要言不烦话《呐喊》。(5分钟)
采用抢答方式,请学生运用“小说《》叙写了_____”的句式自主完成对14篇小说的内容概括。要求:语言简洁扼要。
教师顺势小结:鲁迅在《呐喊》中关注了农民、妇女、知识分子等各类人物的命运。
3.借助目录建联结。
提问:作为阅读者,你有没有发现这14篇小说之间有某种内在的联系?
学生讨论交流。
教师引导:阅读一本书时不可忽视目录,借助目录,我们可以快速对小说进行梳理、分类、归纳、整合,找到某些共同的规律,建立一种内在的联结。
三点提示:
(1)建立地域之间的联结。(5分钟)
学生借助目录回忆,说出小说中故事发生的地点分别在哪里,这些地点从行政区划上来看有什么特点。
明确:
①《呐喊》14篇小说中故事发生的地点基本集中在四个地方:鲁镇、城市、未庄、北京。
②这些地点从乡村到城镇,从城镇到京城,包含了中国每一个行政级层的地理区域。
提问:鲁迅为什么将故事的发生地点设置成“村落—乡镇—城市—京城”的模式?
学生讨论,发表己见,言之有理即可。
明确:通过这种地域模式,鲁迅无疑在告诉读者,他所讲述的故事、反映的问题发生在中国的每一个地方,绝无幸免,并非某个地方的偶然存在。
(2)建立人物之间的联结。(8分钟)
①对照目录,学生按照篇名梳理各篇主要人物。
狂人、大哥、孔乙己、华老栓、康大叔、阿义、夏瑜、单四嫂子、红鼻子老拱、蓝皮阿五、车夫、“我”、N先生、七斤、闰土、杨二嫂、阿Q、王胡、小D、吴妈、小尼姑、赵太爷、赵秀才、假洋鬼子、方玄绰、陈士成、三太太、爱罗先珂、双喜等。
强调特殊篇目《兔和猫》《鸭的喜剧》中的“非人物”,即动物:兔、猫、蝌蚪、鸭子。
②人物站队,学生试着将这些人物分类排队。
学生讨论交流后回答,并陈述人物分类原则。
从社会地位来看,大哥、赵太爷等人都拥有较高的身份地位;而阿Q、王胡、华老栓、单四嫂子、闰土等处于社会底层。
从个人觉悟来看,狂人、夏瑜等属于时代清醒者、先驱者;孔乙己、陈士成、方玄绰等则是深受封建思想束缚毒害的旧知识分子;而阿Q、王胡等纯是愚昧麻木的人。
从性格品质来看,康大叔、阿义等人凶暴贪婪;老拱、阿五等人龌龊不堪;车夫、闰土等人善良纯朴。
……
③金字塔里坐一坐。
教师充分肯定学生的分类标准,并在学生分类的基础上进一步提炼,用金字塔图形展示自己的分类,并让学生对照金字塔图,让《呐喊》中的人物进去坐一坐。
《呐喊》中的人物虽然众多,但大致可以分为以下几类:
(3)建立情感上的联结。(5分钟)
学生审视金字塔图形,思考回答:作者对这些不同类别的人分别持什么样的感情?
明确:对压迫者憎恨;对帮闲者厌恶;对先驱者尊敬;对受害者的情感较为复杂——既爱且恨,既怜且怒。
小结:至此,我们可以看出鲁迅在最广袤的地理空间将形形色色的人分成四类,构筑了当时社会一条完整的生态链。
1.小说名为《呐喊》,鲁迅先生为何呐喊?为谁呐喊?快速浏览《〈呐喊〉自序》,画出重要信息。(10分钟)
学生交流后齐读关键信息:
所谓回忆者,虽说可以使人欢欣,有时也不免使人寂寞,使精神的丝缕还牵着已逝的寂寞的时光,又有什么意味呢,而我偏苦于不能全忘却,这不能全忘的一部分,到现在便成了《呐喊》的来由。
这一学年没有完毕,我已经到了东京了,因为从那一回以后,我便觉得医学并非一件紧要事,凡是愚弱的国民,即使体格如何健全,如何茁壮,也只能做毫无意义的示众的材料和看客,病死多少是不必以为不幸的。
但或者也还未能忘怀于当日自己的寂寞的悲哀罢,所以有时候仍不免呐喊几声,聊以慰藉那在寂寞里奔驰的猛士,使他不惮于前驱。
——《〈呐喊〉自序》
学生概括信息,回答问题。
明确:鲁迅创作《呐喊》为了从过去经历的生活中汲取教训,揭示国民的愚弱,改变他们的精神,开启蒙昧,以慰藉在寂寞中奔驰的先驱。
2.归结上述分析,为《呐喊》写一个简介,不超过200字。(5分钟)
《呐喊》是鲁迅先生1918—1922年所作的短篇小说的合集,共14篇。作品真实地描绘了从辛亥革命到五四时期中国的社会生活现状,塑造了形形色色“病态社会的不幸的人们”,揭示出重重叠叠纷繁复杂的社会矛盾,对陈腐的封建制度和封建礼教进行了深刻无情的展现、剖析和批判,表现出作者对民族生存的深沉的忧患意识和对新社会到来的强烈的渴望之情。
1.学生用一句话总结本课在阅读方法和阅读内容上的收获。
2.查阅19世纪末20世纪初中国发生的重大历史事件,为进一步研读理解《呐喊》作准备。
1.以《呐喊》重点人物为抓手,理解国民性的特征。
2.分析国民劣根性的危害。
3.从孩子的命运这一视角探究国民性批判的重要意义。
思考:在《呐喊》14篇小说中,哪位人物给你留下了最深刻的印象?结合具体内容简析。
提示:在学生的列举中引出相关人物如阿Q、孔乙己、中年闰土、华老栓、单四嫂子、七斤、看客等,强调鲁迅对国民性的揭示。
1.概念阐释:国民性。(1分钟)
PPT出示:
国民性通常是指一个民族在长期历史发展过程中形成的、表现民族文化共同特点的习惯、态度、情感等比较稳定、持久的精神状态和心理素质的总和,表现为积极和消极两个方面。
2.提问:就中华民族而言,你觉得国民性积极的一面有哪些?消极的一面有哪些?(3分钟)
提示:积极的一面如吃苦耐劳、孝顺节俭等,消极的一面如保守自大、自满自足等。教师趁势强调鲁迅先生致力于国民性消极一面的揭示。
3.聚焦阿Q,感受国民性。
阿Q可谓鲁迅揭示国民劣根性最成功最典型的代表,我们先从阿Q入手,看看国民的劣根性有什么样的特征。
(1)经典诵读,本色体验。(4分钟)
教师出示经典描写,学生有感情地朗读体会。
①阿Q的克敌法。
“阿Q,这不是儿子打老子,是人打畜生。自己说:人打畜生!”
阿Q两只手都捏住了自己的辫根,歪着头,说道:
“打虫豸,好不好?我是虫豸——还不放么?”
但虽然是虫豸,闲人也并不放,仍旧在就近什么地方给他碰了五六个响头,这才心满意足的得胜的走了,他以为阿Q这回可遭了瘟。然而不到十秒钟,阿Q也心满意足的得胜的走了,他觉得他是第一个能够自轻自贱的人,除了“自轻自贱”不算外,余下的就是“第一个”。状元不也是“第一个”么?“你算是什么东西”呢?!
②阿Q的男女观。
阿Q本来也是正人,我们虽然不知道他曾蒙什么明师指授过,但他对于“男女之大防”却历来非常严;也很有排斥异端——如小尼姑及假洋鬼子之类——的正气。他的学说是:凡尼姑,一定与和尚私通;一个女人在外面走,一定想引诱野男人;一男一女在那里讲话,一定要有勾当了。为惩治他们起见,所以他往往怒目而视,或者大声说几句“诛心”话,或者在冷僻处,便从后面掷一块小石头。
③阿Q衙门受审。
他下半天便又被抓出栅栏门去了,到得大堂,上面坐着一个满头剃得精光的老头子。阿Q疑心他是和尚,但看见下面站着一排兵,两旁又站着十几个长衫人物,也有满头剃得精光像这老头子的,也有将一尺来长的头发披在背后像那假洋鬼子的,都是一脸横肉,怒目而视的看他;他便知道这人一定有些来历,膝关节立刻自然而然的宽松,便跪了下去了。
“站着说!不要跪!”长衫人物都吆喝说。
阿Q虽然似乎懂得,但总觉得站不住,身不由己的蹲了下去,而且终于趁势改为跪下了。
(2)理性提炼,概括特征。(3分钟)
提问:请从上述三段文字中概括阿Q身上所体现出来的国民性的具体特征。
明确:自轻自贱、麻木健忘、奴性十足、保守顽固。
(3)放眼全篇,补全特征。(3分钟)
提问:国民劣根性在阿Q身上的体现绝非仅仅这几点,小说中还有哪些地方可见阿Q的国民性?请结合小说中其他重要情节来概括。
在学生回答交流中明确:自欺欺人、妄自尊大、畏强凌弱、投机取巧等。
4.由点及面,深悟国民性。(6分钟)
阿Q并不是国民劣根性的唯一代表,在《呐喊》中,还有哪些小说中的哪些人物体现了国民性愚弱的特点?请结合小说相关人物、情节举例分析。
提示:
学生可结合孔乙己、赵太爷、华老栓、七斤、单四嫂子等人的情节分析,以此来深悟国民性的“广”而“深”:国民劣根性在国人身上普遍存在且根深蒂固,并非一人一事,也无论男女,甚至不限阶层(如赵太爷),已成为国民的生存方式和生命意识。
1.研读国民劣根性的危害。(5分钟)
合作探究一:国民劣根性的危害有哪些?
学生思考、交流,言之有理即可。要求:结合小说中人物命运、情节安排来分析。
教师引导归纳:(1)酿成个人悲剧;(2)阻滞社会进步;(3)耽误国家发展;(4)影响民族未来。
2.研读国民性批判的意义。(14分钟)
合作探究二:鲁迅先生对国民性的揭示堪称入木三分,鞭辟入里,先生为何致力于国民“灵魂”的勾画?
明确:
1903年,鲁迅曾经写过一首七言绝句《自题小像》:“灵台无计逃神矢,风雨如磐暗故园。寄意寒星荃不察,我以我血荐轩辕。”表达了一腔为国捐躯矢志不渝的爱国赤忱。可是睁眼四顾,同胞昏睡,国民愚弱,病态的国民人格造成了一个犹如“铁屋子”般的病态的死灭的社会。唯有爱之深,才会责之切!所以鲁迅写出“国人的魂灵”,“暴露国民的弱点”,揭示国民的精神病态,进而揭露造成病态精神的病态社会,以“引起疗救的注意”。
合作探究三:鲁迅通过《呐喊》揭示国民性的种种鄙陋,他想要“疗救”什么?请从《呐喊》中孩子的命运这一角度进行探究。
展示问题串,学生思考回答:
(1)关于孩子,你觉得他们的特点是什么?用一两个词概括。
(2)《呐喊》中哪些篇目涉及了孩子?
(3)《呐喊》中这些孩子的特点是什么?命运如何?画出相关文句并概括,完成下列表格并交流。
提示:表格以PPT方式呈现,最初只呈现第一行的“篇名”“人物”“特点”“命运”四个词汇。教学中依照学生的归纳而渐次展示表格中的各项内容。
(4)结合表格给《呐喊》中的孩子分类。
明确:
①天真可爱保有儿童天性的孩子,如少年闰土、双喜等,但他们终究只存活在作者的记忆里,现实中已然不复存在。
②备受压迫和摧残的孩子,如狂人的妹子、六斤及那些有志向的少年等,他们要么不被容于世间,要么在世间继续被摧残折磨。
③在成人的熏染下日益异化堕落的孩子,如街上的小孩子、咸亨酒店的小伙计等,他们“长大后就成了你”,变成又一个康大叔、掌柜的,成为社会麻木愚昧冷漠的一员。
小结:这些儿童或死于非命,或灵魂扭曲,这悲剧性的一幕幕何尝不是这愚弱的国民性所致?孩子是国家的未来,民族的希望,鲁迅将悲悯的目光投向这些孩子,更是将愤怒的匕首投向这些孩子身后的愚弱的国民!他大声疾呼“救救孩子”,表现出深切的爱国热忱和急切的救国热望。
1.同伴互助:联系现实,用简要的语言阐释对“国民性”的认知。
2.课外以“国民性”为话题写一篇小论文。
1.感悟《呐喊》中作者通过意象选择呈现出的象征隐喻特色。
2.领悟《呐喊》“看”与“被看”构成的二元对立情节结构模式。
3.品悟小说独特形式带来的无穷意味,感受作者天才的艺术创造力。
鲁迅曾用“表现的深切和格式的特别”来评价自己的小说,沈雁冰曾高度评价鲁迅无愧“创造‘新形式’的先锋”。这节课我们就来感受《呐喊》“格式的特别”,领略鲁迅作为天才小说家的独特魅力。让我们的学习从意象开始。
1.细读感知。
PPT出示相关片段,引导学生鉴赏品读。(5分钟)
今天晚上,很好的月光。
今天全没月光。
黑漆漆的,不知是日是夜。
天气是好,月色也很亮了。
——《狂人日记》
秋天的后半夜,月亮下去了,太阳还没有出,只剩下一片乌蓝的天;除了夜游的东西,什么都睡着。
街上黑沉沉的一无所有,只有一条灰白的路,看得分明。
——《药》
黑沉沉的灯光,照着宝儿的脸,绯红里带一点青。
单四嫂子早睡着了,老拱们也走了,咸亨也关上门了。这时的鲁镇,便完全落在寂静里。只有那暗夜为想变成明天,却仍在这寂静里奔波;另有几条狗,也躲在暗地里呜呜的叫。
——《明天》
太阳收尽了他最末的光线了,水面暗暗地回复过凉气来。
嗡嗡的一阵乱嚷,蚊子都撞过赤膊身子,闯到乌桕树下去做市;他们也就慢慢地走散回家,关上门去睡觉。七斤嫂咕哝着,也收了家伙和桌子矮凳回家,关上门睡觉了。
——《风波》
空中青碧到如一片海,略有些浮云,仿佛有谁将粉笔洗在笔洗里似的摇曳。月亮对着陈士成注下寒冷的光波来,当初也不过像是一面新磨的铁镜罢了,而这镜却诡秘的照透了陈士成的全身,就在他身上映出铁的月亮的影。
他突然仰面向天,月亮已向西高峰这方面隐去,远想离城三十五里的西高峰正在眼前,朝笏一般黑魆魆的挺立着,周围便放出浩大闪烁的白光来。
——《白光》
我在朦胧中,眼前展开一片海边碧绿的沙地来,上面深蓝的天空中挂着一轮金黄的圆月。我想:希望是本无所谓有,无所谓无的。这正如地上的路;其实地上本没有路,走的人多了,也便成了路。
——《故乡》
(1)鲁迅小说中故事发生的时间有怎样的共性特点?(1分钟)
明确:鲁迅《呐喊》中的故事多发生在夜晚。
(2)你觉得这是鲁迅的无意为之还是刻意为之?(2分钟)
明确:刻意为之,匠心所致。
(3)这暗沉沉的黑夜意味着什么?(4分钟)
明确:
黑夜在鲁迅的小说中意味着:①人物的悲剧命运;②灵魂的昏睡不醒;③鬼魅的穿梭横行;④社会的阴森黑暗。
(4)既然是在黑夜,必然少不了月亮这个意象。月亮在《呐喊》中又有着怎样的意味?结合具体小说作分析。(5分钟)
明确:
月亮在《呐喊》中意蕴丰富:①理想的社会(《故乡》);②理性的觉醒(《狂人日记》);③蒙昧的灵魂(《药》);④病态的幻想(《白光》)。
(5)从艺术手法上来说,黑夜与月光的出现,运用了怎样的手法?(2分钟)
明确:象征隐喻。
小结:黑夜与月亮,昏昧与希望,鲁迅用象征隐喻的手法,发出了来自灵魂深处的呐喊。
2.结构寻胜。
问题:我们从象征隐喻的角度感受了《呐喊》“格式的特别”,那么,在情节结构的安排上鲁迅又有怎样的独创?(4分钟)
鼓励学生各陈己见,教师充分肯定,并引导学生关注“看”与“被看”的二元对立情节结构模式。
(1)回顾幻灯片事件,发现“看”与“被看”。(2分钟)
指名朗读:
有一回,我竟在画片上忽然会见我久违的许多中国人了,一个绑在中间,许多站在左右,一样是强壮的体格,而显出麻木的神情。据解说,则绑着的是替俄国做了军事上的侦探,正要被日军砍下头颅来示众,而围着的便是来赏鉴这示众的盛举的人们。
——《〈呐喊〉自序》
(2)联系小说文本,印证“看”与“被看”。(3分钟)
提问:《呐喊》中哪篇小说传神再现了“看”与“被看”这个模式?
明确:《药》,看客看夏瑜被杀场景。
师生共读:
一阵脚步声响,一眨眼,已经拥过了一大簇人。那三三两两的人,也忽然合作一堆,潮一般向前赶;将到丁字街口,便突然立住,簇成一个半圆。
老栓也向那边看,却只见一堆人的后背;颈项都伸得很长,仿佛许多鸭,被无形的手捏住了的,向上提着。
——《药》
1.从看者与被看者身份来看,《呐喊》中的“看”与“被看”分成几种情况?(4分钟)
学生结合文本陈述观点。
教师引导归纳:
(1)群众看群众,如未庄的闲人们看阿Q和小D的“龙虎斗”,人们看阿Q被枪毙。
(2)群众看先驱者,如看客们看夏瑜被杀,阿Q看革命党被杀头。
(3)先驱者看群众,如夏瑜看牢头阿义,觉得愚昧群众很可怜。
值得一提的是,有些人既是看客,同时也是被看者,如阿Q。
2.鲁迅为什么在小说中多次采用“看”与“被看”的二元对立情节结构模式?(8分钟)
学生讨论。
明确:
(1)真实展现了当时社会的现实生活状态——畸形病态。
(2)深刻表现了看客的麻木冷漠,被看者的悲伤无奈,揭示国民的愚弱。
(3)折射了民族的积弊陋习——盲目从众的集体无意识。
(4)暗含了鲁迅对民族生存的反思与忧患。
小结:“看”与“被看”的二元对立情节结构模式是鲁迅天才般的独创,对后来的现当代小说作家如余华、贾平凹等影响颇大,成为被不断重复运用的经典模式,含有无穷的艺术魅力。
1.英国文艺批评家克莱夫·贝尔曾经提出一个著名的文艺理论:艺术是“有意味的形式”。今天我们从微观的意象和宏观的结构入手,感受到象征隐喻手法、“看”与“被看”的情节结构模式的丰富意味。在《呐喊》中还有其他特别的格式,如夸张的漫画笔法、曲笔、日记体、“出走—回归—出走”的叙事结构、“杂取种种,合成一个”的人物塑造方法等等,有兴趣的同学课后可以继续研究。
2.根据以下新闻事件或新闻标题,以“看”与“被看”为论题写一篇简短评论。
2018年6月20日下午3点左右,甘肃庆阳19岁的女孩李某爬上当地一栋大楼的8楼窗台外,想要跳楼轻生。在坠落之前的4个多小时内,楼下聚集了多名围观者在起哄:“跳啊,快跳啊!”不但现场起哄,而且还用手机拍摄,发朋友圈怂恿鼓动女孩跳楼。“终于有人真跳楼了,要跳就跳,别给警察找麻烦。”“快跳么,看完你跳楼,我还要去接娃娃。”
新闻标题:
小伙欲跳桥轻生 围观者起哄:往下跳啊(2016年3月13日 中国青年网)
男子欲轻生遭围观群众起哄后跳楼 警方强烈谴责(2015年3月17日 中国新闻网)
患病女子欲跳楼 遭围观者起哄后纵身跳下14楼(2014年8月10日 中安在线·新安晚报)
1.以小组为单位自主展示《呐喊》的阅读成果。
2.探究鲁迅创作《呐喊》的个人因素及心路历程,读懂鲁迅。
3.通过阅读《呐喊》其书和鲁迅其人,丰富学生的精神品质,实现阅读对学生自我成长的重要意义。
通过一周的原著阅读和三个课时的课堂精读,同学们已经对《呐喊》拥有了相对清晰的认知。这节课,我们将回望自读作品时完成的学习任务清单,结合任务清单上的相关问题,再次走进《呐喊》,从更深层次上感知作品的价值意义。
1.问题回望。
PPT出示下列问题。(2分钟)
1.痛陈历史“吃人”本质的狂人却被视为疯子,对此,你怎么看?
2.在《药》《明天》两部作品中,治愈民众的“药”应该是什么?单四嫂子的“明天”在哪里?
3.《孔乙己》《白光》《端午节》《一件小事》都塑造了知识分子形象,这些形象有何差异?孔乙己、陈士成的人生悲剧之因是什么?
4.《头发的故事》《风波》都围绕一个共同的意象“辫子”来写,“辫子”的有无直接关乎民众的悲欢,主宰着他们的命运。在鲁迅的笔下,“辫子”到底意味着什么?
5.《兔和猫》《鸭的喜剧》中兔、猫、鸭这些小动物有什么特殊的象征意义?面对弱肉强食的生存现实,作者的态度是什么?
2.合作探究。
(1)以学习小组为单位,交流各自在自读解读中针对上述五个问题形成的认知。有争议的或者不明白的标注出来,稍后班级合作探究。(8分钟)
(2)重点突破。先安排五个学习小组分别围绕上述五个问题进行阐释,然后针对阐释中暴露出的问题组织深入思考探究。(8分钟)
(3)教师点拨。(5分钟)
1.狂人对四千年的封建制度和封建礼教作了一个精辟的总结:“吃人”,指出“将来容不得吃人的人,活在世上”,这不啻超越常人的卓绝认知。但这样一位觉醒的先驱者却被一帮真正病态的人视为疯子,理性与愚昧的颠倒错置,让我们看到一个社会的病态荒谬。
2.华老栓和单四嫂子在孩子生病之际乱投医,一个花一包洋钱去买蘸了革命者鲜血的“人血馒头”,一个求神签、许愿心、吃单方、看庸医,结果华小栓和宝儿无一例外地悲惨死去。可见“思想的愚昧”才是真正的杀人凶手。治愈民众的“药”当是开启蒙昧,摆脱无知。
单四嫂子不会有“明天”。
(1)从所处环境来看,她的身边尽是红鼻子老拱、蓝皮阿五、王九妈之流,或龌龊下流,或冷漠麻木。
(2)从个人觉悟来看,单四嫂子本人粗笨而愚昧,小说结尾写道:“单四嫂子早睡着了”,看似轻轻一句,却不露痕迹地点明她只不过是“铁屋子”里“从昏睡入死灭”的麻木愚弱的一个。
3.四篇小说虽然都塑造了知识分子形象,但各有不同:
孔乙己:诚实善良,穷酸迂腐;
陈士成:落魄疯癫,固执愚昧;
方玄绰:表里不一,浅薄狭隘;
“我”:自私自利,自愧自省。
孔乙己、陈士成的人生悲剧之因:(1)社会悲剧;(2)时代悲剧;(3)性格悲剧;(4)思想悲剧。
4.“辫子”的意味:(1)皇权的标志;(2)精神的枷锁;(3)愚昧的载体;(4)奴性的物化。
鲁迅通过“辫子”,以小见大,反映了辛亥革命后农村的闭塞保守,民众的愚昧落后,作者的苦闷忧患。
5.兔、猫、鸭这些小动物象征幼弱生命。面对弱肉强食的生存现实,作者的态度是同情弱小,憎恶残暴,痛恨恃强凌弱,反对无原则“修善”,充满悲悯情怀和人道精神。
每一部伟大的作品背后都有一个伟大的作者,阅读《呐喊》的同时,我们也要阅读鲁迅。
1.我对鲁迅知多少?(3分钟)
请用下列句式表达你对鲁迅的认知:
(1)阅读《呐喊》之前,我觉得鲁迅是一个_____的人。
(2)读完《呐喊》之后,我看到了一个_____的鲁迅。
学生用一两个词形容。
2.再读“自序”懂鲁迅。
关于鲁迅,当我们读完《呐喊》之后,再次阅读《〈呐喊〉自序》,也许会有新的发现。
(1)《〈呐喊〉自序》中鲁迅讲述了三件对他影响巨大的事件(屏显):①家道中落;②幻灯片事件;③《新生》夭折。这三件事对他分别产生了怎样的影响?(3分钟)
学生结合文本回答。
明确:家道中落让他饱受世情冷暖之苦,深感世态炎凉,于是“走异路,逃异地”,最终学医,以期救人;幻灯片事件促使他弃医从文,想要文艺救国;《新生》夭折,让他堕入寂寞无聊,麻醉自我。
(2)从个人生活际遇来看,先生真是“未敢翻身已碰头”,但先生最终选择了什么?试归纳鲁迅的心路历程。(5分钟)
明确:在民族危机之时,面对这积贫积弱的民族、民众,鲁迅拿起手中的笔,加入新文化运动的洪流,锐意经世济民。为了让那些在寂寞里奔驰的猛士不惮于前驱,他从自己的寂寞中挺身而出,用嘹亮的声音给前驱的猛士们以热切的慰藉。
由此我们发现鲁迅的心路历程:踌躇满志,慷慨激昂→寂寞悲哀,自我麻醉→锐意启蒙,振臂呐喊。
(3)写一首小诗,唱一曲赞歌。(8分钟)
鲁迅曾说:“真的猛士,敢于直面惨淡的人生,敢于正视淋漓的鲜血。”人的一生,必然遭受挫折困顿。也许悲伤逆流成河,但绝不能沉沦堕落、放弃理想,更不能忘记国家兴亡、民族安危,如此,才能筑成中华民族新的长城。请大家拿起笔来,为先生写首小诗。
从小康坠入困顿/稚嫩的少年/柔弱的双肩/和泪痛饮生活的苦酒
风云激荡/家国飘摇/你挥别故乡/寻求理想中的异样
你立志学医/只为世人免受你父亲那般的痛苦/你弃医从文/只为世人能免受任人宰割的凌辱
时代的浪潮汹涌起伏/你奋起挣扎/却又如泡沫般瞬间幻灭/你沉寂又悲伤/无聊又绝望
爱国的热肠/让你终究告别凄凉/用文字在绝望中寻找希望/用呐喊铸就了民族的脊梁
1.教师强调:阅读经典,是为了烛照现实反思自我。阅读了《呐喊》,希望同学们能培养批判意识,拥有独立人格,时刻敲打自己的灵魂,实现民族精神的传承与改造,努力做一个充满生命关怀和理性精神的有温度有理智的人!这就是阅读《呐喊》、阅读鲁迅赋予我们生命成长最重要的意义!
2.课后作业:从《呐喊》整本书阅读中选择印象最深的一个点,写一篇小论文。