购买
下载掌阅APP,畅读海量书库
立即打开
畅读海量书库
扫码下载掌阅APP

开学第一课:我如何营造倾听关系

佐藤学在《学习的革命》中提出:“真正的学习是一种‘协同学习’,是与世界的接触对话,并透过与教师、同学及自己的对话,来挑战学习的‘伸展跳跃’。真正的学习,发生在‘学习共同体’中。”佐藤学所指的真正的学习,是与为考试而念书的“勉强”不同的。他认为“勉强”与“学习”的相异点在于有无“相遇与对话”。在“勉强”的世界中,不会遇到任何新事物,也不会和任何人交谈,只是一种“透过教科书、黑板与笔记的‘坐学’,是脑神经细胞的结合”。而学习是与人、事、物的相遇与对话,也是与他人思考或情感的相遇与对话,更是与自我的相遇与对话。

佐藤学提出21世纪是多元及彼此尊重差异、实现共生的社会,学习也应追求表达想法,和同伴讨论,同时对于他人的想法,带着谦虚、互相交流的心态学习。唯有实现透过人与人之间擦出火花的“协同学习”,“勉强”才有可能往“学习”的世界推进。而实现“协同学习”的基础,在于构建相互学习的关系,相互学习的关系则建立在“相互倾听”的基础上。我的语文课堂转型初期,学生“你说、我说、大家都说起来了”,课堂看起来很热闹,可是思维含量却不高,学生很快就失去了主动表达的兴趣。原因在于指向“我”的发言看似热闹,实际上只是个人表演的独角戏,缺乏与学习本质的对话,真正的学习也很难发生。我和学生慢慢地体会到,真正学习发生的课堂有一个共同的特点,那就是课堂处于一种安全、润泽的氛围之中,教师呈现“倾听”的身心状态和柔软的身体姿态,信任关怀,包容体贴;学生远离紧张和焦虑,呈现一种信任关怀、自然真实的学习状态,全身心沉浸在课堂学习之中。课堂的氛围是安全、安心、安静的,学生并不在于高谈阔论,而是相互聆听,接受他人的意见,并内化为自己的思考。学生思维的流淌如涓涓细流的小溪,宁静、自然、润泽。

学生倾听关系的程度影响语文课堂转型的效果。2019年下半年,我送走三年语文课堂转型培育出来的第一批学生,担任上海大学附属中学高二(10)班的班主任和语文教师。学生在高一之前习惯于听教师讲解,怎样让学生尽快适应语文课堂转型?如何在课堂上培育学生的倾听能力?我根据学生不同的需求,设计了系列开学第一课:《袋子里的老师》《我眼中的同学》《我和语文》等。

一 《袋子里的老师》:营造师生倾听关系

课前准备布袋一个,里面放置最能代表我个人特质的物品3~5件。学生按四人小组座位,两两相对而坐。

环节一:两两倾听游戏。

分享你和老师相处的故事。要求轻声细语,两人之间的谈话尽可能不要让其他小组同学听到。可供选择的话题:你有没有和老师相处愉快的事情?你有没有和老师发生冲突的事情?如果你是老师,将怎样和学生相处?

设计意图:学会用心倾听同伴的心声;用实际行动来表示对同伴的尊重;营造安全、安静的探讨氛围。

环节二:布袋里的老师。

每组派代表随机拿一样袋子里的物品,猜一猜物品和老师相关的方方面面;一人说,三人边听边记录,不插话,不打断对方;四人对重要问题展开讨论,汇总交流内容;小组公共发表,其他同学补充、质疑;学生汇总“袋子里的老师”的特点;教师逐一揭秘。

设计意图:选择代表教师个人特质的物品,引发学生对老师的兴趣;营造平等、信任的师生关系;小组成员学会基于相互倾听的探讨交流。

环节三:公共发表。

四人同时上台,一人代表小组进行汇报交流,其他小组同学认真倾听,等小组汇报完毕后,再补充想法,或者提出疑问。

设计意图:四人小组共同发表,体现组间同学的平等;发表组员探讨共识的成果,让组员自信表达;锻炼同伴的倾听能力;让学生学会基于倾听的提问、质疑、探讨方法。

环节四:总结提升。

教师揭露谜底,简单陈述“我与物品”的故事。

设计意图:拉近师生之间的距离;明确教师专业成长对于学生的教育意义。

开学第一课,表面上看起来不是语文课的内容,却蕴含了语文真实而深度学习发生所需要的条件。

(1)冲刺挑战性任务。五件物品蕴含了我的成长经历、我的教育理念、我所做的教育研究、我的家乡、我的亲人等信息。小组同学拿到一件物品,需要猜出和我相关的信息。这就是一个冲刺挑战性的任务,小组同学在大胆假设、小心求证的基础上共同解决问题。由于问题聚焦,新老师的到来又是他们感兴趣的话题,小组成员很快进入全身心投入的深度探讨状态。

(2)协同学习。每一件物品都反映了老师的不同侧面,包含的信息是丰富的,需要学生协同学习,在相互交流探讨中丰富完善自己的想法。我要求学生先仔细观察物品,然后独立思考,每一位同学都写下猜测的关键词,然后再和同伴交流,记录同伴的观点。如果观点一致,看是否有补充;如果观点不一致,可以充分阐述,努力达成共识。最后汇总小组成员的看法,在全班公共发表。其他组的同学补充完善,或者提出质疑,小组成员最后得出结论。老师的揭秘和学生的猜测大体一致,学生得到了及时的反馈和鼓励,他们对自己和同伴的推理判断有了信心,体验到同伴协同学习的快乐和成就感。

(3)相互倾听关系。打破新学期教师和学生的诸多不适应,建构师生间相互倾听关系是核心。首先,“亲其师,信其道”,学生了解教师的各个侧面,感觉教师也是一个有血有肉的人,自然而然地对老师产生亲近感。其次,教师设计挑战性任务,制定完成任务的要求,学生在倾听老师的指令下完成任务。经过探讨后,学生集中精力倾听老师公布的正确信息。在学生探讨、教师揭秘的过程中,师生之间因倾听而产生了心灵的联结,这时候,师生间就不再是冷冰冰的“教”和“学”之间的关系了。当然,学生协同解决任务的过程,也是构建生生、师生间相互倾听关系的过程。

二 《我眼中的同学》:培育生生倾听关系

为构建生生间平等、协作、信任、关怀的关系,培养学生间相互倾听关系,我设计了《我眼中的同学》一课。

环节一:画出你自己。

请学生把A4纸折成四宫格,在四宫格中分别画出如下信息:你的语文学业目标;你的语文学习特点;你目前的语文学习状态;你目前语文学习中遇到的困难。

设计意图:通过画画来表现学生语文学习的各个侧面,也让学生了解并反思自己的语文学习情况,激发学生直面困境的勇气。

环节二:两两倾听练习。

1.学生两两面对面坐。

2.1 号给2号看自己画的画,向2号讲述3分钟,2号认真倾听,不说话,但可以用表情、动作来呼应。

3.2 号反馈“语文学习情况”1分钟,1号不说话,可以用点头、摇头来表示。

设计意图:说话者就自己画的内容进行交流,向对方诉说自己的语文学习状况,在表达中不断清晰自己的学习情况。倾听者设身处地地了解同学的语文学习情况,与自身产生共鸣,体会学习路上互相帮助、共同向前的感觉。

环节三:分享感悟。

感悟可以是语文学习方面的,也可以是认真倾听他人或自己所带来的奇妙感受。

设计意图:全班公共分享,训练学生相互倾听的能力,组成一个共同的学习场域,让同学们的关系更紧密。

第一轮倾听练习,1号说,2号听。我发现小组探讨的声音响,比较嘈杂,有学生笑着互相说,有学生还在低头画画,有学生并没有调整面对面坐的座位。我走过去,提醒他们遵守规则。有些学生有了改观,有些学生还是没有积极投入到练习中。

第二轮倾听练习,2号说,1号听。我再一次强调规则要求,特别提出轻声细语。这次练习比上一次声音要轻,同学投入度和完成度都比上一次要好。但依然有些同学没有参与,这些学生我都暗暗记下了名字,日后要多加关照。他们也许是感觉同学间的信任度还不是很高,也许是还没有准备好打开自己的身心。我看在眼里,心里却不急。学生观望背后的点滴值得我们关注,需要我们在日后的学习共同体建设中温柔以待。尽可能让学生在日后的语文学习中,重新认识自己的学习潜力,认识身边的人,认识外在世界。

分享感悟环节,一直倾听他人的宁静雯同学发言:“通过这次活动,我感觉以往对待同学太浅层次了,我看到的只是很表面的东西,没有深入地去了解身边的人。我在画画的时候,才认真思考语文学习相关的问题。以前,我只是把语文课作为一门高考考试科目来学,没有对这门课投入应该有的热情。通过这次倾听练习,我以后对待语文学习的态度要更纯粹。”话音刚落,下课铃声响了。大家都表示遗憾。我从学生们会心的笑容和活跃的气氛,看出来学生相互关心,想了解更多同学的相关信息。我请大家把活动感悟写下来,择日再交流。

整个活动的设计是让学生先直面自己,分析自己的语文学习情况。因为是以画画的形象化手法呈现,学生没有心理压力,也不在乎画画技艺,尽情把自己内心深处的东西揭露出来,学生面对着“画”细心观察,相互交流辨析,产生心与心之间的联结。在分享过程中,有学生以追求高考成绩为语文学业目标,有学生以追求提升自我沟通交流能力及自身素养为目的。有学生对于语文学习的状态不太满意。有学生认为高中学业压力大,对语文学科不够重视;有学生提到语文学习费时费力,积累不够,但是不知该如何提升。在相互交流中,学生发现不管是大家以往公认的学优生,还是学困生,都有困惑和不足之处,大家袒露心扉,觉得这不再是个人的事,与其背负着巨大压力影响学习,还不如温柔地对待同伴,温柔地对待自己,学会直面不完美的自我。有学生在感悟中提到:

我喜欢今天的语文课,虽然没有像往常一样上新课,但这何尝不是一堂反思语文学习方式的课?以前我总是不愿意学语文,觉得这个时间花费没啥意思,还不如做几道题来得有用。今天,我在看同伴的画时似乎看到了自己。我想,每一个人都不是孤独的,我们在学习的路上都有自己的困惑和不足。以后遇到不懂的,不用老是一个人思考,可以问问旁边的同学。通过倾听他人的意见,接受不同于自己的思考方式,对我一定会有帮助。原来枯燥的语文学习,也可以很快乐。

本堂课的倾听练习,给学生带来课堂转型的信息。从“传达到对话”的转换,也就是从注重获得累计知识技能的“勉强”,转换为以发言或作品表现自我思考,并与同伴分享及品味,追求实现“反思性学习”。

三 《我和语文》:营造师生、生生相互倾听的关系

(一)初步了解学生的语文学习情况

接收新的班级,需要多方面多渠道地了解学生的学情,一个最快捷最有效的办法,就是在课堂上和学生交流对语文学习、语文教师、语文课堂的看法。有经验的教师都知道,学生在公共场合或者面对老师发言,往往会选择大家认可的、老师喜欢听的来说,而会回避掉一些能暴露其短的,但却是现实学习中的常态问题。如何让学生安全、安心地说出真实的语文学习状态,而不仅仅是在群体和语文老师面前博得一个好印象?这有赖于巧妙的设计。

2020年9月,我担任上海师范大学附属第二外国语学校高二(3)班的语文老师,为了解学生之前的语文学习情况,我经过反思思考,设计了一个话题:你对语文学习/语文教师/语文课堂/学习伙伴有什么样的期待?

这里的核心词是“期待”,从词典上的意思来看,是表示对未来的未知的某个时刻或者事物产生一种憧憬、向往。这就意味着学生说出来的,正是目前所欠缺的,或者是还未达成现实的。用一种对未来语文学习、语文教师、语文课堂、学习伙伴畅想的方法,来谈目前的学习状态。整个课堂会洋溢着一种轻松、自然的氛围,而不需要承受暴露自短而带来的压力,也不会陷入无法解决当前困境的不良情绪中。前提是教师要以倾听者的姿态出现,接纳每一位学生现有的学习状态,而不是带有挑剔或者评判的目的。

我采用了“开火车”的方式,让学生自选角度,自由发言。25位学生依次站起来回答。以下是学生回答实录:

表1-1 学生回答实录

从学生的回答实录来看,初步可以看出学生之前的语文学习状态。一是学习方式单一。以被动听讲为主,以死记硬背方式居多,学生花在背诵上的时间多,但遗忘快。二是课堂教学方式单一。课堂上以教师讲为主,学生容易打瞌睡,觉得语文课死气沉沉,学不到有用的东西。三是教师传授知识居多,对于阅读、写作策略方法涉及较少。四是师生之间的关系不够和谐。语文教师并未走进学生的生活。五是学生之间的“互学”尚未建立,学生以个人独学为主。

班级25位学生的真实发言,在一定程度上反映出当前高中生对于语文学习、语文教师、语文课堂和同伴关系的需求和愿望。学生的需求和课改的方向是一致的,体现出语文课标倡导的启发式、探究式、讨论式、参与式教学。教师在课堂上要帮助学生学会学习,掌握语文学习的方法,培养学生的兴趣爱好,激发学生的好奇心,营造独立思考、自由探索的良好课堂学习环境,而不是以教师的“满堂灌”,以应试为取向的知识和训练作为唯一的教学方式。

可是,真要在课堂上进行变革,这条路步履维艰。教师有课堂转型的决心,但是学生往往不会顺从地跟着教师改变。尤其是高中生,经历了小学、初中的传统课堂,经历了中考选拔分层的残酷,正面临着高考选拔的煎熬。高中生有思想有理性,大多明确自我学习需求和未来发展方向,但也深深地被高考选拔束缚。在强大的学业压力和有限的时间分配下,高中生最清楚哪门课能给他带来最大效益,哪门课值得他花费更多的时间学习,哪门课可以“蒙混过关”。如何让他意识到当前语文学习的问题所在?如何让学生产生内在学习方式变革的动力?如何让学生和语文教师成为课堂转型的同盟军,共同进行课堂转型的研究和实践?如何让学生成为课堂转型的既得利益者?如何促进师生的专业成长?这些都是语文教师需要考虑的。

(二)帮助学生了解语文学科

引导学生思考语文的内涵和外延,认识到语文学习的重要性,以及如何更好地学好语文,是让学生进行自我革新的第一步。我在课上设计了三个问题:什么是语文?为什么要学习语文?如何学好语文?

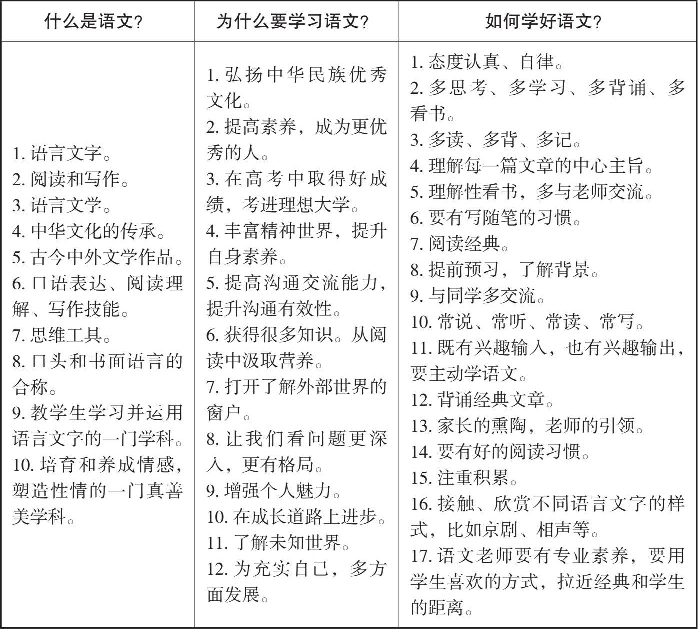
学生四人小组探讨,先让每一位学生独立思考,把三个问题的答案分别写在即时贴上,一种回答用一张即时贴。然后在海报纸上划分三个区域,分别用来贴上各自思考的成果。四人的想法都呈现在海报纸上,每个人进行充分交流,一起探讨,梳理汇总信息。在公共分享环节,所有组员都上台汇报,一人主发言,三人补充,其他小组认真倾听,补充或者质疑,重复的就不再赘述。教师倾听各小组的汇报,在黑板上完整呈现小组汇报的信息,和学生共同整理归纳,最后提炼出关于班级学生对这三个问题的看法。三个问题按照这个路径解决,总共用时2课时,总共花费80分钟时间。以下是高二(3)班学生对这三个问题的看法实录:

表1-2 学生看法实录

学生对这些问题的探讨,是非常感兴趣的。有学生提到,从小学一年级开始就学习语文,可是从来没有思考过这些问题,感觉非常有意思。这些问题的思考,让学生对语文学科内涵、语文学习价值和意义认识得更为深入。学生对于语文的认识,既有工具层面的认识,也有人文层面的思考。学生大多把语文学科看作一门基础学科,可以学习中华优秀传统文化,提高沟通交流能力,提升自身素养。对于如何学习语文,学生并不急功近利,大多认识到积累及听、说、读、写的重要性。难能可贵的是,学生对于语文教师的专业素养提出了要求,反映出当代学生的学习需求。

在充分听取学生分享之后,我摘录王尚文的《走进语文教学之门》第二节“语文”溯源中“语文”含义的部分介绍,以拓宽学生的视野。

《汉语大词典》:“①书面语言或文章。鲁迅《且介亭杂文·答曹聚仁先生信》:‘语文和口语不能完全相同。’②语言和文字。如:语文程度(包括阅读和写作等能力)。③语言和文学。如:语文课本。”

《现代汉语词典》:①语言和文字。如:语文规范,语文程度(指阅读、写作等能力)。②语言和文学。如:中学语文课本。

《中国大百科全书·语言文字卷》:“‘语文’是一个整体,包括‘语’(语言)和‘文’(文字、文学、文化)两个方面。”

我又摘录了《走进语文教学之门》提到的有关学者对于“语文”的定义:

叶圣陶:“国文教学自有它独当其任的任,那就是阅读与写作的训练。”“语文就是口头语和书面语的合称。”

吕叔湘:“‘语文’就是‘语言文字’,即字、词、句的学习,并不包括文学,即使是文学作品,也只是当作语言教学的材料而已。”

李维鼎:“‘语文’就是‘言语’;‘语文教育’就是‘言语教育’;要言之,即通过听、说、读、写等言语活动去学习听、说、读、写的能力,以适应社会生活中听、说、读、写的需要。”

通过上面的介绍,学生发现,对于什么是语文,很难下定义。不论是语言文字,或者语言文学、文化,不同的回答都有其合理之处,关键在于对语文的认识,要抓住语文教育的某一特征或含义,从某一侧面深入语文教育的内在本质。这时,我插入《普通高中语文课程标准(2017年版)》对于语文课程性质的界定:

语文课程是一门学习祖国语言文字运用的综合性、实践性课程。工具性与人文性的统一,是语文课程的基本特点。语文课程应引导学生在真实的语言运用情境中,通过自主的语言实践活动,积累言语经验,把握祖国语言文字的特点和运用规律,加深对祖国语言文字的理解和热爱,培养运用祖国语言文字的能力;同时,发展思辨能力,提升思维品质,培育社会主义核心价值观,培养高尚的审美情趣,积累丰厚的文化底蕴,理解文化多样性。

课标并没有对“什么是语文”下定义,但是指出了语文课程的核心,那就是语言文字运用。在运用语言文字的同时,得到思想文化修养,体现工具性和人文性的统一。在此基础上,我向学生简要阐释了语文核心素养:第一,语言建构与应用,即学生在丰富的语言实践中,通过主动的积累、梳理和整合,逐步掌握运用规律,形成个体言语经验,进行交流沟通的能力;第二,思维发展与提升,通过语言运用,获得直觉思维、形象思维、逻辑思维、辩证思维和创造性思维的发展,以及深刻性、敏捷性、灵活性、批判性和独创性等思维品质的提升;第三,审美鉴赏与创造,通过审美体验、评价等活动形成正确的审美意识、健康向上的审美情趣与鉴赏品位,并在此过程中逐步掌握表现美、创造美的方法;第四,文化传承与理解,通过审美体验、评价等活动形成正确的审美意识、健康向上的审美情趣与鉴赏品位,并在此过程中逐步掌握表现美、创造美的方法。在这个基础上,我们又共同学习了新课标语文课程基本理念:一是坚持立德树人,增强文化自信,充分发挥语文课程的育人功能;二是以核心素养为本,推进语文课程深层次的改革;三是加强实践性,促进学生语文学习方式的转变;四是注重时代性,构建开放、多样、有序的语文课程。最后,我给学生简要介绍了部编版高中语文新教材。学生感慨:语文教学理念更新,教材新编了,语文学习方式也要改变!

和学生在课堂上探讨“什么是语文”“为什么要学习语文”“如何学好语文”,并不是要得出一个科学统一的答案,而是要让学生思考语文学科的本质,思考语文学习的意义和价值所在。只有对这些问题有所思考,或者说有稳定的认识,才会有语文学习方式的变革。语文课堂转型有了学生的参与和支持,才能真正走上转型之路。从学生的探讨来看,学生对于这些问题的认识是很深刻,很积极的,虽然学生对语文学科的发展没有经过系统的专业研究,但是他们是语文课堂实践的亲历者,所以他们对于语文学科的认识,有着和研究者一样独特的价值。学生经历了这堂课,对未来的语文课堂有了愿景,对语文学习也充满了信心。

为期一周的开学第一课结束了,高二(3)班的学生写下了感悟:

钱董宸:这几天的语文课让我对学习有了进一步的认识,对学习语文有了更加明确的目标,理解了语文学习并不是为了老师、家长,而是为了自己。这几天语文课上的“学会倾听”大大提升了学习的效率,之前在课上死活听不懂的知识,在静下心来听讲之后,竟然听懂了。我也在学会倾听的路上找到了属于自己的一套学习方法。这几天的语文课虽没有上课本上的内容,但却让我受益匪浅!

邵晓凤:这几天的课程是我先前从未接触过的,它不像传统的语文课——死板、无趣和大量笔记,这种形式让我学会了如何与同学交流、探讨、记录,也对批判性思维有了一定的理解。讲真的,这么安静的环境还让我有些不习惯,不过在这样的氛围下我的思维更活跃,想法更多了。

苏雨蝶:虽然这几天没有学习语文书上的内容,但也学会了一些东西。现在上课的方式与以前不同了,起初我并没有懂得这么学习有何好处,但通过课堂上的交流和倾听,对于最新教育理念的了解,我明白了其中的用意。目前,我在新课堂上学到的第一个关键词便是倾听,让我懂得倾听的重要性,以及倾听带给我的好处。但现在还没有讲到书上的内容,所以还是很期待的。

张佳诺:第一天的课程我学会了如何去倾听、倾听的意义等。第二天的课程我们从两人倾听练习到小组倾听,乃至全班倾听,学到了不可盲目地倾听,要批判地倾听。我也看到了小组间的凝聚力,我觉得这两天的课很好,让我受益匪浅。

王星宇:经过这几天的学习,我们已经习惯了新的课堂方式,以下是我对这种讲课方式的看法:一开始,我们对这种全新的讲课方式还不太熟悉,认为其效率低,对学习没有帮助。后来才意识到远不止于此。先前老师的教学方式几乎都是老师单方面教给我们知识,也就是“一个人给所有人”,而现在的教学方式则是“所有人给所有人”。确保每一个人都作为“参与者”参加讨论,以提升大家的思维能力,前提是要确保“每一个人”都有参与。我认为这是一种极好的教学方式。

王天贾:经过这两天四节课的语文学习,我觉得语文课与平常大不一样,使我感到非常好奇和激动。这两天课上完,一开始我有一些疑惑,觉得这两天的内容和课文无关。但回想过去,我个人发现,老师并不是不上课,而是以另一方向和思维带动我们对语文及其学习方式的认知,想让我们发自内心找到使自己进步的方法。如果找到,那今后的语文课堂将是高效率的课堂。这对其他学科的学习也有帮助。花一些时间找到有效的方法,比死学要快得多,让我收获更多。

吴叙霖:在过去几天的语文课堂里,我们都不同于往常那样翻开课本,而是回归自身。从第一节课中小组面对面交流,至今日小组分享交流,让我拾起了读书数十年来未曾重视过的一个关键点——倾听,明确了真正的学习,不是“说得好,记得好,答得好”便可,更关键的是学会倾听,从中认识到自身不足,从而改进。我也意识到我们现阶段的学习任务不再仅停留于“学”,而是“研”,更加明白了语文学习的核心素养,确立了“什么是学习”“为什么学语文”等基本观念,为自己未来的学习清晰了理由,规划了方向。不错,脱离课本本身,我们仍能从“什么是学习”的问题上收获多多,在牢牢掌握课本知识之后,我一定会收获匪浅。因此,我对未来的语文学习充满期待,期待着尽可能在减压的学习方式下,取得更大的进步与成功。希望我们不负老师厚望,也不负自我期许,同老师说的一样,共同进步。望我们皆以梦为马,在如此灿烂的年纪里不负韶华。

陈思妤:学会倾听他人很重要,在自我层面的理解上也得到了升华,因为懂得倾听他人是学习过程中的一条必经之路。只有懂得了如何去倾听他人,才能在自我学习方面更上一个新台阶。

郑恩琪:我觉得很新鲜,很新颖。但是之前没怎么接触过这种上课方式,不是特别理解这种方式的意义。和以往上课不同,以往上课都是老师讲我们听,这种方式更多的是我们自己在思考,并且也要听,还要会记录会表达。这种学习方式能很好地培养我们自主思考的能力,思维更加活跃,但是不知道对于实际的考试是否有用。

卫筱筱:在这两天的准备课中,我学会了倾听,也知道它是很重要的。当伙伴在讲的时候,我可以从中选出一些有用的记住,可以从中学习到知识。我还知道了学习是什么,和伙伴相互学习也很重要。总之,这几节课上完之后,我觉得我学习到了一些之前没有学过的东西。

曹书豪:通过这两天的语文学习,觉得郑老师的教学理念十分先进和前卫,觉得比较新鲜。要让自己拥有倾听的能力,不仅仅是要学会安静倾听其他同学的观点、想法,还要学会用脑子思考和判断,拥有批判、质疑的精神。在这两天的课中,我觉得我不只学会了怎样倾听,还发现自己的思维比以前更活跃。这种方式打破了常规语文课的局限,为将来的运用做打算,希望自己在语文学科方面能有更大的进步。

汤润意:学习是一个过程,去求解未知,学、记、背。要学会倾听,倾听能更全面地认识自己,了解事情的全貌。学生是面向未来的,时代在更替,我们的眼界就不能局限于旧的事物,要学会运用新的目光欣赏这世界。去了解一些未了解、待探索的事物。

单雨玥:这几天的四节语文课改变了我对语文学科的看法。以前,对我来说,这只是一门用来考试、用来拿分的学科,并不会使我对它有别的看法。而现在,在这几节课的熏陶下,我深刻地理解了语文这一学科的重要性和前瞻性。它在现在乃至将来都会对我们有很大的影响。学好语文,不仅能帮助我们升学,还能为我们走上社会之后做铺垫,使我们适应未来社会的文化与节奏。总而言之,我对语文的兴趣已经被激发了出来,也很有信心能把它学好。

施逸菲:经过这两天的语文学习,我收获了不少,比如之前完全不同的语文教学方法及内容。小组学习让我学会了去倾听他人的意见,大家一起分享自己的观点与看法,一起上讲台给全班同学分享,是一件很开心的事情。以往的语文课堂十分枯燥乏味,只知道记笔记,背诵应背诵的任务,这样会十分疲惫。郑老师十分温柔,我十分喜欢这样的课堂教学。

韩正宜:这几天的课程使我了解了倾听的重要性,以及语文学习的核心素养,分别是语言的建构与运用,思维的发展与提升,审美的鉴赏与创造,文化的传承与理解。

周德东:这两天的语文课与之前的语文课大有不同。这两天的语文课采用的是小组形式进行讨论学习,一起学习、合作学习。在学习的过程中,我感觉挺充实的,完成之后有一种成就感。

唐符佳:这两天的语文学习,我学到了很多。人不能只说不听,要认真静下心来思考,会听比会说更加重要。老师的上课方式也与以往不同,新颖的方式会让我更加有学习的动力。在小组讨论中学会了团结合作,以及多倾听。倾听是一种重要的修养,期待以后的学习有进步。

曲柯宇:经过这两天老师的讲课,我深有体会。不知不觉间,老师在改变着我们,教会了我们在学会倾听的同时,要懂得思考和过滤。

华穆恺桀:学习许多关于语文的知识,如何更有效地学习和思考,在语文课堂里感受快乐。

乔天文:这两天的课程中,我明白了学习不只是听老师讲课,还要去倾听同学们的意见,而且要勇于分享自己的成果,并就自己疑惑的事情提出问题。

上面的文字,让我很是感动。我把这些文字原封不动地呈现出来,是因为写这些文字的孩子,只和我相处了一周的时间。而他们,是接受长达十年的传统语文教育,在语文应试教育中受过挫折的孩子——由于中考的失利,他们没能进市重点或区重点中学,来到了一所民办高中,也许他们在知道中考成绩的一瞬间,内心是崩溃的,对语文学习是不够自信的。可是,在高二的语文转型课堂,他们反思了语文学习,重新燃起了对语文课堂的希望。

佐藤学曾说“教师变了,课堂变了,学生才会变”。我想说,学生变了,教师变了,课堂变了,我们的教育生态就会变。在课堂转型的路上,我们以倾听为核心,踏出了坚实的第一步。我和学生,将会在课堂转型的路上遇到怎样的困难?我们将如何应对?我没有彷徨,没有害怕。因为在前行的路上,有学生、有同伴,我们并不孤单。我们带着倾听者的纯粹、温暖、平和和开放,就像联合国前秘书长汉玛斯克德说:“你越是留意自己内心的声音,就越能听到别人的声音。”在前行的未知旅途中,一旦我们能够敏锐地察觉并照顾自己的感受和需要,就有能力迅速调整好状态,来倾听他人,和他人更好地向前! MJbejEHaDW9Ng0A7uX8we8GkbTQCW84W8ZGH9adTtXCob22//EjmE/Nl9FT/fk7U

点击中间区域
呼出菜单
上一章
目录
下一章
×