购买
下载掌阅APP,畅读海量书库
立即打开
畅读海量书库
扫码下载掌阅APP

第一章
学生只要成绩好就行吗?
——明确教育目标

小恒大学毕业,不找工作,不考研,也不想出国。说要考公务员,可也不做准备,参考书都没买。妈妈非常苦恼,特别煎熬,劝也劝了,吵也吵了,可孩子就好像迷失在人生的沼泽里出不来了。小恒从小学习非常勤奋,一路顺利考上大学,都没让父母操心,比起很多没考上大学的,实在很幸运!可现在怎么变成这样了呢?妈妈不禁反思,小恒上学时的教育是否有缺失呢?看着旁边还在上高中的女儿,妈妈感到不安,同样的问题可不要发生在女儿身上啊!

为什么要学习教育心理学?这是我们首先要明确的问题。答案非常明确——教育心理学是为促进学生发展服务的,而发展就需要目标的引领,学习教育心理学首先要关注教育目标,关注学生发展。严格说来,很多家长和教师不是没有教育目标,而是将其窄化为只指向考试成绩,相应地,他们对教育心理学的需求实际朝向了“考试心理学”。因此,只有还原教育目标才能真正理解我们需要怎样的教育心理学。

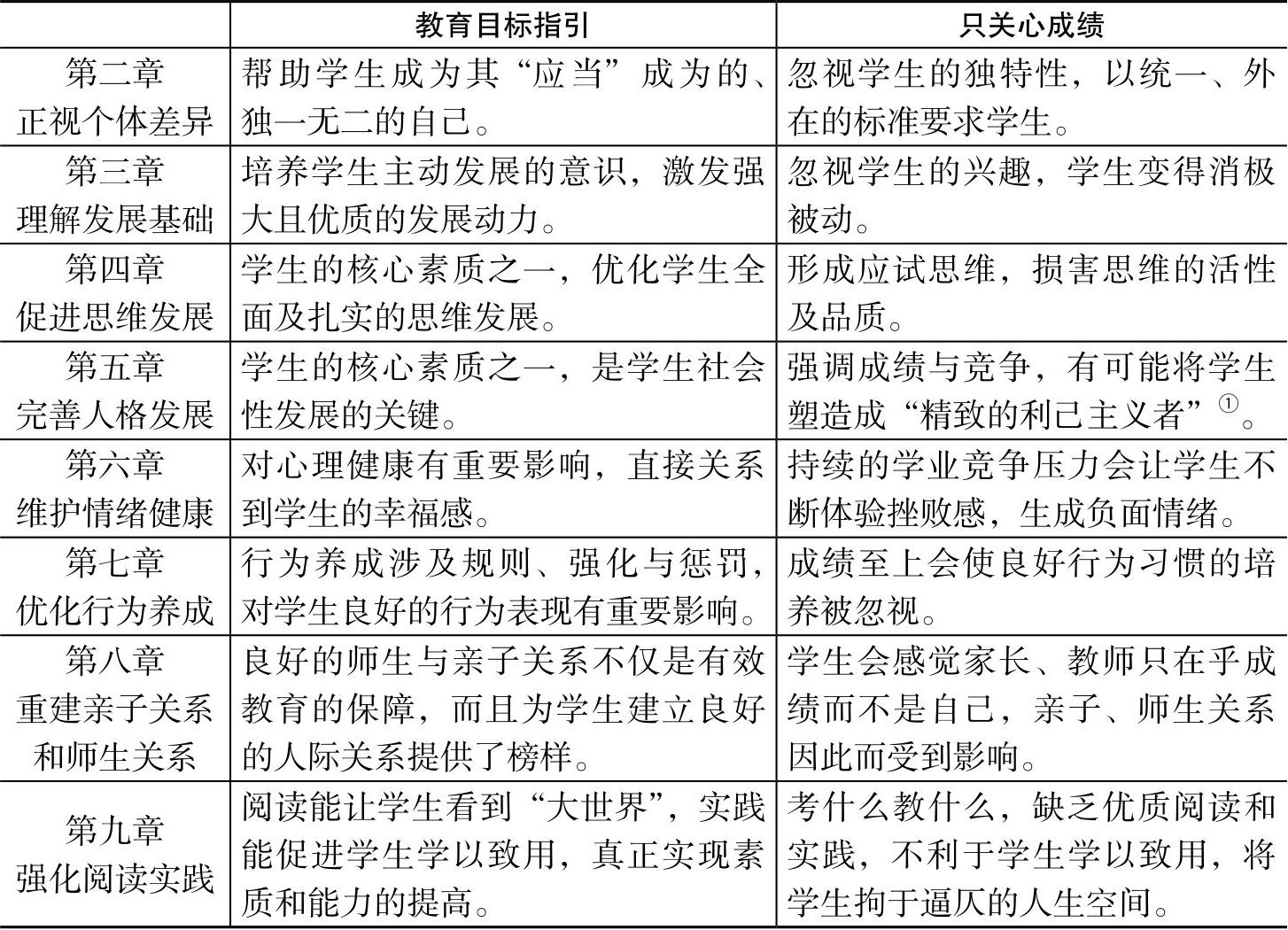
本章开头案例中的小恒,为什么大学毕业后变得如此消极?事实上,该问题很可能在高考完、上大学时就出现了,因为小恒那时就已经没有了学习目标,即不明白为什么而学习,这必然导致其表现出消极无措的人生状态。下面的表格显示了明确教育目标对学生各方面心理发展的意义,本书后续各章内容的选择正是以教育目标、学生发展目标为依据。同时,表格中还呈现了只关心成绩可能对学生多方面心理品质造成的消极影响。

总的说来,家长和教师只有明确并树立正确的教育目标,才能判断哪些教育心理学知识是重要的,以及如何应用这些教育心理学知识。下图呈现了我们对学生发展目标的总体理解:

它蕴含三个理念:

第一,人生应当有意义,其关键是生活得自由与有尊严,这是教育的总体目标。

第二,教育应帮助学生获得个人幸福、实现社会价值,这是教育的两个具体目标。

第三,能力、人品、身心健康是对实现教育目标影响最大的三个方面。

下面我们对这三个方面进行分析,寻求学生心理发展与教育目标的关联,据此反思我们应关注哪些对学生成长有重要影响的教育心理学知识。 MLIWN6G0AzXzFjU6aYQwVTj9giUQknQpTMJ2jeNYPOLoE0CcswtRm33gzdDMXTyJ

点击中间区域
呼出菜单
上一章
目录
下一章
×

打开