



化橘红的采收、加工与炮制方法的历史也是在橘红的基础上发展起来的。本节在王孝涛先生提出的“中药采制控质论”的指导下探析橘红和化橘红采收、加工与炮制方法的历史沿革。
在采收时间上,宋代陈衍《宝庆本草折衷》载:“橘皮,一名陈皮,一名黄橘皮,一名陈橘皮。去白瓤者,名橘红……十月采……以霜后黄时收皮停久者,为陈橘皮……”首次指出橘皮去白瓤者为橘红,则橘红原植物的采收季节应与橘皮相同,书中引用了前人的本草诸说,可知橘皮为十月或霜后黄熟时采收,至现代历版《中国药典》中将橘红的采收时间由“10月以后采摘成熟鲜橘”规范为“秋末冬初果实成熟后采摘”。明代《本草品汇精要》柚项下:“【采】十月取实……【用】皮……”可知柚皮的采收期为十月。清代《橘中人语》:“……余于庚辰十一月过化州,知赖园之橘可买,也命仆人入园访老树,赖叟曰:老橘卖已尽,惟零丁数枚耳,即以数千钱摘之……”可推测清朝时期化州橘红应大致在十一月以前采收。清代章穆《调疾饮食辨》:“……且今富贵家所尚橘红,云化州所出名化红……”其中“化红”的“红”字表明清朝时期所用化橘红采自成熟果实。1948年黄绍华《橘红之培植与收取》记载:“橘红为化州特产,形似橙但色青,外皮且有白毛……橘树春日开花,夏天即可采其实……”首次记载了化橘红(来源于化州柚)的采收季节为夏季,标志着化橘红的采收季节发生转变,至1963年版《中国药典》正式将化州柚与柚的采收时间规范为“夏季采摘未成熟果实”。
在加工方法上,橘红的采收、加工方法最早见于宋代苏颂《本草图经》:“……收之并去肉,暴干。黄橘以陈久者入药良。”明代许希周《药性粗评》:“橘子皮……凡采获,去瓤,刮去白膜,日干,收贮。”清代《本草述》陈橘皮项下:“……去白时不可浸于水中,止以滚汤手蘸三次,轻轻刮去白,要极净。(蘸,音站,以物淬水,谓以物内水中便出也。淬,音萃。)”宋以前,中药材的产地加工与中药饮片炮制方法划分不明确,前者长期未得到行业重视,无系统的文字著作和理论创新,后者则日益发展成熟,在此历史背景下,橘红的产地、加工方法在宋以前的古籍中未见单独记载,直至明清时期才开始有较为详细的橘红加工工艺描述,如《本草述》中“去白”强调“蘸”和“极净”,这与该时期药行、药商的规模化发展日渐成熟,中药产地加工与炮制逐渐成为独立行业有关。清代赵学敏《本草纲目拾遗》中引《识药辨微》云:“化橘红近日广中来者,皆单片成束,作象眼块,或三十五十片,两头以红绳扎之,成一把……又有一种为世所重,每个五片如爪,中用化州印,名五爪橘红……较掌片为佳……每一个七破,反摺作七歧,晒干,气甚香烈。”1933年《调查化州特产之橘红报告》述:“‘湿卖’者即由树上摘下生卖……‘干卖’者,当风雨时,摭集摇落稚橘,而干晒之,小大不分,如拇如拳……‘壳卖’即是‘橘红皮’,剖壳若星角,芒端略屈,压晒而干之……”清朝化州橘红成为朝廷贡品,由于其道地性突出,化州形成了一定规模的化州橘红种植地,并出现象眼块、五爪、掌片、七爪等商品规格及相应的加工介绍。至民国以后,相关文献对不同规格化州橘红的加工工艺进行了更为详细的描述。1993年《化州橘红志》载:“【橘红皮加工】每年农历五月摘取青熟果,置80℃的温水烫5分钟左右,捞起晾干或每50公斤(千克)用硫黄100克熏后,用薄利刀将其分制为七爪(七星状),然后剥出心室,按传统、现代、出口3种不同规格分别加工。”书中描述传统的橘红片需剖出心室的皮,再削除果内肉(即瓤)。现代的橘红皮只需要去掉心室即可,而用于出口的橘红皮则需取出心室后铲净果内肉至见油室,可知去除果皮内瓤的程度由高到低依次为:出口商品>传统商品>现代商品。另外,书中还描述了化橘红幼果的加工及化橘红胎的工艺加工方法:“【橘红果加工】每年农历三至四月间,捡取脱落的幼果,或在农历五月采摘青熟果加工时,将不符合加工橘红皮的小果,置沸水中烫10分钟,取出烘干或晒干……【橘红胎工艺加工】取直径5~6 cm大小的橘红幼果,晒至六成干,亦可全干燥加水润透,以木槌轻打至有弹性,碾成圆柱形,两端打压成平面,阴干或烘干。”
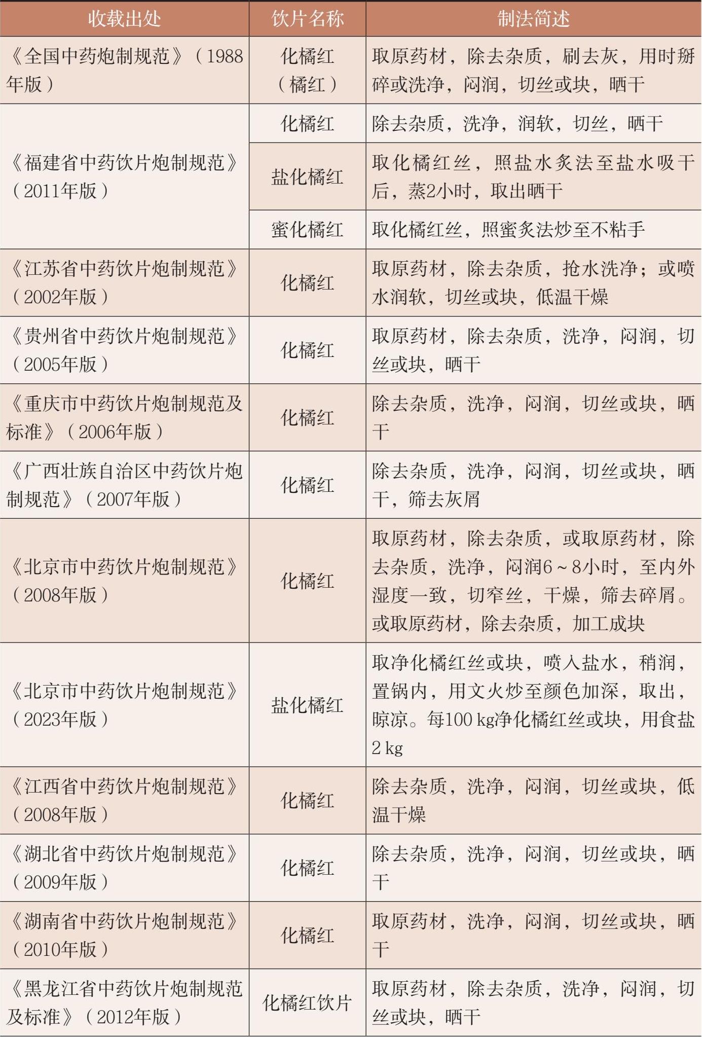
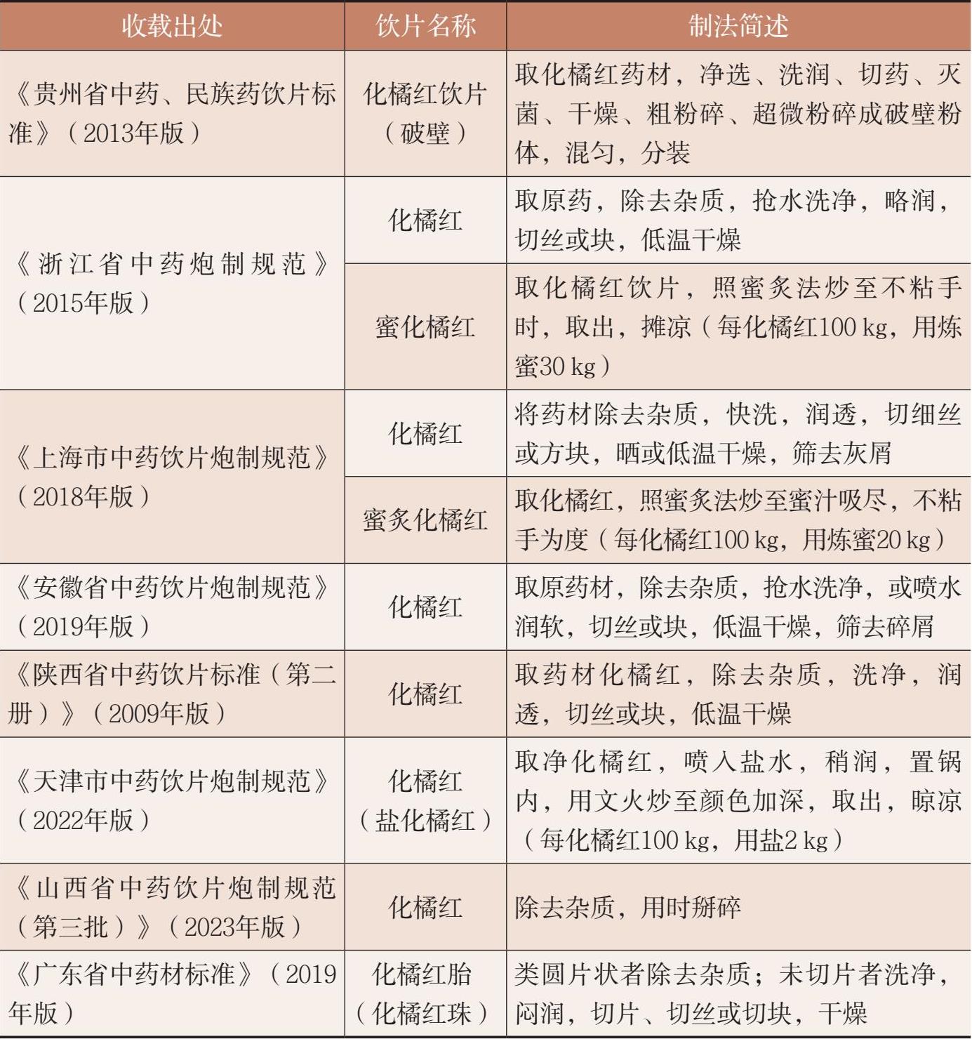
在炮制方法上,《雷公炮炙论》中橘皮项下记载:“凡修事,须去白膜一重,细锉,用鲤鱼皮裹一宿,至明,出,用。其橘皮,年深者最妙。”书中所描述的去除白膜后的橘皮符合《中国药典》2020年版中对橘红的描述,由此可知橘类橘红的炮制工艺最早可追溯到南北朝时期,当时使用了鲤鱼皮制的炮制手段。宋元时期新增焙、炒橘红及盐橘红,明清时期盐橘红成为最常见的橘红炮制品,约占明清时期橘红炮制品的一半,其次是蜜炙橘红,该时期,橘红的炮制工艺也得到了极大的丰富,新增蜜制、土制、姜制、白矾制等辅料制法,另还新增蒸制法。现代橘红、化橘红继续沿用清炒、盐制、蜜制的炮制方法,土制、姜制、白矾制等炮制方法已较为少见。目前,蜜炙法是化橘红最常见的炮制方法,林青华等运用高效液相色谱法(HPLC),以柚皮苷及野漆树苷为指标,建立了蜜炙化橘红的质量标准。橘红、化橘红历代炮制法见表2-2,化橘红现代炮制工艺见表2-3。总体而言,橘红、化橘红的炮制方法大体经历了从火制到水制、再到水火共制的发展历程。
表2-2 橘红、化橘红历代炮制法
续表
表2-3 化橘红现代炮制工艺
续表
续表
总体而言,宋以前,橘红产地加工工艺由于受到行业发展限制,无系统的文献记述,直至宋代苏颂《本草图经》才首现橘红采收、加工方法的文字记载。随着明清以后药商行规模化,本草文献对橘红、化橘红加工方法的描述更为具体,橘类橘红要求去白需极净,而化州橘红则出现不同规格的产品,包括七爪、五爪、象眼块等,标志着化橘红药材的产地加工成为独立行业,相比橘类橘红,国内市售的化橘红去瓤程度降低,只需去掉部分中果皮即可,这或与化橘红中果皮较厚、去除工艺烦琐有关。至民国后,出现用于出口的化州柚外果皮及化州柚幼果、化橘红胎的加工工艺。橘红的炮制工艺最早可追溯至南北朝时期,从古至今大体经历了从火制到水制、再到水火共制的炮制进程。橘红最早以鲤鱼皮制,从《普济方》卷六十四可知鲤鱼皮具有消骨鲠的作用,而在橘红功效的演变历史中,橘红最早于唐朝时用于“治卒食噎”,可推测早期橘红以鲤鱼皮制的目的可能是增强橘红治鱼骨哽噎的作用。宋元时期新增焙、炒橘红及盐橘红,明清时期则新增蜜制、土制、姜制、白矾制的辅料制法,现代炮制规范中橘红仅延续了盐制、蜜制的炮制方法,化橘红则延续清炒与蜜炙法。盐橘红是本草文献中记载最多的橘红炮制品,明代薛己《本草约言》:“陈皮……去白入手太阴经。盐炒者最能降气。”说明盐炒可增强橘红下气消痰的功效,引药下行。盐制化橘红则较为少见,这可能是由于道地的化橘红本身理气消痰的能力极强,无须以盐辅助下气。《雷公炮炙论通解》与叶定江、原思通主编的《中药炮制学辞典》解释了蜜炙橘红、化橘红可增强润肺之功,橘红归肺、脾二经,可宽中理脾,使用土炒法可加强其补脾和胃的功能。此外,橘红还兼有发汗解表作用,而姜汁可发散还可温散,现代药理学也表明姜汁可有效促进血液循环,增加汗腺分泌以至发汗,作为辅料炮制可与橘红解表功能起协同作用。白矾即明矾,主含硫酸铝钾复盐,味酸涩,性寒,可收敛止血,祛风痰,在炮制过程中还能起防腐作用,明代《赤水玄珠》用明矾炒广橘红治痰稠壅盛、体肥实而喘者,推测用明矾炒可中和化橘红的辛温之性,并增强化痰功效。橘红因其味辛,不宜单服、久服,而化橘红之性则更为峻烈,炒制可降低药物的辛散峻烈之性。蜜炙法除上述可增强橘红、化橘红的润肺之功外,同时还可使峻药不急下行,毒药不伤肠胃,发挥增效减毒的作用,对于消伐太峻的道地化橘红来说,炒制、蜜制对其应用有重要意义。
当代研究者们对化橘红的产地加工进行了工艺优化,黄兰珍等以化橘红外观色泽、香味及柚皮苷含量为指标(HPLC测定),考察静电干燥、真空热干、烘干及自然干4种干燥方法对中药原药材的影响,结果表明静电干燥法要明显优于另外3种干燥方法。伍柏坚等通过均匀设计对毛橘红的烫煮时间、水温、干燥温度及时间进行数据回归建模,考察4个因素对毛橘红质量的影响,优选出的毛橘红最佳烫煮工艺条件为:在80℃的水温下烫煮1分钟,并在温度为70℃下干燥80小时。
现代有研究者对化橘红药材的软化及干燥工艺进行优化,有利于化橘红饮片的炮制标准规范化。徐小飞通过综合评分比较闷润法、蒸汽温润法、减压水润法,优选化橘红最佳的软化工艺,并运用多指标综合比较恒温干燥法、真空干燥法及微波干燥法,优选出化橘红最佳的干燥方法,最终选择蒸汽温润法、微波干燥法分别作为最佳软化法和干燥法。
现代化橘红加工炮制工艺研究主要集中于其干燥、软化及烫煮工艺,而对蜜炙化橘红等常用炮制品的炮制机制、工艺优化,有待进一步研究。