



手术安全核查是由具有执业资质的手术医师、麻醉医师和手术室护士三方(以下简称三方),分别在麻醉实施前、手术开始前和患者离开手术室前,共同对患者身份和手术部位等内容进行核查的工作。核查结果由麻醉师、手术医师和手术室护士三方共同签字确认。
1.确保患者身份、手术部位、手术方式正确。
2.确保麻醉、手术安全,降低手术风险。
3.减少医疗差错、事故,保证患者安全。
1.手术室建立并落实手术安全核查制度及核查流程,手术安全核查率达100%。
2.从患者进入手术室后在对其进行任何医疗操作前,手术医生、麻醉医生、手术护士都必须对手术患者基本资料、部位、术式和用物等与该项医疗操作相关信息进行核对并记录,核对无误后方可进行。
3.手术安全核查必须按照手术安全核查表的步骤及内容依次进行,每一步核查无误后方可进行下一步操作,三方确认后分别在手术安全核查表上签名并归档保管。
4.手术室质量控制小组应定期对手术安全核查执行情况进行督导、检查、分析、反馈,并持续质量改进。
5.职能部门应加强对手术安全核查制度实施情况的监督与管理,提出持续改进的措施并加以落实。
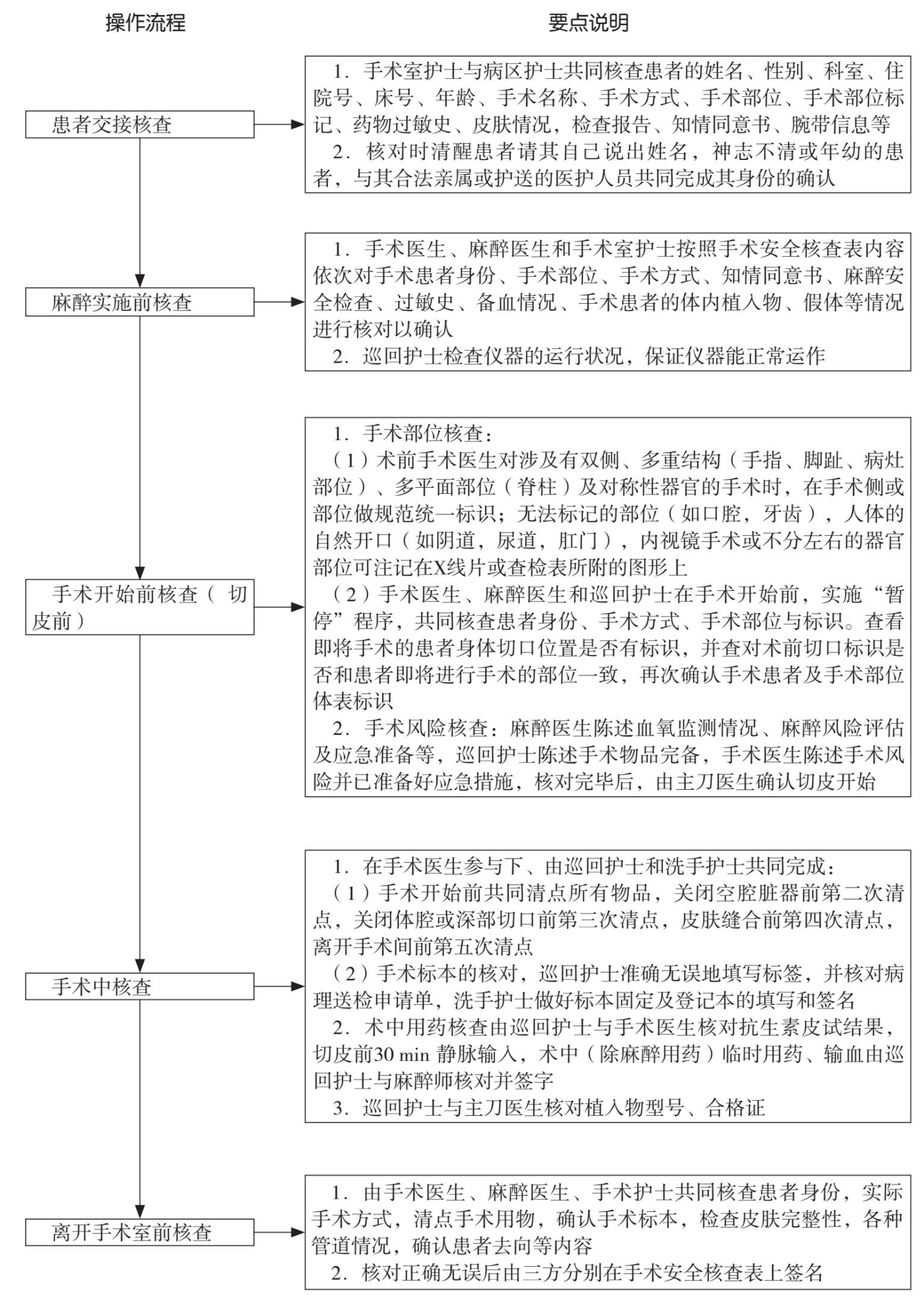
1.患者交接核查:手术患者到达手术室交接区,手术室护士与病区护士共同核查患者的姓名、性别、科室、住院号、床号、年龄、手术名称、手术方式、手术部位、手术部位标记、药物过敏史、皮肤情况,检查报告、知情同意书、腕带信息,并邀请患者或家属参与核对。
2.麻醉实施前:
(1)手术医生、麻醉医生和手术室护士按照手术安全核查表内容依次对患者身份、手术部位、手术方式、知情同意书、过敏史、备血情况、患者的体内植入物、假体等情况进行核对。
(2)仪器设备核查:巡回护士和麻醉医生分别检查仪器的运行状况,保证仪器能正常运作。
3.手术开始前(切皮前):
(1)手术部位核查:①术前手术医生对涉及有双侧、多重结构(手指、脚趾、病灶部位)、多平面部位(脊柱)及对称性器官的手术时,在手术侧或部位做规范统一标识;无法标记的部位(如口腔,牙齿),人体的自然开口(如阴道,尿道,肛门),内视镜手术或不分左右的器官部位可注记在X线片或检查表所附的图形上。②手术医生、麻醉医生和巡回护士在手术开始前,实施“暂停”程序,共同核查患者身份、手术方式、手术部位与标识。查看即将手术的患者身体切口位置是否有标识,并查对术前切口标识是否和患者即将的手术部位一致,再次确认手术患者及手术部位体表标识。
(2)手术风险核查:麻醉医生陈述血氧监测情况及麻醉风险评估,手术护士陈述手术物品合格完备,手术医生陈述手术风险,三方确认已准备好应急措施后,由主刀医生确认切皮开始。
4.术中核查:在手术医生参与下、由巡回护士和洗手护士共同完成:
(1)手术开始前共同第一次清点所有物品,关闭空腔脏器前第二次清点,关闭体腔或深部切口前第三次清点,皮肤缝合前第四次清点,离开手术间前第五次清点。
(2)手术标本的核对:巡回护士准确无误地填写标签,并核对病理送检申请单,洗手护士做好标本固定及登记本的填写和签名。
(3)术中用药核查由巡回护士与麻醉医生核对抗生素皮试结果,切皮前30 min静脉输入,术中( 除麻醉用药)临时用药、输血由巡回护士与麻醉医生核对并签字。
(4)巡回护士与主刀医生核对植入物的型号、合格证、条形码等。
5.患者离开手术间前,由手术医生、麻醉医生、手术护士共同核查患者身份、实际手术方式、清点手术用物、确认手术标本、检查皮肤完整性及各种管道情况,确认患者去向等内容,正确无误后由手术医生、麻醉医师和巡回护士签字确认。