



胰腺癌是恶性程度很高的消化系统肿瘤,发病率在全球范围内逐年升高,其发生是多基因病变、多步骤、多阶段的演变进程。迄今为止,手术仍是胰腺癌综合治疗体系中最核心的手段,能否行根治性切除是影响胰腺癌预后的重要因素。胰腺癌起病隐匿、恶性程度高、缺乏特异性临床表现,确诊时多数患者已失去根治性手术切除的机会,因此攻克治疗胰腺癌这一全球性难题仍然任重道远。伴随现代遗传学、分子生物学等相关学科的快速发展,学者们发现肿瘤的发生、发展、侵袭、转移与基因表达异常密切相关。通过对遗传信息及其表达机制的深入研究与探索,可帮助人们逐步了解胰腺癌的致病机制,并为早期预防、早期诊断和根治性治疗提供切实有效的方法。
基因突变对肿瘤的演进发挥非常重要的作用,当前研究已发现多种癌基因和抑癌基因,此类传统遗传学的研究解释了许多复杂的临床现象,为解开生命奥秘与征服疾病带来令人欣喜的进展。然而,当生物体表现型(phenotype)改变后,许多基因碱基序列并未相应发生改变,传统遗传学尚无法对此类现象进行解释。肿瘤的形成和发展主要有遗传学与表观遗传学两大机制。经典遗传学认为遗传的分子基础物质为核酸,生命的遗传信息全部存储在核酸序列中,碱基序列的变更可引发表现型的改变,且这种改变能从亲代传递到子代。然而,伴随遗传学的快速进展,学者们发现,在基因的DNA序列不发生改变的前提条件下,组蛋白、DNA、染色质水平的修饰亦会造成基因表达模式的变化,且这种改变也能从上一代传递到下一代,导致可遗传的表现型变化,此种表现型变化并未直接涉及基因的碱基序列改变,而是“表观(apparent)的变化”,故被称为“表观遗传变异(epigenetic variation)”,又称“表观遗传修饰(epigenetic modification)”。1939年,生物学家Waddington首先在《现代遗传学导论》中提出“epigenetics”这一术语,1942年,他将表观遗传学阐释为一个控制从表观基因型(epigenotype)到表现型的机制。1987年,Hollidy提出,应在两个层面上研究高等生物的基因属性:第一个层面是基因的世代间传递规律,此为遗传学;第二个层面是生物从受精卵进展到成体的发育过程中基因活性变化的模式,这是表观遗传学。1999年,Wollfe将表观遗传学定义为“研究没有DNA序列变化的、可遗传的基因表达改变。”
当前对表观遗传学的普遍定义为:“在基因的DNA碱基序列未发生改变的情况下,基因功能发生可遗传的遗传信息变化,并最终导致可遗传的表型变化。”表观遗传有3个特征:①可遗传性,可通过有丝分裂或减数分裂在细胞或个体世代间遗传;②可逆性的基因表达调节(基因活性或功能改变);③没有DNA碱基序列的变化或不能用DNA序列变化来解释。因此,可以认为基因组包含两类遗传信息:一类为传统意义上的遗传信息,由DNA碱基序列提供生命所必需的模板,即遗传编码信息;另一类为表观遗传学信息,影响基因转录活性而不涉及DNA序列的改变,由其决定何时、何地、以何种方式去应用遗传信息的指令。
研究胰腺癌的表观遗传学,对于明确肿瘤的发生、发展机制,寻找肿瘤诊断、分期、判断预后的标志物,开展预防、干预治疗方面具有重要价值,是当前肿瘤科学研究最活跃、最具有发展前景的领域之一。新近研究发现,胰腺癌的发生发展受遗传学和表观遗传修饰的影响,基因突变或缺失等遗传学改变参与肿瘤的形成,DNA甲基化、组蛋白修饰、RNA干扰、染色质重塑等表观遗传学修饰与基因表达密切相关。伴随基因组筛选技术的飞速发展,胰液中DNA甲基化定量检测已被认为是诊断胰腺癌的潜在手段,以DNA甲基化与组蛋白乙酰化为基础的表观遗传学研究已成为胰腺癌诊治领域中的新方向。
甲基化是基因组DNA的一种主要表观遗传修饰形式,是调节基因组功能的重要手段,在明确胰腺癌的发病机制、早期诊断、靶向治疗等方面具有重要意义。DNA甲基化是由DNA甲基转移酶(DNA methyltransferases,DNMTs)催化,以S-腺苷甲硫氨酸(SAM)为甲基供体,将甲基转移到特定碱基上,使胞嘧啶转变为5-甲基胞嘧啶(5mC),但并不改变DNA序列和遗传密码,具有可逆性。DNA甲基化对维持染色体结构具有重要作用,与X染色体失活、基因印记和肿瘤的发生发展密切相关。真核生物体内甲基化状态主要分为3种:持续的低甲基化状态,如持家基因;诱导的去甲基化状态,如发育阶段的一些基因;高度甲基化状态,如女性的一条缢缩的X染色体。DNA甲基化的方式主要包括两种:腺嘌呤甲基化和胞嘧啶甲基化。胞嘧啶甲基化是在DMT(DNA甲基转移酶)的作用下,CpG(CNG,CCGG)位点胞嘧啶C5位被甲基化;腺嘌呤甲基化是通过DAM(DNA腺嘌呤甲基转移酶)识别回文序列GATC,此位置两条链的腺嘌呤在N-6位置上同时被甲基化,同时SAM转变为SAH(S-腺苷高半胱氨酸)。DNA甲基化的生物学意义在于通过影响基因的表达状态发挥作用:①通过该表达基因调控区域DNA甲基化程度调控基因转录;②参与基因组防御功能:通过高度甲基化使转座子等外源DNA处于沉默状态;③提高环境适应能力:在不改变基因型的情况下,通过甲基化修饰产生可遗传的新表型。
脊椎动物中的CG序列(CpG二核苷酸)是DNA甲基化发生的主要位点,该位点在基因组中呈不均匀分布且广泛存在。通常将基因组中富含CpG的一段DNA称CpG岛(CpG island),其长度约为1~2kb,主要位于基因启动子区,该区在正常状态下一般为非甲基化的,当其发生甲基化后,常导致基因转录沉默,致使部分重要基因如抑癌基因、DNA修复基因等功能丧失,导致正常细胞的生长分化调控失常、DNA损伤无法及时修复,影响多种肿瘤的发生发展,如胰腺癌、胃癌、乳腺癌、肺癌、结肠癌等,众多恶性肿瘤都不同程度地存在一个或多个肿瘤抑制基因CpG岛甲基化。伴随特异基因启动子区的异常高甲基化,整个基因组中普遍存在低甲基化现象,这种现象主要发生在DNA重复序列中,如长散布元件(LINES)、微卫星DNA、Alu顺序等,进而可造成基因组不稳定,与肝细胞癌、宫颈癌、尿道上皮细胞癌等多种肿瘤有关。此外,当甲基化对印记基因修饰紊乱后亦会造成印记丢失、抑制和刺激生长的信号失衡,进而引发多种肿瘤。DNA甲基化过程主要通过DNA甲基转移酶家族催化实现。碱基的共价修饰主要包括:胞嘧啶甲基化、腺嘌呤甲基化和鸟嘌呤甲基化。哺乳动物中DNA甲基转移酶主要包括4种:DNMT1、DNMT2、DNMT3a和DNMT3b。DNMT1 作为DNA复制复合物的组分,主要诱导半甲基化状态的DNA双链分子上与甲基胞嘧啶对应的胞嘧啶甲基化,维持DNA新生链的甲基化状态及复制过程中甲基化位点的遗传稳定性;DNMT2为tRNA的甲基转移酶,仅有微弱的DNA甲基转移酶活性;DNMT3家族则主要催化CpG从头甲基化,DNMT3包括两个从头甲基转移酶DNMT3a、DNMT3b和一个调节蛋白DNMT3L。DNMT3a与DNMT3b可在未甲基化的DNA双链上进行从头甲基化而无须母链的指导,二者根据细胞类型和发育阶段对不同的位点进行甲基化修饰,可能直接作用于DNA序列或者在RNAi的辅助下的DNA甲基化,在胚胎发育中起重要的作用。
研究发现,胰腺癌中基因组整体甲基化水平降低,致使遗传不稳定性增加;组织特异性基因的启动子区域出现从头甲基化,抑癌基因过度甲基化而失活,癌基因多表现为甲基化不足或去甲基化,导致重新开放或异常表达,从而促进肿瘤发生与发展。
(一)胰腺癌与DNA高甲基化
既往研究发现,高甲基化介导的基因失活是胰腺癌发生与发展进程中的普遍现象。在人类胰腺良性、恶性肿瘤中可发现CpG岛超甲基化而致使表达沉默,主要包括TSLC1/IGSF4、cyclin D2、SOCS-1、RASSF1A、CDH13、DUSP6、WWOX、RUNX3、APC和HHIP(hedgehog interacting protein)的异常与胰腺癌的关系已获广泛认可。
p16 基因定位于人类染色体9p21,全长为8.5kb,包括2个内含子和3个外显子,编码分子量为16000的核酸蛋白p16,后者包含一个148个氨基酸的开放阅读框架,并由4个回钩状重复序列构成其空间构型。p16蛋白是CDK4的抑制因子(CDK4I),在细胞周期中发挥着重要的作用,它可竞争性结合细胞周期素依赖性激酶4蛋白(CDK4),使之不能与细胞周期素D1结合,避免Rb蛋白磷酸化失活。胰上皮内瘤变属癌前病变, p16 基因启动子区高甲基化,预示其可能趋向胰腺癌发生、发展。 ppENK 基因和抑制肿瘤细胞生长有关,它定位于8q23-24,包括4个外显子和3个内含子。作为神经肽介质基因, ppENK 基因编码产物为阿片样生长因子:甲硫氨酸-脑啡肽,在大脑、胰腺、心脏、胃肠平滑肌和骨骼肌等多种组织中均可表达,参与包括反射、疼痛、心脏功能和细胞凋亡等多种机制,对包括胰腺癌在内的多种肿瘤发挥负生长调节作用。研究发现,在胰腺癌前病变-胰上皮内瘤(PanIN)和胰腺癌细胞中均发现 ppENK 过度甲基化,在胰上皮内瘤中, ppENK 甲基化率随其病变分期递增而增加,其抑制作用与 ppENK 启动子GpG岛甲基化干扰顺式作用转录因子与启动子的结合相关。目前多认为 ppENK 和 p16INK4a 甲基化是胰腺癌发生发展过程中的中晚期事件。Zhu等通过检测胰腺导管腺癌患者病灶中黏蛋白4(MUC4)的表达及启动子甲基化状态,发现从正常组织到癌前病变甚至胰腺癌,mRNA的表达和DNA过度甲基化的频率呈现上升趋势,提示 MVC4 基因mRNA的高表达和DNA超甲基化可能参与胰腺癌演进过程。
采用高通流量寡核苷酸微阵技术研究胰腺癌的诸多甲基化位点,发现4种胰腺癌细胞系中将近475个候选基因可被DNA甲基转移酶抑制剂5-aza-dC诱导重表达,有11个基因存在高甲基化,如 Reprimo 、 UCHL1/ PGP9.5 在80%的胰腺癌中呈现高甲基化状态。甲基化差异分析研究胰腺癌标本,发现27个CpG岛存在甲基化异常, SPARC 与 TFPI-2 在正常的胰腺上皮细胞中表达,而在多数胰腺癌细胞系中并不表达。Ito等人的研究发现,在人类胰腺癌细胞中,胰腺导管腺癌的水闸蛋白18(Cldn18)在转录水平受到蛋白激酶C(PKC)信号通路调节及DNA甲基化限制。 BNIP3 是低氧诱导的凋亡前基因,其丢失能够增加细胞对低氧诱导凋亡与化疗药物吉西他滨的耐受性。
DNA超甲基化与胰腺癌的生长、侵袭、转移与化疗药物耐药性相关, SPARC 基因表达有利于增加胰腺癌对化疗和放疗的敏感性。 WWOX 属抑癌基因,能抑制胰腺癌细胞凋亡与集落形成。TFPI-2(组织因子通路抑制2)可维持细胞外基质完整性,抑制胰腺癌细胞增殖、转移与侵袭力。Zhang等人研究胰腺癌细胞株中神经元正五聚蛋白2(NPTX2)的表达水平和其启动子甲基化水平之间的关系,发现经DNMT抑制剂5-氮-2-脱氧胞苷(5-aza-dC)处理后细胞中NPTX2的表达重新恢复,NPTX2的异位表达使Panc-1细胞停止在G0/G1期,可显著促使细胞凋亡,减少细胞增殖、迁移和侵袭,同时细胞周期蛋白亦显著下调,该基因主要发挥抗肿瘤效应,其低表达与启动子超甲基化有关,且可能参与胰腺癌发生机制。 RASSFIA 基因属RAS相关域1基因家族,人类 RASSFIA 位于人类第3号染色体短臂(3p21.3)上,其编码的蛋白预测分子量为39000,包含一个ras蛋白相关域与一个氨基端二酰甘油结合域。 RASSFIA 是一种候选肿瘤抑制基因,主要作用于ras蛋白相关的细胞信号转导途径,表达的RASSFIA蛋白可与ras蛋白结合,进而诱导细胞凋亡和抑制细胞周期素D1聚合以阻断细胞周期发展。包括胰腺癌在内的部分恶性肿瘤中 RASSFIA 表达明显降低,且其主要机制与基因突变无关,而是 RASSFIA 启动子区Cpc岛超甲基化所致。常见基因甲基化的异常高表达及其染色体位点和功能详见表5-1。
表5-1 胰腺癌常见基因甲基化异常高表达及其染色体的位点与功能
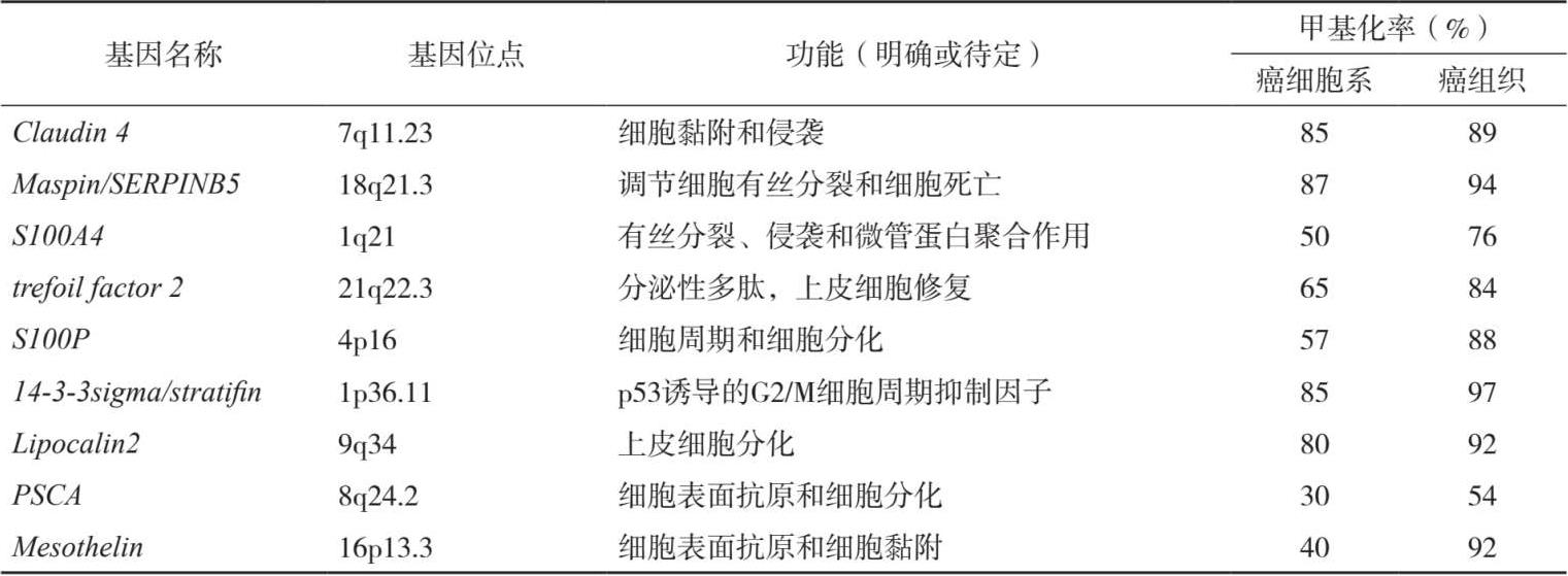
(二)胰腺癌与DNA低甲基化
DNA低甲基化具有肿瘤特异性,通过筛查检测DNA甲基化水平,对肿瘤的早期诊断、治疗及预防发挥重要意义。DNA低甲基化与维生素B 12 、叶酸代谢异常相关,包括全基因组整体的低甲基化和局部位点的低甲基化。叶酸致使DNA低甲基化的可能机制包括:叶酸盐主要是5-甲基四氢叶酸(5-甲基THF),其作为甲基供体在生成S腺苷甲硫氨酸(SAM)的反应中发挥重要作用,使高半胱氨酸经甲硫氨酸转变为SAM。SAM在DNA中可以使特定的胞嘧啶甲基化,从而调控基因的表达。而叶酸缺乏的情况下,细胞中SAM减少而导致DNA低甲基化,可致原癌基因表达而发生肿瘤。亚甲基四氢叶酸还原酶的缺乏可能导致DNA低甲基化和染色体的丢失,而全基因组的低甲基化可增加基因的不稳定性,其主要致病途径包括:①DNA低甲基化可致突变率增加:低甲基化状态能激活原癌基因而形成突变热点、增加染色体不稳定性,使转座子异常表达而引发基因表达异常,导致细胞恶变;②DNA低甲基化可致杂合丢失:如在尿道上皮细胞癌中,位于1号、9号、16号染色体的Sat2、Sat3重复序列的低甲基化能导致该区的异染色质解压缩,从而使染色体重组的发生率提高,并且这种重复序列的低甲基化与9号染色体的杂合性缺失的出现呈显著相关;③DNA低甲基化致基因激活作用。
尽管癌细胞普遍存在基因组低甲基化现象,但不同肿瘤类型的DNA低甲基化规律呈现出一定的特异性。DNA低甲基化可能是肿瘤细胞染色体重构不可或缺的成分,进而导致细胞表型的变化。既往研究证明:单拷贝基因的低甲基化可能发生在肿瘤转移的过程中,此阶段基因功能的选择基于低甲基化的随机性。低甲基化提高了癌细胞对不断变化的肿瘤组织微环境的适应能力;全基因组的低甲基化与染色质的重构和癌细胞中核组织分裂相关,主要反映在组蛋白修饰酶的许多变化及其他染色质调节器中;部分DNA低甲基化可能作为细胞分裂周期的结果发生,干扰DNA复制与DNA甲基转移酶之间的协调作用。在肿瘤基因组中,基因启动子CpG岛去甲基化可促进抑癌基因的表达,因此极有可能成为胰腺癌基因治疗的新靶点。DNA低甲基化如何与其他致癌因素起协同作用以促进肿瘤发生仍有待进一步研究。深入研究以明确DNA低甲基化改变和肿瘤发展的相关性,对肿瘤的早期诊断、判断肿瘤亚型、分析肿瘤对化疗药物的敏感性、辅助治疗及判断预后具有深远的意义。常见的基因甲基化异常低表达及其染色体的位点和功能详见表5-2。
表5-2 胰腺癌常见基因甲基化异常低表达及其染色体的位点与功能
肿瘤时常伴随不同形式的组蛋白修饰、多梳单位和异染色质蛋白1等病变,引发核小体结构发生变化,导致染色质重塑,且影响各类转录因子与DNA的结合而影响基因的转录。
真核细胞的基因组DNA在细胞核中以染色质形态存在,染色质是由DNA、组蛋白、非组蛋白和少量的RNA组成,核小体是其基本组成单位。核小体由DNA双螺旋分子缠绕组蛋白八聚体(H2A、H2B、H3和H4各两分子)形成,其N-末端可通过乙酰化、磷酸化、泛素化、甲基化、ADP核糖基化等进行翻译后修饰,其中以乙酰化和甲基化修饰尤为重要,与基因转录调节、基因组整合关系密切。组蛋白乙酰化状态受到组蛋白乙酰化酶(histone acety transferases,HATs)与组蛋白去乙酰化酶(histone deacetylases,HDACs)双重调节,其修饰部位主要发生在N-端保守的赖氨酸残基上,如组蛋白H3Lys9、H3Lys14、H3Lys18、H3Lys23及H4Lys5、H4Lys8、H4Lys12、H4Lys16。组蛋白乙酰化是一个可逆的动态过程,HAT将乙酰辅酶A的疏水乙酰基转移到核心组蛋白氨基末端上特定Lys残基的ε-氨基基团,从而中和掉一个正电荷,使组蛋白与DNA之间相互作用减弱,染色质呈转录活性结构,且DNA易于解聚、舒展,有利于DNA模板与转录因子相结合而激活转录;而HDAC通过组蛋白N-端的去乙酰化,使组蛋白带正电荷,从而与带负电荷的DNA紧密结合,使染色质呈致密卷曲的阻抑结构而抑制转录。通常认为组蛋白氨基末端赖氨酸残基的高乙酰化与染色质松散及基因转录激活有关,而低乙酰化与基因沉默或抑制相关。因此,由HAT和HDAC异常引发的组蛋白乙酰化的失衡能影响正常功能的基因表达,导致肿瘤的发生。
组蛋白磷酸化主要通过影响信号传导通路相关激酶的活性,活化c-fos基因与H3的磷酸化相关。联合应用EGFR抑制剂和MAPK抑制剂能有效抑制胰腺癌细胞生长,MEK抑制剂亦可增加胰腺癌细胞对化疗药物的敏感性。甲基化亦是组蛋白修饰的重要方式,可调节相应位点的基因表达与维持染色质结构,组蛋白甲基化位点多位于H3与H4的赖氨酸和精氨酸残基上。一个组蛋白上的赖氨酸残基至多可被3个甲基修饰,通过不同位置的甲基化标记可判断基因的激活状态,如H3K9、H4K20甲基化与基因沉默相关,而H3K4、H3K36、H3K79甲基化却能使基因活化。组蛋白赖氨酸甲基化依据其甲基化位点的不同可呈现不同的生物学效应。普遍认为,H3K9(组蛋白H3第9位赖氨酸残基)和H3K27甲基化与基因转录抑制关系密切。组蛋白甲基化和DNA甲基化可联合作用共同参与抑癌基因沉默而诱发肿瘤发生发展。
在基因表达的复制和重组过程中,相应基因特别是基因调控区的染色质包装状态,核小体、组蛋白及对应的DNA分子会发生系列改变,与基因表达调节所伴随的染色质结构和位置的改变的现象称为染色质重塑(chromatin remodeling)。
DNA通过与组蛋白结合经核小体、螺线管、染色质等多级的反复折叠缠绕,使其处于高度压缩状态,即遗传物质在有限的空间中完成复制和转录活动,并且在有限的体积中保证基因失活和激活状态的转变。染色质重塑主要包括两种类型:①依赖ATP的物理修饰:通过ATP水解释放的驱动能量,组蛋白和DNA的构象发生局部变化;②共价性化学修饰:主要包括组蛋白末端乙酰化、磷酸化、甲基化与泛素化等修饰,被统称为“组蛋白密码”,参与基因转录等染色质调控过程。染色质重塑复合物、组蛋白修饰酶的突变均与转录调控、DNA重组、细胞周期、DNA甲基化、DNA复制和修复的异常密切相关,这些异常可引发生长发育畸形、智力发育迟缓甚至引发肿瘤。
多梳(polycomb)是指兆道尔顿的大分子复合物,参与维持胚胎干细胞生物学和个体器官生长发育,部分基因在胚胎发育期静默可持续到整个生命过程,具有持久静默作用,此现象称为“转录后记忆”。多梳导入早期胰腺癌细胞,能降低对化疗药物的耐药性,静默癌基因的表达。异染色质(heterochromatin)是指细胞在整个细胞周期内都处于凝聚形态的染色质,如端粒、着丝粒等,异染色质不具有转录活性。异染色质蛋白1(HP1)最初从果蝇多线染色体异染色质中被分离出,包含chromo结构域与chromo阴影结构域两个高度保守的结构区域,是组成异染色质的重要结构蛋白。HP1与花斑位置效应现象相关,能引起稳定的转录沉默,在基因调控、端粒保护与维持、组装染色质上发挥重要作用。此外,异染色质蛋白1也可与HDACs共同作用使组蛋白去乙酰化,HP1的染色区可特异性地与甲基化的H3K9相互作用,在基因调控中发挥重要作用。
肿瘤发生发展过程中可出现不同程度的DNA甲基化修饰,故通过对启动子区高甲基化CpG岛的筛查检测可帮助发现因DNA甲基化沉默的抑癌基因。该技术的原理主要是通过重亚硫酸钠修饰,将目的序列中未甲基化状态的胞嘧啶脱氨基转变成尿嘧啶,而甲基化的胞嘧啶不会发生转变,然后样品经DNA测序技术或PCR技术等对甲基化胞嘧啶进行特异性分析,达到检测甲基化胞嘧啶的目的。DNA异常甲基化的筛查用于肿瘤的诊断主要体现在3个方面:①CpG岛异常甲基化可通过肿瘤细胞的活组织或肿瘤来源的DNA来检测;②CpG岛甲基化异常可作为肿瘤诊断、化疗反应与预后复发的一种标志物;③非癌性组织中CpG岛异常甲基化可能作为肿瘤风险评估的一种标志物。在正常组织与癌前病变组织中发现表观遗传中的DNA甲基化异常,有可能作为监测正常细胞向肿瘤细胞恶性转化的生物学指标,为预测肿瘤的恶变提供新的诊断方式。
微阵列技术先后应用于乳腺癌、肺癌和胰腺癌等肿瘤CpG岛甲基化研究,相应的CpG岛甲基化谱不仅可作为早期诊断指标,还与肿瘤的病理分型、药物治疗敏感性和预后判断密切相关,亦是胰腺癌家族史的高危人群的筛查标志物。微阵列检测胰液中 NPTX2 、 SARP2 与 CLDN5 基因甲基化异常发生频率,发现75%的胰腺癌患者存在DNA甲基化异常,而良性对照组均无甲基化异常;62%存在p16高甲基化,而良性胆道疾病组为13%,胰腺炎组为8%。应用定量PCR技术检测胰液中6个候选基因( cyclin D2 、 ppENK 、 FOXE1 、 NPTX2 、 p16 和 TFPI2 )的甲基化,发现11例胰腺癌患者中有9例胰液中至少2个基因甲基化大于1%,而64例非肿瘤患者的基因甲基化却小于1%(敏感性82%;特异性100%; P <0.0001),且慢性胰腺炎患者胰液中基因甲基化发生率低于胰腺癌患者。
肿瘤中许多特异癌基因也可呈现低甲基化,且伴随肿瘤的发展,它们的表达有不同程度的增加。Sato等采用基因芯片筛查胰腺癌标本,发现其中 maspin 和 S100P 存在低甲基化和表达增加。S100P在绝大多数胰腺癌组织中存在过度表达,在PanIN l级即可见到S100P过度表达,且随着PanINs病变程度加剧而表达增强,提示 S100P 的低甲基化是其激活的可能途径,S100P可能会成为有价值的早期诊断胰腺癌的肿瘤标志物。胰腺癌血清 RUNX3 基因的异常甲基化较常见抑癌基因突变的敏感性更高,可能作为胰腺癌的肿瘤标志物。胰腺病变时细胞DNA可脱落至胰液,故胰液有助于诊断包括胰腺癌在内的胰腺相关疾病。正常十二指肠液中亦存在部分基因高甲基化,采用基因甲基化检测诊断胰腺癌,必须通过选择性胰管插管收集纯胰液,当前仍需进一步的大样本研究以明确最佳甲基化标志物,指导胰腺癌的早期诊断、癌变风险评估,并帮助寻找最佳检测方法及提高其敏感性和特异性。
甲基化CpG岛扩增技术联合差异性分析方法分离出系列甲基化的异常CpG岛,发现其中超过90%的胰腺癌患者存在 ppENK 基因高甲基化。胰腺癌存在特异性基因高甲基化表达,14%胰腺癌存在CpG岛甲基化表型(CIMP),但CIMP与胰腺癌的病理类型、临床分期和生物学关系尚有待深入研究。既往研究曾分析胰腺癌血浆中异常的分子标志物,如突变型 K-ras 基因,但此基因一般在胰腺癌中晚期才可检查出,且血液循环中肿瘤源性DNA异常的浓度非常低。因突变基因存在个体差异,故采用DNA甲基化异常标志物代替基因突变可能是今后筛查胰腺癌的重点研究方向。鉴于这些基因广泛涉及肿瘤细胞信号转导的各个途径,其甲基化状态决定肿瘤的生物学特性,因此通过分析不同的甲基化模式将有利于肿瘤的诊断、预后分析及治疗方案的优化选择。
不同于基因突变,肿瘤发生发展过程中的DNA甲基化、组蛋白乙酰化等表观遗传修饰改变可以动态逆转。运用表观遗传学理论治疗胰腺癌主要从抑制DNA甲基化和抑制组蛋白的脱乙酰基两个方面着手。通过特异性抑制DNMT活性,如竞争性底物(发夹式半甲基化寡核苷酸)、小分子抑制物(SAH)、反义寡核苷酸、核苷类似物(5-aza、5-aza-dC)等,可有效抑制甲基化的发生。研究表明:5-aza-dC能抑制胰腺癌细胞株生长,该效应和干扰素相关性基因的活化相关,并能增加TNF、顺铂和吉西他滨的化疗敏感性,且能诱导多种雄激素抗原,对研发免疫调节药物具有重要意义。但有相关研究发现DNMT抑制剂治疗胰腺癌可能导致癌基因表达上调,增强肿瘤细胞的侵袭力,呈现出一定的毒性作用和致突变性。新近研究发现,胞苷类似物Zebularine可抑制DNA甲基化,具有化学稳定性好、适合口服、细胞低毒性等特点,其全部消除DNMT1的效应的同时,亦可部分消除DNMT3a和DNMT3b的作用,可持久有效地抑制胰腺导管细胞癌Cf-Pac-1中p16的表达。此外,部分HDAC抑制剂(比如TSA和FR901228)已被证实具有抑制肿瘤生长与诱导细胞凋亡的作用。近年来,SAHA、MS-275、CI-994、丁酸盐、TSA等多种HDAC抑制剂已陆续进入Ⅰ期和Ⅱ期临床试验。 MUC2 基因5’端转录结合位点富含甲基化的H3K9、乙酰化的H3K9与H3K27,MUC4主要受到DNMT、HDAC的调控作用,应用HDACs抑制剂对胰腺癌进行治疗后,观察该抑制剂的疗效良好,不良反应较少。联合应用HDACs抑制剂与其他抗肿瘤药物具有十分广阔的前景,如联合应用DNMT抑制剂与HDACs抑制剂能重新激活抑癌基因,促进肿瘤细胞凋亡,5-aza-d与TSA联用能相应减少5-aza-dC的不良反应并发挥协同增效作用。
诚然,表观遗传学的研究已成为基因组测序后的人类基因组重大研究方向与探索热点之一,此飞速发展的科学研究领域从分子水平揭示了复杂的生物学现象,为解开人类及其他生物的生命奥秘、造福人类健康带来欣慰暖心的希望。1999年在欧洲成立了人类表观基因组协会(human epigenome consortium,HEC),该协会于2003年10月正式宣布开始投资与实施人类表观基因组计划(human epigenome project,HEP),其主要任务旨在大规模检测并绘制出不同组织类型或疾病状态的人类基因组甲基化位点(methylation variable positions,MVP)图谱。MVP指在不同组织类型或疾病状态下,基因组序列中甲基化胞嘧啶的分布和发生概率。HEP计划可以进一步加深研究学者对人类基因组本质的认识,为探寻人类发育和疾病相关的表观遗传变异提供宝贵的蓝图。表观遗传学领域日新月异的研究进展无疑使得人们更透彻全面地明晰肿瘤的发生发展机制,具有十分重要的理论指导和实践引领意义。表观遗传学已成为生命科学研究的前沿与热点,研究胰腺癌表观遗传中各种因子突变致病的机制,将有助于理解胰腺癌表观遗传范畴的分子机制,从而更好地为胰腺癌的早期诊断、早期治疗、预测复发、评估预后及靶向治疗等方面提供崭新方法和优化途径。
(周泉波 陈汝福 叶会霖)
[1]王霞,王晖,张啸.胰腺癌中表观遗传修饰研究进展[J].世界华人消化杂志,2010,18(11):1141-1146.
[2]房静远.表观遗传修饰与肿瘤[M].上海:上海科学技术出版社,2003:46-76.
[3]高文涛,蔡辉华,徐泽宽,等.胰腺癌表观遗传学研究现状[J].中华胰腺病杂志,2009,9(4):285-288.
[4]Mark A,Dawson,Tony Kouzarides,et al.Cancer epigenetics:from mechanism to therapy[J].Cell,2012,150:12-27.
[5]Audrey Vincent,Joseph Herman,Rich Schulick,et al.Pancreatic cancer[J].Lancet,2011,378:607-620.
[6]Lomberk G,Mathison AJ,Grzenda A,et al.The sunset of somatic genetics and the dawn of epigenetics:a new frontier in pancreatic cancer research[J].Curr Opin Gastroenterol,2008,24:597-602.
[7]Sato N,Fukushima N,Matsubayashi H,et al .Aberrant methylation of Reprimo correlates with genetic instability and predicts poor prognosis in pancreatic ductal adenocarcinoma[J].Cancer,2006,107:251-257.
[8]Kumari A,Srinivasan R,Vasishta RK,et al.Positive regulation of human telomerase reverse transcriptase gene expression and telomerase activity by DNA methylation in pancreatic.cancer[J].Ann Surg Oncol,2009,16:1051-1059.
[9]Fukushima N,Sato N,Ueki T,et al.Aberrant methylation of preproenkephalin and p16 genes in pancreatic intraepithelial neoplasia and pancreatic ductal adenocarcinoma[J].Am J Pathol,2002,160:1573-1581.
[10]Lee KH,Lotterman C,Karikari C,et al.Epigenetic silencing of MicroRNA miR-107 regulates cyclin-dependent kinase 6 expression in pancreatic cancer[J].Pancreatology,2009,9:293-301.
[11]Sato N,Fukushima N,Hruban RH,et al.CpG island methylation profile of pancreatic intraepithelial neoplasia[J].Mod Pathol,2008,21:238-244.
[12]Yasuda K,Yashiro M,Sawada T,et al.ERas oncogene expression and epigenetic regulation by histone acetylation in human cancer cells[J].Anticancer Res,2007,27:4071-4075.
[13]Brune K,Hong SM,Li A,et al.Genetic and epigenetic alterations of familial pancreatic cancers[J].Cancer Epidemiol Biomarkers Prev,2008,17:3536-3542.
[14]Mahon PC,Baril P,Bhakta V,et al.S100A4 contributes to the suppression of BNIP3 expression,chemoresistance and inhibition of apoptosis in pancreatic cancer[J]. Cancer Res,2007,67:6786-6795.
[15]Omnra N,Li CP,Li A,et a1.Genome-wide profiling of methylated promoters in pancreatic adenocareinoma[J].Cancer Biol Ther,2008,7:1146-1156.
[16]Fukushima N,Walter KM,Uek T,et a1.Diagnosing pancreatic cancer using methylation specific PCR analysis of pancreatic juice[J].Cancer Biol Ther,2003,2:78-83.
[17]EstellerM.Cancer epigenomics:DNA methylomes and histone modification maps[J].Nat Rev Genet,2007,8:286-298.
[18]Sato N,Maehara N,Goggins M.Gene expression profiling of tumor-stromal interactions between pancreatic cancer cells and stromal fibroblasts[J].Cancer Res,2004,64:6950-6956.
[19]Yamada N,Nishida Y,Tsutsumida H,et al.MUC1 expression is regulated by DNA methylation and histone H3 lysine 9 modifi cation in cancer cells[J]. Cancer Res,2008,68:2708-2716.
[20]Matsubayashi H,Canto M,Sato N,et al.DNA methylation alterations in the pancreatic juice of patients with suspected pancreatic disease[J]. Cancer Res,2006,66:1208-1217.
[21]Wu LP,Wang X,Li L,et al.Histone deacetylase inhibitor depsipeptide activates silenced genes through decreasing both CpG and H3K9 methylation on the promoter[J].Mol Cell Biol,2008,28:3219-3235.
[22]Espino PS,Pritchard S,Heng HH,et al.Genomic instability and histone H3 phosphorylation induction by the Ras-mitogen activated protein kinase pathway in pancreatic cancer cells[J].Int J Cancer,2009,124:562-567.
[23]Sawabu N,Watanabe H,Yamaguchi Y,et al.Serum tumor markers and molecular biological diagnosis in pancreatic cancer[J].Pancreas,2004,28:263-267.
[24]Schernhammer E,Wolpin B,Rifai N,et al.Plasma folate,vitamin B6,vitamin B12 and homocysteine and pancreatic cancer risk in four large cohorts[J].Cancer Res,2007,67:5553-5560.
[25]Missiaglia E,Donadelli M,Palmieri M,et al.Growth delay of human pancreatic cancer cells by methylase inhibitor 5-aza-2'-deoxycytidine treatment is associated with activation of the interferon signalling pathway[J].Oncogene,2005,24:199-211.
[26]Jiang P,Watanabe H,Okada G,et a1.Diagnostic utility of aberrant methylation of tissue factor pathway inhibitor 2 in pure pancreatic juice for pancreatic carcinoma[J].Cancer Sci,2006,97:1267-1273.
[27]Ueki T,Walter KM,Skinner H,et al.Aberrant CpG island methylation in cancer cell lines arises in the primary cancers from which they were derived[J].Oncogene,2002,21:2114-2117.
[28]Li D,Xie K,Wolff R,et al.Pancreatic cancer[J].Lancet,2004,363:1049-1057.
[29]Kuroki T,Tajima Y,Kanematsu T.Role of hypermethylation on carcinogenesis in the pancreas[J].Surg Today,2004,34:981-986.
[30]Cavallari I,Silic-Benussi M,Rende F,et al.Decreased expression and promoter methylation of the menin tumor suppressor in pancreatic ductal adenocarcinoma[J].Genes Chromosomes Cancer,2009,48:383-396.
[31]Wu Ct,Morris JR.Genes,genetics and epigenetics:a correspondence[J].Science,2001:293:1103-1105.
[32]Chan AO,Rashid A.CpG island methylation in precursors of gastrointestinal malignancies[J].Curr Mol Med,2006,6:401-408.