



某种疾病或处于某种特殊健康状态下的个体,接种疫苗后会增加发生严重不良反应的风险,为避免这类不良反应的发生,在各种疫苗说明书中,都比较具体地规定了当个体存在某种疾病或处于某种特殊生理状态时不能或暂时不能接种疫苗,这就是接种疫苗的禁忌证。当有禁忌证存在时,不应接种相应的疫苗。在有禁忌证的情况下接种,产生的副反应可能给受种者造成严重的伤害,医生应该及时识别并避免为有禁忌证的个体接种相关疫苗。大多数禁忌证都是暂时的,当疾病(如急性传染病)恢复或特殊生理状态(如妊娠等)不存在时,可以补种疫苗。因此,禁忌证可分为一般(相对)禁忌证和特殊(绝对)禁忌证两类。不同疫苗的特殊禁忌证有所不同。
一般禁忌证又称为慎用证,是指对接种各种疫苗都属于禁忌,如患各种急性传染病、高热,严重的心脏病、高血压病,肝、肾疾病,活动性结核、活动性风湿病,哮喘等。以上情况不能接种疫苗或需待症状缓解、恢复健康后,在医生的指导下进行免疫接种。一般禁忌证包括某些生理状态和病理状态两种不同的情况。
1.生理状态
(1)妇女妊娠期:在妊娠早期接种风疹、水痘等减毒活疫苗,理论上有引起胎儿畸形的可能性。
(2)最近曾进行被动免疫者:最近4周曾注射过免疫球蛋白或被动免疫抑制剂者,为防止被动抗体的干扰,应推迟减毒活疫苗的免疫接种。
(3)有既往病史者:患过某种传染病,可获得较长期的病后免疫,在近期内可不予接种相应的疫苗。
2.病理状态
(1)发热:除一般的呼吸道感染外,发热很可能是某些传染病的先兆。接种疫苗后可以加剧发热性疾病,且有可能错把发热性疾病的临床表现当作疫苗反应而妨碍了以后的免疫接种。因此,正在发热,特别是高热的人,应暂缓接种疫苗。
(2)急性传染病的潜伏期、前驱期、发病期:除可以进行应急接种的疫苗外,其他传染病在潜伏期、前驱期接种疫苗,可能诱发、加重原有疾病;在发病期接种亦可能会加重病情。
(3)过敏性体质:有过敏性体质的人接种疫苗,常可能引起过敏性反应,对有过敏性体质、支气管哮喘、荨麻疹、血小板减少性紫癜、食物过敏史者,在接种疫苗前应详细了解过敏原,属于含有该过敏原的疫苗不应予以接种,不含该过敏原的疫苗可予接种。
(4)重症慢性疾患:如活动性肺结核、心脏代偿功能不全、急慢性肾病糖尿病、高血压病、肝硬化、血液系统疾病、活动性风湿病、严重化脓性皮肤病等患者,接种局部有严重皮炎、牛皮癣、湿疹的患者,接种疫苗后可能加重原有病情或使反应加重,应暂缓接种;对于患有上述疾病,目前病情已长期稳定者,可以正常接种疫苗。
(5)神经系统疾病和精神病:神经系统疾病或精神疾病处于未稳定状态,如癫痫发作期、进行性神经系统疾病等。
(6)严重营养不良:尤其是1岁以下的婴儿严重营养不良、严重佝偻病、消化功能紊乱及障碍者需要治疗期间。
特殊禁忌证是根据疫苗的性质,对某一种疫苗所规定的专门禁忌证,但对其他疫苗并不是禁忌证。不同疫苗的特殊禁忌证也有所不同。如怀孕初期不能接种风疹疫苗、腮腺炎疫苗等;急性胃肠道疾病者、慢性胃肠道活动期,不宜口服脊髓灰质炎减毒活疫苗;患有湿疹等严重皮肤病的人,不宜接种卡介苗;有免疫功能低下或缺陷的人,不能接种减毒活疫苗。
(1)减毒活疫苗的禁忌证。凡患有免疫缺陷病、白血病、淋巴瘤、恶性肿瘤及应用皮质类固醇、烷化剂,抗代谢药物或放射治疗、脾切除而使免疫功能受到抑制者,因不能完全控制所接种疫苗病原体的繁殖,减毒活疫苗能够引起严重甚至致死性的反应。常见的减毒活疫苗包括:卡介苗、口服脊髓灰质炎减毒活疫苗、水痘疫苗、麻腮风联合减毒活疫苗、甲肝减毒活疫苗、乙脑减毒活疫苗、轮状病毒疫苗、黄热病疫苗等。虽然尚无证据表明接种任何减毒活疫苗(包括风疹疫苗)会导致新生儿出生缺陷,但由于理论上存在可能性,因此不应给孕妇接种减毒活疫苗。
(2)接种前过敏试验证明为敏感者或处于传染期者,如结核菌素试验阳性者不适宜接种卡介苗,锡克试验阴性者不需接种白喉疫苗。
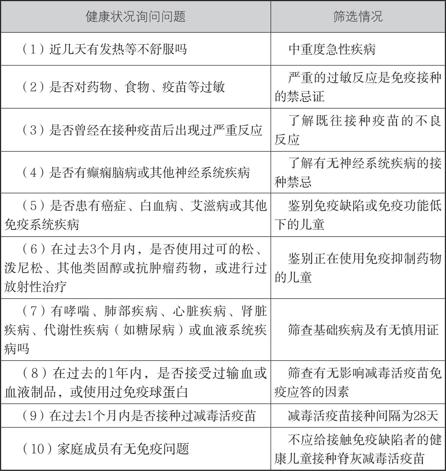
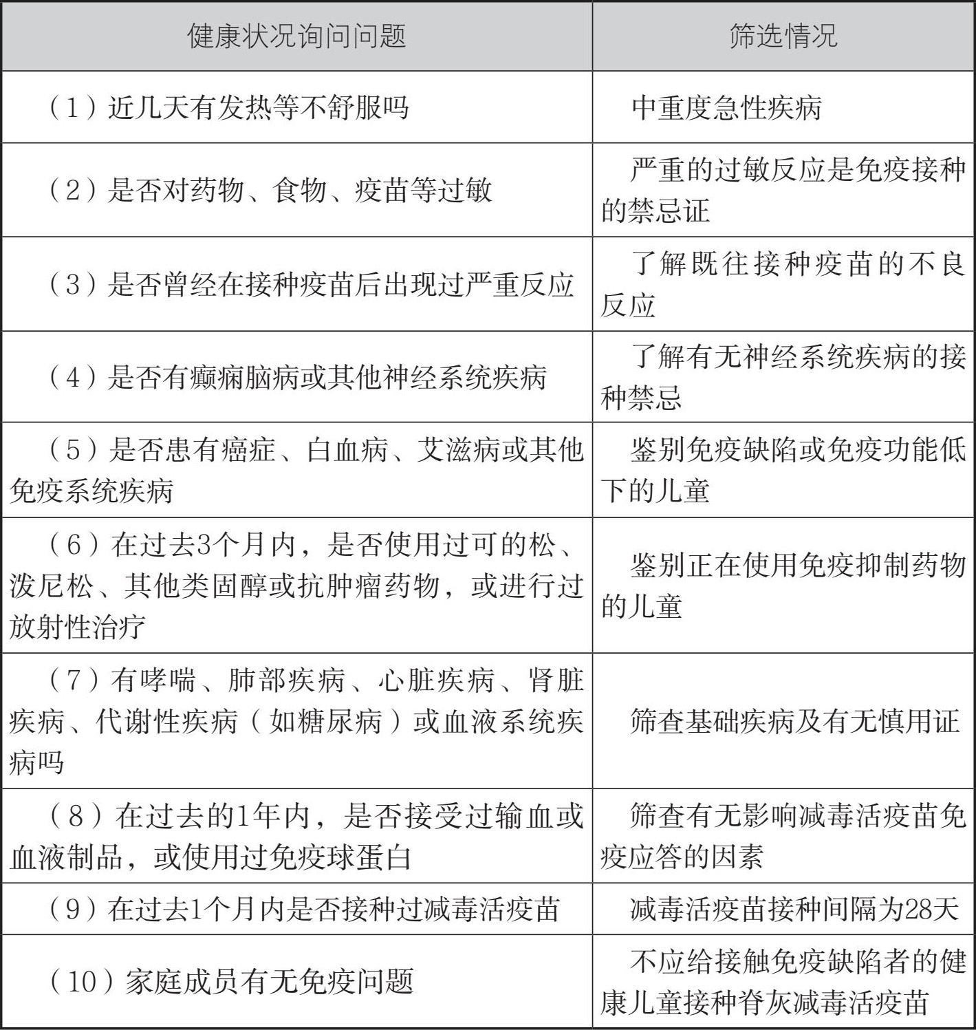
(1)为防止发生接种疫苗引起的严重不良反应,关键是预防接种工作人员在实施接种前对受种者进行筛检。接种工作人员在接种疫苗前应对每名受种者进行禁忌证和慎用证的筛检,可通过健康状况询问初步确定受种者是否可以接种(表2-2)。
(2)受种者健康状况不合适接种的,应暂缓接种并提出医学建议。
(3)受种者或其监护人自愿选择预防接种免疫规划疫苗同品种的非免疫规划疫苗时,接种单位应告知接种疫苗的品种、作用、禁忌、可能出现的不良反应、费用承担及预防接种异常反应补偿方式等。
(1)严格执行“三查七对一验证”制度,核对无误后实施疫苗接种。
(2)接种注射类疫苗,确定接种部位时应避开瘢痕、硬结、皮肤炎症及病变处,由内向外螺旋方式用75%乙醇棉球对局部进行皮肤消毒,涂擦直径>5cm,局部晾干后立即接种。
表2-2 健康状况询问及筛查
 
   免疫缺陷、免疫功能低下、正在接受免疫抑制治疗者,孕妇、皮肤病患者禁用。
注射百日咳、白喉、破伤风类疫苗后发生神经系统反应者禁用。
进行性脑病者,以前接种百日咳疫苗(无细胞或全细胞百日咳疫苗)后7日内患过脑病者禁用。
患脑病、未控制的癫痫和其他进行性神经系统疾病者禁用。
患脑病、未控制的癫痫和其他进行性神经系统疾病者,严重心脏病、高血压病、肝脏疾病、肾脏疾病、活动性结核感染者禁用。
孕妇及2岁以下婴幼儿禁用。
免疫功能低下者禁用。
孕妇和免疫功能低下者禁用,以往接种过含有相同组分的疫苗后出现过严重过敏反应者禁用。
孕妇、免疫功能低下或正在接受免疫抑制剂治疗者禁用。
孕妇、免疫功能低下或正在接受免疫抑制剂治疗者禁用。
免疫缺陷、免疫功能低下或正在接受免疫抑制治疗者,有先天性免疫疾病病史或密切接触的家庭成员中有先天性免疫疾病病史者,孕妇,近期用过血制品(除水痘-带状疱疹疫苗外)者,患脑病、任何病史的癫痫个人史或家族史和其他进行性神经系统疾病者禁用。患有血小板减少或者出血性疾病者慎用。
患血小板减少症或其他凝血功能障碍者,对卡那霉素或其他氨基糖苷类药物有过敏史者禁用。
孕妇、鸡蛋过敏和免疫功能低下者禁用。
有肠套叠既往史、严重联合免疫缺陷病患者禁用口服5价重配轮状病毒减毒疫苗禁用。
脊髓灰质炎灭活疫苗、吸附无细胞百白破、灭活脊髓灰质炎和b型流感嗜血杆菌(结合)联合疫苗、麻腮风联合减毒活疫苗、乙脑减毒活疫苗、甲肝减毒/灭活疫苗、水痘减毒活疫苗、肠道病毒71型灭活疫苗(简称EV71疫苗)、流感疫苗,对氨基糖苷类抗生素过敏者禁用。目前尚无依据提示听力受损或携带耳聋基因者慎用。
患有血小板减少或者出血性疾病者,有活动性出血症状时,肌内注射可能会引起出血,建议慎用。