购买
下载掌阅APP,畅读海量书库
立即打开
畅读海量书库
扫码下载掌阅APP

二、盲目给孩子用“成人药”的危害

当父母给孩子用药时,常常由于用药习惯,觉得自己用药的效果好,给孩子用也一定可以,其实是进入了一个误区,成人使用的药物不一定适用于儿童。

儿童不等同于简单的成人迷你版。从前文的内容我们可以得知,在儿童时期生理状态与成人相比有较大差别,导致对药物的反应和耐受性不同。主要体现在药物的吸收、在体内的分布、肝脏对药物的代谢以及经肾脏的排泄等方面。

成人药是专为成年人的身体定制的,由于儿童身体发育不完全,相同的药物对儿童可能产生与成人不同的效果甚至可能引起严重的不良反应。

1.吸收。儿童,尤其是新生儿和婴幼儿,口服药物吸收不规律,吸收到体内的药物总量难以预测,导致药物剂量过大或不足;药物经儿童皮肤吸收快而多,容易导致药物吸收过量,从而产生全身不良反应,如婴幼儿大面积用酒精擦拭易引起酒精中毒;应用新霉素治疗烫伤可发生严重的听力减退;给儿童尤其是婴幼儿外用药品时一定要避免大面积用药;用于有炎症或破损的皮肤前一定要仔细阅读说明书或咨询医生及药师。小儿肌肉、脂肪含量低,故药物通过肌肉注射和皮下注射吸收差,且容易发生局部炎症。苯甲醇是注射剂中常见的一种辅料,具有局部止痛和防腐作用,但用于儿童可导致臀肌挛缩症,用于新生儿有致命风险,因此含有苯甲醇的注射剂不能用于儿童肌肉注射、禁用于新生儿、早产儿。

2.分布。我们体内水分、脂肪的比例会影响药物在体内的分布,婴幼儿水分含量高,脂肪比例低,可导致水溶性药物的浓度不足而脂溶性药物的浓度升高;应用利尿剂后体液量减少易出现低钠或低钾血症。新生儿血浆蛋白浓度低、结合力弱,使得一些蛋白结合率高的药物如磺胺类、苯妥英钠,在新生儿体内的游离浓度升高,与胆红素竞争结合血浆蛋白,导致高胆红素血症和黄疸;婴幼儿血脑屏障发育不完善,使药物向脑组织的透过增加,使用吗啡类、地西泮等药物易导致呼吸中枢抑制。

3.代谢和排泄。小儿肝、肾功能不成熟,药物消除能力较差,易发生药物蓄积和中毒。比如氯霉素作为抗菌药物可以应用于成人细菌感染,但新生儿肝酶系统未发育成熟,肾脏排泄功能又差,应用氯霉素时易使药物在体内蓄积,从而引起中毒,中毒的典型症状为腹胀、呕吐、皮肤灰白,即“灰婴综合征”,死亡率很高。

此外,儿童处于生长发育旺盛的特殊时期,对外界环境刺激更加敏感,更容易发生药物不良反应。比如氨基糖苷类药物易造成听神经损害,主要表现为听觉系统的慢性中毒,耳聋多在用药后1~2周出现,逐渐加重甚至直至完全丧失听力。成人有机会在早期发现有耳鸣眩晕等症状,及时停药,纠正中毒症状,而儿童不易识别中毒早期症状,特别是还不会表达的婴幼儿,反而变得安静,难以引起家长注意,等到发现时为时已晚,贻误了治疗时机,对于还未学会语言的儿童来说,丧失听力还等同于失去语言表达能力,因此该类药物对儿童伤害比成人要大得多。四环素类药物也是成人常用的抗菌药,能与骨组织中的钙牢牢结合,由于儿童骨骼处于生长发育的活跃期,使用四环素类药物不仅可使牙齿黄染,还会导致牙釉质发育不良,也就是我们常说的“四环素牙”,还会抑制骨骼生长。

为减少服药次数、提高用药便捷性,成人常常会使用复方制剂,这类药物由于成分复杂,其中的一种或多种成分可能对儿童不安全,但从药品包装上的药名很难直接看出所有成分,不如单方制剂容易识别,对儿童来说存在更大的安全隐患,且很容易造成重复用药,导致相同成分剂量叠加甚至超量。由于存在多种有效成分,也不宜将成人使用的复方片剂掰开给儿童使用,这样很难保证所有成分都均匀分割,应该选择更适合儿童的溶液剂或颗粒剂。

然而,由于儿童药物的研发难度大、成本高,且临床试验受伦理因素限制,企业缺乏研发动力和生产积极性,导致儿童药物发展相对成人药物滞后,在全国6000多家制药企业中专业的儿童用药制造商仅10多家。由于儿童临床药物试验成本高、风险大,绝大多数父母也不愿将孩子作为受试者,导致儿童药物临床试验开展极为困难,目前经过儿童临床药物试验的药物仅占2.1%,有儿童药代动力学标识的药物仅占17.3%,这就意味着儿童专用药物严重短缺,大多数药品说明书没有儿童用药信息。在常规药物中,儿童专用药仅有60多种,不足1.7%。95%以上药物没有儿童用药安全包装,不配备专用量器。儿童专用药物的缺乏是一个全球性的问题,很多时候我们不得不面临要给儿童使用成人药物的情况。

当面临需要给儿童使用成人药物时,父母需要提高警惕,仔细阅读药物说明书,看是否可以安全应用于儿童,这类文字表述一般会出现于【适应证】【用法用量】【注意事项】以及【禁忌证】等项目中,家长需要格外注意说明书中的表述,依说明书规定给药。当无法确定对于儿童的安全性时,尽量避免将该类药物应用于儿童,以免产生不可预测的后果。当无法避免使用成人药物时,需向儿科医生、药师确认可以安全使用后再进行应用,切不可想当然。同时在使用的过程中,需注意儿童对于药物的不良反应,当发生治疗效果之外的作用时,应及时停药,送医检查。

如下图为蒙脱石散的说明书内容,在【功能主治】中明确注明可以治疗儿童急、慢性腹泻,且在【用法用量】中明确注明不同年龄段儿童的用量,在【禁忌】中未将儿童列入用药禁忌范围,表明该药物可以应用于儿童,但是在使用过程中需要按照【注意事项】中标注的内容进行观察监护,以确保安全性和有效性。

蒙脱石散说明书

续表

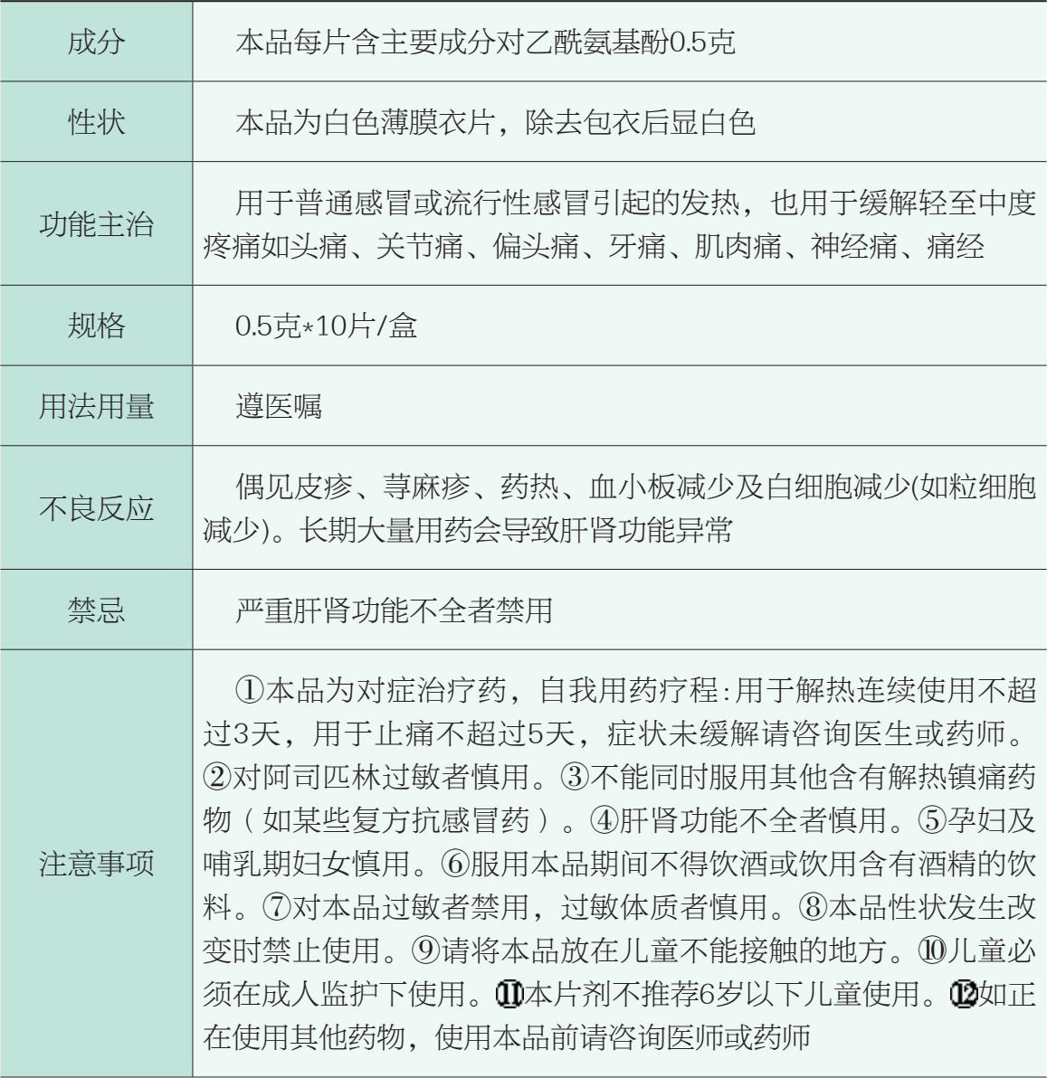
如下表为对乙酰氨基酚片说明书,其虽未在【功能主治】中标明可以用于儿童退热,但在【用法用量】中写明应用于6岁以上患儿的剂量,表明可以应用于6岁以上儿童,但需要按照说明书规定的剂量进行减量使用。同时在【注意事项】中,明确标注本片剂不推荐用于6岁以下儿童,因此当孩子未满6岁时,需要避免使用该药物。

对乙酰氨基酚片说明书

续表 WmuPkGRMaCzL68MXiL+9mY12sP4gyPiKZfLcVLWIEO54Bm6PmzcbT+Um79gNy/Go

点击中间区域
呼出菜单
上一章
目录
下一章
×