



许多人询问我是如何成功获得全额奖学金来到澳大利亚读博士的,并向我要申请材料。其中也不乏一些年长于我、已经实现财务自由的商人也曾咨询我如何读博士。因为经常被问,我萌生了写这本书来帮助更多的青少年的想法。经过我免费咨询的学弟学妹几乎都拿到了美国澳洲和新西兰的博士录取和大部分全奖。我申请的是澳洲国家奖学金Endeavour(奋进)奖学金是澳洲乃至世界最高的博士奖学金之一。
首先,简单回答申请过程这个问题:准备申请材料,包括学术成绩单、研究提案、个人陈述和推荐信等,通过所选大学的官网提交申请。申请者需识别自己的研究兴趣,进而筛选提供相应研究项目的院校,并撰写一份3至6页的研究计划,内容需包括引言、文献综述、研究方法和预期结果等。了解并确认每所大学和项目特定的入学要求,通常包括相关领域的硕士学位或同等学历,以及满足一定的英语水平。
硕士项目重视学术背景和课程成绩,博士项目则更注重研究经验和潜力,要求申请者提供研究计划和发表论文。在研究生阶段,积极参与国际会议、与导师合作撰写论文、加入课题小组,或担任助理研究员和助教等职位,不仅能够积累宝贵的经验,还能为申请博士增色。例如,香港的研究型硕士(MPhil)项目要求学生每周投入20小时的研究工作,并通过奖学金获得的研究助理RA或教学助理TA机会,让学生与导师之间双向选择。
录取后,国际学生还需申请澳大利亚学生签证。本书将逐一讲解这些步骤。美国的传播学硕士的含金量还是比较高的。澳洲人比较认可美国的硕士学历。香港的MPhil学习给我之后的博士研究打下了基础。刻苦学习是不二法门。记得我们那时候经常在研究生办公室学到晚上12点多。香港的研究生办公室大概有十几个同学,我和另外两个复旦大学本科毕业的女同学总是留到最晚。我是那种非常乐观幽默的人。我的两个女同学说如果我提前回家了,她们就不敢留在办公室里面了。我是一个到哪里都把阳光带到哪里的人,很多好友称我是“快乐之王”。我还会经常独自一个人深夜学习,准备澳洲博士项目的申请。记得那些深夜,大约1点多,我去九龙塘香港浸会大学吴多泰中心楼下不远处的711便利店和寝室楼里的贩卖机买吃的,然后继续回来寝室学习。能拿到博士录取的原因就是辛勤的汗水。澳大利亚的教学采用lecture(大课授课)和tutorial(小班互动辅导)相结合的方式。美国和澳洲的传播学硕士课程设置通常结合研究型和授课型两种模式,学生在即将毕业时可以选择实践项目、考试或撰写毕业论文。
洛杉矶硕士毕业和导师2009年
很多学弟学妹和学生咨询读如何博士,我告诉他们读博士是一条艰苦的道路,热情地给对方具体讲解专业,申请和具体的操作。90%的我辅导过的申请博士的硕士同学都拿到了录取或者全奖美国澳洲和新西兰和中国国内读博。当然还需要申请者的优秀成绩。
攻读博士学位的过程,宛如西天取经,我常用我儿时的偶像孙悟空来激励自己。我的博士学习耗时5年。我有一位兼职(part-time)的博士同学,年近半百,已经投入了9年时间攻读学位,目前正在准备提交博士论文,预计10年能够完成学业。我听说有美国的文科博士,我们传播学专业的,也有10年了最后还没毕业的,不过这些主要都是后面是part-time(兼职)的博士。在UCLA计算机系,有一位博士生读了7年,最终似乎因为导师的建议,答辩委员会决定不批准其毕业……
根据国际博士教育研究广播网(IDRN)的数据,英国全日制博士5年毕业率仅为57%,7年毕业率仅71%。美国全日制博士7年毕业率仅46%,10年毕业率仅57%。加拿大博士10年毕业率仅50%。记得听过澳洲新西兰和博士毕业率也是低于50%,新西兰的大学毕业率有一年都仅为66%。有研究发现“博士经历抑郁和焦虑的可能性是普通人群的6倍以上”。无法按时毕业是导致抑郁的主要原因。在美国读博的学生中,有接近一半最终无法获得学位,这意味着数以万计的美元和努力都打了水漂。
博士能毕业是一个非常难得事情。澳洲也是,很多博士读着读着就不见了。比如我的来自中国两个师弟师妹读了一两年就没有继续念下去,好像是被导师劝退了。我记得我一个也来自中国研究女权主义的博士师妹说我们读博士就好像笼子里的小鸟。我说记得一个本科的师妹说过类似的话,在RMIT读完本科蹲了4年“监狱”。因我们学校就坐落在澳大利亚古代监狱的遗址上面。我们学校的法学院的教学楼就是监狱遗址,正经地蹲完“监狱”才能当律师呀。读法律也是很辛苦的,需要同样的与世隔绝吧。
HDR是Master by Research的意思,包括MPhil/PhD。Higher Degree Research高等研究学位(HDR)的学生可以注册Doctor of Philosophy哲学博士,Masters by Research研究型硕士,Master of Philosophy哲学硕士或Professional Doctorate by Research course研究型专业博士课程。这些课程被联邦教育和培训部门指定为研究课程,因为它们至少包含66%的研究内容。大家如果想读博士的话,就需要选择研究型硕士就是HDR下面的Master by Research或者MPhil。博士也是有极少量的Professional Doctorate, DBA等,不过含金量最高的还是PhD,其他的不算真正的博士。
哲学硕士和哲学博士是跨院系的大学范围内的学位,负责这些学位学生相关审批的机构是Research Degrees Committee研究学位委员会(RDC)。研究型硕士和专业博士的学位是基于院系的奖励。候选人资格的最终批准是由院系内部决定的。在昆士兰科技大学(QUT),Honours level courses本科荣誉学位级别的课程不被认为是Higher Degree Research高等研究学位类别。上文在介绍MA和MPhil区别的时候已经解释过这个话题。
你需要什么申请海外的奖学金?首先是成绩平均分,即GPA。如墨尔本大学要求申请博士的GPA平均分需达到85分以上,也就是全部HD/H1/A的本科,研究生成绩,或者honours即本科荣誉学位。墨尔本大学的传播学博士,一般需要研究生成绩88分以上,商学院因为有些博士是没有奖学金的,可以是78分以上。我的墨尔本大学传播营销的硕士学生,平均分达到78分之后,就会有墨尔本大学商学院的博士项目主动发邮件问他们有没有兴趣读博士。澳洲有一个本科荣誉学位,接下来介绍澳洲的时候会介绍。美国的申请通常要求GRE和托福成绩达到严格的分数线。需要满足GPA 3.3,大概72分和优秀的英文雅思,托福和GRE成绩(具体要求可见下文)。香港和澳洲、欧美的博士要求差不多。
大家平时上学的时候,需要努力把平时成绩考好。有一些同学和朋友,总觉得好像读博士没什么了不起,自己也想读,然后咨询我,我也非常认真的辅导他们。可是他们的硬伤是GPA只有2点多也就是刚及格。虽然,我把我全部的申请材料给他看,他也是不可能拿到ofer的,最后收到拒信。因为一个博士需要大量的精力和时间,一个导师和学校最少3年,一般5年培养一个。美国的社会学的博士,很多都是8年才毕业。博士生毕业了之后,如果有了一些发表的文章就可以当大学老师甚至教授了。很多同学,如果只是想要一个更高的学历并没有想当老师的话,其实没有必要读博士。理工科的话,如果想做研究方向的企业里面也有一些研究人员和科学家。比如华为和微软就有很多研究人员是博士。
英语语言考试是基础,我是在大学一年级,就开始准备各种语言考试了。因为语言的学习是一个长期的过程。我在准备托福、GRE、雅思的时候,有参加比如新东方等培训机构。这个基本是每一个准备申请留学的大学生都会参加的。有一帮志同道合的好朋友还是非常重要的。很多大学的论坛也有专门的讨论的地方。群众的眼睛是雪亮的。
学习英语需要养成习惯,我从小学开始学习英文和初中一年级第一天开始一直到研究生,就开始每天早上5点—5点半起床,然后出去跑步5—8分钟,背单词(或者英文课文)和听英文磁带半小时。初中四年(我们是实验中小学,小学5年—初中4年),每天早上还有骑车20分钟到学校,然后开始参加学校早自习开始一天的学习。大学的时候,由于GRE的单词众多,我是每天《红宝书》不离手。然后把当天需要掌握的单词写在一个纸条上,然后每天随时随地都要看。比如排队的时候,坐公共汽车的时候就拿出来背。但是我们听的是MP3就随身听,不浪费一分一秒的时间。
作为托福作文接近满分的选手来说,我的法宝就是在最短的时间写出最多的字数。其他具体考试技巧见后面学习英语章节。同时现在除了雅思,还有PTE,是一个机考的英语考试,也是类似雅思,但是更容易拿高分。如果两个考试都接受的结构和学校,建议备考PTE。
请各位高中、大学和研究生的同学们开始准备起来。很多小学生的家长都已经开始让孩子开始准备雅思和托福了,并且很多初中就成绩很高,并且成为了小留学生,高中就留学了。不过没有成年的同学,需要home school。比如在澳洲的话,需要找寄宿家庭,不可以自己租房住。或者家长先移民。
墨尔本大学录取必须满足以下分数要求:
IELTS:7.0,写作分数7.0,各项不低于6.0;
TOEFL:94+,写作27;口语18;阅读13;听力13;
PEARSON(PTE):65+,写作沟通技能得分65,其他沟通技能不低于50;
CAMBRIDGE:185+,写作不低于185,其他各项不低于169。
托福考试(TOEFL iBT)是一种标准化的英语能力考试,主要用于评估非英语国家学生的英语水平,尤其是想要申请英语国家的大学或学院。我大学的时候曾经考过几次老托福,在去香港之前考过一次新托福iBT。第一次准备托福是在高中的时候在新华书店买了一本陈旧的托福参考和试题书。当时,感觉留学对我来说,太遥远了,还是老实的高考吧。后来,我用托福申请了美国的硕士。美国硕士毕业后,因为我在海外读的硕士,有过英语国家的正规学历,就可以免考托福考试了。这样可以节约时间,包括香港的本科和研究生的同学,也可以申请免除(waive)掉托福考试。记得我在香港浸会大学传理系的一位MFA学妹咨询我关于申请博士的事情时,就问我关于托福和雅思考试的事情。我说可以像新西兰的大学问一下可以waive语言考试吗?最后,她节约了时间,成功申请到了奥克兰大学传播学的博士。虽然没有奖学金,不过她有亲戚在新西兰,也是可以节约租房费用的。
托福考试一般总时长约为3小时,包括阅读、听力、口语和写作四个部分。
阅读:54—72分钟,包含30—40题。包括3—4篇学术文章,题目类型包括多项选择题、信息匹配题等。
听力:41—57分钟,包含28—39题。包括听讲座和对话,题目类型:多项选择。
口语:17分钟,包含4个任务。包括个人陈述和根据阅读和听力材料回答问题。
写作:50分钟,包含2篇文章。包括一篇综合写作(需要读一篇文章和听一段讲座后作答)和一篇独立写作(表达个人观点)。
首先需通过ETS的官方网站创建个人账户,完成注册。登录账户挑选考试日期和地点,托福在全球月月有考试。支付考试费用,大致在180至300美元之间。你将收到含有考试详情的确认邮件。利用ETS官方材料或其他资源进行复习。建议至少提前一个月报名,确保有足够时间准备,同时避免因额满而错失机会。如需更改考试日期或地点,ETS允许在规定时间内修改,但可能涉及额外费用。
备考时,熟悉考试格式是基础,之后通过大量阅读和听力材料提升语言能力。口语和写作部分需通过模拟练习和反馈进行强化。模拟考试有助于你适应考试节奏和环境,而官方及非官方资源如备考书籍、在线课程、练习题和论坛(寄托天下等),都是备考的宝贵资料。
精准提升词汇量,练习听力技巧,加强阅读理解,口语实战演练,以及学习写作策略,都是提高托福成绩的有效手段。例如,通过词汇App学习,听BBC、CNN,练习快速捕捉文章主旨,参加口语交流群,进行限时写作练习,都是实践证明的备考方法。
托福分数线因学校及专业而异,如哈佛大学通常要求100分以上,MIT至少90分,加州大学伯克利分校至少79分。英国牛津大学至少要求100分,澳大利亚国立大学不低于80分,加拿大多伦多大学要求总分100分。申请前,务必查阅目标学校官网或联系招生办公室确认最新要求。
雅思考试(IELTS)作为一项国际英语语言测试,被广泛用于留学、移民和工作申请,是通往全球多个国家和大学的敲门砖。雅思考试不仅是国际留学和移民的关键语言测试,也在国内有着多样的应用价值。高考成绩结合雅思成绩可以直接申请海外名校。雅思成绩还可用于大学英语分班测试,帮助学生进入高等级英语教学班级,甚至免修大学英语课程学分。雅思成绩也成为海外交换项目选拔的核心条件之一,在保研、公务员考试以及名企实习中也显示出其独特的竞争力。
英国的留学要求相对严格,本科课程通常要求雅思总分6.5,各单项不低于6.0;研究生课程则要求总分7.0,各单项不低于6.5。即便是顶尖学府如剑桥、牛津和伦敦政治经济学院(LSE),也普遍要求雅思总分7.0,各单项不低于7.0。在移民和工作方面,技术工人签证和医疗护理工作者签证通常要求达到雅思4.0—5.0的B1水平。
加拿大的留学要求相对宽松,本科课程多要求雅思总分6.0,各单项不低于5.5;研究生课程则要求总分6.5,各单项不低于6.0。加拿大永久居民申请的雅思要求通常不低于总分6.0,但具体要求会根据省份和项目而有所变化。美国的大学要求雅思总分6.0—6.5,而顶尖大学如麻省理工、哈佛和斯坦福则要求7.0—7.5。
澳大利亚的本科课程通常要求雅思总分6.0—6.5,各单项不低于6.0;研究生课程部分要求总分7.0,各单项不低于6.5。墨尔本大学从明年开始传播学院预计会要求提高雅思入学成绩,达到7分。技术移民签证的申请通常要求雅思总分不低于6.0,各单项不低于6.0。新西兰的留学要求本科和研究生课程雅思总分通常在6.0—6.5,各单项不低于6.0,具体要求会根据学校和课程有所不同。技术工人签证和其他移民项目通常要求雅思总分不低于6.5。
首先,通过教育部教育考试院雅思报名网站(https://ielts.neea.edu.cn/login)开始你的报名之旅。准备好支付宝、中银智慧付或招行一网通等支付方式,以便支付考试费用。2024年普通学术类雅思考试的报名费用为2170元人民币。注册NEEA用户账号,填写你的个人资料。选择考试类型(学术类或培训类)和考试模式(纸笔或机考),并预定考位。口语考试通常安排在笔试前后一周内的任意一天,预订系统会在报名截止日期前2天开放。考试结束后约10个工作日,你可以登录雅思报名网站查询成绩。如果对成绩有异议,可在成绩公布后4周内申请成绩复议。
雅思考试主要有三种类型:普通雅思考试(IELTS Academic)、培训类雅思考试(IELTS General Training)和用于英国签证及移民的雅思考试(IELTS for UK Visas and Immigration,简称UKVI)。每种考试类型适用于不同的目的和需求。
普通雅思考试(IELTS Academic)适用计划在英语国家就读本科或研究生及以上学位的考生和需要提供英语水平证明以获得专业资质的考生。考试内容:听力(Listening):30分钟 + 10分钟填写答案,共40道题。阅读(Reading):60分钟,共3篇文章,40道题,文章通常选自书籍、期刊、杂志和报纸,内容偏学术性。写作(Writing):60分钟,2篇作文,第一部分为图表、数据描述,第二部分为议论文。口语(Speaking):11—14分钟,共3个部分。用于英国签证及移民的雅思考试(IELTS for UK Visas and Immigration, UKVI)适用计划申请英国签证的考生,考试内容和普通雅思考试相同。
培训类雅思考试(IELTS General Training)适用计划在英语国家进行中学教育、培训项目或非学术类课程的考生。申请英语国家的移民,特别是澳大利亚、新西兰、加拿大和英国的考生。考试内容和普通雅思考试类似:听力(Listening)、口语、阅读(内容来自广告、公司手册、官方文件、书籍和报纸,偏向生活和工作场景)和写作(第一部分为信件或日常事务描述)。
雅思生活技能类考试(IELTS Life Skills)适用申请英国签证和移民,特别是配偶、探亲类签证申请人。考试内容:口语和听力(Speaking and Listening):分为A1和B1两个级别。A1级别考试时间为16—18分钟,B1级别考试时间为22分钟。考试形式为面对面对话,考查考生的基本英语沟通能力。
雅思听力部分考察的是学生在短时间内捕捉关键信息的能力,题型包括填表、选择题、填空题等,要求考生具备快速反应和准确理解的能力。听力不佳的原因通常包括词汇掌握不足、语音知识欠缺、语法基础薄弱,以及缺乏自信。为了解决这些问题,考生应专注于听力高频词汇的学习,通过听写练习加强记忆,并利用自然拼读法辅助记忆。同时,系统学习英语音变现象,加强对从句和非谓语结构的理解,并通过精听与泛听结合的方式来提高语音识别能力和语感。持续的练习有助于建立考生的自信心,提高注意力、记忆力和理解力。
雅思口语考试分为三个部分,考察考生的表达流利度和准确性。在Part 1中,考生应快速简洁地回答问题,通常3—5句足够,对于直接问题,先回答Yes或No,然后补充细节。对于不熟悉的话题,应诚实回答并给出理由。Part 2要求考生理解题目要求,利用一分钟准备时间记录关键词和框架,注意时间控制和词汇多样性。Part 3则是展现逻辑性和思路拓展,使用丰富的语法结构,展现语法多样性。
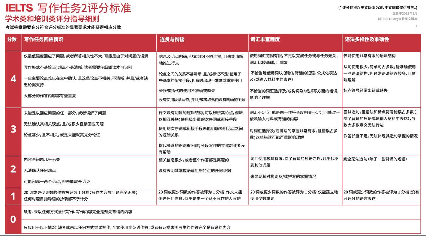
口语部分可以通过以下方法提升:提高发音准确性,关注连读、弱读和重读,提高语法多样性和准确性;提高流利度和连贯性,通过录音练习避免停顿,添加细节以丰富回答;扩展回答内容,鼓励多说话,避免简短回答结束对话。同时,考生应注意抛弃中式思维,直接表达观点后再进行论证和总结,打造个性化模板,发展适合自己的表达方式,避免机械背诵,并训练表情和肢体语言,通过自信的眼神和表情传达情感。具体雅思口语官方评分标准见下图。
阅读主要题型包括选择题、填空题、完成句子、表格或流程图、段落信息匹配、寻找信息等。高频同义词替换和关键句的快速定位是备考的重点。我都是先看题,再找答案。提升词汇量:重点掌握4000左右的核心词汇,确保拼写、释义和用法。适当拓展6000以上的认知词汇。熟悉常用的同义替换形式,如同近义词、词性替换、反义表述等。语法掌握长难句:理解句子成分,掌握句子的逻辑结构。提升快速阅读能力:跳读定位关键句,略读推测主旨大意。抓住首尾句,先定位再精读。
填空题根据题目关键词定位原文,确保答案准确性。判断题:TRUE/YES:题干信息与原文一致。FALSE/NO:题干信息与原文相反或矛盾。NOT GIVEN:题干信息在原文中没有提及。选择题和配对题通过关键词定位,提高答题效率。
写作备考策略: 小作文考察数据分析和描述能力,大作文考察论点论据的组织能力。建议通过积累核心词汇和语料进行备考。基本写作原则:1. 写作任务回应情况(Task Response):回应题目要求,展开论证,保持清晰的结论。2. 连贯与衔接(Coherence and Cohesion):确保文章结构清晰,段落之间逻辑紧密。3. 词汇丰富度(Lexical Resource):使用多样且准确的词汇,避免重复。4. 语法多样性和准确度(Grammatical Range and Accuracy):使用不同类型的从句和句式,确保语法和标点准确。
评分标准解读如下:
1. 写作任务回应情况:5分:仅回应部分任务,展开论证不清晰。6分:回应各部分任务,但某些部分论证不充分。7分:全面回应任务,展开论证清晰。
2. 连贯与衔接:5分:结构不清晰,连接词使用有限。6分:结构较清晰,但有时连接词使用不当。7分:结构清晰,连接词使用恰当。
3. 词汇丰富度:5分:词汇使用有限,有重复和错误。6分:词汇较丰富,但有时使用不当。7分:词汇丰富且准确,少有错误。
4. 语法多样性和准确度:5分:语法错误较多,影响理解。6分:有一些语法错误,但不影响理解。7分:语法多样且准确,错误很少。
学生通过范文学习和自我练习,明确自身不足。寻求老师或在线工具的批改和反馈。根据反馈反复练习,提升逻辑和语法精准度。
PTE(Pearson Test of English)是由英国培生教育集团(Pearson Education)开发并管理的一种英语语言能力测试。目前澳洲的移民和大学很多都接受PTE,并且越来越多的同学选择这个雅思的替代品来申请(更多同学拿到了高分)。PTE学术英语考试是一种国际认可的计算机化英语语言能力测试,旨在评估非英语母语者参加大学水平英语课程的准备情况。PTE学术英语考试被全球众多教育机构、政府和雇主所接受。整个考试大约持续三个小时,在计算机上进行,旨在全面测试考生的英语能力。
听力部分题型包括多选题、填空题、简答题、总结段落、听写等。听力材料包括学术讲座、对话、讨论等。阅读部分题型包括多选题、填空题、重排段落、段落匹配等。阅读材料涵盖学术文章、报告、摘要等。口语题型包括朗读、重复句子、描述图片、回答问题、复述演讲等。写作题型包括摘要写作和论述性文章写作。
PTE考试的评分系统是基于计算机自动评分的,评分标准统一,结果更加客观和快速。PTE总分为90分,分为听力、阅读、口语和写作四个部分,每个部分满分均为90分。听力评估考生的听力理解能力,包括对学术演讲、对话和讨论的理解。阅读评估考生对学术文章和报告的理解。口语评估语音、流利度和内容的准确性。写作包括内容的完整性、语言的准确性和逻辑性。
PTE和雅思(IELTS)之间有一定的分数换算关系,具体如下:
| PTE | 雅思 | | 58-64 | 6.5 |
| 86-90 | 9.0 | | 50-57 | 6.0 |
| 83-85 | 8.5 | | 43-49 | 5.5 |
| 79-82 | 8.0 | | 36-42 | 5.0 |
| 73-78 | 7.5 | | 30-35 | 4.5 |
| 65-72 | 7.0 | | 0-29 | 4.0及以下|
澳洲移民局在评估英语语言能力时,接受PTE和雅思成绩作为证明。不同签证类型对英语水平的要求各异。技术移民签证,如189、190、491等,通常要求PTE总分至少65分,而某些职业可能设定更高的门槛。工作签证,例如482,以及学生签证,一般要求PTE总分至少50分,尽管具体要求可能根据学校和课程有所不同。
在全球范围内,PTE成绩也被广泛认可。在美国,一些大学接受PTE成绩,要求随学校和专业的不同而变化。英国的大多数大学和教育机构接受PTE成绩,通常要求总分在58至64分之间。加拿大的部分大学和学院同样接受PTE成绩,要求相似。新西兰移民局和教育机构也认可PTE成绩,但具体要求根据签证类型和课程而异。
对于升学,本科课程普遍要求PTE总分在50至58分之间,而研究生课程则要求58至65分。对于那些英语水平尚未达到直接入学要求的学生,许多大学提供语言预备课程,通常要求PTE总分在36至50分之间。
备考PTE时,考生应制定合理的学习计划,熟悉考试题型和评分标准,并通过官方指南和模拟题进行练习。提高英语综合能力是关键,包括增加英语阅读量、练习听力、进行口语练习和写作练习。利用官方和第三方备考材料,如PTE官方提供的资料和第三方备考书籍。
美国研究生入学考试(Graduate Record Examination,简称GRE)是由美国教育考试服务中心(ETS)主办的标准化考试,是申请美国及其他英语国家研究生课程的重要参考指标之一。GRE分为普通考试(General Test)和专业考试(Subject Test)。普通考试评估考生的语言推理、数学推理和分析性写作能力。美国的申请研究生和博士需要GRE成绩,我后来读博士,澳洲虽然不需要GRE,但是我同事也申请了美国的博士,不过澳洲是全奖,美国只有拿到第一学期的奖学金,就果断选择了澳洲。
报名GRE考试需要通过ETS官方网站进行,考试费用通常在200美元左右。GRE普通考试分为三个部分:语言推理(Verbal Reasoning):主要考查考生的阅读理解、句子填空和批判性思维能力。每部分有20道题,总计两部分,每部分30分钟。数学推理(Quantitative Reasoning):考查基本数学技能、定量推理能力和数据解释能力。每部分有20道题,总计两部分,每部分35分钟。分析性写作(Analytical Writing):要求考生在规定时间内完成两篇作文:Issue Task和Argument Task,每篇30分钟。
备考GRE时,词汇量的积累和掌握尤为关键,因其难度较高,需采取有效策略。首先,应专注于掌握GRE的高频词汇,借助《巴朗词汇》或《红宝书》等专业词汇书进行学习。此外,将词汇按医学、法律、经济等主题进行分类记忆,有助于加深理解和记忆。
每日坚持背诵新词汇,并定时复习旧词汇,以确保记忆的牢固性。利用Quizlet、扇贝等手机App进行单词练习和测试,可以提高学习效率。个人经验表明,持之以恒的自学也能取得良好成绩。我的一位复旦大学毕业的同学,通过每日使用Kindle背诵GRE词汇,最终在2009年取得了Verbal部分700分左右的高分,并获得了马里兰大学传播学博士的全奖,目前在美国北卡大学担任助理教授。作者本人也是长期坚持使用《红宝书》背诵。
要想在GRE考试中获得高分,需制定详细的个人学习计划,合理安排时间,确保全面复习。参加模拟考试,熟悉考试形式和时间安排,同时针对薄弱环节进行专项训练,利用官方指南和在线资源进行提升。如果条件允许,参加GRE培训班可以获得系统的辅导和指导,从而有效提高应试能力。
GRE分析性写作评分标准分为两个层次:人评分和计算机评分,每篇作文满分为6分,要注意逻辑性和连贯性:文章结构清晰,逻辑严密,观点鲜明且有力。能够深入分析问题,提供有力的论据和实例支持观点。语言表达准确、流畅,词汇使用丰富且恰当,句子结构多样。文章长度适中,格式规范。
模拟试题:分析性写作
题目:许多人认为技术的进步不可避免地带来了社会的发展和进步。然而,是否所有的技术进步都能带来社会的正面影响?
范文大纲:
1. 引言:介绍技术进步的重要性及争议点。
2. 正面观点:列举技术进步带来的积极影响,如医疗科技、通讯技术等。
3. 反面观点:指出技术进步可能带来的负面影响,如失业、环境污染等。
4. 综合分析:分析技术进步的双刃剑效应,提出合理的技术发展方向。
5. 结论:总结观点,呼吁技术与社会进步应协调发展。
GRE分析性写作部分的作文没有具体的字数要求,但通常建议每篇作文在500-600字之间。接下来我将扩展范文并给出英文例文。
Sample Essay: Analytical Writing
Prompt: Many people believe that technological advancements inevitably lead to social progress and improvement. However, does every technological advancement bring positive social impact?
Sample Essay Outline:
Introduction: Introduce the importance of technological advancements and the debate surrounding their social impact.
2. Positive Impacts: Discuss examples of technological advancements that have brought significant positive changes, such as medical technology and communication technology.
3. Negative Impacts: Highlight potential negative consequences of technological advancements, such as unemployment and environmental pollution.
4. Balanced Analysis: Analyze the dual edged nature of technology, suggesting that not all advancements are beneficial without careful consideration and management.
5. Conclusion: Summarize the arguments, emphasizing the need for balanced and responsible technological development.
Sample Essay:
Technological advancements have undoubtedly transformed our world,contributing to unprecedented levels of social progress and improvement. However,the assertion that every technological advancement inherently brings positive social impact is an oversimplification that warrants a more nuanced examination.
On one hand, technological advancements have led to remarkable improvements in various fields. For instance, medical technology has revolutionized healthcare,enabling early diagnosis and treatment of diseases that were once considered fatal. Innovations such as MRI scanners, robotic surgeries, and telemedicine have not only improved patient outcomes but also made healthcare more accessible.Similarly, advancements in communication technology have shrunk the world,making it easier for people to connect and share information instantly, fostering global collaboration and understanding. The Internet, social media platforms, and instant messaging applications have broken down geographical barriers, enabling seamless communication across continents. These technologies have not only connected individuals but have also facilitated the exchange of ideas and knowledge,contributing to societal growth.
On the other hand, it is essential to acknowledge that not all technological advancements lead to unequivocal benefits. Automation and artificial intelligence,while enhancing efficiency and productivity, have also resulted in significant job displacement, leading to economic and social challenges for afected workers. For example, the rise of automated manufacturing and AI driven customer service solutions has rendered many traditional jobs obsolete, causing unemployment and necessitating workforce retraining programs. Additionally, the rapid development of technology often comes at the expense of the environment. The proliferation of electronic devices has led to an increase in electronic waste, which poses severe environmental hazards due to improper disposal and recycling practices. Moreover,industrial advancements have contributed to environmental degradation, with increased emissions and resource depletion impacting ecosystems and public health.
A balanced analysis reveals that technological advancements act as a double edged sword. While they have the potential to drive social progress, they also carry risks that need to be managed carefully. The key lies in the responsible development and implementation of technology. Policymakers, scientists, and industry leaders must work together to ensure that technological innovations are aligned with societal needs and ethical standards. This includes investing in education and training programs to help workers transition to new industries and developing sustainable practices to minimize environmental impact. For instance, promoting renewable energy sources, such as solar and wind power, can mitigate the environmental efects of industrial growth, while simultaneously driving technological and social progress.
In conclusion, while technological advancements have the potential to bring about significant social progress, it is crucial to approach them with a critical and balanced perspective. Not all technological advancements are inherently beneficial,and their impact depends largely on how they are managed and integrated into society. By fostering responsible innovation and addressing potential drawbacks proactively, we can harness the power of technology to create a better and more equitable future for all. Only through a balanced and thoughtful approach can we ensure that technological progress translates into genuine social improvement.
哈佛大学(Harvard University)的大多数专业设定了320分以上的门槛,而商科和工程专业则更为竞争激烈,通常要求达到325分以上。在研究生院,总分330分以上是常见的录取标准,其中Analytical Writing部分期望达到4.5分。商学院的MBA项目期望Verbal部分在162至170分,Quantitative部分在164至170分之间。工程学院则希望Verbal部分在155至165分,Quantitative部分在165至170分。
斯坦福大学(Stanford University)同样以320分以上为基础要求,计算机科学等热门专业则要求更高,研究生院的录取标准为总分330分以上。商学院和工程学院的期望分数与哈佛相似。麻省理工学院(MIT)对理工科专业的GRE要求更为严格,多数专业要求325分以上,尤其是计算机科学专业,期望Verbal部分在160至170分,Quantitative部分在166至170分。
加州大学伯克利分校(UC Berkeley)多数专业要求320分以上,工程学院和商学院的MBA项目要求较高,Verbal部分在150至160分,Quantitative部分在160至170分。哥伦比亚大学(Columbia University)的研究生院期望总分在325至335分之间,工程学院和商学院的MBA项目对Verbal和Quantitative部分的要求与其他顶尖学校持平。
在申请硕士和博士项目时,GRE的要求呈现出不同的特点:硕士项目通常对GRE分数的要求较低,特别是专业学位项目如MBA、MPA等。相比之下,博士项目,特别是在工程、科学、人文学科等研究型学科中,对GRE分数有更高的要求。