



管理咨询师是由管理咨询公司委派的推进执行管理咨询项目并实现项目目标的责任人员,是项目计划的制订者、项目方案的设计者、项目资源的整合者以及项目成果落地的辅导者,同时也是管理咨询公司与客户企业沟通协作的桥梁与纽带。
管理咨询师应当是“全科医生”而非“单科医生”,所以,在培养和选拔管理咨询师时,应当注重其通用管理技能、管理咨询技能、良好的素质与人际交往能力,以及丰富的知识范畴和实践能力。对于管理咨询师的使命要求有以下三点。
作为一名合格的管理咨询师,第一个重要使命就是“调控企业运营体系”,即让企业现有各体系之间协作运行,相互协调而非相互掣肘,最终实现企业运营顺畅。一个聪明、专业、老到且对管理咨询有深刻认识的管理咨询师,一定是一个企业运营高手,由点及面、统揽全局,即从“企业解剖”入手,追求企业运行顺畅以及各系统之间的融洽调和,且从企业现有运行状况当中找到企业运行标准,并通过“建标—对标”形成解决方案。绝不是对某一领域或某一模块的内容过度深挖、过度纠结甚至过度执拗,最终导致各管理体系互相排斥,无法落地。
通常情况下,大部分企业寻找管理咨询公司或管理咨询师的初衷,都是企业领导或企业高层意识到本企业存在问题,可到底是什么问题,哪里出了问题,这些问题又该如何确认以及解决等,却是一头雾水。所以,作为一名合格的管理咨询师,合理且有序地引领企业高层思路是其重要使命之一。真正的“引领”,是引领企业高层用正确、专业且科学的方法、工具来解决问题,用合理、宽容且有格局的心态来面对问题,能屈能伸、举重若轻,方为师者。
近年来,“项目不落地”“成果不能用”以及“效果不好还很贵”等声音不绝于耳。因此,将咨询成果落地,为客户在一定程度上保证效果( 由于企业情况 、 配合度以及方案实施时长的不同,很难保证绝对效果,但相对效果是应当达到的 ),是管理咨询师的主要使命之一,更是应该完成的重点任务。所谓落地,并非仅仅只是完成宣传贯彻、完成文件或完成解读/展示,而应该是显现效果,产生实实在在能看得见的改变。要想实现这些改变,至少需要满足三个条件。
(1)方案有针对性。
方案有针对性是指方案确实是基于客户的实际情况做的,从部门到岗位、从人员到能力、从期待到现状等,而不是照着“模板”套用的。只有方案具有针对性,企业实施起来才会有熟悉感、接受度以及可调整性。
(2)方案有尺度。
方案有尺度中所指的“尺度”,并非方案调整的范围或人员培训的层级,而是方案在专业层面以及科学层面的“尺度”。方案不可过于超前、过于难懂或过于难以执行。因此,专业不是“炫耀”,前沿也不是“复杂”,有道理更不是“让别人听不懂”,而是要真真切切帮助客户解决问题,所以有效地“化繁为简”,让客户理解方案、明白方案,以及在有限的条件或资源下能执行方案,让客户可以在自循环过程中“举一反三”,才是一份好方案、好成果。
(3)传授有选择。
管理咨询师在做完管理咨询项目之后,都会有“解读”“展示”等环节,即对于所交付的成果进行宣传贯彻。很多管理咨询师都会将其当成“培训”环节来对待,向客户说明用了哪些理论、哪些工具,得出什么样的结论。这样做不能说是错的,因为让客户了解项目的来龙去脉是有一定必要性的,但这绝不是全部,因为这样几乎是在“自说自话”。做咨询,“落地”是最终导向,目的是给客户留下一套带不走的、属于自己的体系,甚至是留下一批具备一定咨询技能的中高层,而不是管理咨询师在讲授过程中给自己“复习”一遍。让客户能够使用方案的核心,既在于管理咨询师将如何做的过程讲明白,更在于其对管理咨询技能的传授。这就是管理咨询师所说的“选择”,也就是有选择性地将技能赋能给客户,让客户能够将咨询技能与其自身的实操经验相结合,形成“独树一帜”的管理方法,才能真正做到既考虑“理想”,又考虑“现实”。
基于上述的概念和使命,相信企业对管理咨询师这个职业有了更好的理解,同时能对如何寻找管理咨询师做出一定的评判,就像春秋时代伟大的军事哲学家孙武所说:“将者,智、信、仁、勇、严也。”管理咨询师也是这样。这些概念和使命,既是一种解读与描述,也是在管理咨询项目推进过程中作为一名管理咨询师所应当做到的主要任务。
既然管理咨询师有如此重要的使命,那么其应当具备哪些能力呢?
管理咨询师能力模型如图2-1所示,管理咨询师能力要素如表2-1所示。
图2-1 管理咨询师能力模型
表2-1 管理咨询师能力要素
以上内容节选自T/CCPITCSC 104—2022《管理咨询师职业能力要求》团体标准,作为此标准的起草人,同时也是本书的作者之一,在此将着重对知识、技能和技巧作出解读,用以明确在排除时间、年限以及天赋等客观条件的限制下,如何构建一名管理咨询师的核心能力。
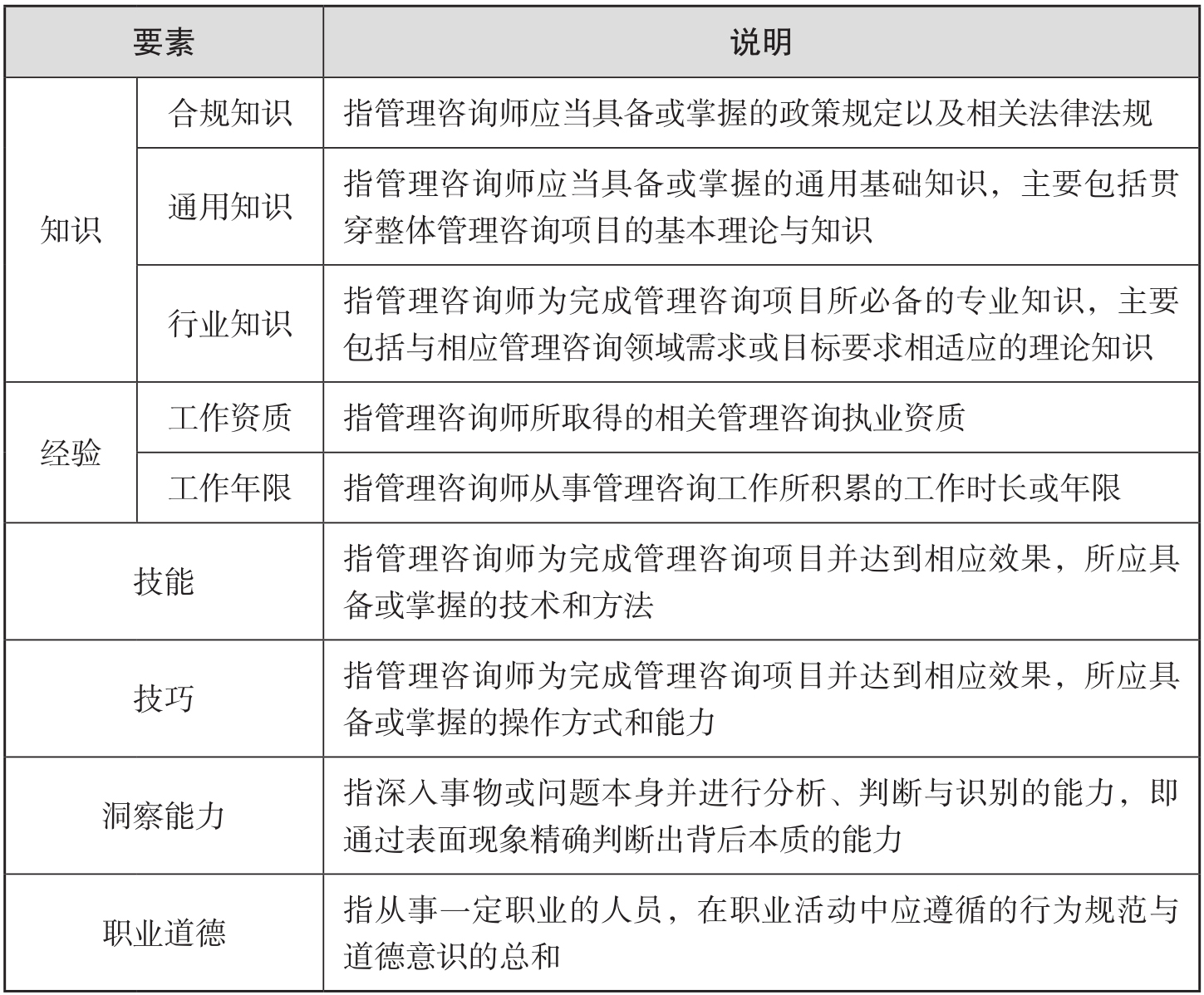
在此层面,除基本法律法规等常识性知识之外,重点强调的是通用知识与行业知识。
(1)通用知识。
通用知识就是管理咨询师应当具备或掌握的基本理论与运营原理,即贯穿整体咨询项目的基础理论——企业运营原理。简单来说,管理咨询师给企业做咨询,最基础的知识就是要知道企业到底是怎么运作的,不管客户属于哪个行业、位于哪个区域、有着怎样的规模等,企业的底层运行逻辑是不会改变的,即在管理过程中的各大模块,如战略模块、营销模块或人力资源模块等的顺序,哪个在前,哪个在后,如果要进行调整,哪些是可以调整的,哪些又是不可以调整的,或者说需要具备怎样的条件才可以调整等,这些问题背后的答案就是“企业运营原理”。如果没有把这些关系搞清楚,或者没有将这些知识吃透,总是从表面下手,所做的方案就一定会“按下葫芦起了瓢”。
(2)行业知识。
行业知识就是管理咨询师为完成咨询项目所必备的、与所实施或即将实施的项目相匹配的、具有行业特性或显著特征的信息。作为一名管理咨询师,除应当具备一定的咨询技能之外,对于某些特定行业的特征性知识也应该有所掌握,而这些特定行业可以结合个人的从业经验、擅长领域等维度进行选择。特征性知识就是将普适问题与行业的发展以及从业特征相结合的知识点。
举例来说,员工工作风格就是一个普适性问题,每个行业、每家企业都会存在员工工作风格的差异化问题。但高新科技企业或以技术为主导的企业,其员工工作风格有何独特特征呢?主要有三点:一是工作较难量化,技术型员工以及研发类员工,其工作周期和时间与一般的生产类员工或操作型员工不同,难以以周、月、季等时间范围为周期来判断其工作成果,反而更应该结合其工作计划或项目阶段来设定绩效指标;二是其对于技术的崇拜性要高于制度,这类员工更愿意听从或接受技术水平比其高的人员的管理,而不愿意听从或接受不懂技术、只知道按制度办事的人员的管理。此时,如何设定有效且易接受的管理方案,以及如何从“技术型人员”转变为“管理型人员”的路径与方法等内容就显得尤为重要;三是其流动性相对较大,尤其是在现今社会对技术型人才的需求较为旺盛的时期,通过更高的薪酬待遇来吸引其跳槽也比较常态化了。
上述例子是在众多管理咨询项目当中的一类问题,更好地说明将“员工工作风格”与“高新科技或技术型企业工作特点”相关联,从而形成行业知识的必要性与可行性。这无疑是将“员工工作风格”这一普适性问题与“高新科技或技术型企业”这一行业特性相结合的实操案例之一。
在此层面,指的是作为一名管理咨询师,其在项目前、中、后几个重要节点所应当掌握的必备技能。
(1)业务洽谈技能。
业务洽谈技能指管理咨询师应当具备或掌握的洽谈沟通、问题解读等技能。在咨询项目的前期对接中,准确解读客户需求,并从已有的产品库当中甄选相匹配的产品内容进行支撑是必经过程,其中包括应答、编制成文以及解读等细致层面,让客户的每一个问题或疑问都能够得到一个较好的回复。向客户证明自己及团队具备承接此项目的信心与能力,是每一个管理咨询师都应当做到的工作。
(2)现状诊断技能。
现状诊断技能指管理咨询师应当具备或掌握的诊断调研、精准判断等技能。在此过程中,管理咨询师要通过访谈、调研以及编制诊断报告等方式,和客户确认问题并明确后续改进思路,其中包括访谈计划表、企业观察单、访谈提纲、访谈记录单以及诊断报告等显性成果,还有通晓“企业运营原理”等隐性要求。
(3)方案设计技能。
方案设计技能指管理咨询师应当具备或掌握的专项设计以及解读等技能。在项目推进过程中,管理咨询师应当通过逻辑推导与管理模型的构建,对存在的问题进行深刻分析,得出分析结果,并结合企业运营现状与习惯给出合理的解决方案,其中包括报告、方案、制度等文件的撰写以及解读、调整等内容。
(4)实施指导技能。
实施指导技能指管理咨询师应当具备或掌握的细节辅导以及答疑等技能。在落地过程中,单纯的方案与基本的解读显然是不能让方案落地并呈现出效果的,还需要实施计划/辅导计划的支持,更需要在辅导过程中对方案进行分析,消除预期结果与现实结果之间的差距、纰漏以及阻碍,最终形成文件、课件等显性成果,帮助客户冲破落地障碍。
(5)项目评估技能。
项目评估技能指管理咨询师应当具备或掌握的项目评价以及分析等技能。在评估过程中,管理咨询师不仅应对项目满意度进行客观评价,更需要对客户所给予的反馈进行整合处理,同时对项目实施的优点、缺点以及待改进点进行分析,编制项目档案,以便留存或为后续可能的增值( 如需要继续为同一客户提供咨询服务,可以快速了解往期咨询内容,并保持一致的咨询风格 )提供便捷基础。
(6)项目总结技能。
项目总结技能指管理咨询师应当具备或掌握的项目复盘与萃取等技能。每一次咨询项目结项后,管理咨询师应在对项目的基本情况进行评估或评价之后,进行全面复盘,提炼本次项目的经验与启示,并将重点内容做二次深化,萃取具有一定普适性的管理咨询产品,促进自身以及咨询公司的能力不断提升。
在此层面,指的是作为一名管理咨询师,其在项目推进过程中应当具备或掌握的操作方式。
(1)研发构建技巧。
研发构建技巧指针对原有以及创新模型的构建与解读技巧,其中包括模型识别、模型搭配以及模型调整等内容,主要体现一名管理咨询师结合客户实际情况,对既有知识进行优化或重新构建的方法。
(2)逻辑分析技巧。
逻辑分析技巧指针对复杂事物的底层逻辑进行梳理与关键节点分析的技巧,其中包括逻辑分析、逻辑解读以及逻辑展示等内容,主要体现一名管理咨询师对于现实情况的分析,以及对各逻辑主体之间关联度解析与呈现的方法。
(3)学习阅读技巧。
学习阅读技巧指针对多类文件/文章的重点吸收与信息检索、摘录技巧。其中包括快速检索、快速阅读以及信息提炼等内容,主要体现一名管理咨询师能够提升自身且快速将所学知识进行转化或移植的方法。
(4)文案编制技巧。
文案编制技巧指针对多种文案体例以及框架进行编制、整合、填充的技巧,其中包括文案撰写、内容编辑以及文案润色等内容,主要体现一名管理咨询师能够精准面对不同文案体例所展现的编制、整合与提升的方法。
(5)语言表达技巧。
语言表达技巧指针对成果/结果的表达、阐述,以及对重点内容进行翻译的技巧,其中包括语言总结、陈述、分类等内容,主要体现一名管理咨询师合理表达专业意见并融合现状与情绪等因素进行客户引导的方法。
基于上述内容,将管理咨询师的核心能力维度进行以下展示( 见图2-2 )。
图2-2 管理咨询师的核心能力维度
如上,管理咨询师是一位理解企业困惑,且对于知识、技能、技巧运用自如的运营通才或全才,既讲求工作水准,也讲求同频与共情。
同样一份职业,不同的人从事会有不同的想法,也会有不同的心境,所以很难以标准化的角度来定论。
不管是从事管理咨询行业多年的咨询师,还是经由甲方跨行发展的中高管,不可避免地会存在两种心态,即服务心态与转型心态。从事管理咨询行业多年的人,早已将服务心态深深烙印在心中,即使偶尔会有抱怨,也总能很好地化解。反之,由甲方中高管转型为乙方的管理咨询师,势必会有从评估、考核、指示等心态转为服务心态的过程,关键就在于要将身份与姿态进行调整,同时也要学会接受与承担更多的质疑,以及沟通语气的细微变化。
在上述两种心态的发展与变化过程中,需要经历四种心态。
(1)自信。
在刚做咨询或刚刚转型的时候,管理咨询师会是无比自信的:论知识,有理论功底,论实操,有实施经验,仿佛所有事情都能够信手拈来,不费吹灰之力。在这个阶段,管理咨询师很可能听不进去意见,不愿意接受建议,更有甚者,会直接质疑客户,更会由于对方对自己专业能力的不认可而心有不甘。
(2)质疑。
这是管理咨询师需要经历的第二个阶段,在经受多次的客户质疑后开始质疑自己,是不是做得不太对?是不是自己的沟通方法有问题?是不是以往的经验不好用了?甚至怀疑自己到底适不适合做管理咨询师。因此,管理咨询师此时会迫切地希望提升,迫切地希望弥补自己的短板,让自己能够以更高水平的状态呈现在客户面前。
(3)退缩。
这是管理咨询师在“质疑”后的第三个阶段。在此阶段,管理咨询师会不自觉地变得谦虚,不自觉地推敲即将发表的言论,开始真正体会到“理论”和“实操”的区别。
(4)平和。
这是管理咨询师要经历的第四个阶段,也基本是最终的阶段了。当自己磨平了棱角、消除了傲气、改善了退缩,真正体会到“云淡风轻”,甚至不再受方法、工具的限制,开始真正结合企业的实际情况来思考问题,这时的话语会变得越来越易懂,以往每句话不说几个“名词解释”就不好意思开口,现在开始变得有意识地避免“名词解释”的出现。这时才能真正成为一名管理咨询师,历经沧桑而求平和,不悲、不喜,亦不惧。
基于不同阶段的心态,管理咨询师有三种不同的应对心法。
(1)想不明白,不要说。
作为一名管理咨询师,说的每句话都有很多人在听着、在考核着、在等待着,说的话可以少,但绝对不可以错,更不可以偏离事实。所以,凡事请三思,不明白就不要轻易开口。
(2)说出计划,就有方法。
管理咨询师从来都不是一个靠“傻干”的职业。只有在自己心里已经形成一整套计划,确定应当使用何种方法,且已经将可能存在的“雷区”都尽可能考虑周全后,才能说出口。否则,很可能会由于不了解企业情况而不能“自圆其说”。
(3)只要说出,就要做到。
作为一名管理咨询师,咨询技能和口碑是“吃饭的家伙”。所以,对于客户的嘱托或需求,如果无法达成,应当在项目未开始的时候就明确告诉客户,并可以通过调整需求或阶段性目标来实现,如果实在无法调整,建议不做承接。因为每一个项目都绝不仅是一个单独的项目那么简单,如果做得好,那么这家企业可能还会继续与你合作,甚至介绍上下游企业等,所以项目做得好,带来的价值是可裂变、可增值的。但如果做不好,一旦项目失败,那么带来的结果很可能是灾难性的。第一,你损失了客户,客户因为信任你,将项目和企业运营交给你,但你没做好,而且很可能由于你的操作引出很多其他的新问题,如此一来,客户不会再相信你。第二,你损失了朋友,还会“殃及”朋友,其对你的信任也会大打折扣。第三,你损失了口碑,你的项目没做好,不仅客户会知道,同行也会知道。所以,对项目没把握时,一定要谨言慎行。
以上每一种心态都是管理咨询师在成长道路上的坚实基础,每一个心法都是解决问题的切身体会。无论你想成为一名管理咨询师还是资深高管,或是一名职业经理人,这些都是必由之路。
在上述内容当中,其实已简单提到过“技能”的概念,但在实际分类当中还另有玄机。因为在“方案设计”过程中,管理咨询师不可能仅靠一种技能就解决所有问题,更不可能将所有问题仅用一种方案进行呈现。因此,需要对咨询技能进行细致划分。
通用技能主要包括企业运营原理、诊断模型、项目建议书编制、解决方案编制框架以及辅导落地方式等内容。这几项技能是做任何咨询项目都需要掌握的必备技能。举例来说,你要做人力资源咨询,需要进行项目洽谈与项目建议书的呈现。你要做战略咨询,也同样需要项目洽谈与项目建议书的呈现,区别只是两份项目建议书的内容侧重点有所不同。所以,通用技能是成为管理咨询师所必须掌握的基础技能。
专项技能主要包括战略规划、营销策划、流程优化、组织设计、薪酬体系设计、绩效体系设计、企业文化设计以及管理制度优化等内容。这几项技能几乎涵盖企业运营过程当中的所有模块。管理咨询师应该是一名“全科医生”,他可以在某一领域的造诣更深,专业更强,但其他领域绝不能一点儿不懂。所以,专项技能是成为管理咨询师所必须掌握的进阶技能。
在将管理咨询、管理咨询项目、管理咨询师的概念、使命等内容厘清之后,仍有一个问题需要解决,那就是管理咨询师一直强调的企业运营与前几者之间的关系。为什么管理咨询调整的是企业运营体系?为什么管理咨询师要站在企业运营角度?企业运营效果对管理咨询项目有何支撑作用?下图详细解读了企业运营、管理咨询项目与管理咨询师之间的关系( 见图2-3 )。
图2-3 企业运营、管理咨询项目与管理咨询师之间的关系
如图所示,企业运营、管理咨询项目与管理咨询师形成了一个“三位一体”的稳定循环结构。
企业是一个持续运转的逐利体,是在动态循环中保持平衡的。企业运营是否顺畅,企业是否持续盈利,企业经营是否遇到瓶颈,是最应首先考虑的问题。而此种问题的产生,可能来源于战略方向偏差、营销策略缺失或组织管控成本过高等因素,可具体是何种原因导致企业运营出现不顺畅、盈利出现断档的呢?需要通过企业运营诊断模型进行客观且细致的分析,这就引出了管理咨询项目,因为诊断是管理咨询项目的必经阶段,也是管理咨询师的必备技能。
推进管理咨询项目,需要通过“建标—对标”的方式来操作:先要找到企业顺畅运营和各模块之间有效协作的标准,将此标准进行提炼、明确,并通过“逐一对照”的方式将欠缺的部分补足,未完善的地方进行完善,不该出现的地方进行剔除,让“运营现状”与“运营标准”有效契合;再通过试运行的过程来不断纠偏,以此拉近“理论”与“实际”之间的差距。也许最终的结果仅是对其中几个部分进行改善,但却是就企业整体运营体系进行概览与诊断之后得出的,所有的改善也都是为了指向“企业运营更加顺畅”这一最终目标,故而调控的最终对象其实是企业运营体系。但再复杂的工作也需要人员来完成,这就引出了管理咨询师,因为上述过程需要通过特定的“通用技能”与“专项技能”来达成。
作为管理咨询师,其承担着推进管理咨询项目并保障项目成功的重大责任,所以需要通过相应的技能才能实现。其中“通用技能”用于获取与推进项目,即运用诊断模型找到企业“理论”与“实际”之间的断档点,确认运营改革重心。之后再通过“专项技能”对断档点进行补全、优化与改良,实现重新连接。在此过程中,既是企业高瞻远瞩地选择了管理咨询公司与管理咨询师,也是真正有水平的管理咨询师很好地承接了项目,同时成就了企业与个人,从而达成“多赢”。