



从本章起,我们将在概括美国政治基本制度框架的基础上,针对现在的选举制度和政策的形成过程,展示美国两大政党宽松地渗透整个政治的状况。
政党对美国乃至整个民主政治都不可或缺。它的作用涉及诸多方面,如收集公民意见并将其反映进政治当中,反过来也要为公民提供重要的政策课题和政策方案,以及培养政治家、运营政府等。
政党是自发的结社,其组织目的是什么呢?美国政治学家安东尼·唐斯(Anthony Downs)在1957年出版的经典政治学著作《民主的经济理论》( An Economic Theory of Democracy )中将政党定义为“试图用合法的手段掌握政府机关的人的联合体”。这种认为政党的目的只有追求政府权力的看法可能会让人觉得过于简单粗暴,但是在唐斯重点观察的美国政党中,那些聚集于政党之中的人除了获取选举胜利这一目标之外,实际上很难发现他们的其他共通点。因为这些有着各种利害关系和不同主义、主张、倾向的集团在各自党内也是坚持着各自的立场共存的。
序言中提到过,与其他国家的很多政党相比,美国两个政党的重要组织特征就是它们的弹性构造。美国的主要政党本就不是单一的组织,而是以地区为单位的政党组织联合体。不仅党内的约束力比较宽松,不具备统一性,连政党内外的界线也并不明确。以下我们将就此做进一步的分析。
1975年,民主党议员蒂普·奥尼尔(Tip O'Neill)(他在几年后成为国会众议院议长)曾经这样陈述道:“我们民主党人(Democrats),大家都在一个帐篷下。如果在其他国家,我们大概要分成五个不同的政党了。”
这段话作为表述当时民主党状况的发言而广为人知。但是帐篷这个比喻确实准确抓住了美国两大政党拥有弹性构造、宽松而敞阔地覆盖住整个政治的特点。其具体形象可以说是这样的,在美国有两个被冠以政党名称的巨大帐篷,它们分别扩展覆盖至政治的方方面面,两者加起来就几乎覆盖了美国政治的全部。
无论怎样的组织都存在一些广义的规则,这些规则规定了其成员组成以及成员的必要资格和组织活动的方式等(还包含一些默认的内容)。用刚才的比喻来说,帐篷就相当于是政党的规则,而聚集在帐篷之下的人则可以算作政党的成员。只不过,同样是政党规则,如果把其他国家的政党比作一般建筑物,进门需要钥匙,内部也被划分成功能各异的多个房间,那么像帐篷一样的美国政党的规则则是进出皆自由,在内部的任何地方做任何事情都无所谓,形式极为宽松。
两大政党,两个帐篷——这本来是试图组织化的政治家自行设计的,但是随着时代的发展,对人们来说,它们已经成了既定的存在。进入20世纪以后,这一存在更进一步成为美国正式政治制度的一部分。其状况可以这么描述(可能与真正的帐篷形象有些出入),露营地搭了两个巨大的帐篷,因为大多数露营者都在里面生活,于是露营地开始对两个帐篷进行维护和管理,结果这些帐篷的使用方法也就被加进了整个露营地的规则当中。
美国的两大政党在组织构成方面彼此很相似,这是因为历史上它们就是互相参考着发展起来的。不仅如此,它们现在也是通过共通的规则进行组织管理的。
另外,美国具有这样特征的只有两大政党。时至今日,虽然美国也有绿党和自由党这些第三党登场,但是只要没有特殊情况,它们几乎没有在选举中获得胜利的可能性。
与两大政党的相似性形成对照的是,第三党不仅与二者规模不同,其法律地位也不同。后面我们会看到,新党必须要满足一定的必要条件,比如事先收集签名等,才可以推出选举候选人。但是在美国这个露营地搭建其他帐篷,即成立第三党并发挥出影响力已经变得非常困难。鉴于这种差异,本书以下所称美国政党指的就是两大政党。
两大政党在全国各自被当作具有整体性的政党。但是,就像州在美国联邦制的政治架构中具有非常重要的地位一样,各政党的组织实体也都在各州。
尽管有由各州党组织代表组成的全国层级的组织,即全国政党委员会,但它的作用仅限于对政党整体方针的收集整理。各州政党组织的最高机构是州政党委员会,而全国政党委员会与各州政党委员会之间并不存在指挥和命令关系。另外设置在每个郡(县)和市镇等地方行政单位中的政党委员会也大多独立于州政党委员会自主活动。
也就是说,美国的政党虽说是全国性的政党,实际上却是诸多自主组织的联合体。比如明尼苏达州和北达科他州,由于民主党在20世纪中叶与农民政党合并,其正式名称中还保留有第三党的名字。党内也不存在相当于党首的、领导党全体的重要职位。美国政党无论在组织构成方面还是在约束力方面,都没有统一性,其存在形态完全就像个巨大的帐篷。
什么样的人算是美国政党的成员也是相当暧昧的。从根本上来说,并没有所谓的党员制度,即向政党缴纳党费即可以成为党员的制度。不过管理政党组织的人以及在政党中从事公务的人,如在政党中参加竞选的人,可以明确算是政党的一员。但是现在也出现了特朗普这种例子,他与特定政党并无关联,党内领导者既没有选择他也不认可他,但他依然可以在政党选举中胜出。这样的人实质上是很难说清他是否属于特定政党的。
另一方面,对于选民来说,他们从属于某个政党的意义也不明确。拥有支持政党的美国选民,将自己称呼为“民主党派的人”或者“共和党派的人”,日本媒体分别将其译为“民主党员”和“共和党员”。但是既然没有党员制度,那他们就不能算作政党的一员,而只是政党拥护者而已。
不过,他们当中有很多人对支持政党抱有强烈的认同感。实际上,关于支持政党的舆论调查问卷中几乎都会问到人们对哪个政党更加具有认同感的问题。如下文所述,他们还可以通过在预备选举中投票的形式参与党的决策。因此也很难说他们只是单纯的拥护者。过去的美国政治学倾向于将拥护者也作为政党的一员进行分析,也是基于这些事由。
在下文的叙述中,我会根据政治学的标准将由精英组成的政党组织与拥护者相区分。但是在美国,无论是精英还是选民,他们属于哪一个政党,是根据他们本人认为自己更接近两大政党的哪个阵营而决定的。也就是说,政党的成员可被视为聚集在巨大的帐篷下出入自由的一群人的总和。美国政党政治的特征在于,这两个帐篷已经覆盖到政治的方方面面,这在今天已经成为正式制度。
实际上,从20世纪下半叶开始,我们同样能够在欧洲等地看到主要政党已经成为正式制度的一部分和政党内外界线模糊这些特征。如日本在1995年开始执行《政党助成法》,从这部法律也可以看出日本同样产生了将政党正式制度化的趋势。但是在美国,这些情况只限于两大政党,而且是经过长时间巩固下来的,这一特点格外突出。
下文中,这一事实将在选举和政策形成过程中得到证实。我将着眼于20世纪70年代以后联邦层级的政治状况,通过对基本政治制度的解释来分析这一状况。这样,各位读者可能就不会再将美国的政党政治简单理解为两大政党的全面对决,而明白它其实是具有弹性构造的两大政党对整个政治的渗透。
在民主政治当中,政党首先是选举组织。美国政党内部拥有一个共同的目的,即在选举中获胜。但因为无论是在组织的统一性方面还是在约束力方面都比较宽松,所以政党并不会以统一的形式展开活动。
构成美国选举制度基础的是小选区制,即在每个选区确立候选人并举行投票,只有得票最多的人可以当选。一般认为,小选区制比较容易导致两党制。这种现象又被称为迪韦尔热定律(Duverger's Law)。特别是在美国,政党非常重视在全国选举中争夺总统之位,因此地方性政党很难登上政治舞台。
联邦层级的选举现在是在偶数年的11月上旬进行,要选举的是国会议员和正副总统。因为没有议会解散制度,所以即使出现总统辞职等情况造成席位空缺,也会通过副总统晋升等形式来填补空位,总统选举的日程不会改变。
美国国会分为参议院和众议院。参议院议员任期六年,由各州各选出两名,名额与人口规模无关。因为美国目前一共有五十个州,因此全国总共有一百个议席。每两年其中的三分之一会进行改选,任期相应发生改变。选区是整个州,同一个州的两个议席会在不同的年份进行改选。众议员的任期是两年,现有的四百三十五个议席每次都要进行改选。根据每十年一次的人口普查,各州按照人口比例,基本都可以分到一个以上的议席。除了只有一个议席的州,每个州都会被划分为多个选区举行选举。
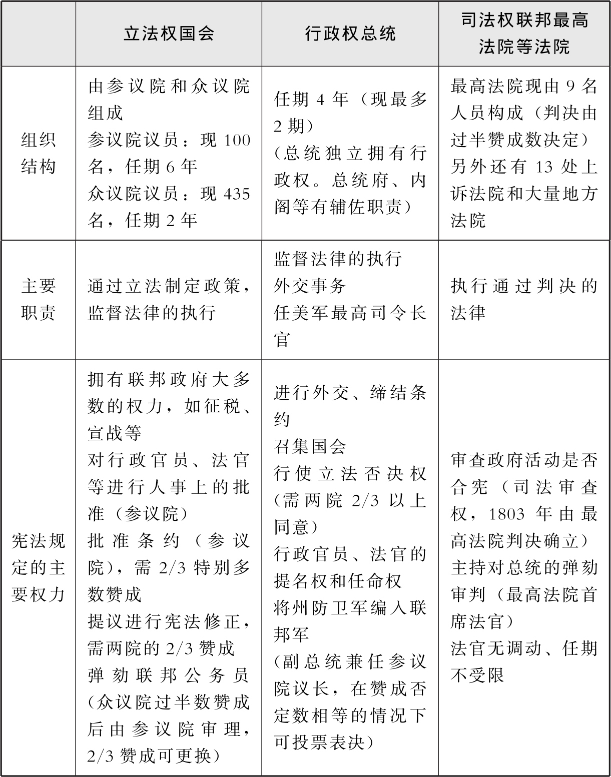
图表0-1 美国宪法上的三权分立
正副总统的任期是四年,第二次世界大战之后,总统任期被限定为最多两届。总统选举在每个可以被四整除的年份进行。与其他公职不同,总统选举是间接选举,各州和首都华盛顿(哥伦比亚特区)被分配的总统选举人会分别对正副总统候选人进行投票,获得过半数票的候选人即当选。各州总统选举人的数量等同于该州国会议员的总数。1946年总统选举之后,首都华盛顿也分到了三个名额,尽管华盛顿是不能向国会输送议员的。
如今,11月的选民投票(即普选)会选出各州(及首都华盛顿)的选举人,而这决定了总统选举的趋势。由各个政党确定支持本党正副总统候选人的总统选举人候选人,因此选民在投票的时候不会意识到选举人的存在,而将票投给自己支持的正副总统候选人的组合。
除去一部分州,在某个州的普选中获得最多数票的候选人会获得该州所分配选举人的所有选票。也就是说,如果以州为单位来看,总统选举也是一种接近小选区制的制度。总统候选人要绞尽脑汁,考虑争取哪些州的组合才能确保获得全国过半数的选举人票(现在是全部五百三十八人中的二百七十人)。
州长和州议会议员、市长等州、地方层级的公职选举,尽管任期和选举的实施时间各不相同,但基本都是以小选区制执行。多数州一层级的法院法官也是通过选举选出的,一般来说候选人都有其所属的政党。选举的时候,有些州的法官候选人的所属政党是明确的,有些州则不能明确。但即使是后者这种情况,实际上候选人的党派也有很多是已知的。从这一点上来说,美国的政党已经广泛渗透进政治整体当中。