



面向知识图谱应用系统建设的服务是指为知识图谱应用系统全生命周期提供的服务,包括咨询服务、设计与开发服务、集成实施服务、运维服务等。
当前,知识图谱相关的服务方通常可提供多种服务类型,且因技术积累方向和定位的差异,各服务方之间擅长的服务类型也可能不同。因此,具有知识图谱应用系统建设或维护需求的用户,可基于自身能力基础评估结果和整体建设规划,确定所需的服务类型,并有针对性地选择单个或多个服务方,以便完整覆盖自身需求。
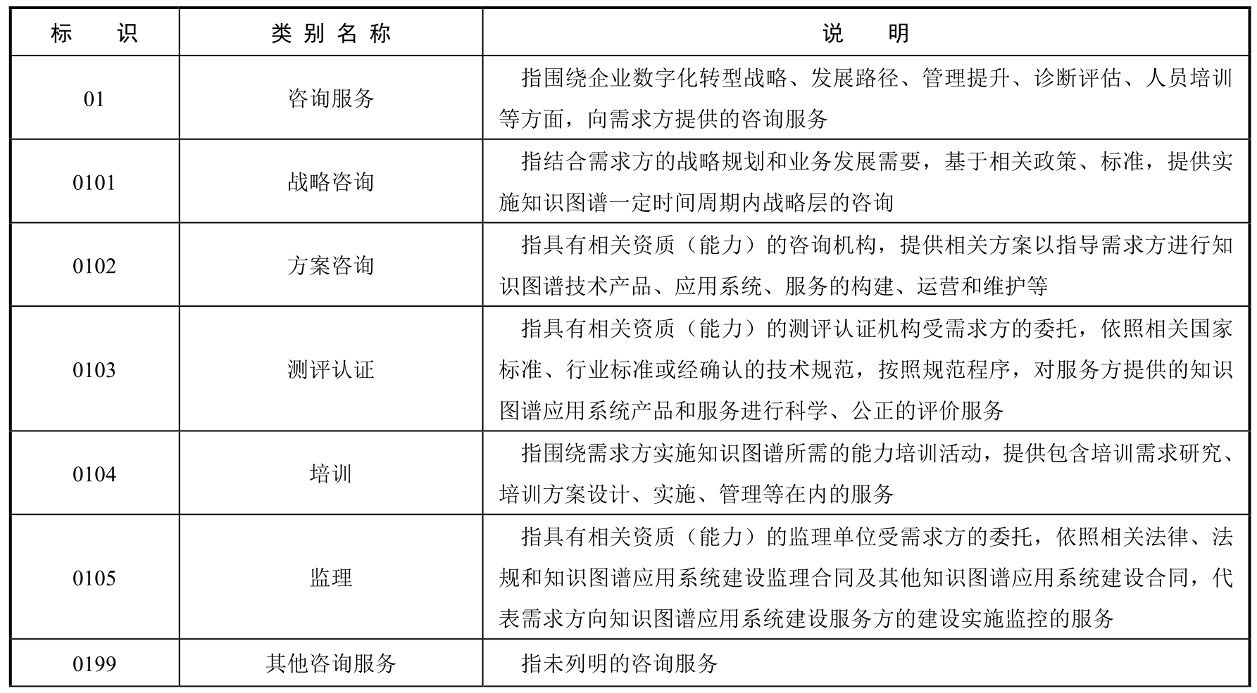
面向知识图谱应用系统建设的服务分类及代码如表6.1所示。
表6.1 面向知识图谱应用系统建设的服务分类及代码
续表