



用户企业作为实际部署和使用知识图谱应用系统的利益方,系统建设成效和收益等与其基础能力紧密相关。因此,在建设前期有必要对自身基础能力进行系统评估,查找自身弱项,进而提升后续建设效率。评估系统建设基础能力的准则主要包括以下几个方面。
(1)必要性:从业务需求、战略规划等方面评估企业对建设知识图谱及其应用系统的必要程度。
(2)适用性:从业务匹配程度、二次开发难度、系统部署及操作难度等方面评估企业对系统性建设知识图谱的适用程度。
(3)就绪性:评估企业对系统性建设知识图谱的就绪情况,如软硬件资源、数据储备、人员投入等。
(4)安全性:评估对信息化建设的安全和质量保障能力,涉及用户隐私或企业安全的数据,须保障所获取的源端业务数据及用户数据的安全性。
(5)可持续性:评估企业是否具备长期维护和管理知识图谱及其应用系统的能力。
以知识图谱的高质量应用为主要驱动力,基于上述5项准则对知识图谱应用系统建设基础能力的评估可进一步拆分为6个层面,包括业务层面、数据层面、基础保障层面、实施层面、管理层面和社会层面。应用系统建设基础能力评估准则与指标体系关系如图3.1所示,基础能力评估指标体系框架如图3.2所示。
图3.1 应用系统建设基础能力评估准则与指标体系关系
图3.2 基础能力评估指标体系框架
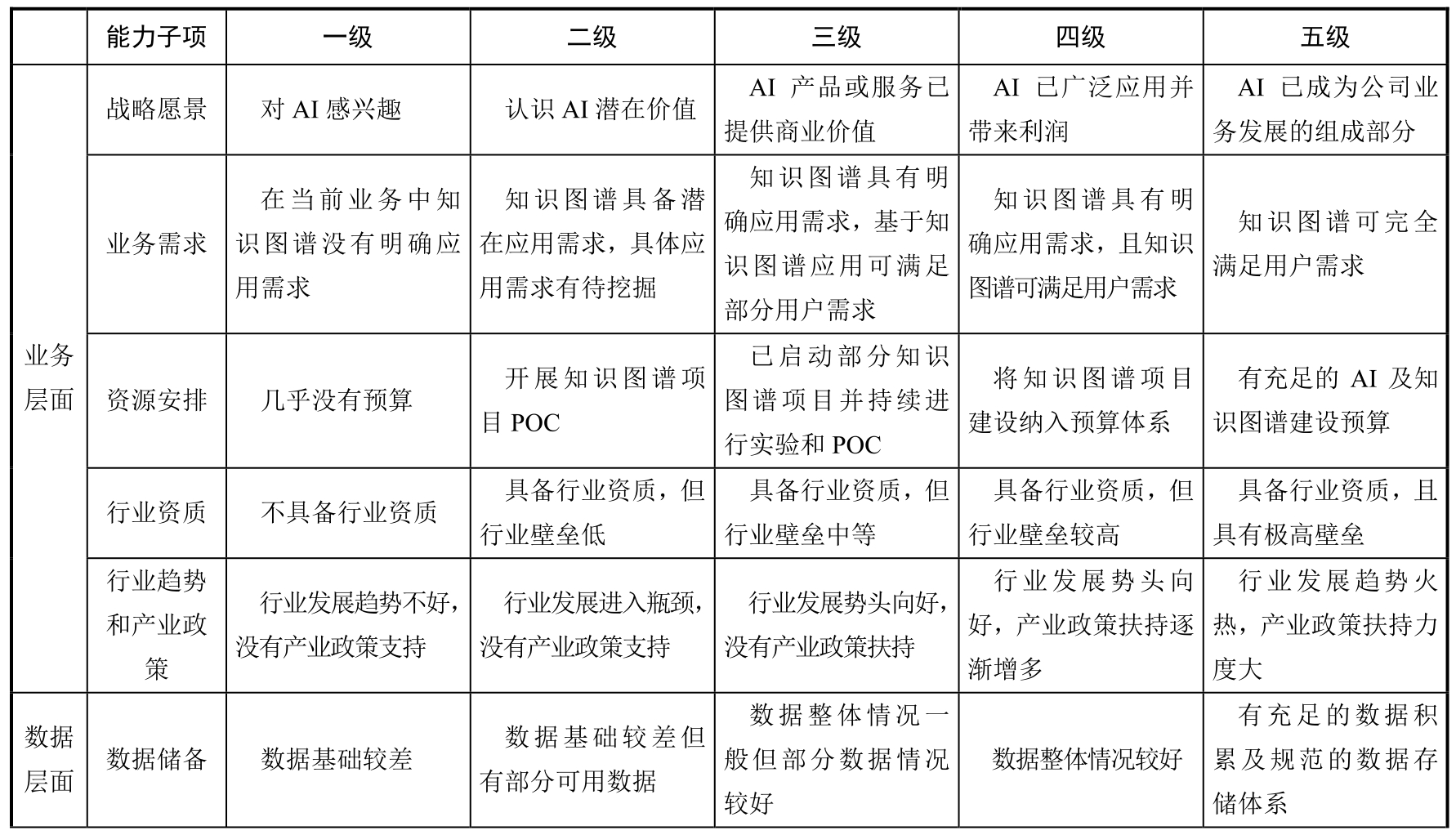
(1)从业务层面考量,应考虑企业的业务与知识图谱应用系统建设是否匹配,是否有长期建设知识图谱的规划。具体指标包括战略愿景、业务需求、资源安排、行业资质、行业趋势和产业政策。
(2)从数据层面考量,数据是知识图谱建设的基石,应考虑企业是否有足够的数据支撑知识图谱应用系统,以及是否有数据处理和分析的能力。具体指标包括数据储备、领域专业数据基础、数据治理能力。
(3)从基础保障层面考量,应考虑企业的各类基础资源是否能够保障知识图谱应用系统的建设。例如,企业是否具备开展知识图谱建设与应用的人工智能专业技术人员储备,是否拥有自有的或可获取的数据存储与计算硬件资源储备,是否建立完整的业务数据收集、存储、处理和应用的信息化管理体系,以及企业业务开展过程的信息化建设基础情况。具体指标包括人员储备、硬件资源储备、专业知识储备、信息化建设基础和资格资质。
(4)从实施层面考量,应考虑企业是否具有保障知识图谱应用系统建设及实施的能力。例如,企业是否具备开展知识图谱建设与应用的专业知识储备;是否具备相关资质,具有在企业业务活动中应用知识图谱满足用户需求的能力,及通过知识图谱应用系统运维满足用户不断变化需求的能力;是否具备实施知识获取、存储和更新所需要的信息化软件及硬件系统建设的能力。具体指标包括验证评估能力、实施能力、系统集成能力、运维能力和风险管控能力。
(5)从管理层面考量,应考虑企业是否有与知识图谱的建设进度和应用相匹配的运营管理水平、组织保障能力、项目管控能力。具体指标包括组织保障能力、质量管理能力、过程管理能力。
(6)从社会层面考量,应考虑企业是否有评估知识图谱应用系统建设中法律风险与责任、行业趋势、产业政策、行业资质风险项的能力。具体指标包括法律风险与责任、知识服务市场接受度。
通过业务层面、数据层面、基础保障层面、实施层面、管理层面、社会层面6个层面综合评估投入与成本,有助于用户直观衡量知识图谱应用系统建设的必要性和可实施性。对各层面的具体评估指标及权重进行细化总结,可形成基础能力评估指标体系表(见表3.1)。
表3.1 基础能力评估指标体系表
续表
根据上述层面,各指标项所获分值的差异得出被评估企业的知识图谱应用系统建设就绪度指数,并根据指数差异分为初始级、储备级、建设级、就绪级、完备级5个等级。知识图谱应用系统建设就绪度等级划分如图3.3所示。
图3.3 知识图谱应用系统建设就绪度等级划分
(1)初始级是指不具备建设知识图谱应用系统的条件,应用场景、资源投入等尚不明确,有待进行战略规划。
(2)储备级是指已进行战略规划,但不具备建设知识图谱应用系统的条件,有待在规划完善的基础上进行人力资源储备、基础设施储备、数据储备等。
(3)建设级是指初步具备知识图谱应用系统的建设能力,部分维度仍存在较大弱项,有待全面提升各维度能力等;可针对性地开展小型知识图谱应用系统建设及研究工作。
(4)就绪级是指已具备良好的知识图谱应用系统建设能力,可进一步对各层面欠缺指标项对应能力进行提升;有能力开展较大规模的知识图谱应用系统的建设及研究工作。
(5)完备级是指已具备完备的知识图谱应用系统建设能力,各维度能力较为全面,可支持后续系统的建设、实施与部署;可依据业务需求开展大规模的知识图谱应用系统的建设及研究工作。
表3.2针对23项指标分别给出了各项指标自我评估判据,每项指标分值如表3.1所示,总分为0~95分。可对每项指标进行自评,根据总分做出相应决策。
(1)总分位于35分及以下,初始级。
(2)总分位于36至45分区间,储备级。
(3)总分位于46至60分区间,建设级。
(4)总分位于61至75分区间,就绪级。
(5)总分位于76分及以上,完备级。
表3.2 应用系统建设基础能力自我评估
续表
续表
根据知识图谱应用系统建设基础能力的就绪度等级和评估结果,可从人员、技术、资源、战略定位为切入点出发制订能力提升实施方案,并从业务、数据、基础保障、实施、管理、社会6个层面采取措施,通过能力提升效果评估方法进行效果评价,从而形成一整套闭环的能力提升方案。知识图谱应用系统建设能力提升路径如图3.4所示。
(1)业务层面:战略方面,重视人工智能技术在当前业务流程中的应用。业务需求方面,提升知识图谱在现有业务流程中的有效性,并不断挖掘潜在应用需求,基于部分应用场景构建知识图谱应用案例,以小范围样例作为业务应用试验验证。资源安排方面,提升人工智能开发及知识图谱建设预算,增加人工智能开发团队人员数量。行业资质方面,开展资格认证和评级,不断提高行业资格水平。行业趋势和产业政策方面,紧跟行业应用趋势和产业政策方向,在行业内开展相关知识图谱的建设和业务推广。
(2)数据层面:数据储备方面,开拓数据获取渠道,加大数据储备,对内企业组织整理内部业务流程数据、整合已有的数据存储资源;对外企业获取第三方组织机构的数据(例如,购买领域数据,从互联网获取开源的数据资源等)。领域专业数据基础方面,积累行业术语和标准数据集。数据治理能力方面,提升现有的数据治理水平,增强数据清洗、挖掘能力,加强数据的安全防护等。
图3.4 知识图谱应用系统建设能力提升路径
(3)基础保障层面:人员储备方面,优化企业内部的人力资源结构,拓展专业领域人员数量,进行知识图谱领域的研发、实施、运维、业务人才储备,提升人员素质,以满足可持续性开发建设知识图谱的需求。硬件资源储备方面,根据业务市场发展需求,不断丰富计算设备资源,提升云计算能力,满足大数据治理的需要。信息化建设基础方面,提升软件基础工具和环境条件,不断提高信息化系统在企业业务流程中的应用占比,建立企业知识库,逐步积累行业数据。
(4)实施层面:验证评估能力方面,持续拓展和丰富业务专家库,引入国内外顶尖专家,定期开展硬件资源和建设能力评价,不断积累和提升专业知识水平。实施能力(信息化建设能力)方面,通过对业务系统的分类梳理,不断细化业务场景,完善知识可视化、知识问答、知识推荐、知识生成等应用,提高业务人员对知识图谱应用系统的理解和实施过程的监测粒度。系统集成能力方面,规范知识图谱应用系统与外部的接口、知识图谱文件描述规则及知识图谱间知识交互协议,提高应用系统与外部业务系统间的互联互通互操作水平。运维能力方面,针对不断发展变化的业务需求和系统运行中的问题,不断寻求更优的解决方案,加快知识更新的效率。风险管控能力方面,通过对技术、系统、人员与外部风险的分类分级,制订风险防控策略,并建立健全风险应对机制。
(5)管理层面:组织保障能力方面,形成严密的组织机构、完备的组织规章、规范的组织措施。质量管理能力方面,制定严格的质量方针,明确质量目标和职责,严格控制项目各阶段活动质量。过程管理能力方面,具备完整的过程策划、过程实施、过程检查、过程改进阶段,并严格按照阶段执行。
(6)社会层面:法律风险与责任方面,不断完善业务流程、规范化经营,降低法律风险与责任。知识服务市场的接受度方面,紧密跟踪行业趋势和产业政策,在适当的时机进场、把握风口;不断提升企业自身行业资质,不断提高自身竞争力以形成竞争壁垒。
此外,在研发方面,加强知识图谱相关的人员储备(包括运维人员、知识专家等);加强软件、硬件基础设施建设,提升数据存储、数据处理的能力。