



直播平台(即直播营销平台,为方便理解,本书统称为直播平台)扮演着展示直播内容并促进产品销售的重要角色。当前,市场上主流的直播平台大致可分为3类:传统电商平台、社交媒体平台和兴趣电商平台。不同直播平台不仅在用户特性与内容偏好上存在差异,其运营模式与规则也不相同。因此,要开展直播营销活动,需要深入了解这些主流的直播平台。
传统电商平台指推出直播功能的电商平台,如淘宝、京东、拼多多等平台。这类平台具有较强的营销性质。用户在平台上观看直播的目的十分明确,就是购买产品,这使得传统电商平台在直播营销活动中具有先天优势。同时,借助直播,传统电商平台也可以吸引更多流量,获得更多的用户,并增强用户对平台的黏性。表1-2所示为淘宝、京东、拼多多等主流传统电商平台的相关特点。
表1-2 淘宝、京东、拼多多等主流传统电商平台的相关特点
社交媒体平台是指提供在线社交功能和交流服务的平台,如微信、微博等。在直播火热发展的当下,微信、微博等社交媒体平台也推出了视频号功能,用户可以在视频号中观看直播和发起直播。
(1)微信视频号。2020年10月2日,微信视频号开通直播功能,流量入口不断增加,以微信公众号运营为主的创作者率先在微信视频号开启直播。基于微信的支持,在微信视频号直播可直接触达微信用户。用户不用下载App,在微信点击链接即可观看直播、购买产品,非常便捷。完整的微信生态还可以缩短微信视频号直播的运营环节,主播可以通过微信公众号、微信小程序、企业微信等直接为直播间引流。
(2)微博视频号。2020年7月,微博视频号正式上线。用户在微博视频号中不仅可以发布和浏览短视频,还能观看或发起直播。微博视频号的用户群体相对广泛,直播的流量主要依赖于用户的关注和转发,以及平台的推荐算法。用户如果要在微博视频号中购买直播间的产品,需要点击产品链接,然后跳转至电商平台,再在电商平台上完成下单。
与传统电商平台相比,社交媒体平台具有以下特点:社交属性强、电商属性弱;私域流量占据优势地位;平台内用户以社交沟通、休闲娱乐为主,购物次之。
私域流量是指企业或个人自主经营和管理的流量,如粉丝群的流量、个人微信号的流量等。与之相反的是公域流量,即所有企业或个人都可以触达的流量,主要是平台自身的流量。
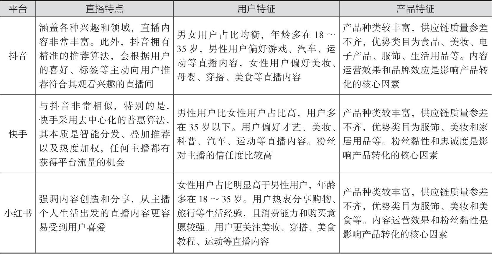
兴趣电商是一种基于人们对美好生活的向往,满足用户潜在购物兴趣,提升用户生活品质的电商。兴趣电商平台即通过丰富多彩、创意十足的内容激发用户的潜在兴趣,引导用户在轻松愉快的氛围中购物的平台,包括抖音、快手、小红书等。在这类平台中,内容是获取用户流量的重要工具,直播用于促进成交和转化。表1-3所示为抖音、快手、小红书等主流兴趣电商平台的相关特点。
表1-3 抖音、快手、小红书等主流兴趣电商平台的相关特点
分别在淘宝、抖音和微信视频号中浏览直播板块,并观察各个平台的直播入口设置、直播内容类型和购买流程等,然后总结这3个直播平台的优缺点。