



婚姻作为人类社会的基本生活形式,其形态与制度深受文化、经济、政治等多重因素的交织影响。尽管如此,人类对自由、美好婚姻生活的追求却始终如一,成为跨越时代的永恒主题。1950年颁布的《婚姻法》,被广泛称为“新婚姻法”,是中国迈向婚姻自由道路上的一个关键里程碑。这一法律的诞生与实施,不仅在中国法律史上占据重要地位,更是中国社会深刻变革的集中体现,与中国的革命历程和建设实践紧密相连,共同构成了一幅波澜壮阔的历史画卷。
从1950年至1966年,中国社会发展经历了两个重要的历史阶段:1950年至1956年的新民主主义社会阶段,以及随后的1956年至1966年的社会主义初级阶段十年探索时期。在第一阶段,中国社会完成了从新民主主义向社会主义的历史性过渡。国家采取了一系列深远的社会改革措施,不仅为社会主义制度的建立奠定了坚实基础,也极大地推动了社会文化的进步。其中,尤为显著的是国家通过法律手段确立了“男女平等的主流社会意识形态”。这一理念在土地改革、废除娼妓制度、颁布并实施1950年《婚姻法》、大规模扫除文盲以及推进基层民主选举等广泛的社会变革中得到了充分体现,极大地提升了女性的社会地位,赋予了她们与男性同等的权利与自由。随着男女平等观念的深入人心,婚姻观念与形式也随之发生了深刻变革。传统的婚姻观念,如包办婚姻、男尊女卑等,受到了前所未有的挑战。自由恋爱、自主婚姻逐渐成为社会新风尚,夫妻间的平等与尊重成为婚姻生活的核心价值。然而,值得注意的是,在这一变革过程中,并非所有群体都欣然接受新的婚姻观念,部分人群对1950年《婚姻法》及其所倡导的男女平等原则持抵触态度,甚至因此引发了自杀、被杀等极端事件,给社会和家庭稳定带来了一定的冲击。
第二个阶段,即1956年至1966年,这一时期充满了探索与挑战。国家权力的触角逐渐深入基层,导致基层社会的自治空间被压缩,自主性显著减弱。尤为关键的是,1958年《中共中央关于在农村建立人民公社问题的决议》的颁布,正式确立了“三级所有、队为基础、政社合一”的集体化劳动生产模式,这一变革深刻重塑了农村社会的结构与生活方式。农民的自由流动受到限制,城乡二元结构进一步固化,农村与城市在发展模式上呈现出明显的差异。在城市,党政单位、企业单位和事业单位构成了社会运行的主要框架,居民的街居制度强化了城市的组织化程度。这一时期,国家意志对个体生活的渗透达到了前所未有的程度,人们的思维方式、行为习惯乃至婚姻观念都发生了深刻变化。婚姻,这一原本属于私人领域的情感纽带,逐渐被纳入了国家政治生活的轨道,成为反映社会变迁的晴雨表。随着整风运动、反右派斗争、社会主义总路线的制定、“大跃进”和人民公社化运动等一系列政治运动的相继展开,婚姻生活也不可避免地受到了波及。每一次社会政治的重大变动,都在悄无声息中重塑着人们的婚姻观念与行为模式。特别是在后期,阶级斗争的观念开始渗透至婚姻领域,人们开始尝试用政治化的视角审视和处理婚姻问题,婚姻关系的建立与维系不再仅仅基于个人情感,而是更多地受到了阶级成分、政治立场等外部因素的影响。
在这一时期,虽然国家通过法律和政策手段努力推动婚姻观念的现代化,试图颠覆传统婚姻方式,但传统婚姻习俗的深厚文化根基并未完全消失。国家机构与法律制度等宏观政治力量与微观层面的社会习俗和个体选择并存,形成了一种复杂的社会现象。民众在适应新制度的同时,也在努力维护传统习俗和个人权益,这种多重权力关系的互动与博弈,使得婚姻领域成为了一个展示社会变迁和权力运作的生动舞台。正如福柯所揭示的,权力并非仅仅来源于固定的制度或结构,而是由众多力的关系相互作用而成。在婚姻领域,这种权力的体现尤为复杂,它既是国家强制力的展现,也是家庭、社区、个体等多种力量交织的结果。在这一交织着新旧交替、冲突与融合的社会转型期,不同主体在权力与交往中形成了错综复杂的关系网络,共同塑造了这一时期的婚姻形态和观念。
本书深入探讨了这一历史时期婚姻领域内的复杂态势,聚焦于不同主体在资源获取、利用与转换过程中的策略性行为。通过分析国家如何运用法律与政策手段改造传统婚姻习俗,以及这些努力的实际效果,揭示了官方意图与社会现实之间的张力。同时,本书也关注了民众如何应对国家推行的婚姻制度与文化变革,探讨了他们在多重权力关系中的生存智慧与应对策略。通过这些细致入微的分析,本书力图还原那个时代背景下婚姻领域的真实面貌,为我们理解历史、洞察当下提供一面独特的镜子。
从理论层面看,本书通过对1950年至1966年间中国婚姻状况的深入剖析,旨在揭示在特定历史时空背景下,不同社会主体(如政府、家庭、个体等)在面对婚姻领域制度与文化双重变迁时的应对策略与行为模式。通过细致考察这些主体如何利用各自掌握的资源来适应并影响婚姻制度的变革,力图勾勒婚姻文化生成的内在逻辑与机制。这不仅丰富了婚姻家庭研究的理论视角,也为理解社会变迁中文化适应与创新的复杂性提供了宝贵案例。此外,本书还有助于深化对婚姻文化与社会制度之间互动关系的认识,进一步拓展社会文化变迁理论的研究边界。从实践层面看,对1950年至1966年间婚姻领域制度变迁与文化变迁的详细探讨,具有显著的现实意义。随着新时代的到来,婚姻价值观正经历着新的转型与重塑。本书希望通过回顾历史,提炼出这一时期婚姻文化变迁的经验与教训,为当代社会正确树立符合时代精神的婚姻价值观提供参考。具体来说,本书有助于引导公众更加理性地看待婚姻与家庭,促进性别平等与家庭和谐;同时,也为新时代婚姻家庭政策的制定与实施提供科学依据。
自1950年《婚姻法》颁布以来,中国的婚姻状况经历了前所未有的历史变革,关于这一领域的研究吸引了国内外众多学者的关注。学者们从法律、文化、社会、历史等多维度出发,对这一时期的中国婚姻进行了广泛而深入的探讨,形成了丰富的研究成果。本部分将聚焦于1950年至今国内外关于中国婚姻状况研究的主要研究成果。
1950年《婚姻法》的颁布,标志着中国婚姻状况研究进入了一个新的历史时期,其研究进程大体可以划分为两个阶段。第一阶段自中华人民共和国成立延续至改革开放前夕。在这一时期内,婚姻领域的研究活动蓬勃开展,主要以婚姻著作为主(见表0-1)。这些出版物不仅记录了新中国成立后该领域内深刻的思想变革、法律制定及社会实践,还从多个角度和层面反映了当时社会的历史背景、文化特征与时代精神。首先,从历史记录的角度来看,这些书籍是新中国成立后恋爱、婚姻、家庭领域变革的生动写照,涵盖了法典、理论著作、小说、戏剧、通信集等多种题材和形式,有助于我们深入理解这一时期社会历史、文化变迁和法律发展的脉络。其次,这些出版物的多样性和广泛性也体现了当时社会对恋爱、婚姻、家庭问题的广泛关注和深入探讨。此外,这些出版物还深受当时政治、经济、文化等因素的影响,反映了新中国成立后对婚姻制度的改革和推动,以及社会主义道德、共产主义道德等观念在恋爱、婚姻、家庭领域的渗透和体现,为我们研究这一时期社会价值观念的变化提供了有力的证据。综上所述,这一阶段的研究不仅丰富了我们对当时中国婚姻状况的理解,也为后续的研究奠定了坚实的基础。
表0-1 1950-1978年间出版的关于婚姻的部分著作
(续表)
(续表)
(续表)
(续表)
(续表)
(续表)
第二阶段为改革开放至今,这一时期,随着研究队伍的不断壮大,大量具有深度和广度的专著与论文应运而生。这些研究作品不仅从宏观层面探讨了婚姻制度的演变、婚姻法律的修订等重大问题,还从微观角度深入剖析了婚姻关系中的个体行为、情感变化等细微的问题,为我们全面理解这一时期的婚姻现象提供了丰富的视角。具体而言,第二阶段的婚姻研究主要围绕以下五个方面展开:
第一,关于1950年《婚姻法》的诞生过程及其内容的研究。关于1950年《婚姻法》的诞生过程及其内容,学界展开了广泛而深入的研究。首先,针对1950年《婚姻法》的理论来源和产生条件,学者们进行了深入探讨。这些研究主要从思想基础和社会条件两方面入手,分析了该法产生的历史背景。例如,有研究指出,从清末开始,受西方思想的影响,婚姻制度逐渐向核心家庭结构和一夫一妻制靠拢,而1950年《婚姻法》的颁布则是这一目标实现的重要标志。
同时,马克思主义婚姻自由思想也被认为是该法的重要思想来源。
此外,还有学者考察了1950年《婚姻法》与苏联婚姻家庭法的关系,指出二者在原则上的密切联系,如自由、平等和一夫一妻等原则的体现。
这些研究为我们理解1950年《婚姻法》的立法理念和历史背景提供了重要参考。其次,关于1950年《婚姻法》的重要开创者及其贡献,学界也进行了广泛讨论。其中,刘少奇、邓颖超和王明等人在该法的起草和宣传过程中发挥了重要作用。有研究评价了刘少奇在确定《婚姻法》出发点和原则,以及对少数民族地区和干部婚姻问题的指导方面的贡献。
同时,邓颖超在主持起草《婚姻法》及坚持“一方坚持离婚即可离婚”原则方面的贡献也得到了学界的广泛认可。
关于王明是否参与该法的起草工作,学界存在不同观点。
但无论其是否直接参与,他的法制委员会代表身份及在草案提交和报告过程中的作用都是不可忽视的。这些研究有助于我们了解1950年《婚姻法》制定过程中的关键人物和事件。再次,在1950年《婚姻法》的内容和意义评价方面,学界也进行了深入研究。有研究认为,该法体现了中国共产党“自主纯粹”的爱情观、“情责衡平”的婚姻离合观等婚姻理论,是国家政权利用法律进行破旧立新的重要体现。
同时,离婚完全自由的原则和对妇女合法权益的保障也被认为是该法的重要特点,具有划时代意义和国际前沿的开创意义。
此外,还有学者将该法与历史上的其他相关法律进行了比较研究,如与1930年颁布的《民法·亲属》以及苏联的婚姻家庭法的比较,指出了它们在立法技术和原则方面的异同。
这些研究为我们全面理解1950年《婚姻法》的内容和意义提供了重要视角。
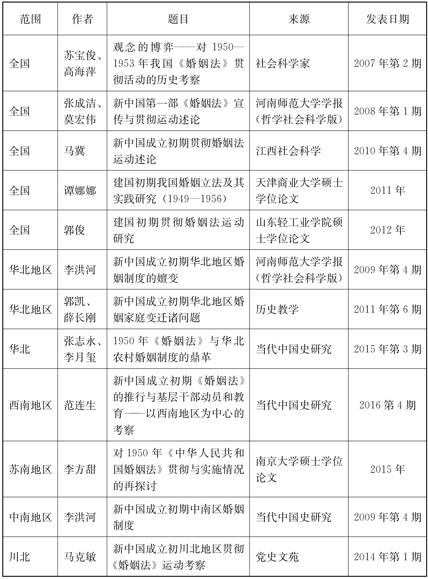
第二,关于《婚姻法》贯彻执行过程的研究。学界对《婚姻法》贯彻执行的研究已取得丰富的成果,且主要聚焦于1950年至1953年间贯彻《婚姻法》运动的研究(见表0-2)。这一领域的研究包括1950年《婚姻法》产生的历史背景、主要经过、阶段特点、问题与困难、经验与启示等。
这类研究大致分为两种。一是从宏观层面审视全国范围内贯彻《婚姻法》运动的总体情况,二是从微观层面探讨不同地域在贯彻《婚姻法》过程中的独特经历。这类研究多以档案、报刊、地方志、口述史等文献为主,不仅呈现了历史的细节,也深化了我们对这一时期历史的理解。主要表现如下:
表0-2 《婚姻法》运动部分研究成果概览
(续表)
(续表)
(续表)
在探讨1950年代中国《婚姻法》贯彻运动的研究中,学界对其阶段划分、特点及经验进行了深入分析。关于运动的阶段划分,存在三阶段说
与四阶段说
两种主要观点。三阶段说将《婚姻法》的执行过程划分为学习宣传阶段、贯彻运动月阶段和经常性贯彻阶段,这一划分方式考虑到了《婚姻法》颁布初期的特殊背景,具有一定的合理性。而四阶段说则在此基础上增加了《婚姻法》执行情况大检查阶段,使得阶段划分更为细致。无论哪种划分方式,都强调了教育在推行《婚姻法》中的核心作用,并总结了成功的经验,如抓住民心、组织调控和顾及群众利益等。
有研究指出,在1950年《婚姻法》贯彻执行过程中,基层组织尤其是妇联和工会在形塑民众新观念方面发挥了重要作用,体现了传统亲缘关怀与现代动员机制的有机结合。
在《婚姻法》运动的效果研究方面,学界普遍肯定了其带来的积极影响。在婚姻结合途径上,研究指出,包办、买卖婚姻等陋俗逐渐消失,自主婚、自由婚成为主流。
此外,妇女的平均婚龄也有所提高。婚姻制度上,研究认为,逐步建立的婚姻登记制度,实现了从传统事实婚制向法律婚制的转变。同时,《婚姻法》运动还培养了民众新的政治认同,激活了其政治和生产活力。
在促进妇女解放方面,显著提高了妇女的地位和身心健康,尤其是在农村地区。
然而,学界也指出了运动的局限性,如地域不平衡、改革不彻底以及流于表面化等问题。
这些问题导致传统习俗在运动过后可能再次“公开化”,同时出现了新的婚姻家庭问题。
有学者认为,这与《婚姻法》的推行策略、文化习俗及妇女在经济关系中的劣势地位密切相关,反映了法律让位于政治的形式可能影响法律的执行效力。
在《婚姻法》对人们思想意识的影响研究方面,有学者指出,《婚姻法》运动不仅塑造了新家庭,还完成了对社会资源的改造,使人们形成了对国家的依赖。国家的介入促成了民众的政治认同,进而促进了社会改革和民众的生产积极性,帮助国家实现了对社会的有效治理。
同时,学界也探讨了国家与民众之间复杂的互动关系,指出《婚姻法》触及不同民众的利益,体现了不同利益主体的价值追求。这个过程并非简单的政令响应,而是一个互动的过程。
在婚姻制度的改变中,民众通过援引传统和官方说辞以及套用法律条文等方式进行调适,发挥了综合性的功效。此外,还有研究分析了婚姻领域中男性的情感、行为与权力,揭示了男性如何利用特殊情感和行为获取暂时性权力。
随着研究的深入,学者还关注了《婚姻法》执行过程中国家和地方关系的建构。研究认为,在此过程中,以血缘关系为基础的农村社会逐渐被解构,国家与地方之间存在一定的张力。
然而,国家强调的民主和睦和团结生产原则解决了二者之间的矛盾。
研究认为,在少数民族地区,国家在贯彻《婚姻法》的过程中以保持民族地区稳定为原则,但随着基层组织的不断完善和文化间的相互交流融合,民族地区的婚姻传统也受到了影响。
这些研究不仅揭示了《婚姻法》运动的多重影响,还为我们理解国家与社会、法律与文化之间的复杂关系提供了重要视角。
第三,关于婚姻文化观念的探讨。在探讨婚姻文化观念的变迁时,学者们广泛关注了国家婚姻制度改革对婚姻观念及实践的深远影响。有研究指出,这一时期的婚姻文化观念显著表现为对情感自由婚姻的重视,同时受到政治因素的深刻影响,
且主要体现在保护军婚、倡导简约婚礼及晚婚行为等多个方面。
这种变化不仅反映了个人情感与社会责任的结合,也体现了个人利益与集体利益的紧密联系,从而在伦理层面上展现出新的婚姻观念形态。
此外,贞操观念亦随时代变迁而演变,从新中国成立初期寡妇婚姻自由的获得,到后来贞操观念被纳入公共权力范畴,这一过程揭示了婚姻观念与政治环境的复杂互动。
关于择偶问题,学界普遍认为这一时期的择偶观经历了从门当户对到异质互补,再到以爱情为基础的转变,后者被视为新婚姻制度的象征。
教育与婚姻匹配模式的关系研究表明,教育程度成为个体社会经济地位的重要标志,相似教育背景的同类婚姻增多。
择偶标准也从单一的门当户对转变为包括政治、劳动、感情等在内的多元观念。
特别是在农村地区,尽管法律赋予妇女自主择偶的权利,但受传统文化影响,她们的实际选择仍受限于家庭意见。
同时,特定群体如驻疆官兵的婚姻问题也引起了关注,国家从内地选派女性入疆,不仅解决了性别比例失衡问题,还对边疆稳定做出了贡献。
还有研究指出,建设兵团的婚姻经历了组织安排、道德婚姻和自主婚姻三个阶段。而妇女本人对其婚恋经历也有一套认知逻辑。
在婚姻结合方式上,学者们注意到存在自主、半自主和包办买卖三种形式,且城乡间比例各异。农村中半自主婚姻较为普遍,被视为适应当时农村状况的“最佳选择”。
同时指出,这一时期体现出男女结识路径多样化,学生的婚恋观呈现程序化、英雄化等特点,而工人群体的婚姻自主权则有所增强。
为配合《婚姻法》宣传,一系列具有政治色彩的婚恋文学作品应运而生,其中婚姻选择与当事人的阶级身份及革命态度紧密相关,反映了当时社会对理想婚姻的界定。
婚姻礼俗方面,研究聚焦于彩礼、嫁妆和婚礼的变化。尽管20世纪50年代彩礼数量不多,但仍反映出传统观念的存在,嫁妆则相对随意。彩礼和嫁妆在维系农村社会关系中扮演重要角色,而婚礼尽管在法律上已非必需,但仍受到民众重视,承担着社会承认、家庭实力展示及婚姻约束等多重功能。
婚礼仪式的简化及政治意涵的融入,体现了时代变迁对婚姻习俗的影响。
学者们还从婚姻仪式的功能出发,探讨了其在促进新价值观念认同及社会建设中的作用以及婚姻伦理与社会诸因素的互动关系。
此外,对于婚姻关系成立的标志物,如结婚证书等,研究揭示了其作为“历史景观”的象征意义,不仅证明了婚姻关系的合法性,也反映了特定时期的政治意识形态。
结婚登记申请书及离婚证书的样式和内容,进一步体现了国家对男女平等及和平分手价值观念的倡导。
这些研究不仅丰富了我们对这一时期婚姻文化观念的理解,也为我们提供了深入洞察社会变迁与文化适应的宝贵视角。
第四,关于离婚问题的探讨。在离婚问题的探讨上,学界从多个维度进行了深入分析。有研究指出,尽管这一时期已基本实现离婚自由,但女性在离婚时涉及财产分割方面仍面临一定阻力,这反映了新旧观念交替时期法律实施与社会实践之间的张力。
同时指出随着反右斗争的开展,离婚自由逐渐呈现出极端政治化的特征。
关于离婚原因,学界普遍认为包办婚姻、贪图享受、见异思迁等传统因素仍是导致离婚的重要原因,
而“婚姻自由”这一新观念的出现也加剧了离婚现象。特别值得注意的是,妇女起诉的离婚案件占比显著,这被视为国家推行的政策和理念对女性解放的积极成果,体现了社会变革对家庭关系的深刻影响。
在离婚案件的审理机制及审判方式上,学界也进行了深入探讨。有研究总结了婚姻司法实践的主要措施,包括宣传《婚姻法》、鼓励妇女参与社会生产、注重司法审判效果等。在审判过程中,法院努力在法律与道德之间寻求平衡,这反映了当时司法实践面临的复杂性和挑战性。
同时,有学者指出,这一时期的婚姻纠纷解决涉及旧俗、革命与感情三种话语体系,它们在实践中形成了自洽性机制,这进一步揭示了社会转型期婚姻司法实践的复杂性和多样性。
在判定离婚理由方面,有学者对“正当理由”与“感情破裂”两种判决标准进行了对比分析,认为前者是一种有责主义的判决标准,而后者则较为随意,与真正的婚姻自由存在差异。
此外,还有研究分析了1950-1966年间离婚判决依据的转变,从强调婚姻作为国家政策组成部分的“正当原因”到更加注重夫妻相处事实的“情感是否破裂”,这一转变反映了社会对婚姻自由认识的深化和法律实践的进步。
干部离婚作为这一时期的特殊婚姻问题,也引起了学界的关注。有研究对干部婚姻问题的缘起、婚姻变动状况和集体记忆形成等问题进行了系统研究,认为这一时期干部离婚问题的凸显是多种因素共同作用的结果,既包括之前积聚的婚姻问题的补偿性爆发,也体现了传统向现代过渡的正常现象。同时,国家对干部婚姻问题的处理也体现了其重塑婚姻道德的决心。
华侨和军人的婚姻问题也是学界关注的焦点之一。有研究指出,侨区贯彻《婚姻法》面临特殊困境,即地方政府在解放妇女与满足侨汇需求之间难以平衡。而军人的婚姻则得到了国家的政策保障,这种特别保护并不意味着军人配偶的离婚权被剥夺,而是体现了当时社会对军人婚姻的特殊考虑和公允立场。此外,学界还对重婚问题进行了深入分析,涉及家庭财产分割、子女抚养、司法裁判等多个方面。研究肯定了这一时期禁止重婚的规定在提升人们法律素质、推动立法和社会进步方面所产生的积极意义。
同时,关于离婚的文学作品也引起了学界的关注,有学者认为创作者在婚姻自由和传统道德之间寻找平衡的过程,反映了当时社会对离婚问题的复杂态度和道德观念的变化。
第五,关于婚姻与家庭关系的研究。在探讨婚姻与家庭关系的变迁时,众多学者聚焦于1950年《婚姻法》的颁布及其深远影响。有学者指出,该法的实施对传统的夫权和父权观念构成了显著冲击,这一变革不仅挑战了旧有的家庭权力结构,而且为新型婚姻家庭关系的构建奠定了基础。
有研究进一步证实,《婚姻法》的推行促进了民主和睦家庭氛围的形成,家庭成员间地位趋于平等,尤其是婆媳关系的改善,成为新家庭关系的重要特征,这对于维护社会稳定具有不可忽视的作用。
有研究亦强调了婚姻制度改革对社会秩序稳定的贡献,特别是在河北省的实践案例中,这一变革的深远影响得到了充分展现。
此外,有研究揭示了《婚姻法》实施对激发妇女内生动力的积极影响,指出新法赋予了妇女更多的自主性和积极性,促进了女性社会地位的提升。
还有学者从情感理念的角度出发,认为1950年《婚姻法》的宣传实施蕴含着家国一体的深刻内涵,这种理念不仅推动了家庭内部的和谐,也加强了个人与国家之间的联系。
关于《婚姻法》对家庭结构、功能及夫妻关系的影响,有研究指出,随着《婚姻法》的实施,家庭作为基本经济单位的功能逐渐削弱,生产活动趋于集中,而家庭的生产功能在一定程度上消失,这些变化伴随着夫妻关系的深刻调整。
在探讨1950-1966年间中国婚姻状况的研究中,国外学者从多维度、多视角出发,提供了丰富而深入的见解。郭·玛格丽特(Kuo Margaret)指出,《婚姻法》运动的理念不仅停留在理论层面,更被有效转化到司法实践中,通过司法途径进一步贯彻落实了《婚姻法》的精神。
[1]
这一观点强调了司法实践在推动《婚姻法》实施中的核心作用。王政同样认可司法和行政机构在《婚姻法》宣传贯彻后承担的具体职责,体现了官方机构在婚姻改革中的重要作用。
[2]
Y·苏(Y. Sui)与郭超(Chao Guo)则进一步揭示了《婚姻法》在特定地区(如中国东北地区)实施过程中的复杂性与挑战。他们指出,由于地理、地缘政治以及经济建设的优先性,《婚姻法》的实施面临诸多困难,反映了现代性不同维度之间的冲突。
[3]
这种地域性的分析为理解《婚姻法》在不同背景下的实施差异提供了宝贵视角。另一方面,王娟(Juan Wang)通过对华中地区县法院介绍信的研究,揭示了基层干部在调解民事纠纷中的政治化倾向,这种倾向可能并不利于传统婚姻观念的革新。
[4]
而戴蒙特·尼尔(Diamant Neil)则观察到,尽管村干部对违反《婚姻法》的行为直接干预有限,但他们通过向上级报告,有效维护了妇女等弱势群体的婚姻权益,体现了基层与上级机构间的互动与合作。
[5]
黄宗智(Philip Huang)的研究则强调了司法机构在处理婚姻案件时的谨慎态度,这既是对法律精神的尊重,也反映了当时社会背景下法律实施的复杂性。在探讨普通民众对《婚姻法》的反应时,戴蒙特·尼尔进一步指出,农民对《婚姻法》的误解及其性行为的开放态度,反映了社会变迁中个体行为的复杂性与多样性。
[6]
他同时指出,贫苦男性在《婚姻法》实施中成为受害者,而农村妇女则通过利用多种资源展现了一定的主观能动性。
[7]
同时,国外学者还通过具体案例和地域故事,如L.吉布斯(L. Gibbs)对兰花花故事的探讨,揭示了女性在传统与现代之间的挣扎与反抗,以及《婚姻法》在鼓励自由婚姻中所面临的传统阻力。
[8]
阎云翔的研究则强调了国家行政机构在推动包括婚姻在内的私人生活转型中的关键作用,这一视角有助于我们理解国家权力在婚姻变革中的渗透与影响。
另外,对相关词汇及歌词的研究为理解社会文化变迁提供了独特的视角。丛小平对“自主”一词变迁的探讨
和L. Gibbs对民歌歌词的分析
[9]
都展现了语言与文化在《婚姻法》实施过程中的重要作用以及它们如何反映和支持婚姻观念的变革。这些研究不仅丰富了我们对历史的理解,也为我们提供了观察社会文化变迁的新途径。
值得注意的是,一些学者如凯·安·约翰逊(Kay Ann Johnson)和白露等,从女性主义视角出发,批判性地审视了《婚姻法》实施中的性别不平等问题,指出尽管存在婚姻变革的努力,但女性的真正解放仍面临诸多障碍。 [10] 这些研究不仅揭示了《婚姻法》的实施成效,也引发了对性别平等与社会正义的深入思考。
综上所述,在梳理1950-1966年间中国婚姻问题的国内外研究现状时,不难发现,无论是国内还是国外学界,都已在研究的深度与广度上达到了相当的水准。具体而言,这一时期婚姻问题的研究呈现出以下几个显著特点:首先,从研究学科的角度来看,该领域的研究涉及范围极为广泛,跨越了社会学、政治学、经济学、哲学、历史学、文学、法学、伦理学、美术学以及新闻与传播学等多个学科。这种跨学科的研究趋势不仅丰富了研究视角,也为全面理解婚姻问题的复杂性提供了可能。其次,就研究所使用的文献资料而言,研究者充分利用了多元化的资源。除了传统的报刊、文件、政策、文学作品等文献资料外,许多学者还深入挖掘了档案资料,进行了深入的田野调查,并收集了丰富的口述访谈记录。部分学者还通过实物研究,进一步丰富了研究素材,使得研究结论更加立体和生动。再者,从研究范围和角度来看,这一时期婚姻问题的研究不仅覆盖了全国性的宏观层面,也深入到了具体的区域性研究之中。研究者们从多个新颖且富有洞察力的角度对婚姻问题进行了全面剖析,既包括婚姻制度的建立与实施、《婚姻法》与婚姻习俗的变迁等宏观层面的问题,也涉及婚姻观念的转变、性别角色在婚姻中的定位等微观层面的探讨。同时,研究者还注重从历史脉络、理论基础、现实问题及多维度解读等多个方面对婚姻问题进行了深入的分析,使得研究结论更加全面和深刻。这些研究成果不仅为我们深入理解这一时期的婚姻制度变革提供了宝贵的学术资源,还启发了对婚姻、家庭、性别以及社会变迁等议题的多元化和深层次探讨,为后续研究铺设了更广阔的探索路径。
在探讨1950年至1966年间中国婚姻制度的深刻变革时,本书依托多元化的资料基础,主要包括档案资料、地方志与专志、书籍、报刊、内部参考资料、回忆录、传记、文学作品以及口述史料。档案资料主要来源于各地档案馆,特别是北京市及其各区档案馆,详细记录了民政局、宣传部、妇联等部门关于婚姻工作的文件,以及互联网上的婚姻档案,如离婚判决书、结婚证等,为研究提供了坚实的文献支撑。地方志与专志,如《哈尔滨市妇联志》《陕西省志·妇女志》等,详尽描述了当地婚姻状况及《婚姻法》执行成效。同时,通过系统梳理书籍、各类报刊和妇女杂志,本书掌握了大量关于《婚姻法》宣传、执行及社会反响的资料。此外,《新华社内参》等内部参考资料揭示了政策背后的决策逻辑,而回忆录、传记及文学作品则为研究提供了生动的个体经验和情感表达。另外,通过访谈及中华女子学院中国女性图书馆的口述史料,本书收集了来自不同社会群体的直接声音,丰富了历史场景的再现。
在方法论上,本书遵循科学严谨的社会研究方法论体系,以历史唯物主义和辩证唯物主义的观点、立场与方法为指导。研究方式以文献研究为主,通过系统梳理与分析各类资料,构建研究框架与理论视角。就具体方法而言,综合运用文献法与访谈法广泛搜集资料,并运用文献考据法还原《婚姻法》的起草、颁布及执行过程;通过比较研究法、案例分析法,深入探讨不同情境下的个体婚姻行为;同时,采用主体分析法剖析各主体的价值判断与行动能力。
研究思路方面,本书构建了一个“制度-情境-行动”的综合分析框架。首先,聚焦于国家如何通过一系列政策措施改造传统婚姻习俗,分析这些措施的设计逻辑、实施路径及实际成效。其次,关注不同个体与群体在特定历史情境下的婚姻选择与行为策略,探讨他们如何在制度约束与社会惯习之间寻求平衡。最后,运用阿玛蒂亚·森的可行能力理论与吉登斯的权力理论,分析婚姻领域各主体在资源获取、利用与转换过程中的行动策略,揭示其背后的动机、价值观及社会文化逻辑。通过这一框架,不仅记录了国家、基层组织及个体在婚姻变革中的互动与博弈,还深入剖析了他们如何通过各自掌握的“资源”影响婚姻政策的制定与文化变迁,为理解中国婚姻制度的现代化进程提供了丰富的历史与现实镜鉴。
前已述及,1950-1966年间,随着社会制度与社会结构的深刻变革,人们的日常生活,包括婚姻生活,经历了前所未有的剧变。尽管国家通过一系列政策措施积极推动婚姻制度的现代化,力图打破传统束缚,但在民间,许多根深蒂固的婚姻惯习依然顽强地保留下来,形成了新旧交织的复杂图景。鉴于此,本书主要对1950年至1966年间婚姻领域内发生的显著变化进行剖析。具体而言,旨在探讨以下几个核心问题:这些新的变化是如何在特定的历史与社会背景下产生的?它们各自具备哪些鲜明的特征?与此同时,旧有的婚姻传统又经历了哪些实质性的转变?这些变化是如何具体展开的?其背后的驱动因素又是什么?
然而,值得注意的是,本书并未全面覆盖该时期婚姻生活的方方面面,而是有选择性地聚焦于那些变化显著或与传统迥异的领域。对于婚姻领域中相对稳定、变化不大或仍与旧俗保持一定相似性的方面,则不在本书的详细论述之列。这样的选择旨在通过集中探讨核心议题,为读者提供一个深入理解该时期婚姻制度变革及其社会影响的窗口。
[1] Kuo, Margaret, Intolerable Cruelty : Marriage , Law , and Society in Early Twentieth-Century China , New York: Rowman & Littlefield Publishers, Inc., 2014.
[2] Wang Zheng, State Feminism ? Gender and Socialist Formation in Maoist China , Feminist Studies 31, No.3, 2005, pp.519-551.
[3] Y. Sui, Chao Guo, Women as a pathway : dilemmas of the Marriage Law in Northeast China in the early 1950 s , Critical Asian Studies, 2022.
[4] Juan Wang,“ It's Not Just About the Divorce ”: Law , Politics , and Mediationin Communist China , JCL15: 2(2020) 161.
[5] Diamant, Neil, Re-examining the Impact of the 1950 Marriage Law : State Improvisation , Local Initiative and Rural Family Change , The China Quarterly 161(Mar, 2000), pp.171-198.
[6] Diamant, Neil, Re-examining the Impact of the 1950 Marriage Law : State Improvisation , Local Initiative and Rural Family Change , The China Quarterly 161(Mar, 2000), pp.171-198.
[7] Diamant, Neil, J., Revolutionizing the Family : Politics , Love , and Divorce in Urban and Rural China , 1949-1968 , California: University of California Press, 2000.
[8] Levi S. Gibbs, Retelling the Tale of Lan Huahua : Desire , Stigma , and Social Change in Modern China , Chinoperl Journal of Chinese Oral & Performing Literature, 2021.
[9] L. Gibbs, Forming Partnerships : Extramarital Songs and the Promotion of China's 1950 MarriageLaw , 2017, The China Quarterly.
[10] Kay Ann Johnson, Women , the Family , and Peasant Revolution in China , Chicago: University of Chicago Press, 1983;[美]汤尼·白露著,沈齐齐译,李小江审校:《中国女性主义思想史中的妇女问题》,上海人民出版社,2012年;Phyllis Andors, the Unfinished Liberation of Chinese Women , 1949-1980 , Bloomington: Indiana University Press, 1983; Margery Wolf, Revolution Postponed : Women in Contemporary China , California: Stanford University Press, 1985.