购买
下载掌阅APP,畅读海量书库
立即打开
畅读海量书库
扫码下载掌阅APP

第一节
研究背景与意义

一、研究背景

(一)理论背景

1.可持续发展理论

从1987年联合国发布《我们共同的未来》到2015年发布《变革我们的世界:2030年可持续发展议程》(SDGs),可持续发展理论不断丰富与完善,其核心始终强调经济、社会、环境的协调发展,各要素之间并非简单的叠加或替代关系(Elkington, 1999)。当前,可持续发展理论更加强调以人为中心的核心理念,更加突出公平正义、生活质量和人的全面发展,围绕人的发展进行社会经济的治理,旨在建立持久、包容、可持续的社会(高培勇等,2020)。旅游可持续发展是可持续发展理论在旅游业中的具体应用,自1997年《关于旅游业的21世纪议程》发布以来,旅游可持续发展的理念深入全球各个国家,并进入实践阶段。世界旅游组织一直以3项指标监测旅游可持续发展,即自然遗产和生物的多样性、社区文化的原真性、社会经济利益的公平分配。SDGs中强调旅游可持续发展应该更加关注以旅游带动社会经济的综合发展,更强调以人为中心的发展,将人的福祉作为旅游发展的根本衡量尺度(白廷斌等,2010;Dwyer, 2020;Vogt et al.,2020;Jamal et al.,2021),强调旅游发展的长期性和公平性(Tosun, 1998;Ahe et al.,2002),倡导并坚持包容性的旅游发展进程,将社会公正、环境危机、社会福祉、文化价值、治理能力等都纳入旅游可持续发展议程之中(Moyle et al.,2020)。

2.新发展理念

进入新时代以来,面对错综复杂的国际环境和国内社会主要矛盾的转变,党的十八届五中全会提出了“创新、协调、绿色、开放、共享”的新发展理念。其核心思想在于促进经济从高速增长转向高质量发展,转变经济发展方式,优化经济结构,转换发展动能,提升发展效率(国家发展改革委经济研究所课题组,2019;林兆木,2018)。其中,创新是引领发展的第一动力,协调是实现高质量发展的内在要求,绿色是普遍形态,开放是必由之路,共享是根本目的(李梦欣等,2019;任保平,2018)。习近平总书记也多次在讲话中提出,要坚定不移贯彻新发展理念,努力推动质量变革、效率变革和动力变革。“十四五”规划将贯彻新发展理念列为我国社会经济发展必须遵循的原则,并指出要把新发展理念贯穿发展全过程和各领域。新发展理念提出后,旅游学界积极借鉴、应用该理念,在旅游业高质量评价中普遍以新发展理念为准绳,开展不同时空尺度的旅游业高质量发展评价(孙晓等,2021;魏敏等,2020)。尽管目前学界关于旅游业高质量发展评价体系尚未达成一致,但是从已有研究中可以发现,新发展理念目前已成为旅游业高质量发展水平评测的主流思想和理论,在当前的旅游业高质量发展研究中占据着主导地位。

3.旅游地域系统理论

旅游地域系统发端于1978年苏联地理学家科特利亚罗夫提出的“游憩地域综合体”的概念(张亚林,1989),该术语于20世纪80年代传入国内,其主要通过系统论思想研究旅游问题,探讨旅游活动中不同要素之间的相互依赖、相互作用的系统平衡和协调发展过程。虽然学界对旅游地域系统并未达成完全一致的认识,但是总体来讲,学界普遍认为旅游地域系统是由旅游主体、旅游客体和旅游通道3个子系统组成的,它是一个地理空间上的实体单元,具有层次性、开放性、地域性等特点。对旅游地域系统的认识也有宏观和微观之分,宏观的旅游地域系统不仅考虑了旅游客源系统,并且在系统要素、地域结构分析中将其视作一个子系统进行处理,而微观的旅游地域系统仅关注旅游活动发生的本体空间,也就是旅游目的地系统(涂人猛,1994)。虽然对旅游地域系统有宏观和微观不同视角的理解,但都将旅游地域系统视为一定的地域中,由自然、人文等众多要素相互关联、相互作用形成的一个有机整体,具有动态演进的过程。本研究主要采纳对旅游地域系统微观视角的理解,侧重强调旅游目的地系统高质量发展的要素组成及其结构特点,是对旅游地域系统和高质量发展的有机融合。

(二)现实背景

1.中国旅游业发展进入新常态

从新中国旅游业发展的历程看,新中国成立初期至改革开放伊始旅游作为外交工具,具有鲜明的事业性。改革开放至21世纪初,旅游业被界定为具有单一经济功能的产业,赚取外汇成为旅游业发展的主要职能(张城铭等,2019;石培华,2022)。2009年国务院41号文件发布后,旅游业被确定为国民经济支柱型产业,旅游业的综合带动优势得以彰显。党的十八大以后,随着社会主要矛盾的转移和人民生活水平的提高,旅游发展在提高国民生活质量和福祉方面作用日益凸显,旅游业成为高质量生活的标志和幸福产业之首(见表0-1)。显而易见,自新中国成立至今70多年的旅游业发展实践中,旅游业不仅是一种经济产业,更是关乎国民生活质量、社会文化传承、公民素质养成的社会事业,旅游对国家发展的贡献不仅是经济性的,更是与国民幸福、社会公平、环境保护密切相关的(张广瑞,2015;胡静等,2019),旅游业的事业性成为当前旅游业发展中更值得关注的现象,这是旅游业进入新常态的主要表现。此外,随着市场消费主体的变化,旅游市场需求刺激旅游产品供给发生变化,供需之间的不均衡将可能长期存在,并制约着旅游业的高质量发展(于洪雁等,2020)。而随着“旅游+”和“+旅游”战略的实施,旅游业的界限更趋模糊,旅游与相关产业的深入融合发展也成为旅游业发展进入新常态的重要表现形式之一。

表0-1 中国旅游业发展的阶段性定位与特点

资料来源:作者自行整理。

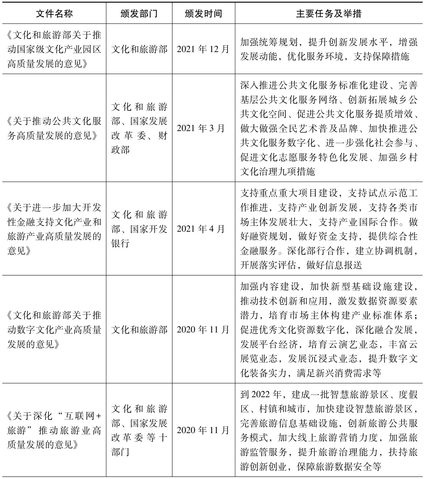
2.旅游业高质量发展是贯彻落实高质量发展战略的时代需要

自党的十九大提出我国经济发展进入高质量发展阶段的论断后,当前我国经济、社会、生态等各方面都在朝高质量发展的目标发力,高质量发展成为中国社会经济发展的主题。旅游业高质量发展虽然没有被明确确定为国家发展战略,但从党的十九大以后国家层面出台的多项政策措施来看(见表0-2),旅游业高质量发展是“十四五”乃至更长时期旅游业发展的着力点和落脚点,可以说,高质量发展已然成为新时期旅游业发展的核心命题。旅游业作为国民经济的重要组成部门和支柱产业,在优化经济结构、拉动内需扩大消费、提升居民幸福感、增加民间交流、促进区域协调发展、保护生态环境等方面具有不可替代的重要作用(何建民,2018),而这些作用对高质量发展所要求的贯彻落实新发展理念,构建国际国内新发展格局意义重大。因此,可以说,旅游业高质量发展是高质量发展战略在旅游业领域的具体体现,具有时代紧迫性和极端重要性。同时,高质量的旅游发展在落实国家高质量发展战略的过程中,也是促使旅游业提质增效和转型升级的有效手段。

表0-2 近年来国家层面关于旅游业高质量发展的相关文件

续表

资料来源:从国务院、文旅部官网检索整理所得。

3.旅游业高质量发展是推动黄河流域社会经济发展和生态保护的重要路径

2019年9月郑州座谈会召开以后,黄河流域生态保护和高质量发展成为继长江经济带之后国家层面第二个基于地理单元的区域高质量发展战略。该战略提出后,沿黄各省(区)积极响应国家号召,并从自身实际出发制定落实方案,提出了各自省域内旅游业高质量发展战略,并从不同侧面提出了本省(区)旅游业高质量发展的相关举措(见表0-3)。黄河流域是中华文明的主要发祥地,中国重要的生态屏障、经济地带,在国家发展格局中具有极为重要的战略地位(陆大道等,2019;杨永春等,2020)。同时,黄河流域文化遗存十分丰富,具有发展文化旅游得天独厚的资源优势和打造成中国乃至世界文化旅游核心带的巨大潜力。但是,当前黄河流域旅游业发展中依然存在产业供需不匹配,社会、环境效益低下,发展动能不足,产业升级缓慢,区域内部协调合作不够等突出问题(张新成等,2020)。而旅游业作为推动区域发展的重要驱动力,在国内外的发展实践中已经证明了旅游是推动区域社会经济发展和生态环境保护的重要力量。由此看来,面对黄河流域发展中存在的现实困境和旅游业推动区域发展的巨大优势,黄河流域旅游业高质量发展是实现整个流域高质量发展的重要路径选择,黄河流域旅游业高质量发展不仅有助于流域旅游业提质升级,而且对黄河文化传承、生态环境保护和产业结构优化具有积极意义。

表0-3 黄河流域各省(区)有关旅游高质量发展的相关文件或报道

续表

资料来源:从国家文旅部官网、黄河流域各省级政府官网检索整理所得。

二、研究意义

(一)理论意义

第一,构建旅游业高质量发展的理论分析框架。从旅游业发展的双重属性(产业性和事业性)视角切入,以地理学、旅游学等相关领域基础理论为指导,深度分析旅游业高质量发展的概念、内涵及特征,科学阐释旅游业高质量发展的评价维度,识别旅游业高质量发展的制约因素,并分析其空间影响,在此基础上提出发展建议,从而建立起旅游业高质量发展的理论分析框架,有助于丰富旅游业高质量发展的理论建设,为中国不同区域旅游业高质量发展提供理论指导。

第二,丰富完善旅游业高质量发展评价的测度体系。当前,旅游业高质量发展评价重点关注旅游业发展的产业属性及其功能,较少涉及旅游业社会性功能的评价。本研究将基于对旅游业双重属性的认识,在双重属性视角下构建旅游业高质量发展评价框架,科学遴选产业性、事业性评价要素和具体指标,探索建立一套旅游产业和旅游事业相结合的综合测度体系,以进一步丰富旅游业高质量发展评价研究,并且为不同区域旅游业高质量发展评价提供借鉴和参考。

第三,扩展旅游业高质量发展评价的研究尺度。目前有关中国旅游业高质量发展评价研究多基于单一的省域尺度,空间尺度不够精细,多尺度的空间分析较少。时间尺度上,以时间截面数据为主,面板数据的使用尚不常见。为此,本研究将采用省域、市域两级空间尺度,不仅将研究尺度扩展到市域,而且更注重多空间尺度的对比研究,时间上使用面板数据,不仅使数据更加翔实,研究结论更具科学性和说服力,而且有助于从时空演变过程中把握旅游业高质量发展的一般规律和趋势。

第四,揭示旅游业高质量发展的影响机理。通过旅游业高质量发展影响因素理论分析,科学识别旅游业高质量发展的影响因子,构建旅游业高质量发展影响因子体系。借助面板数据分析模型,深入阐释各因素对旅游业高质量发展的影响作用,探究旅游业高质量发展各影响因子的作用力大小及其地区差异,有助于为其他区域旅游业高质量发展影响因素理论分析提供参考。

第五,深化旅游业高质量发展空间效应的研究。目前,旅游业高质量发展评价多关注省际差异,对差异形成的原因缺乏空间层面的关注,很少考虑不同要素对旅游业高质量发展的空间影响效应。为此,在空间自相关检验的基础上,本研究首次将空间计量模型、MGWR等分析方法引入旅游业高质量发展空间效应研究中,用以揭示市域尺度下旅游业高质量发展的空间溢出效应和空间异质性,探讨各因素对旅游业高质量发展产生影响后的空间效果,深化对旅游业高质量发展空间效应的认识。

(二)现实意义

第一,有利于为黄河流域旅游业协调均衡发展提供科学依据和决策参考。推动黄河流域生态保护和高质量发展需要积极发挥旅游业的作用。本文通过理论阐释、实证分析和对策建议的逻辑思路,深入分析黄河流域旅游业高质量发展的空间分异特征,厘清黄河流域旅游业高质量发展的影响因素,阐释其作用机理,进而提出具体的对策建议,从而为缩小黄河流域旅游业发展的空间差异,精准掌握旅游业高质量发展的影响因素,推动旅游业协调均衡发展提供科学依据和决策参考。

第二,有利于建立区域旅游业高质量发展评价的技术规范和实践准则。旅游业发展质量的空间差异是重要的旅游国情,借助科学的评测体系评价区域旅游业发展的空间差异是推动区域旅游业协调发展的基础。开展黄河流域旅游业高质量发展的区域差异分析,有助于流域摸清旅游业高质量发展的具体“国情”,探索建立区域旅游业高质量发展评价的技术规范和实践准则。

第三,有利于在旅游业发展中积极贯彻落实高质量发展战略。旅游业是国民经济的支柱型产业,没有旅游业的高质量发展,社会经济的高质量发展战略就难以实现。开展区域旅游业高质量发展评价研究,是在区域旅游业发展中贯彻落实我国高质量发展战略的具体体现,具有极其重要的紧迫性和现实必要性。开展旅游业高质量发展研究,有利于为社会经济高质量发展探索路子、总结规律,是贯彻落实社会经济高质量发展战略的重要领域。 6DFM+x0iksXF6yy04PhtH4Tr8hPMROmQd8rfiQ4NYxJTCbmlQ3N0hpEv2zBdoIRx

点击中间区域
呼出菜单
上一章
目录
下一章
×