购买
下载掌阅APP,畅读海量书库
立即打开
畅读海量书库
扫码下载掌阅APP

第二节
旅游业高质量发展研究

探寻旅游业高质量发展的概念内涵需要溯源旅游(业)质量领域的相关研究,因为二者在某种程度上是前后相继、一脉相承的。国内外学者对旅游质量的概念内涵、测度评价与时空格局、影响因素及提升路径均已开展了大量的研究,国内的研究更加侧重从区域视角探讨旅游质量的评测、时空变化及提升路径;国外的研究中,有学者将其梳理为3个阶段(刘嘉毅等,2012),分别以服务质量模型,消费者评价模型,消费者满意度(Baker et al.,2000),旅游质量的定义、测度模型,旅游质量的影响,旅游质量的提升路径等为各期研究的重点。

一、旅游业高质量发展的概念与内涵

旅游质量概念内涵研究方面,国内学者陈秀琼(2006)较早对旅游质量的概念内涵进行了界定,认为旅游业发展质量包含产品质量、环境质量、要素质量、产业增长方式、产业运行质量5个方面;钟士恩(2014)等提出旅游业发展质量包含针对游客的旅游质量(人的要素)和针对目的地的旅游目的地发展质量(地的要素)。国外的研究主要从旅游服务质量、旅游者体验质量、旅游产品质量3个角度定义旅游质量。旅游服务质量方面,Grnroos (1984)、Parasuraman(1985)、MacKay(1988,1990)、Steene(2009)等都从消费需求与感知服务的关系入手,将旅游服务质量界定为消费者对服务的期望与感知服务之间的差异;Ostrowski等(1993)指出,服务质量是关于如何满足顾客以使顾客对服务持积极态度的思维方式。旅游者体验质量方面,Keller(1997)强调旅游质量的体验感,认为旅游质量就是旅游者在整个旅行体验过程中的体验质量。旅游产品质量方面,Pyo(2000)指出,旅游产品质量是对客户合理需求的一种满足;Hogstrom(2010)等认为质量是旅游产品或者服务满足客户需要与期望的程度。此外,也有研究认为旅游质量是各种要素的综合,如UNWTO(2003)认为,旅游质量是游客完成旅游过程的结果,其前提为价格水平可接受,符合合同条款和基本质量要素,诸如旅游产品和服务的功能安全性与心理安全性、可进入性、透明性和原真性,且保持旅游活动与人文、社会环境和谐;Panasiuk(2006)认为旅游产品质量是旅游者在出发前、旅途中以及回家后购买的以商品或服务形态出现的服务复合体;Cappelli(2008)指出旅游质量是在一定社会、文化、环境中所提供的旅游产品主要方面的综合。在旅游质量的维度内涵上,不同学者提出了二维度(Lehtinen et al.,1991)、三维度(Chelladurai et al.,2000)、四维度(David, 2006)、五维度(Parasuraman et al.,1988)、六维度(LeBlanc, 1992)等多种维度内涵。Yakovchuk(2020)认为酒店业务、旅游业务的发展,旅游和酒店业的盈利能力,以及区域旅游产品的受欢迎程度可以代表旅游业的发展水平。

旅游业高质量发展概念内涵研究方面,现有研究多将新发展理念套用于旅游业高质量发展,其概念内涵的解释也多从创新、协调、绿色、开放、共享视角出发,分析旅游业在这5个方面的具体表现(张新成等,2020;唐业喜等,2021;李志远等,2021)。何建民(2018)从新时代我国旅游业发展的基本特征、制约条件和发展潜力出发,对我国旅游业高质量发展系统进行了探索;张洪昌(2019)认为,在高质量发展背景下,增进人民福祉、可持续发展、创新驱动和多元协同是旅游业高质量发展的主要内涵;马波(2021)等认为,旅游经济质量是旅游业高质量发展的基础,旅游业高质量发展需要从供需、旅游者利益最大化视角出发探寻其微观机理;胡静(2021)等从旅游业双重属性出发提出,旅游业高质量发展的核心要义在于旅游产业的有效供给和旅游事业的公平发展;张朝枝(2021)等提出,旅游高质量发展是一种强可持续发展,是一种更高层次的可持续发展。也有学者对文旅融合高质量发展的内涵进行了分析,如厉新建(2021)等从高质量的供给、高质量的消费、高质量的价值、高质量的环境等层面构建文化和旅游融合高质量发展的逻辑框架。还有学者对乡村旅游、体育旅游、民族地区旅游业高质量发展的内涵进行了解读,如于法稳(2020)提出,乡村旅游高质量发展的内涵特征是指以绿色发展为指导,以资源的可持续利用为前提,以产业融合为路径,以提供绿色旅游产品为内核,以农业强、农民富、农村美为目标,以生态与经济协调发展为归宿;舒伯阳(2021)等提出,乡村旅游高质量发展的思想内核是“生态基底、智慧转型、文化赋能和产业优化”;曾玉兰(2020)等认为,体育旅游高质量发展是对体育旅游业发展水平的界定,是依托体育本体资源,打造特色体育旅游产品,将观赏式旅游与体验式、参与型结合起来,为消费者提供良好的健身休闲体验和服务,满足消费者高品质体育旅游需求,以此达到满足人民美好生活需要的目的;周丽(2021)等提出,西部民族地区乡村旅游高质量发展是自然风光与民族风情、历史文化全面融合的高质量发展,是第一、第三产业全面融合的高质量发展,是以绿色生态为核心、人与自然和谐共生的高质量发展,是农民充分参与、促进共同富裕的高质量发展,是推动乡村全面振兴的高质量发展。

二、旅游业高质量发展水平测度与时空变化

对旅游业高质量发展评价与时空变化研究可以追溯至对旅游质量评价与时空格局的相关研究,在旅游质量评测与时空变化方面,陈秀琼(2006)等分析发现1994年以来中国旅游产业质量总体上呈现下降趋势;张爱平(2015)等构建了包括旅游产品、旅游服务、旅游市场、旅游设施、旅游环境在内的旅游发展质量评价体系,发现中国旅游发展质量整体水平偏低,空间差异明显,具体表现为东部>中部>西部,旅游产品等子系统发展质量也存在明显的空间分异性;宋长海(2016)从旅游业发展环境质量、游客旅游质量、旅游企业发展质量、旅游产业发展质量和旅游目的地发展质量5个方面构建了旅游业发展质量评价指标体系并提出了旅游业发展质量指数编制的思路与方法;叶建赓等(2019)从旅游产业的产业要素、结构质量、环境质量、产品质量等7个方面遴选指标建立了旅游产业评价指标体系,研究发现云南省各地区旅游产业发展质量差异性较大,各地区间差距有波动。国外对旅游质量的评价研究已久,其中Servqual评价模型应用最为广泛,该模型被运用到公园(Palmer et al.,2003)、旅行社(Bigne et al.,2003)、住宿(Ekinci et al.,1998)等领域,但该模型只是一个测试旅游质量的框架,针对不同的行业相关指标需要做出相应的调整。MacKay和Crompton(1988)提出娱乐休闲业服务质量的测度模型(Requal);Fick和Brent Ritchie(1991)提出通过Servqual来衡量旅行和旅游业中的服务质量;Backman和Veldkamp(1995)使用Requal模型考察YMCA项目的服务质量;还有众多学者结合研究主题扩展并修正了Servqual模型,并重点对旅游酒店、旅游餐馆、乡村旅游等服务质量进行了研究(Cronin & Taylor, 1992;Nam, 2011;Al, 2011;Abdullah, 2012;Attallah, 2015;Ajwinder, 2018;Shafiq, 2019;Nguyen, 2021)。此外,Albacete-Saez等(2007)提出用人员反应、补充报价、游客关系、有形元素和共鸣5个维度来衡量农村住宿的服务质量;Narayan等(2009)从10个维度测量旅游服务质量,即核心—旅游体验、信息、接待、价格公平、卫生、设施、性价比、物流、食品和安全;Blancas(2010)、Wan和Li (2013)、Agyeiwaah(2017)等对旅游业发展的可持续性进行了评价;Kumar等(2016)建立了医疗旅游服务质量测度体系,并探讨了5个服务质量因素与整体服务质量之间的关系;Radjenovic(2018)提出员工的资格水平、年龄结构、激励机制、满意度及其培训机会对旅游及酒店行业人力资源质量有显著影响;Babi-Hodovi等(2019)结合IPA和SERVPERF模型来评估服务质量的概念化;Kim等(2021)提出并验证了慢城旅游评价指数(SCTEI),评估了慢城在可持续旅游方面的吸引力和水平。

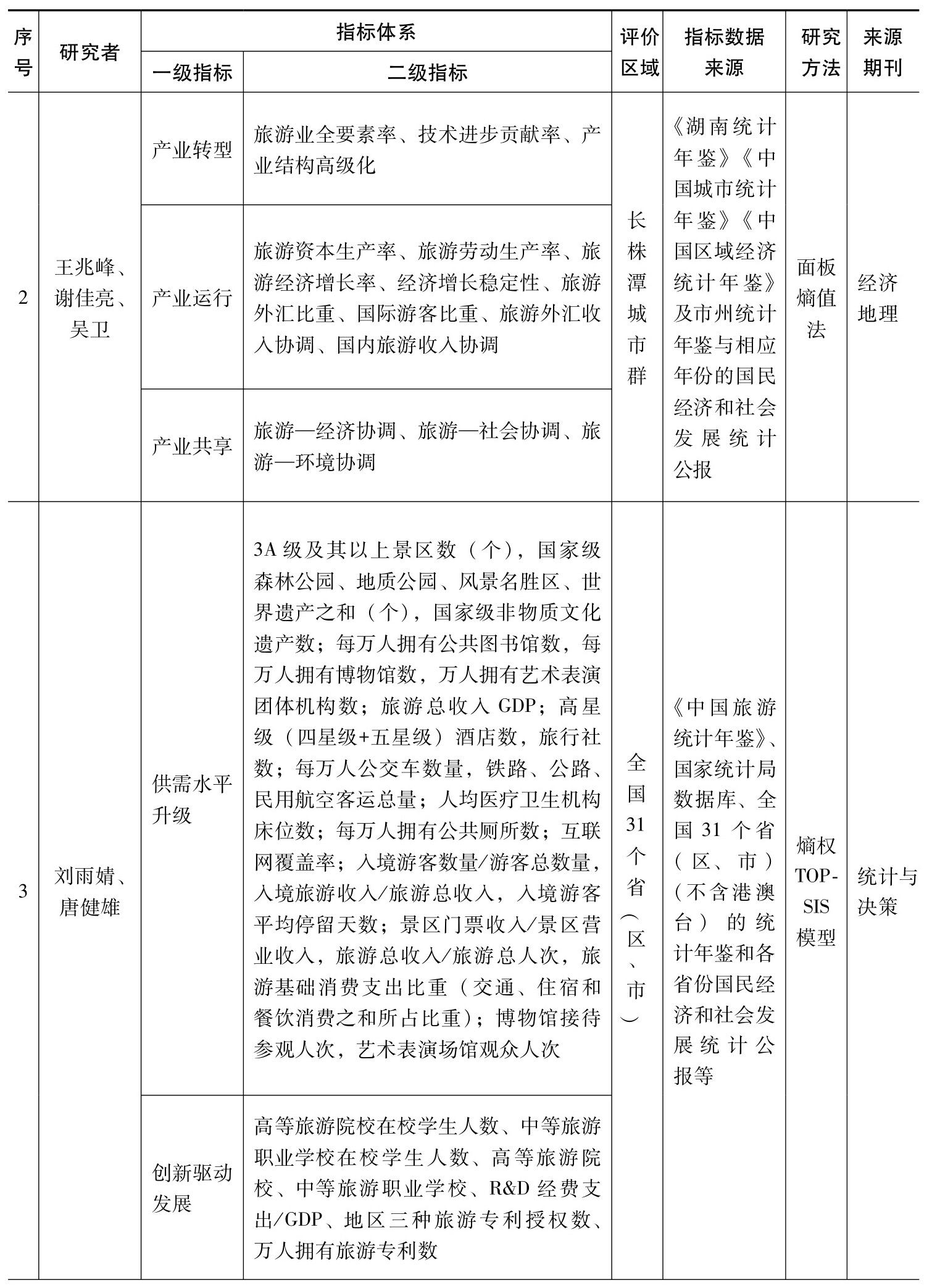
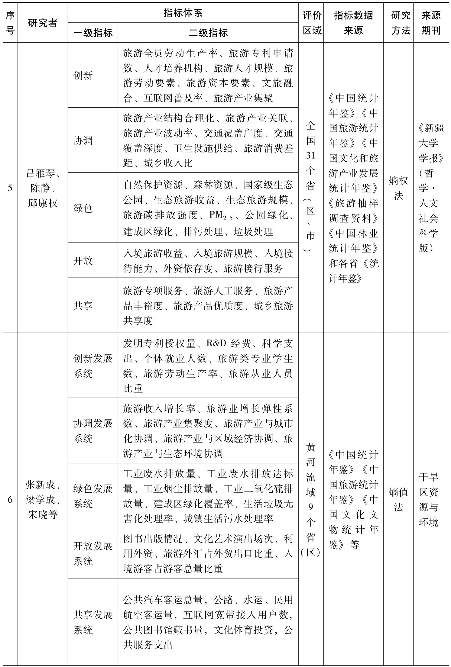
以中国知网为国内旅游业高质量发展评价研究的检索平台,在硕博士论文库和期刊论文库中设置主题检索词为旅游、旅游业及高质量发展,为保证文章质量,将期刊论文库设置为CSSCI。检索发现,当前国内对区域旅游业高质量发展评价的研究在2020年以后逐渐增多,共有13篇文献直接对全国或某一区域不同时段的旅游业高质量发展进行了评价或测度,其中期刊论文6篇、硕博士论文7篇,这些文章在旅游业高质量发展评测研究方面具有一定的科学性和借鉴价值,是国内旅游业高质量发展评价研究的代表性文献(见表1-1),有助于为本书评测体系的建立奠定科学基础,也可以为具体指标的选取提供理论借鉴和参考。

表1-1 国内旅游业高质量发展评价代表性文献梳理

续表

续表

续表

续表

续表

资料来源:作者根据知网检索结果整理而得。

当前旅游业高质量发展评价研究主要从以下几个方面展开,大多数研究从新发展理念入手,根据旅游业的特性,选取相应指标进行定量评价,如孙晓(2021)、唐业喜等(2021)以新发展理念为基础构建了旅游经济高质量发展的评价体系,并对中国旅游经济高质量发展区域内和区域间的差距进行了分析。也有学者对五大理念中某一理念的高质量发展进行了研究,如谢爱良等(2020)从旅游创新投入、产出和环境3个方面构建了评价指标体系,发现我国省域旅游创新竞争力空间地域差异明显,整体演化表现出倒“U”形时序特征,分类型演化具有明显的地区差异和类型差异时序特征。在旅游效率研究方面,学者的主要借助DEA模型对不同的旅游细分领域、不同的空间地域及旅游扶贫效率进行了研究(杨淋杰等,2021;纪晓萌等,2021;潘秋玲等,2021;方世敏等,2020;田瑾等,2021;陈超凡等,2020),如王松茂等(2020)基于旅游资源转换效率视角,运用修正DEA模型探究了“一带一路”沿线18个重点省份2008—2017年旅游经济增长质量的时空演变及发展趋势;王胜鹏等(2020)探讨了黄河流域旅游生态效率时空演化及其与旅游经济的互动响应。其次是从某一视角切入构建评价体系衡量旅游业高质量发展水平,如刘英基等(2020)基于效率、结构和环境3个维度构建并测算了旅游经济高质量发展水平,并对2003—2016年省际旅游经济高质量发展水平进行了实证分析,发现要素结构变动和制度环境对旅游经济高质量发展的作用程度存在地区差异,资本劳动投入比对东、中部地区有显著的促进作用,对西部地区的作用尚未充分显现;景区禀赋对中、西部地区旅游经济发展质量提升具有显著的促进作用,对东部地区的作用不显著;制度环境对东、中部地区呈显著正向促进作用,对西部地区的作用不显著。魏敏等(2020)从旅游资源禀赋条件、旅游服务配套设施、旅游发展环境支撑等6个维度构建了旨在体现高质量发展理念的旅游竞争力测度体系,结果发现考虑高质量发展后,中国旅游竞争力整体呈现由东向西趋于降低的空间分布格局,各省(区、市)具有旅游竞争力优势指标和劣势指标。李菲菲等(2019)从生态位值、生态位宽度、生态位重叠度、生态位适宜度4个方面比较分析了高质量发展下各省(区、市)旅游产业竞争力的生态位,发现2007—2016年各省(区、市)旅游产业竞争力生态位值并未随时间变化呈现较为明显的增长态势,竞争力生态位差异较大,相对而言,西南地区旅游产业竞争力综合生态位高于西北地区,大部分省域旅游产业竞争力生态位适宜度在不断上升。Lu(2019)从产业整合视角切入,构建了旅游业高质量发展评价指标体系。还有学者从旅游业高质量发展概念内涵的广义与狭义,涉及范围的宏观与微观视角出发构建评测体系,如肖黎明等(2021)从乡愁的环境要素、经济要素和民生要素3个方面出发,构建了乡村旅游高质量发展的指标体系,并对2007—2018年黄河流域乡村旅游高质量发展的区域差异及演进特征进行了考察,结果发现黄河流域乡村旅游高质量发展水平呈“下游>中游>上游”之态势,而在空间上却呈现与之相反的非均衡特征,其中上游省(区)差异最明显。2007—2018年,整个流域的乡村旅游高质量发展水平持续走低,发展差距不断拉大,且上、下游的这种差距呈先大后小的发展态势。黄河流域乡村旅游高质量发展整体呈“偏西南—东北”分布,历经了先向西南再向西北迁移的过程。马波等(2021)认为,旅游业高质量发展亟须探讨其微观机理,旅游性价比是研究旅游业高质量发展微观机理的重要视角,通过评测旅游性价比中收入弹性、价格弹性、交叉弹性的变化可从侧面反映旅游业高质量发展水平;张朝枝等(2021)认为,对旅游高质量发展的评价必须围绕“人的全面发展”核心理念,以经济、社会文化和环境协调发展为底线,进行地方、区域、国家和全球4个空间尺度的二维分析。

三、旅游业高质量发展的影响因素

旅游业发展的影响因素一直是国内外旅游学界研究的热点领域之一,1966年,George对美国宾夕法尼亚两个竞争景点进行分析,认为资源是影响旅游产业的主要因素;后来,国外学者对旅游业发展的影响因素进行了大量实证研究,发现目的地气候(Jennifer et al.,2018)、创新与产业结构(Romao et al.,2019)、环境(Ignacio et al.,2019)均会影响旅游业发展。国内学者对旅游业发展的影响因素进行了大量实证研究,如敖荣军(2006)研究发现,旅游资源、区域基础条件、服务设施等是旅游业发展的主要影响因素;陈锦龙等(2011)提出中国省际入境旅游的发展主要受到经济发展水平、旅游交通状况、旅游接待设施、居民收入以及旅游资源禀赋的影响;杨立勋等(2013)发现旅游业投入、经济发展水平、市场化制度建设、对外开放度及经济结构的服务化水平是影响旅游产业绩效的主要因素;孙根年等(2013)将旅游资源丰度、交通区位、可达性及人均GDP作为影响区域旅游发展的主要因素;周强等(2018)分析认为,我国国内旅游产业的发展主要受到人均GDP、第三产业比例、交通网络密度、居民收入、环境治理投入、自然灾害损失及旅游资源禀赋等影响;王新越等(2020)从自然环境、经济基础、旅游资源、服务设施、旅游交通、政策响应、产业集聚等方面构建了我国主要城市旅游业发展的影响因素指标体系。总之,对区域旅游业发展的影响因素主要从旅游资源禀赋(Prokkol, 2010;Park, 2016;苏建军等,2017)、区域经济发展水平(李光勤等,2018)、交通条件及可达性(Alipour, 2005)、公共服务水平(马慧强等,2018;Habibi, 2017)、政策制度因素(刘春济等,2014;生延超等,2012;Nenonen, 2018)、产业结构(李国兵等,2019;龚艳,2016;Liu et al.,2021)、环境(Koval et al.,2019)等方面选取指标,是一个多因素驱动的发展过程(Mbaiwa, 2005);研究范围涉及区域、省、市等不同层次(王俊等,2018;魏俊等,2018;刘中艳等,2015;高伟丽等,2014),研究方法上定量研究日盛,主要运用灰色关联、因子分析、主成分分析、空间计量等方法(傅云新等,2012;倪向丽,2018;朱鹤等,2015;李锋等,2014;丰晓旭等2018)。

相对于区域旅游业发展影响因素研究的长期积累和影响因子选取的相对一致性,旅游业高质量发展影响因素是个新生事物,目前还处于起步探索阶段。刘英基(2020)等的研究指出,要素结构变动和制度环境是构成旅游经济发展质量提升的关键因素。要素结构变动为旅游经济发展质量提升提供了基础条件和原动力,要素结构变动在制度环境调节下能够对各地区旅游经济发展质量产生正向作用,二者交互形成集成动力推动旅游经济高质量发展。另外,地区经济发展水平、公共交通服务能力、地区R&D强度等对旅游经济发展质量具有显著正向作用,而环境治理强度对旅游经济发展质量尚未产生显著影响。制度环境为旅游经济发展质量提升提供了调节作用和驱动力。陈敬敬(2021)等研究认为,文旅项目的高质量发展受到政府行为、基础设施建设、旅游产业发展、文化传承与文化惠民、生态文明建设的影响。左鑫(2021)等提出,旅游经济高质量发展在不同阶段具有不同的主导因素,2011年以前,影响旅游经济高质量发展的主要因素有发明专利数、旅游经济一产比重、污水处理率、旅行社数量、交通可达度,2011年以后,转变为星级宾馆数量、旅游外汇收入、旅游科研人员。雷莹等(2021)用解释结构模型(ISM)和交叉影响矩阵相乘法(MICMAC)相结合的方法分析了红色旅游景区高质量发展的影响因素,认为外部交通、景观设施、环境卫生、宣传介绍、服务讲解、红色文物保护与利用等是影响红色旅游景区高质量发展的主要因素,并探讨了各因素之间的相互关系。石燕等(2021)提出,市场需求、经济发展、技术水平、交通区位和信息资源是影响区域文旅融合发展的主要因素。曹大伟(2021)等从需求端入手,提出我国冰雪产业高质量发展的影响因素主要体现在政策、认知和产业3个方面。唐业喜(2021)等的研究发现,新发展理念是影响湖南省各地级市旅游经济高质量发展的主要因素,并且这种影响存在分异。余宇芬(2021)等认为,森林面积、森林公园总数、旅客运输量、森林旅游人数等18个指标是影响吉林森林旅游高质量发展的影响因素。此外,还有学者从创新、协调、效率、绿色包容等角度分析了旅游业高质量发展的影响因素。旅游创新发展影响因素方面,陈万明(2018)等研究发现,要素创新和内生变革对旅游产业绩效有显著的正向影响;谢爱良等(2020)分析认为,人力资源规模、科技经费投入是影响旅游创新竞争力最稳健的因素,其他因素表现出地区或类型差异。旅游与其他要素协调发展的影响因素方面,虞虎等(2012)发现,产业发展、旅游发展模式、旅游重大项目投资、区位条件是影响长三角城市旅游协调水平的主要因素;于洪雁等(2020)分析了中国旅游供需的协调水平及影响因素,发现产业结构、资源禀赋和制度变迁对旅游供需协调水平具有显著影响,且这种影响存在空间分异;贾垚焱等(2021)的研究提出,行政力度、经济基础、市场条件和开发程度是影响区域生态、文化、旅游协调发展的主要因素;屈小爽等(2021)分析了黄河流域旅游业与生态环境协调及高质量发展问题。旅游效率影响因素研究方面,既有研究表明技术创新、资源禀赋、交通条件、产业结构、经济发展水平、政府调控等因素占主导地位,并且因旅游类型、空间地域的不同,影响因素各异、影响程度不一(徐冬等,2018;韩瑛等,2019;王兆峰等,2021;谢朝武等,2021;杨丽等,2021;Li et al.,2021)。旅游绿色发展影响因素方面,Zhang(2021)从进口依存度的角度出发,基于空间生产理论分析包容性绿色增长对旅游产业高质量发展的作用机制,研究发现,包容性绿色增长能够显著促进旅游产业的高质量发展。

四、旅游业高质量发展的空间效应

旅游业的高质量发展不仅受到本区域相关因素的影响,而且受到邻近地区相关作用力的影响,研究旅游业高质量发展的空间效应,对掌握其空间影响及关联作用,科学制定旅游业高质量区域协调发展战略意义重大。既有研究中,关于旅游业发展空间效应的研究已较为丰富,诸多研究者认为旅游业发展存在明显的空间依赖性和异质性(Capone, 2008;吴玉鸣,2014;Murphy, 2006;Yang, 2014;Majewska, 2015;Cheng, 2019),但是对旅游业高质量发展空间效应的研究极为鲜见,目前的研究主要涉及入境旅游、旅游经济、旅游扶贫等方面的空间效应问题。入境旅游空间效应研究方面,王永明等(2010)研究发现,上海市入境旅游流对长江流域其他省份的空间场效益显著增强,空间场场强地域重心有向东转移的趋势;张瑞英等(2014)分析指出,中国入境游客增长速度由明显的局部区域增长转变为全国性普遍增长,区域性增长速度差别越来越小。中国各区域旅游成熟度和开放性在加强,在各旅游区域的地理聚集性越来越差,分散旅游成为趋势。吴杨(2016)等通过SLM、SEM模型分析发现,上海市16个区级单元入境游客在空间上具有正相关性和集聚特征,旅游资源、旅游服务接待设施对入境游客数量的影响存在空间非平衡性,但区间不存在空间溢出;吴良平(2020)研究发现,开放程度对东部省域的影响较为微弱,对中部和西部省域则起到很好的积极作用,同时交通设施在中部省域呈现出非常强劲的溢出效应;何昭丽(2020)等研究指出,2014年为入境旅游全要素生产率时间序列的突变点,技术进步、区位优势、开放程度、经济集聚等影响因素的总体空间溢出效应均显著为正,人力资本和市场化程度两个因素对入境旅游全要素生产率的空间溢出效应均未通过显著性检验;Xu等(2020)发现,1998—2016年中国中东部地区的雾霾污染和入境旅游增长都具有明显的空间自相关和显著的空间溢出效应,雾霾的空间溢出效应从南到北逐渐减少;张瑜(2021)等基于中国31个省域2008—2016年的面板数据,发现入境旅游集聚有助于缩小城乡居民收入差距,同时在入境旅游集聚的影响下,传统要素展现了不同程度的数值变化与作用方向偏移。旅游经济空间效应研究方面,刘建国(2016)的研究指出,北京市旅游经济发展绩效存在空间集聚性;王坤等(2016)对泛长江三角洲旅游经济空间效应的研究表明,区域城市入境和国内旅游发展都存在明显的空间依赖性和空间溢出效应,旅游资源禀赋、旅游服务设施、旅游交通设施和城市经济发展水平对入境旅游发展具有显著的空间溢出效应;丁水平等(2018)认为,经济发展与旅游发展程度具有高度关联性,经济发展对旅游增长的空间溢出效应显著;Konstantinos Eleftheriou等(2019)等对希腊旅游发展与区域经济增强的溢出效应研究也表明,区域旅游发展存在短期和长期的溢出效应;Jiao等(2019)则发现,全样本(283个地级市)分析并没有发现明显的旅游空间溢出效应,子样本的分析则显示了相反的情况;Chen等(2020)的研究表明,区域生态效率具有明显的空间依赖性和空间聚集性特征。随着时间的推移,这种正的空间自相关逐渐加强。旅游经济发展和城市化水平在不同时期具有不同的空间溢出效应,而投资开放度具有明显的正溢出效应。童昀等(2021)分析发现,旅游经济具有良好的绿色发展效应,能够同时促进绿色技术效率和绿色技术进步,进而驱动目的地本地绿色全要素生产率增长。旅游经济对绿色全要素生产率存在不显著的正向空间溢出效应,但对绿色技术效率具有显著的正向空间溢出(区、市)。旅游减贫空间效应研究方面,王松茂等(2020)基于2008—2017年中国30个省(区、市)的面板数据,运用空间计量模型研究发现,10年间中国乡村旅游业发展水平呈现显著的空间正向相关性,乡村旅游发展存在显著的空间溢出效应。旅游发展在经济、生活、环境3个减贫维度上具有正向空间溢出效应,这种空间溢出效应呈现出东部区域→中部区域→西部区域逐步递减规律。王晶晶等(2021)对2008—2019年中国31个省(区、市)旅游产业减贫的空间溢出效应研究显示,旅游产业发展规模对贫困减缓并无显著影响,而旅游产业发展专业化水平对贫困减缓既有直接影响,也有溢出效应。在旅游产业发展过程中,产业结构转变、旅游企业物质资本投入与劳动力投入、旅游消费水平均对贫困减缓具有显著的正向溢出效应。毛军等(2021)考察了2000—2017年中国旅游产业的减贫效应,发现我国旅游产业发展、旅游产业集聚、经济发展和经济集聚对城镇贫困和农村贫困都具有正向的空间溢出效应。此外,还有学者对旅游政策(戴璐等,2021;Cheng et al.,2018)、旅游资源(刘昌雪等,2016)、旅游生态安全(李细归等,2017)、边境旅游(孟庆雷等,2021)的空间效应进行了研究。

五、旅游业高质量发展的实施策略

旅游业高质量发展的实施策略是旅游业高质量发展研究关注的焦点之一,当前的研究大都遵循“现状—问题—策略”的分析逻辑,针对旅游业不同细分行业(如乡村旅游、红色旅游、体育旅游)、不同空间地域(如全国、区域、省域)等多个尺度展开。从分析问题的着眼点来看,主要从以下几个方面展开探讨:一是立足新时代旅游发展面临的不平衡、不充分的矛盾,从旅游业发展主要矛盾视角切入,提出具体对策。如唐任伍(2018)等提出,从开拓旅游市场新主体、注入旅游产业发展新元素、塑造旅游产品新品牌、创新旅游开发治理模式等角度提出具体对策,以解决当前旅游业发展中面临的不平衡、不充分的问题;龙志、曾绍伦(2020)则认为,夯实生态本底、挖掘文化资源、优化旅游品质是贵州省旅游高质量发展的重要策略;王勇(2020)提出,乡村高质量发展要围绕“脸谱化”“旅游+”“巷子深”“可持续”四大方面的问题,坚持因地制宜、整合资源、品质导向、着眼长远;周丽等(2021)从转型升级视角提出旅游开发利用、旅游业态、旅游品质、旅游服务等多个方面的实施策略及建议;王雄青等(2020)从绿色生态与红色文化旅游融合发展、红色文化旅游的规模效应、提质改造、修复保护和管理创新工作、全方位人才培养等方面提出了红色旅游高质量发展的具体对策;李鹏等(2021)从双循环新格局切入,提出要发挥政府的积极作用,培育旅游市场内生动力,实施创新驱动发展战略,培育和壮大旅游市场主体,推进区域协调发展,统筹旅游供求关系,深化文旅融合发展,推进全域旅游发展,积极融入旅游经济国际循环,实现国内国际双循环良性互动。二是立足对旅游业高质量发展核心内涵的解读,整体上提出旅游业高质量发展的策略。如胡静等(2021)提出,旅游业高质量发展要朝创新赋能、文化赋魂、开放赋力、绿色形态、协调高效方向发力;于法稳(2020)从强化理念指导、制定科学规划、优化资源配置、完善体制机制、加强能力建设、提高服务水平、完善法律法规7个方面提出了提升乡村旅游高质量发展水平的具体对策;谢珈等(2019)从乡村文化传统的保护、乡村元素的挖掘、乡村文旅产品的创新、发挥政府组织决策作用等角度提出了我国乡村旅游发展策略;魏敏等(2020)认为,发挥比较优势、培育旅游主导产业、精准把握各省旅游业发展优劣势指标是实现旅游业高质量发展的重要策略;周铭扬等(2021)认为,完善顶层设计,健全政策体系,优化市场环境,丰富多元主体建设,夯实人才基础,深化科技创新等是体育旅游高质量发展的主要策略。三是从旅游业高质量发展的关键组成要素入手,提出具体策略。如岳蕾阳(2021)提出了完善基础设施建设、提升民族地区旅游便利条件、打造民族地区重点项目、加强政策引导、保护民族地区生态和文化的原生性等具体策略;王庆等(2021)从产品、基础设施、资金、人才等要素出发提出了森林旅游高质量发展的对策;崔佳琦等(2021)从内需体系建设、结构性改革、科技赋能、数字化发展等角度提出了我国冰雪体育旅游产业高质量发展的策略;柯晓兰(2021)从支持体系、协作体系、产品体系和利益联结角度出发提出了乡村旅游高质量发展的优化策略;舒伯阳等(2021)提出了以绿色和生态优先为发展主调、以文化与品牌IP为产品的主打、以游客体验感为消费驱动内核、以人才与运营管理为关键保障的乡村旅游高质量发展实践路径。此外,有学者从科技创新(肖刚,2020;王兆峰,2019)、文旅融合(张祝平,2021)等视角提出了旅游业高质量发展的具体策略。 EIElkVYD8RaO+m/+k5nH8+SP/Fmp75l5vv9g3bFwXnC6gACPw3iOIna72wHn07YC

点击中间区域
呼出菜单
上一章
目录
下一章
×