购买
下载掌阅APP,畅读海量书库
立即打开
畅读海量书库
扫码下载掌阅APP

3.2 城市交通发展政策演变

国外对交通政策的定位分两个层次:一是作为国家宏观战略,具有强烈的目标导向性,如美国在20世纪70年代提出环境保护和市民参与两大主题,提高交通规划的机动性;日本20世纪60年代中后期对交通产生的环境影响和社会影响较为关注,提出交通环境影响评估和交通安全教育的政策。二是作为交通需求管理中的“软策略”提出,是在技术“硬策略”的基础上进行的补充,典型代表为美国20世纪90年代以来对社区、街区、商业区的相关政策以及日本20世纪90年代后将交通与防灾减震、开发管理等多方面进行结合。

交通政策是一个国家或地区为实现某一时期的交通发展目标而制定的总体战略方针,是合理配置交通资源、协调参与交通活动的各个经济主体之间利益关系的重要依据和导向。交通政策是针对交通发展面临的具体问题而制定的,交通政策的价值取向历经演变正在从以车为本向以人为本回归,从早期的单纯追求单向目标向关注社会公平、生态环保的多目标演变。

3.2.1 公共交通政策

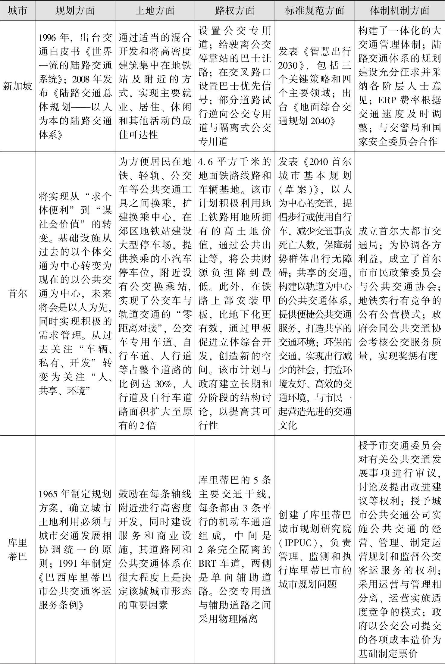
公共交通是城市综合立体交通体系的重要组成部分。持续完善城市公共交通系统,是优化城市空间布局、解决交通拥堵问题的有效途径,也是建设绿色智慧城市、改善城市居民生活品质的重要手段。各世界级大城市都十分重视发展可持续城市公共交通,在不断探索和实践中形成了行之有效的公共交通政策,即充分利用市场竞争的优势,同时维持公共交通公共服务的属性,在满足人们自由出行需求的同时,保证城市交通集约、高效的可持续发展。如国内外城市优先发展公共交通政策措施成功案例(见表3-4)、欧美国家公共交通优先的政策发展(见图3-1)、我国轨道交通政策发展(见图3-2)。

表3-4 国内外城市优先发展公共交通政策措施成功案例

续表

图3-1 欧美国家公共交通优先的政策发展

图3-2 我国轨道交通政策发展

3.2.2 慢行交通政策

慢行交通(active mobility)衍生出“active transportation”和“active travel”等专业用词,指通过人力驱动的非机动方式运输人或货物,主要是步行和自行车,也包括跑步、划船、滑板、滑板车和轮滑等方式。由于自行车的普遍性、工具性和系统性,往往将其与其他方式分开,单独考虑,自成体系。

欧洲从20世纪70年代开始复兴城市自行车交通,自行车复兴被证明是能够以较小经济代价实现城市控碳,有效引导城市绿色转型的重要策略(见图3-3)。

图3-3 自行车交通政策

第一阶段从20世纪70年代后期开始,能源危机和材料危机促使西方重新审视汽车的风险和非机动车的价值,荷兰、德国、丹麦等国家开始大规模修建自行车道路。

第二阶段从20世纪90年代后期开始,《联合国气候变化框架公约》发布后,西方加速了城市自行车交通复兴。荷兰、德国、丹麦、法国等国家相继出台国家自行车战略,将自行车交通作为“能源战略”“气候规划”的重要内容。英国、美国、澳大利亚等一度仅将自行车视为体育运动的国家,也加入复兴队伍。

第三阶段从2020年开始,新冠疫情暴发后,西方国家掀起了新一轮自行车发展热潮,自行车也展示了“一桶油漆”完成路权调整、助力防疫的奇迹。未来,在更加复杂的国际局势和能源、气候、健康等多重危机下,自行车或将成为更多城市的新的交通解决方案。

我国慢行交通发展的促进政策和限制政策发展见图3-4。

图3-4 我国慢行交通发展的促进政策和限制政策发展 BNChAKyGs0Xl4L1clz0UeEPBVDRaIUHeGIFLsSdqIrqfJrM3rwxhJ1Z146SpiK2+

点击中间区域
呼出菜单
上一章
目录
下一章
×