购买
下载掌阅APP,畅读海量书库
立即打开
畅读海量书库
扫码下载掌阅APP

3.1 城市交通发展战略演变

纽约、伦敦、巴黎、东京、新加坡、中国香港六大世界级城市的发展历程各异。纽约由于免受第二次世界大战破坏,所以城市发展和都市圈的形成较早且成熟。相较之下,伦敦、巴黎和东京都是在战后重建中开始崛起,自20世纪50年代起进入大都市的快速发展阶段,至20世纪80年代前后,这些城市已经形成了繁荣的大都市圈。新加坡和中国香港则相对属于新兴城市,在20世纪60年代前后经济开始腾飞,城市快速发展,到了20世纪90年代,跻身发达国家行列,成为具有国际影响力的大都市。北京、上海、深圳和杭州是从20世纪90年代开始全面崛起的,经过几十年的快速发展,目前已达到发达国家水平,成为世界级城市。

3.1.1 世界级城市交通发展阶段及战略

(1)发展阶段划分

交通系统的发展与城市发展相互促进、密不可分,世界级城市普遍经历了大都市初步形成、都市圈快速发展、都市圈繁荣稳定和世界级城市功能巩固提升四个阶段(见表3-1)。世界级城市的形成和发展史是一部大都市交通系统的发展演变史。

表3-1 世界级城市交通系统发展阶段划分

(2)交通战略

世界级城市在不同交通发展阶段提出了相应的交通战略(见表3-2),通过分析,世界级城市的交通战略发展呈现三方面的显著共性。

表3-2 世界级城市不同交通发展阶段对应的交通战略

续表

①制定城市交通战略的需求在城市开始进入都市圈快速发展阶段后产生。六大世界级城市在发展初期均只有城市发展战略规划,并未制定专门的交通发展战略规划。随着城市的不断发展,在进入都市圈快速发展阶段后,逐步开始制定专门的交通发展战略(或者在城市总体规划中给予专项研究),以引导和支撑城市的有序扩张。

②世界级城市均已形成了适合自身特点的交通发展模式。由于国情和城市发展环境各不相同,六大世界级城市逐步形成了不同的交通发展模式。纽约在中心区以公共交通为主导,但外围以私人小汽车为主导;伦敦和巴黎的交通模式呈现公共交通和私人小汽车并重的特点;东京则形成了轨道交通垄断式的公共交通主导模式;新加坡和中国香港因地制宜,以发展公共交通为主导,严格限制私人小汽车发展。

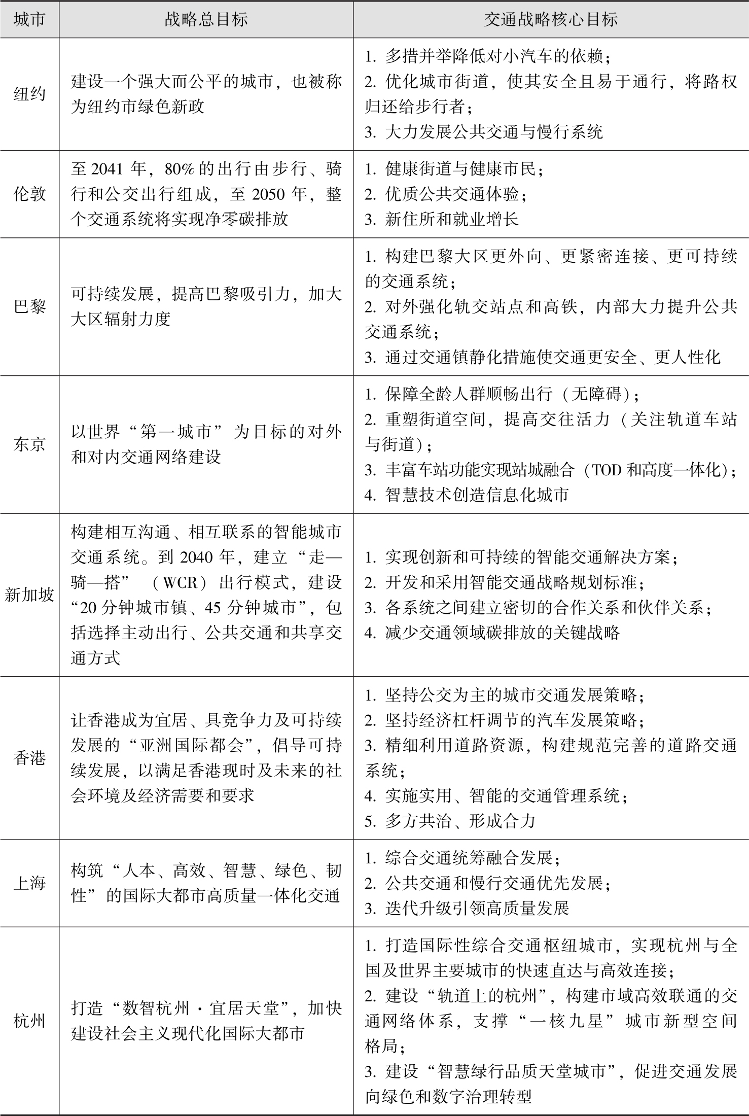
③世界级城市均已处于城市功能巩固和交通系统品质提升阶段。六大世界级城市的最新一轮交通战略中普遍关注的主题有巩固枢纽中心地位、区域一体化、绿色交通、交通系统整合、交通安全和公平等,基础设施建设已极少出现在交通战略规划中(见表3-3)。

表3-3 世界级城市交通战略

3.1.2 世界级城市交通发展战略启示

(1)适宜的交通模式是发展的基础

交通模式选择是交通发展的关键战略决策,合理的交通模式对城市发展起到支撑和引导作用。世界级城市在其发展过程中均高度重视构建合理的交通模式,这些模式主要分为三类:

①私人小汽车主导模式。以美国纽约为代表,美国城市的私人小汽车拥有率普遍较高,每100个美国人平均拥有约83.7辆汽车。纽约私人小汽车与公共交通的出行比例约为5∶1,但在纽约城市中心区,高峰通勤时段公共交通仍占据主导地位,约为机动化出行的70%。

②私人小汽车与公共交通并重模式。以伦敦和巴黎为代表,私人小汽车和公共交通出行比例较为均衡,城市中心区以公共交通为主导,外围以私人小汽车为主导。大伦敦地区私人小汽车与公共交通的出行比例约为1.2∶1.0,巴黎大区约为2∶1。

③公共交通主导模式。以东京、新加坡和中国香港3个亚洲城市为代表,在城市交通结构中,公共交通(轨道交通+常规公交)占据主导地位,新加坡、中国香港的私人小汽车与公共交通出行比例分别约为0.2∶1.0和0.7∶1.0;东京更是形成了轨道交通绝对主导的交通模式,私人小汽车、轨道交通与常规公交的出行比例约为0.7∶1.0∶0.1。

通过比较发现,公共交通在世界级城市的交通结构中均占重要地位,由于人口和用地条件相似,以东京、新加坡和中国香港为代表的亚洲城市公共交通主导的模式对于中国内地城市更具有借鉴意义。

(2)轨道交通主导是发展的关键

世界级城市都市圈的公共交通系统主要包括三种方式:城际铁路、城市轨道交通和常规公交。其中,城际铁路主要承担城市中心区与郊区之间的交通联系,城市轨道交通则为市内日常出行的骨干交通系统,常规公交一般作为补充接驳。

世界级城市中心区的主要通勤方式均为轨道交通,占公共交通分担率的70%以上。东京由于轨道交通系统发达,利用程度较高,轨道交通占公共交通分担率高达90%;以副中心新宿为例,新宿站共有9条轨道交通线路接入,日均客运量高达340万人次。

世界级城市的发展经验表明,在市区内部出行以及大都市圈城际之间联系中,轨道交通系统均占据主导地位,这是由轨道交通大容量和集约化的特点所决定的。中国已经形成的几大城镇群在推进都市圈区域一体化的进程中,可积极借鉴世界级城市的先进经验,构建层次分明的轨道交通系统以支撑城市发展。

(3)交通系统品质提升是发展的趋势

关注交通系统的品质提升是交通系统发展成熟的标志,中国城市尚未完全达到。构建舒适、便利、安全的交通系统,建设宜居、包容、安全和公平的宜居城市,已经成为世界城市未来交通发展的重要目标。例如,纽约已经尝试将布鲁克林区威洛比大街(Willoughby Avenue)由机动车道路改为步行和自行车道路,并提出“更绿色、更美好的纽约”规划;伦敦和巴黎均大力推进公共自行车计划,改善步行和自行车交通条件;新加坡和中国香港则致力于提高交通系统的无缝衔接和舒适性,重视满足弱势群体的出行需求。 agVQJJObhRdIVu2n8judcvtlbe2eof4I4i7BKWjsnKOQJO9y7VNvwDqIEArOVYm8

点击中间区域
呼出菜单
上一章
目录
下一章
×