



(1)中药项目应以临床价值为导向,满足临床未被满足的需求。中药复方制剂应符合中医药理论。
(2)目标项目应与现有法规、技术指导原则和当前科学发展水平相吻合,如传统工艺与现代制剂技术的融合、开发的剂型满足《中国药典》相关要求、与主治病症匹配的药效动物模型等。
(3)要符合相关的临床研究指导原则,满足伦理要求,如急重症的药物临床试验,若不设阳性药对照而采用安慰剂对照,显然会使受试者的安全得不到保障。
(4)要符合中药学科发展的方向,如中药资源的可持续利用、全生命周期管理、整体质量控制,同时避免批准中西复方制剂申请等。
中药研发的创新性主要体现在处方和技术两个方面。
在处方创新方面,中药复方制剂需要进行处方查重,若市场已有治疗相应适应症的中成药,而处方又雷同,如君药、臣药相同,仅佐药和使药等药味有所加减,则缺乏开发的价值;也可以开发新的有效部位和有效成分制剂。
在技术创新方面,目标项目应与竞品存在一定的差异化,如缩短病程、减轻症状、对某一症状疗效更突出、安全性更高等。此外,还可以基于依从性、有效性、安全性等方面进行创新,如基于依从性,开发适用于糖尿病患者的无糖剂型,儿童的适用剂型如颗粒剂、糖浆剂、口服液等。
中药新药研发具有投入大、周期长、风险高、回报慢等特点,企业在研发决策时应充分考虑项目科研投入与预期效果的综合效益是否相当,衡量标准包括临床价值、经济效益和社会效益。选题时,应注意选择中医优势病种和临床常见病、多发病、疑难病等,并充分考虑人力、资金、生产、营销现状和政策风险,因势利导,抓住中医药高质量发展的政策机遇,开发市场前景广阔的中药新药。
中药研发是一个多学科交叉的系统工程,从立项到上市要经历药学研究、药理学研究、毒理学研究、临床试验等环节,项目评估时应充分考虑其可行性及潜在风险。比如,项目所需的研发条件、资源是否匹配;药效动物模型是否成熟;毒理试验方案是否具备可操作性,尤其是婴幼儿、孕妇等特殊人群;临床试验是企业自己开展还是委托CRO,试验进度与质量如何把控;生产转移往哪里转,商业规模生产条件是否匹配;等等。评估重点应关注项目的技术风险、资金计划、研究进度、审评政策及可能涉及的知识产权。
(1)处方特色:处方来源于特色医院、特色专科的经验方,且与已上市的适应症相似的中成药对比,在治法治则、处方结构、处方用药等方面有一定的差异,可考虑开发;而对于功能主治类似,主要药味相同且缺乏特色的处方,要慎重开发。
(2)处方组成:药味不宜过多,且日服生药量不宜过大。
(3)处方来源:源于院士、国医大师、名中医、学科带头人、主任医师等,或曾应用于大型三甲医院的,可优先考虑。
(4)医疗机构拥有临床批件或临床试验批准通知书,或已具有医疗机构制剂文号的,可优先考虑。
(5)已有研究基础,如做过较规范的临床观察或试验,临床应用发表过文章,国家或地方资助的临床基础研究课题、实验研究结果良好,对立项具有参考价值。
(1)针对适应症的病因病机、治法治则,处方配伍清晰,能明确组方对拟定功能主治的中医药理论的合理性解释。
(2)适应症应为中医优势病种(95个中医优势病种见附录1)。
(3)不含十八反、十九畏及其他配伍禁忌。
(1)中药疗效评价指标。
根据《中药注册管理专门规定》,中药的疗效评价应当结合中医药临床治疗特点,确定与中药临床定位相适应、体现其作用特点和优势的疗效结局指标。以下情形均可用于中药的疗效评价:
①对疾病痊愈或者延缓发展;
②病情或者症状改善;
③患者与疾病相关的机体功能改善或者生存质量改善;
④与化学药品等合用增效减毒或者减少毒副作用明显的化学药品使用剂量。
(2)疗效评估方法。
①根据已有的临床病案或文献报道及处方临床应用情况(如处方率、医疗机构制剂年销售数量等),初步判断其临床疗效;
②小样本临床试验观察。
可于处方筛选阶段开展小样本的临床试验观察。基于临床观察的合规性,一般应由临床医生或处方发明人或医疗机构组织开展,要求固定处方和用法用量,确定适用人群,按照预先设计的纳入、排除标准及临床主客观指标进行观察和记录,并确保有疗效终点判定和数据。观察病例在30例左右。
新药研发的最终目的是上市,除临床疗效外,安全性也必须引起高度重视,尤其是临床试验阶段,重大安全性问题不仅会给受试者造成伤害,还可能导致项目终止。为了尽可能地避免安全性问题,在处方筛选时,应对潜在的安全性因素进行评估,主要是处方药味可能存在的安全性。
(1)药材毒性。
在处方筛选时,尽量选用无毒药材,确需使用毒性药材的,可考虑选用与其功能主治相似的其他药味替代,或者使用毒性相对较小的炮制品,如制草乌、法半夏、胆南星等。此外,根据《中药注册管理专门规定》,若处方含毒性药味,应当开展必要的Ⅰ期临床试验。相关毒性药材见附录2。
(2)关注已报道的安全性问题。
中药新药立项应重点关注现代毒理学研究证明有毒性、易导致严重不良反应的中药饮片,如马兜铃科的药材关木通、马兜铃、青木香、寻骨风、广防己、朱砂莲等中已检出含有马兜铃酸,近年来,国内外研究证实,马兜铃酸具有明显的肾毒性和致癌作用,含马兜铃酸的中药材因安全性问题已被国家药品监督管理局取消药用标准。
(1)目标项目最好能与企业现有及未来市场规划方向和营销资源相匹配。
(2)目标项目适应症的发病率、就诊率较高,市场容量较大。例如,小儿功能性腹痛发病率高,但就诊率较低,因此开发需综合评估其临床试验病源和未来市场。
(1)分析已上市的类似适应症主要竞品的疗效、安全性、市场规模、日服或治疗周期的用药成本等数据,评价目标项目与竞品间的差异和优劣势。
(2)了解和分析拟报临床,或正在开展临床,或上市审评中的在研同类品种的研究信息和开发动态,评价目标项目与其之间的差异,并重点关注同类在研品种的研究进展、审评难点等对目标项目的影响或借鉴意义。
(1)原材料成本。
根据近年来药材、主要辅料、包材的市场价格走势,预估目标项目日服用原材料成本,一般重点关注贵细药材、尚未大规模种植的野生药材及其用量。
(2)制造成本。
制造成本重点关注工艺路线的成熟度。
举例1:
某个项目为处方药味全粉末填充胶囊,所涉及的工艺相对简单:饮片灭菌—粉碎(制粒)—总混—填充—泡罩(或装瓶)—包装,制造设备易选型、生产周期短、生产过程可控,制造成本相对较低。
举例2:
某个项目的工艺路线,提取纯化用到有机溶剂提取或萃取、大孔树脂、低温或冷冻干燥等工艺,生产周期较长,有机溶剂运输、储存与废液处理,以及有机溶剂残留检测等都会导致制造成本上升。
(3)检验成本。
检验成本主要关注对照品、检测试剂和检测仪器的购买及检验成本。例如,对照品西红花苷-Ⅰ、西红花苷-Ⅱ的购买成本较高;阿胶的鉴别需用到三重四极杆质谱检测器,其购置、维护或委托检验成本较高。
要充分评估处方中各药材的可及性及资源可持续性。处方中需谨慎考虑的部分药材见表5-3。
表5-3 处方中需谨慎考虑的部分药材
应关注处方中的药味是否有法定标准,包括《中国药典》、部颁标准及地方药材标准。若缺乏标准依据,研究工作量就会相对较大,需确定基原、产地、采收期、炮制、标准制定、对照品和对照药材制备与标定等。此外,根据《中药注册管理专门规定》,除处方含确有习用历史且被省级中药饮片炮制规范收载的中药饮片外,处方含无国家药品标准且不具有药品注册标准的中药饮片、提取物,应当开展必要的Ⅰ期临床试验。
筛选项目尤其是已经确定工艺路线的转让项目,应对其工艺路线可行性进行评估,要与企业现有或未来规划生产条件相匹配,既要考虑项目研究期间临床试验用样品的制备生产条件,又要考虑未来项目上市后的商业化生产条件,还要考虑项目检测条件的配置。例如,项目处方中含有川贝母、乌梢蛇等,药材检验需要做DNA鉴别,虽短期内可以委托,但上市后规模生产,需要建立相应的检测实验室,配置PCR等仪器。
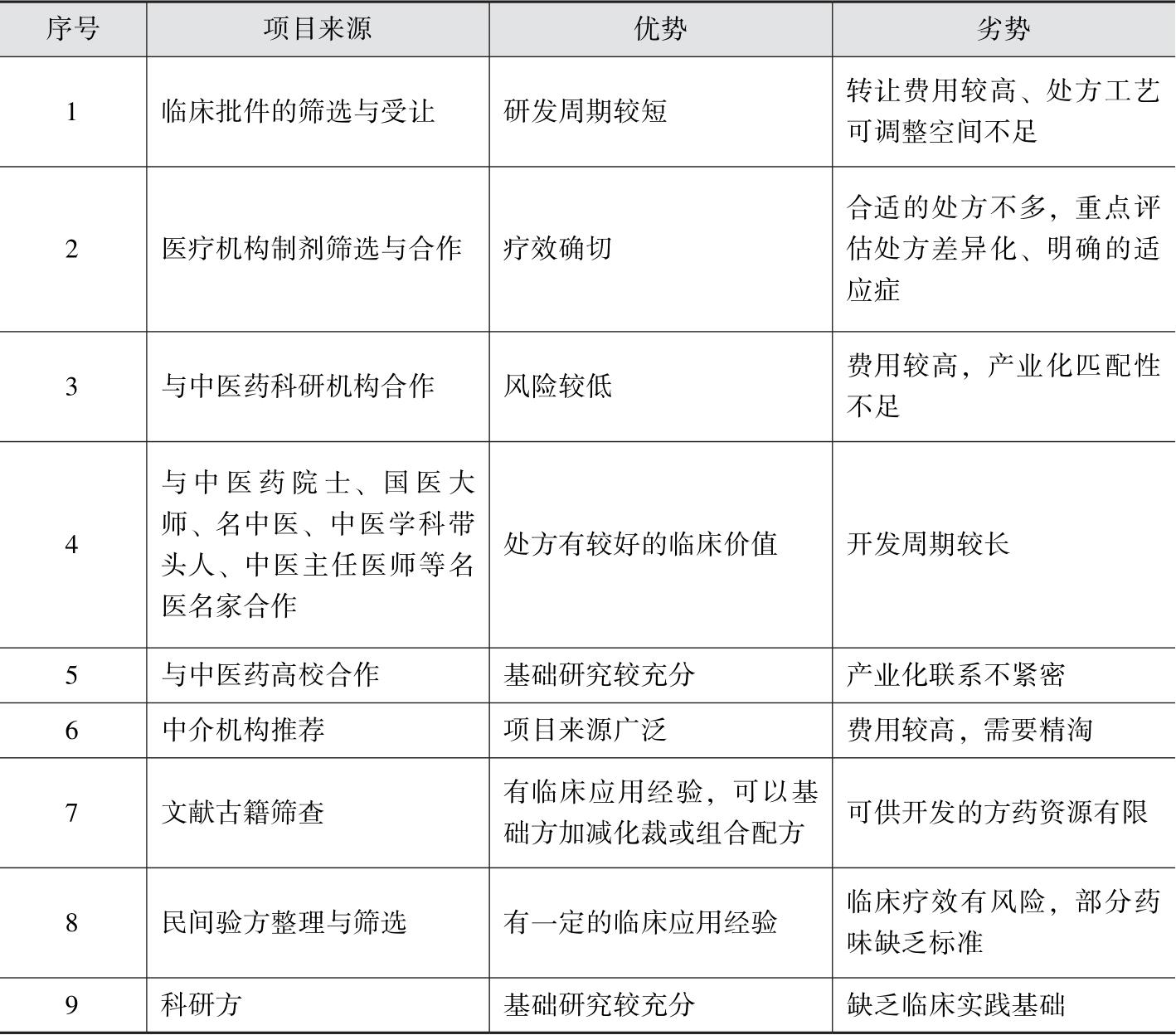
中药新药项目来源途径较多,来源不同其优劣势也各不相同,见表5-4。
表5-4 中药新药项目主要来源及其优劣势