



当前,中药新药的注册审评采用中医药理论、人用经验和临床试验相结合(以下简称“三结合”)的审评证据体系,综合评价其安全性、有效性和质量可控性,也就是临床价值。好的选题立项意味着中药新药开发成功了一半。其立项应立足临床价值,充分挖掘和发挥人用经验在中药注册审评中的价值,缩短研发周期,提高研发成功率。
中药复方制剂的研发强调以临床价值为导向,应“始”于临床,“验”于临床,“还”于临床,如图5-1。
图5-1 中药复方制剂研发指导思想
来源于临床实践的中药处方或制剂向中药新药转化的过程,即在中医药理论指导下,通过人用经验数据的积累,以及必要的临床试验验证,以患者为中心,以临床价值为导向,不断发现、探索和确认疗效的过程,其研发路径见图5-2。
图5-2 基于“三结合”审评证据体系的中药复方制剂研发路径
人用经验,是指在临床实践中,通过观察、总结、归纳和验证,形成对疾病的认识和治疗方法,包含中药处方/制剂在临床应用过程中积累的对其适用人群、用药剂量、疗效特点和临床获益的认识与总结。获取人用经验的过程即为逐步探索明确中药复方制剂有效性、安全性及临床获益的过程,也是中药复方制剂研发过程中的重要阶段,其研究可贯穿研发全过程。
人用经验的意义在于为中药复方制剂新药的研发提供临床依据,有助于提高新药研发的效率和成功率。根据《中药注册管理专门规定》,对数据进行合理、充分的分析并给予正确结果解释的人用经验,可作为支持注册申请的证据。申请人可根据已有人用经验证据对药物安全性、有效性的支持程度确定后续研究策略,并提供相应的申报资料。
人用经验在中药新药注册中的应用见表5-1。
表5-1 人用经验在中药新药注册中的应用
中药新药开发方向主要包括中药复方制剂、单一来源的提取物及其制剂,其中,中药复方制剂占据大多数。基于人用经验在中药复方制剂新药注册审评中的价值和意义,中药新药的选题应充分挖掘和发挥人用经验的作用。
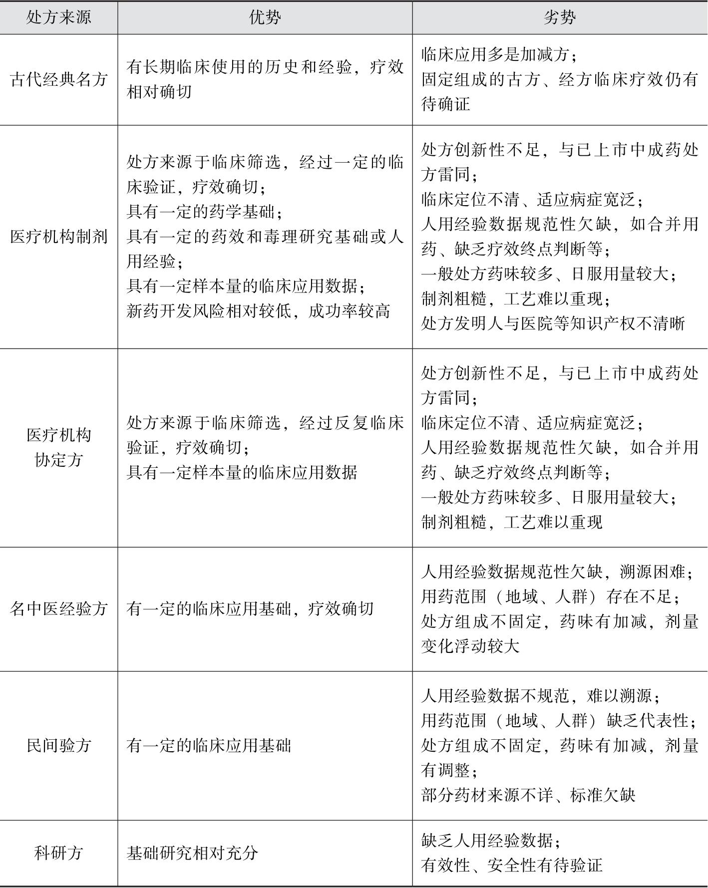
基于人用经验的处方来源及优劣势见表5-2。
表5-2 基于人用经验的处方来源及优劣势