



在中成药集采、国家医保目录动态调整、中医药传承创新等行业趋势下,中药研发创新受到空前重视,医药行业战略模式逐渐由营销驱动向研发创新转型。加大研发投入,占领创新高地是企业蓬勃发展的基石。
根据各企业公布的2023年年报信息 [5-14] ,2021—2023年中药上市公司Top10研发投入情况如图1-8所示。由图1-8可知,各企业研发投入费用普遍逐年递增,其中,天士力连续两年研发投入在10亿元以上。各企业研发投入占同期营业收入的比例普遍在2%~8%,其中,天士力及康缘药业2023年研发投入占比超过15%。
图1-8 2021—2023年中药上市公司研发投入Top10
2021—2023年,各企业归属上市公司利润占同期营业收入的比例普遍在5%~15%,而济川药业连续3年利润占同期营业收入的比例超过20%(见图1-9)。通过对研发投入与利润情况进行分析可知,研发投入占同期归属上市公司利润的比例普遍在20%~40%,康缘药业连续3年研发投入超过同期归属上市公司利润,且在40%以上。步长制药2023年研发投入约为同期归属上市公司股东利润的两倍,如图1-10所示。
图1-9 2021—2023年中药上市公司利润占同期营业收入的比例
研发投入及利润随着营业收入的增加而增加,研发投入与利润总和占营业收入的比例在一定范围内稳定波动。2023年,白云山、华润三九、中国中药、步长制药、同仁堂、云南白药研发投入与利润总和占同期营业收入的比例在9%~20%,而天士力、以岭药业、康缘药业、济川药业研发投入与利润总和占同期营业收入的比例超过30%(见图1-11)。
图1-10 2021—2023年中药上市公司研发投入占同期利润的比例
图1-11 2021—2023年中药上市公司研发投入与利润总和占同期营业收入的比例
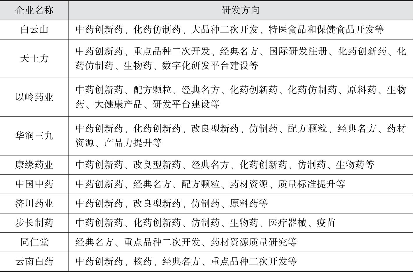
随着医药产业加快转型升级,中药企业逐渐向化药、生物药、大健康产品领域拓展;同时,寻求国际化合作与开发,着手布局国际市场,以提升自身的竞争力和影响力。部分中药企业研发方向如表1-4所示。传统中药企业在持续加强中药研发创新及投入时,积极向化药、生物药、大健康产品领域协同发展。随着仿制药一致性评价的开展,传统中药企业在化药领域,特别是针对仿制药的研发投入逐渐加大。据报道,天士力在研化药项目达59个,占总研发项目的60%以上。 [7] 2023年,白云山3项在研化药1类新药研发投入为0.64亿元,达到总研发投入的8%。 [8]
表1-4 部分中药企业研发方向
股东在企业研发创新过程中的作用不言而喻。一方面,创新是企业获得竞争优势和长期成功发展的关键因素,而股东是创新成功的最终受益者;另一方面,创新活动通常伴随较高的不确定性,而股东又是创新失败的主要承担者。管理者是公司实际管理人员,是重要决策的执行者。因此,股东与管理者对企业发展至关重要。
在研发投入上,股东和管理者达成共识至关重要,不仅影响公司的短期财务表现,还决定公司的长期竞争力和创新能力。笔者认为,达成这种共识需要做到以下3点。
(1)共享愿景。制定企业的长期战略,确定企业的发展方向和目标,使股东和管理层就企业的长期发展目标和短期收益达成共识。充分发挥管理层的治理作用,实现收益共享、风险共担的目标。推行管理层期权激励计划,制定研发投入与利润绑定考核方案,推动企业长期发展目标和研发战略的实现。
(2)加强有效沟通。管理层应与大股东积极沟通,寻求大股东的支持,保证每年的研发投入目标得以实现。
(3)做好研发风险控制。面对技术及政策等因素的变化,管理层应及时评估研发项目风险,并根据实际情况调整研发策略,最大限度地降低研发投资风险。
(黄志军 周 琪)
参考文献
[1]陶晶,操玮,陆巍,等.中药注册管理的历史沿革及现状分析[J].中成药,2014,36(7):1509-1512.
[2]张晓东,李连达.我国药品注册管理法规体系的形成及现状思考[J].中国新药与临床杂志,2010,29(2):155-157.
[3]詹学锋.《中药注册管理补充规定》的解读[J].医药导报,2008(7):876-877.
[4]瞿礼萍,唐健元,张磊,等.我国中药注册分类的历史演变、现状与问题[J].中国中药杂志,2022,47(2):562-568.
[5]江苏康缘药业股份有限公司2023年年度报告。
[6]石家庄以岭药业股份有限公司2023年年度报告。
[7]天士力医药集团股份有限公司2023年年度报告。
[8]广州白云山医药集团股份有限公司2023年年度报告。
[9]华润三九医药股份有限公司2023年年度报告。
[10]中国中药控股有限公司2023年年度年报。
[11]湖北济川药业股份有限公司2023年年度报告。
[12]山东步长制药股份有限公司2023年年度报告。
[13]北京同仁堂股份有限公司2023年年度报告。
[14]云南白药集团股份有限公司2023年年度报告。