购买
下载掌阅APP,畅读海量书库
立即打开
畅读海量书库
扫码下载掌阅APP

第二节
2023年金融货币政策分析与2024年展望

一、广义货币(M2)增速持续回落

2023年,宏观政策坚持稳字当头、稳中求进,稳健的货币政策精准有力,强化逆周期和跨周期调节,综合运用利率、准备金、再贷款等工具,切实服务实体经济,有效防控金融风险,为经济回升向好创造适宜的货币金融环境。贷款市场报价利率改革成效显著,存款利率市场化调整机制作用有效发挥,货币政策传导效率增强,社会融资成本明显下降。外汇市场供求基本平衡,经常账户顺差稳定,外汇储备充足,人民币汇率双向浮动、预期趋稳,在合理均衡水平上保持基本稳定,发挥了宏观经济稳定器功能。

一是中国人民银行在3月和9月两次降低存款准备金率累计0.5个百分点,释放中长期资金超过1万亿元。二是6月和8月两次调降逆回购操作和中期借贷便利(MLF)等政策利率,分别累计下降20个、25个基点,引导1年期、5年期以上贷款市场报价利率(LPR)分别累计下降20个、10个基点。三是调整完善房地产金融政策,指导商业银行调整存量房贷利率。四是两次增加支农支小再贷款、再贴现额度,延长实施普惠小微贷款支持工具等6项结构性货币政策工具。五是12月国家开发银行、中国进出口银行、中国农业发展银行净新增抵押补充贷款3500亿元,为“三大工程”提供低成本资金。

在各类货币政策作用下,2023年11月末,广义货币(M2)余额291.2万亿元,同比增长10%,增速分别比上月末和上年同期低0.3个和2.4个百分点。狭义货币(M1)余额67.59万亿元,同比增长1.3%,增速分别比上月末和上年同期低0.6个和3.3个百分点。流通中货币(M0)余额11.02万亿元,同比增长10.4%。

2023年以来,M2增速从3月开始逐月下降,到9月已是七连降。2023年1—9月M2增速分别为12.6%、12.9%、12.7%、12.4%、11.6%、11.3%、10.7%、10.6%、10.3%。10月M2同比增长10.3%,与9月增速持平,11月再次出现回落。M1在11月的同比增速延续了2023年5月以来的回落趋势。值得关注的是,11月,M1和M2剪刀差扩大至8.7个百分点,为年内最高。主要原因是房地产低迷背景下,居民购房需求下降,居民存款向房企活期存款转移受阻,这也意味着宽货币向稳增长的传导不畅(见图1-6)。

2023年,中国人民银行适度采用降准等方式调节市场流动性,并主要通过“逆回购+MLF(中期借贷便利)”的方式对冲短期流动性缺口,维护市场流动性。因银行净息差面临压力,5年期LPR自6月下调后,已经连续6个月维持不变。

二、社会融资规模存量增速呈“N”形,债券发行规模继续增加

(一)社会融资规模

从存量视角看,2023年11月末社会融资规模存量为376.39万亿元,比上年同期多2.79万亿元,同比增长9.4%,增速较上月的9.3%有所增长。其中,8月、9月、10月社会融资存量增速分别为9.0%、9.0%、9.3%。增速排在前3位的是政府债券(余额为68.86万亿元)、人民币贷款(余额为234.37万亿元)和非金融企业境内股票(余额为11.38万亿元),增速分别为14.9%、10.7%和8.4%;信托贷款(余额为3.87万亿元)和委托贷款(余额为11.27万亿元)等非标融资也处于增长态势,分别同比增长1.2%和0.2%。外币贷款(余额为1.72万亿元)、未贴现的银行承兑汇票(余额为2.67万亿元)和企业债券融资(余额为31.48万亿元)呈下降态势,分别同比下降16.7%、1.7%和0.4%。

图1-6 2023年1—11月M1、M2变动趋势

资料来源:中国人民银行。

从结构看,11月末,政府债券余额占同期社会融资规模存量的18.3%,同比高0.9个百分点;对实体经济发放的人民币贷款余额占比62.3%,同比高0.8个百分点;非金融企业境内股票余额占比3%,同比持平。对实体经济发放的外币贷款折合人民币余额占比0.5%,同比低0.1个百分点;信托贷款余额占比1%,同比低0.1个百分点;未贴现的银行承兑汇票余额占比0.7%,同比低0.1个百分点;委托贷款余额占比3.0%,同比低0.3个百分点;企业债券余额占比8.4%,同比低0.8个百分点。

从增量视角看,2023年11月,社会融资规模增量为2.45万亿元,比上年同期增加4556亿元。其中,对实体经济发放的人民币贷款增加1.11万亿元,同比少增447亿元;对实体经济发放的外币贷款折合人民币减少357亿元,同比少减291亿元;委托贷款减少386亿元,同比多减298亿元;信托贷款增加197亿元,同比多增562亿元;未贴现的银行承兑汇票增加203亿元,同比多增12亿元;企业债券净融资1330亿元,同比增加726亿元;政府债券净融资1.15万亿元,同比增加4992亿元;非金融企业境内股票融资359亿元,同比减少429亿元。

对比2023年1—11月社会融资规模增量中人民币贷款、企业债券和非金融企业股票融资中的月度数据可以发现,随着下半年地方债发行提速,政府债券融资规模占社会总融资规模的比重呈上升趋势,而企业债券融资和人民币贷款下半年整体呈下降趋势。社会融资增量数据表明,资金继续集中于政府,企业和居民通过信贷资金增加投资与消费的意愿持续低迷。计划性的货币政策与市场化的货币需求已经发生了十分严重的排斥性,导致资金错配现象严重,资金创造财富的能力严重弱化。

图1-7所示为2023年1—11月社会融资规模主要组成部分规模占比。

图1-7 2023年1—11月社会融资规模主要组成部分规模占比

资料来源:中国人民银行。

(二)债券市场运行情况

上海清算所债券业务月度统计报表披露,2023年11月,债券市场共发行各类债券3533只,面额3.50万亿元;兑付债券3728只,兑付额3.17万亿元。截至2023年11月末,2023年债券市场共发行各类债券34543只,面额34.36万亿元,比上年同期增加5.73万亿元,增幅达16.68%;兑付债券35006只,兑付额31.43万亿元,比上年同期增加4.73万亿元,增幅达15.05%。

具体来看,2023年1—11月,我国共发行公司信用类债券9524只,面额8.18万亿元,兑付7.82万亿元,付息5049.32亿元;发行金融债券577只,面额2.78万亿元,兑付6280.20亿元,付息692.89亿元;发行同业存单24362只,面额23.26万亿元,兑付22.90万亿元,付息5.63亿元。公司信用类债券、金融债券合计占债券市场的31.9%,同业存单占比67.7%。

在债券成交方面,全国银行间同业拆借中心债券借贷月报数据披露,按交易品种统计,2023年12月,共成交16378笔,比上年同期增加3697笔;2023年全年成交19.73万笔,比上年增加7.18万笔。按券种统计,2023年12月,债券成交金额为2.42万亿元,较上年同期增加7133亿元。2023年全年债券成交金额为25.64万亿元,较上年增加11.39万亿元。其中,政策性金融债成交16.62万亿元,比上年增加7.62万亿元;国债成交10.71万亿元,比上年增加3.77万亿元;地方政府债成交1137.26亿元,比上年增加6.92亿元;无固定期限资本债券成交364.45亿元,比上年增加73.15亿元。按机构类别交易统计,2023年12月,债券借贷加权平均费率为0.42%,比上年同期降低43.41个基点。

2023年3月底以来,针对涉及债券市场发行环节违规的金融机构,中国银行间市场交易商协会频频启动自律调查或公示自律处分结果,释放了强烈的严监管信号,给各类市场参与主体带来了新的期盼与信心。6月,在人民银行指导下,中国银行间市场交易商协会组织起草《关于进一步加强银行间债券市场发行业务规范有关事项的通知》,针对银行间市场部分债券存在发行定价不审慎、低价包销换取市场份额、未遵循市场化原则确定利率区间等发行业务不规范情形,进一步明确规范要求。人民银行并于2023年12月发布《银行间债券市场债券估值业务管理办法》,对银行间债券市场债券估值业务加强规范。2023年银行间债券市场发行规模明显增加,并且发行规模呈逐月递增的趋势,每月的发行规模都高于上年同期水平。在支持地方融资平台债务风险化解,压实地方政府主体责任,配合地方政府稳妥化解存量、严格控制增量的背景下,地方政府债成交金额保持平稳。

三、人民币汇率基本稳定,美元兑人民币中间价升值1.7%

2023年,欧美等国家和地区通胀水平仍处于高位,主要央行持续采取紧缩的货币政策,再加上地缘政治风险持续不断,国内经济“强预期、弱现实”,中美货币政策周期反向而行,美元指数高位波动,最高升至10月3日的107.09。直到2023年10月末11月初,市场预期美联储本轮加息周期结束,美元指数才逐渐走低。美元指数11月累计跌近3%,创上年11月以来的最差单月表现。12月美元指数继续下跌,较上月末降低2.06%(见图1-8)。

人民币兑美元先贬后升。2023年前10个交易日人民币兑美元汇率由6.95快速升值并在1月16日一举升破6.7关口。随后,人民币兑美元即期汇率在双向波动中于第一季度末回落至6.9左右。4月,人民币兑美元汇率继续小幅走低,5月17日在岸市场和离岸市场双双跌破“7”整数关口。随后人民币汇率加速调整,在5月末跌破7.10关口,并在端午假期后击穿7.20关口。随着美联储持续加息,9月上旬人民币兑美元即期汇率曾一度走贬至7.35左右。第四季度,人民币汇率开始企稳回升,11月以来接连收复“7.3”“7.2”“7.1”关口。据人民银行授权中国外汇交易中心公布,2023年12月29日银行间外汇市场人民币汇率中间价为1美元兑人民币7.0827元。表1-5所示为2023年主要货币兑人民币中间价月均汇率走势。

图1-8 2023年以来美元指数走势

资料来源:中国人民银行。

表1-5 2023年主要货币兑人民币中间价月均汇率走势

展望2024年,随着美联储暂停加息并在年中开启降息,美国长期利率和美元指数都可能会在双向波动的前提下温和回落;而国内经济内生动力将增强,人民币贬值压力可能会明显减弱,甚至很可能逆转。人民币兑美元汇率在2024年年底达到6.7~6.8。

四、金融市场政策回顾:服务实体经济和严监管

为了落实金融支持实体经济发展和防范化解金融风险有关工作,坚持稳中求进工作总基调,统筹发展和安全,牢牢守住不发生系统性金融风险的底线。2023年,金融行业稳步推进金融改革,持续深化对外开放。

(一)平衡国际投融资

后疫情时代全球经济走势显著分化,国内经济因需求不足复苏乏力,美国经济展现较强韧性,欧元区延续低迷表现。2023年上半年美元兑人民币汇率一直处于升值状态,为了稳汇率、稳预期,释放境内企业和金融机构更多的外债融资潜力,并助力国际收支平衡,2023年7月20日,中国人民银行、国家外汇管理局宣布,决定将企业和金融机构的跨境融资宏观审慎调节参数从1.25上调至1.5。这是时隔9个月以来,中国人民银行和国家外汇管理局再一次调整跨境融资宏观审慎调节参数。12月底,国家外汇管理局发布《银行外汇展业管理办法(试行)》,推动商业银行外汇业务流程再造,进一步提升银行外汇展业能力,营造与高水平开放相适应的制度环境。在营造“越诚信越便利”用汇环境的同时,压实银行风险防范责任,实现“既放得开又管得住”。

此外,为了发挥中国香港在地理区位、人力资源及国际化规则方面的优势,香港交易所不断优化内地与香港市场的互联互通机制,丰富互联互通品种,从股票出发,逐步将债券、ETF、利率互换等金融产品纳入框架。2023年4月,中国人民银行制定《内地与香港利率互换市场互联互通合作管理暂行办法》,自2023年4月28日起施行。5月,内地与香港利率互换市场互联互通合作正式上线运行。6月,香港交易所正式推出“港币—人民币双柜台模式”。9月,中国人民银行、国家金融监督管理总局、证监会、国家外汇管理局、香港金融管理局、香港证监会、澳门金融管理局决定进一步优化粤港澳大湾区“跨境理财通”业务试点。一是优化投资者准入条件,二是扩大参与机构范围,三是扩大“南向通”“北向通”合格投资产品范围,四是适当提高个人投资者额度。12月,国家发展改革委发布《粤港澳大湾区国际一流营商环境建设三年行动计划》。该计划提出,稳步推进金融市场互联互通。扩大金融业对港澳开放,支持深圳证券交易所、广州期货交易所与香港交易所深化务实合作,做好“债券通”之“南向通”,推动债券市场双向开放提速。

(二)优化金融市场结构

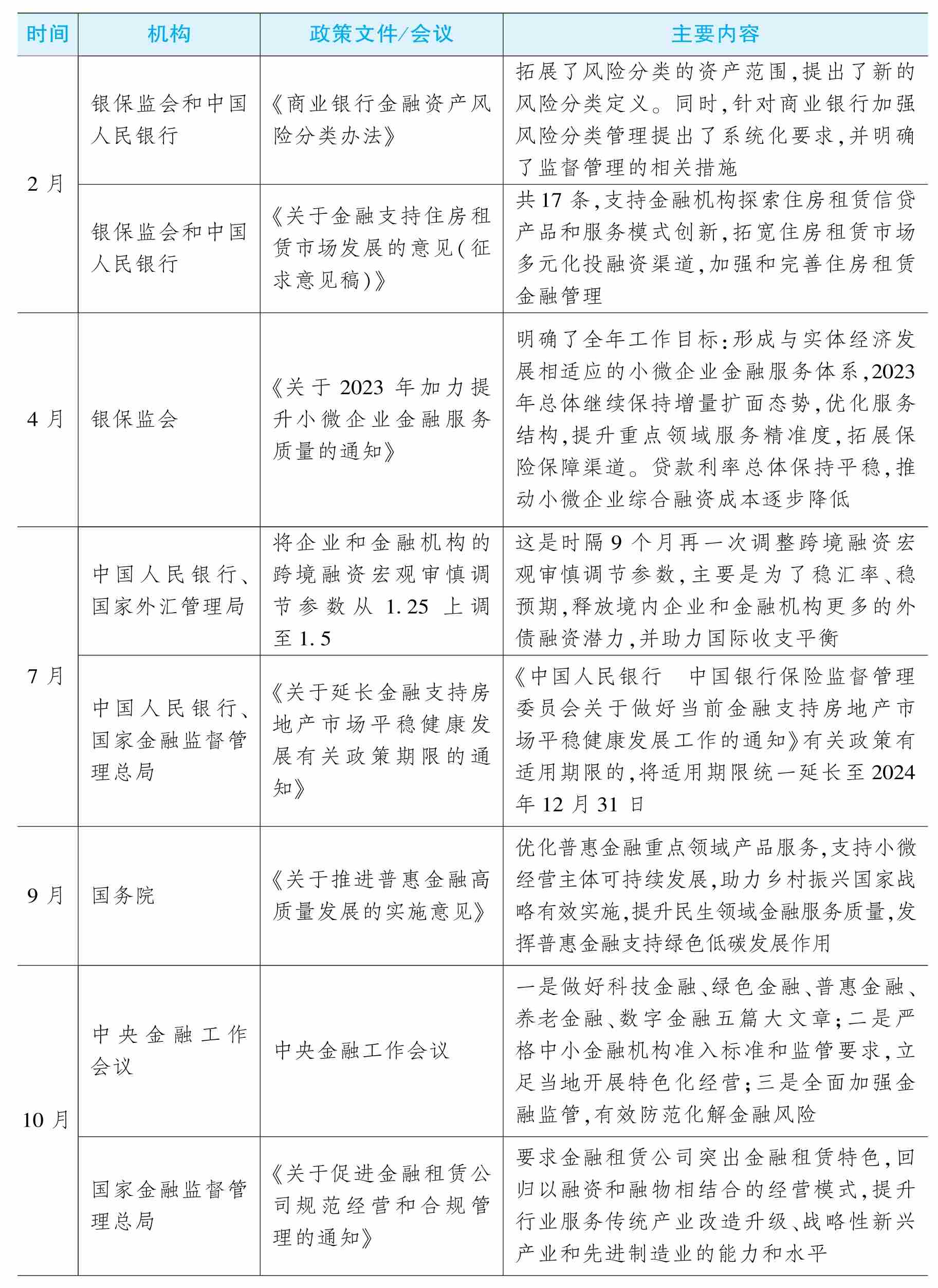
金融市场业务方面,2023年2月,中国人民银行、银保监会起草《关于金融支持住房租赁市场发展的意见(征求意见稿)》(共17条),政策支持金融机构探索住房租赁信贷产品和服务模式创新,拓宽住房租赁市场多元化投融资渠道,加强和完善住房租赁金融管理。

4月,银保监会发布《关于2023年加力提升小微企业金融服务质量的通知》,要求银行保险机构聚焦重点领域小微企业需求,加强精准支持。一是立足纾困解难、扩大内需和稳定就业,支持住宿、餐饮、零售、教育、文化、旅游、体育、交通运输、外贸等领域小微企业的合理金融需求。二是立足现代化产业体系建设需要,支持制造业、科技型、专精特新小微企业发展。三是积极研发符合个体工商户生产经营特征的信贷产品,满足其用款急、期限短、频度高的资金需求。

9月,国务院印发《关于推进普惠金融高质量发展的实施意见》(以下简称《实施意见》)。《实施意见》提出,要优化普惠金融重点领域产品服务,支持小微经营主体可持续发展,助力乡村振兴战略有效实施,提升民生领域金融服务质量,发挥普惠金融支持绿色低碳发展作用。

11月,国务院批复同意《支持北京深化国家服务业扩大开放综合示范区建设工作方案》。该方案提出,“在风险可控的前提下,探索建立不动产、股权等作为信托财产的信托财产登记机制”,有利于推动信托业的创新业务和发展。

在金融市场制度改革方面,IPO注册制和债券注册制全面落地。2月1日,证监会就《首次公开发行股票注册管理办法》等规章、规范性文件草案向社会公开征求意见,涉及注册制安排、保荐承销、并购重组等方面。这次改革将总结试点注册制经验,推广实践证明行之有效的制度,进一步完善注册制安排,包括优化注册程序、统一注册制度、完善监督制衡机制。6月21日,证监会发布《关于深化债券注册制改革的指导意见》以及《关于注册制下提高中介机构债券业务执业质量的指导意见》,债券注册制改革全面落地。

(三)完善市场监管体系

2023年3月,中共中央、国务院印发《党和国家机构改革方案》。调整后,金融监管部门将形成“一行一总局一会”监管格局,金融市场迎来强监管时代。改革后,负责监管银行、保险、信托等金融机构的中国银保监会将被撤销,由国家金融监督管理总局负责银行保险业的监管职能。银保监会信托部相关职能划至国家金融监督管理总局资管司。5月18日,国家金融监督管理总局正式挂牌;7月20日,国家金融监督管理总局31家省级监管局和5家计划单列市监管局以及306家地市监管分局统一挂牌;8月18日,中国人民银行31个省(区、市)分行、5个计划单列市分行和317个地(市)分行统一挂牌;11月10日,国家金融监督管理总局、证监会的“三定”方案分别出台。

除总的监管格局发生重大变动外,监管机构持续推进金融监管制度改革,围绕行业监管和发展的需要,探索和完善监管体系和监管框架,强化对银行保险业等金融机构的监管。

2月,银保监会和中国人民银行发布《商业银行金融资产风险分类办法》,同时发布《商业银行资本管理办法(征求意见稿)》向社会公开征求意见,标志着以资本管理为目标的监管要求迈入新的历史阶段。

11月,中国银行业协会发布《理财产品过往业绩展示行为准则》,进一步加强商业银行、理财公司在展示理财产品过往业绩时的行为规范。

12月底,国家金融监督管理总局发布《银行保险机构操作风险管理办法》,完善了我国银行保险机构操作风险监管制度,有利于弥补监管制度短板,进一步巩固防范化解金融风险攻坚战的成果,强化机构监管、行为监管、功能监管、穿透式监管、持续监管。《非银行支付机构监督管理条例》的发布,标志着非银行支付机构及其业务活动纳入法治化轨道。国家金融监督管理总局资管司发表《做好“8+5+5+3”,谱写21世纪金融强国资管篇章》,为未来资管行业的发展定下总基调。“8+5+5+3”指:贯彻“八个坚持”,打造一流资管机构;强化“五大监管”,切实提升监管有效性;做好“五篇大文章”,提升服务实体经济质效;把握好“三对关系”,有效防范化解风险。

表1-6所示为2023年主要金融政策汇总。

表1-6 2023年主要金融政策汇总

续表

续表

资料来源:由新财道家族研究院根据公开资料整理。

五、2024年金融货币政策展望

2023年年底召开的中央经济工作会议提出:“稳健的货币政策要灵活适度、精准有效。保持流动性合理充裕,社会融资规模、货币供应量同经济增长和价格水平预期目标相匹配。发挥好货币政策工具总量和结构双重功能,盘活存量、提升效能,引导金融机构加大对科技创新、绿色转型、普惠小微、数字经济等方面的支持力度。促进社会综合融资成本稳中有降。”

展望2024年,鉴于国内经济预期较弱,且通胀水平仍维持低位运行,货币政策有望维持稳健偏宽松,同时兼顾平衡好短期与长期、稳增长与防风险、内部均衡与外部均衡的关系,根据内外部形势、流动性情况变化等相机抉择。为了支持实体经济,改善市场预期,年初降准降息依然可期。此外,当前货币供应量和价格水平严重不匹配,M2一直处于10%以上,而CPI多数处于1%以下,甚至在2023年11月出现负值,说明货币政策传导不畅,2024年不排除会创新一些新的结构性货币政策工具加强对特定领域的支持,综合运用总量和结构性工具,提升货币传导效率。

在信贷政策方面,2023年第四季度,中国人民银行多次强调要“积极盘活被低效占用的金融资源,提高资金使用效率”,“保持信贷合理增长、节奏平稳、结构优化”。预计2024年继续采取结构性货币政策工具,引导更多金融资源流向科技创新、先进制造、绿色发展、小微企业及房地产行业等重大战略、重点领域和薄弱环节,并为平急两用基础设施建设、城中村改造、保障房建设等“三大工程”提供长期低成本资金。

人民币汇率方面,2023年人民币兑美元汇率贬值的主要原因:一是美元指数强势行情产生“蝴蝶效应”;二是中美利差走阔至历史高位;三是银行代客结售汇逆差扩大。展望2024年,鉴于当前中美利差、美国国债收益率和美元指数仍持续波动,而中国人民银行可能进一步放松货币政策,第一季度人民币兑美元可能再度贬值。但是第一季度后,随着国内经济增长的企稳,以及2024年美联储将启动降息,中美国债利差收窄、美元有望走弱,三者将共同推动人民币兑美元小幅升值。

“严监管”和“防风险”将是未来一段时期的主基调。预计监管机构将全面强化机构监管、行为监管、功能监管、穿透式监管、持续监管,各监管部门还将形成合力,防范化解房地产、地方债务等风险,助力经济高质量发展。 0qaEoi2zDUWP03BJyBDMfwO9OrHqnjbzsim3NjqUOseqQ/SEjtDGG55YPZFtOKTN

点击中间区域
呼出菜单
上一章
目录
下一章
×