购买
下载掌阅APP,畅读海量书库
立即打开
畅读海量书库
扫码下载掌阅APP

第二节
“双创”政策解读与环境分析

一、“双创”政策的解读

大众创业、万众创新的理念自提出之日起,便引得社会各界纷纷响应,各种新产业、新业态、新模式不断涌现,大大激发了社会活力。国务院于2015年6月颁布的《意见》是推动“双创”进程的核心政策文件,下面将以该文件为依据,对“双创”政策的内容及相应的政策环境进行解读与分析。

(一)“双创”政策的内容

从宏观上看,《意见》从全局出发,不仅突出改革、强化创新,而且遵循创新创业发展规律,力求通过资金链引导创新创业链、创新创业链支持产业链、产业链带动就业链的方式,促成“双创”局面的早日形成。总地来讲,《意见》的内容可概括为一条“主线”、两个“统筹”、四个“立足”,其具体内涵如表1-1所示 [2]

表1-1 “双创”政策的内容及内涵

img

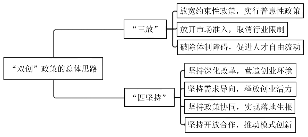
(二)“双创”政策的总体思路

“双创”政策的总体思路即按照“四个全面”战略布局要求,在充分发挥政府作用的同时,还要发挥市场配置资源的决定性作用。通过抓好“三放四坚持”,来为大众创业、万众创新的发展营造良好的政策、制度环境,并构建健全的公共服务体系。“三放四坚持”是“双创”政策的总体思路,其所涵盖的内容如图1-1所示。

img

图1-1 “双创”政策的总体思路

(三)“双创”的具体政策措施

《意见》从体制机制、财税政策、金融市场、创业投资、创业服务、创新创业平台、创造活力、城乡创业渠道等角度,提出了推动大众创业、万众创新的具体措施,具体如表1-2所示。

表1-2 推动“双创”发展的具体措施

img

(四)“双创”政策的保障措施

《意见》从三个方面提出了保障“双创”政策顺利落实的措施,即加强组织领导、加强政策协同联动、加强对政策的监督执行。具体来讲,可通过建立部际联席会议制度、政策协调联动制度、政策执行情况督导制度等,来推动部门之间、部门与地方之间的协同联动,以共同构成保障政策顺利落地的合力。

二、“双创”政策的环境分析

(一)完善“双创”政策环境的意义

完善“双创”政策环境对于“双创”工作的开展具有显著的推动作用。从某种意义上来讲,“创新”和“创业”均为具有一定风险性的创造性活动,如果政策环境缺乏稳定性,或者会对创新创业活动的开展产生约束效应,那么一些原本有机会不断壮大的企业就很有可能发展受阻,从而导致国家的整体竞争力被削弱。由此可见,对“双创”政策环境加以完善,具有十分重要的现实意义,具体表现如下。

1.有利于实现要素资源的有效配置

完善的“双创”政策环境是增强发展动力、转变发展模式、引导要素资源有效配置的“助推器”。在经济新常态阶段,我国经济的发展模式逐渐由过去的低成本、扩张式、粗放型转变为创新引领、资源集约利用,这就会造成要素资源的配置机制与传统的资源配置机制存在较大差别,具体表现为信息化和智能化。这些变化都需要通过相关政策加以调整与完善,以免使市场环境中的不稳定因素发挥作用,削弱新的资源配置方式的适应性。

2.有利于开辟更多的市场机会

完善的“双创”政策环境要求降低市场门槛,消除或减少一系列不利于市场自由进出的阻碍(如市场垄断、地方保护、行政壁垒等),使那些有心创业却被诸多准入门槛“拒之门外”的创业者能够根据自己的实际情况选择合适的领域开展创业活动,为创新创业的发展开辟更多的市场机会。

3.有利于降低创业的风险与成本

完善的“双创”政策环境对市场环境的净化提出了更高的要求,具体表现在以下几个方面:第一,明确政策规定,简化市场审批程序,杜绝相关部门对职责的相互推诿现象,推动政府由管理者向服务者的转变;第二,强化对执法部门的监督,避免过度执法或过度干预,增强企业依法从事经营活动的自主性;第三,提高相关部门的办事效率,节约创新创业的物质成本和时间成本,以增强创业者的信心。

4.有利于加强对创新创业行为的激励

完善的“双创”政策环境要求重塑市场价格体系,以实现对创新创业行为的激励。具体来讲,应强调知识产权等创新成果的市场价值,并通过法律手段加大对知识产权的保护力度,以免市场价值的流失;同时,创业者也应合理利用“双创”政策环境,通过资本运营加强产权的可交易性,提升所办企业的市场价值。

5.有利于培养创新创业人才

完善的“双创”政策环境能够为创新创业活动提供更多的要素资源,不仅有助于推进创新创业教育体制改革,减轻户籍政策对人才流动的束缚,还有利于推动包括教育、医疗在内的公共服务体制改革,对培育和释放创新创业人才、强化创新创业精神的影响力等具有积极作用。

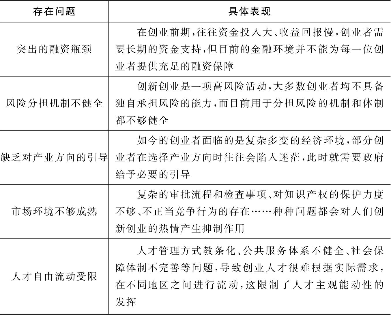
(二)“双创”政策环境的现存问题

创新创业政策对中小企业的发展具有重要的激励与促进作用,但要想真正激发创业者的创新热情,就要首先清除阻碍创业活动开展的体制性障碍,最大限度地减少创新创业的风险。与此同时,政府应出台多样化的鼓励性政策,以降低创业者的经营成本,增加其参与创新创业的预期收益。只有这样,创新创业才有可能成为一种具有普遍性的经济活动,也才能发挥其对社会经济的推动作用。

就目前而言,创业者在创新创业活动遇到的问题主要集中在以下几个方面,具体如表1-3所示。

表1-3 创新创业活动中的常见问题

img

(三)完善“双创”政策环境的主要途径

完善的“双创”政策环境对“双创”工作的顺利开展具有积极作用。但如前文所述,当前我国的“双创”政策环境远未达到完善的程度,其中仍然存在一些根深蒂固的问题,对创新创业活动造成了明显的抑制。因此,完善“双创”政策环境已刻不容缓,具体可从以下几个方面着手进行。

1.营造公平正义的法治环境和良性竞争的市场环境

公平正义的法治环境和良性竞争的市场环境对创新创业活动的开展至关重要。首先,应加大对知识产权、商业秘密的保护力度,使侵犯知识产权者、泄露商业秘密者付出应有的代价;其次,应加强社会诚信体系建设,如建立失信惩戒机制等,让失信者“寸步难行”;最后,对行业垄断、技术垄断、行政垄断等限制竞争、打压创新的行为,应予以强烈反对,坚决保护创新创业的“火种”,促进正向激励机制在全社会范围内的形成与发展。

2.完善创新创业政策和资金支持方式

从我国当前的市场主体来看,中小企业属于创新创业的“主力军”,但整体实力普遍偏弱,应成为政策支持的主要对象。具体来讲,政府可从以下几个方面优化针对中小企业的优惠政策和资金支持方式。

第一,适当降低市场准入门槛,简化对创新产品的审批流程,促进企业注册与经营的便利化,以拓展创新创业空间。

第二,加大面向中小企业的税收减免力度,设立针对新兴产业的创业投资引导资金,启动国家科技成果转化引导基金、中小企业专项资金等。

第三,完善社会投资、融资机制,大力发展风险投资,为解决创新创业过程中的融资难问题拓宽渠道。

3.构建开放式人才体系

人才是推动创新创业进程的内生动力。要想真正激发大众创业、万众创新的活动,就要尽可能破除一切禁锢人才发展的藩篱,为“千里马”提供更加广阔的发展空间,包括自主发展的权利和自由创造的空间。

一方面,国家应对科研项目经费管理体制进行改革,在项目经费方面给予人才更大的支配权,将更多的资源投入到“人”身上而不是“物”上面;另一方面,国家应推行更为积极、全面的人才开放政策,可适当降低外国人才引进门槛,通过简化出入境手续等,吸引世界各地的人才来华创业。

4.健全公共服务和社会保障平台

当前,创新创业的公共平台已不仅限于科技园区、高新技术开发区等“传统孵化器”,还包括网络空间、众创空间等“新型孵化器”。政府应在保证“传统孵化器”正常运作的前提下,加大对“新型孵化器”的支持力度,鼓励创业者打造“创客实验基地”“创业者加速器”等不同形式的发展平台,从而构建市场主导、风投参与、企业孵化的创业生态系统。此外,政府还可以鼓励一些公益性或非公益性的中介机构,为缺乏经验的创业者提供市场分析、计划制订、法律咨询等服务,以最大限度地降低创新创业的风险。 IdCa9/aTGp6DCBKIFwiz43mGjp7565Z6ISeYCCA1M6JKhZge8wPyiHOl3VA+AJ/k

点击中间区域
呼出菜单
上一章
目录
下一章
×

打开