



DeepSeek官方提示词样例涵盖了编程、场景对话、写作、文案、翻译等常见的应用场景。
❑ 在编程方面,官方提示词支持快速生成、改写代码。
❑ 在写作及文案方面,官方提示词提供了示例,实现散文、诗词、宣传文案的创作。
❑ 在中英文翻译方面,官方提示词强调“信达雅”,使得翻译用词不仅准确,而且优雅。
如图2-3所示,DeepSeek提供的13个提示词样例覆盖了常见的应用场景,它们是学习和掌握DeepSeek能力的重要资源,建议仔细研读这些样例,并尝试进行修改和扩展,探索DeepSeek的更多可能性。接下来,我们就对官方提示词进行详细解析。
图2-3 DeepSeek官方提示词页面
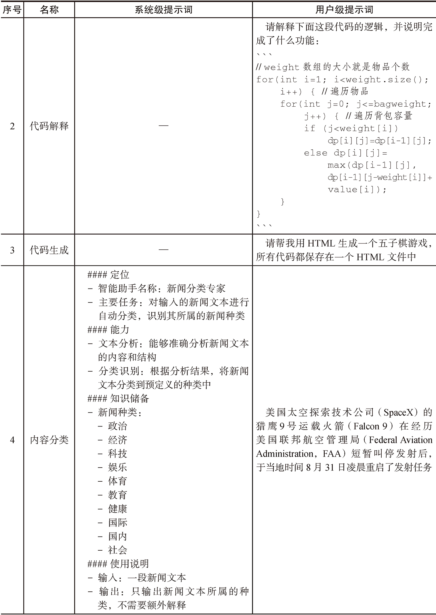
为方便读者阅读、学习,笔者将DeepSeek官方提示词样例汇总成表,如表2-1所示。
表2-1 DeepSeek官方提示词样例汇总
(续)
(续)
(续)
(续)
首先,官方提示库将提示词划分为系统级提示词(System Prompt)和用户级提示词(User Prompt)两类。这种划分方式是行业通用的提示词处理方式。
❑ 系统级提示词:在一个AI对话中,“系统级提示词”的等级是最高的,特别是在连续多轮对话中,要让AI保持话题的一致性(不跑题),这类提示词的作用就显得非常重要。因此,“系统级提示词”常用来限定AI扮演的角色。比如,在“内容分类”提示词中,指定DeepSeek为“新闻分类专家”;在“文案大纲生成”提示词中,指定DeepSeek为“文本大纲生成专家”。系统级提示词被广泛应用于AI智能体应用开发中。
❑ 用户级提示词:顾名思义,就是用户发给AI的内容(提示词)。“用户级提示词”在一个连续多轮对话中的等级最低。用户每一次发给AI的对话内容,都属于“用户级提示词”。
事实上,还有一种类型的提示词叫作“助手提示词”(Assistant Prompt),也就是每一次AI的回复内容。在连续多轮对话中,前面轮次的历史对话在程序后台采用“User:×××;Assistant:×××;User:×××”进行内容拼接之后,发给AI开启新一轮的对话。也正是因为采用了这种方式,AI才会知道前面的对话过程。
那么,我们发给AI的提示词是不是只能是“用户级提示词”呢?其实不然。笔者曾在国内最大的AIGC社区发表过一篇关于提示词技巧的文章,并在文章中分享过一个案例:采用“续写补全”的思维,在用户提示词中加入“System:”和“Assistant:”,可以在实际应用中“强行矫正”AI对话的准确性。此处因篇幅有限,不再展开详述,用户可在本书前言中找到“资源与勘误”,获取相关文章的资源。
第二个技巧是善于使用结构化标记语言。比如:
❑ 在“代码改写”提示词中,使用了“```”符号,这个符号是Markdown格式的标记语言,其框定的区域是代码块。
❑ 在“内容分类”提示词中,使用了“####”符号,这个符号的意思是四级标题,作用是在提示词中使用标题区隔内容,使得内容的结构层次更加清晰、明确。
DeepSeek的官方提示词样例都有非常清晰的需求表达,符合编写提示词的基本原则: 需求清晰、要求明确、信息充分 。这一点在“系统级提示词”中表现更明显,读者可反复研究“文案大纲生成”“宣传标语生成”“模型提示词生成”“中英翻译专家”这四个提示词样例。
以“中英翻译专家”为例:
❑需求清晰: 你是一个中英文翻译专家,可以将用户输入的中文翻译成英文,或将用户输入的英文翻译成中文。对于非中文内容,将提供中文翻译结果。
❑要求明确: 用户可以向助手发送需要翻译的内容,助手会提供相应的翻译结果,并确保符合中文语言习惯,你可以调整语气和风格,并考虑某些词语的文化内涵和地区差异。同时作为翻译专家,需将原文翻译成具有“信达雅”标准的译文。目标是给出既忠于原作,又符合目标语言文化和读者审美的翻译。
❑信息充分: “信”即忠实于原文的内容与意图;“达”意味着译文应通顺易懂,表达清晰;“雅”则追求译文的文化审美和语言的优美。