购买
下载掌阅APP,畅读海量书库
立即打开
畅读海量书库
扫码下载掌阅APP

2.3.2 测试用例设计

测试需求是测试用例设计的重要输入,它定义了测试的目标和范围。测试用例需要满足测试需求。下面介绍如何根据测试需求进行测试用例设计。

1.根据测试需求设计测试用例

根据测试需求设计测试用例需要通过以下几个步骤实现。

(1)分析测试需求

测试用例设计人员需要完整理解测试需求中的每一项要求,可在测试需求文档中加入对测试用例的概要设计,与测试需求一一对应。测试用例的概要设计包括目的方法、实现步骤、脚本语言、治具需求和自动化需求等,体现了测试开发人员对满足该测试需求的初步想法和思路。

(2)设计测试用例

分析需求之后,进行测试用例的设计。常用的设计方法包括等价类、边界值、判定表、正交表和业务场景设计等。每个测试用例的设计文档都应包括测试步骤、预期结果和通过标准。

下面例举一个将一款消费级SSD的性能测试需求转化为测试用例的案例,如表2-10所示。表中Q表示主机下发IO的队列深度(Queue Deepth),T表示并发线程的个数(Thread Count),Ran表示Random(随机),Seq表示Sequential(顺序)。

表2-10 将性能测试需求转化为测试用例举例

(续)

2.根据边界条件和异常流程设计测试用例

除了根据测试需求设计测试用例外,还要主动思考业务场景可能碰到的边界条件和异常流程,以确保SSD的鲁棒性。这些测试需求在PRD中虽然并没有体现,但是有必要被考虑并验证。

针对同一个测试需求,测试用例可以设计为正向测试用例(验证SSD产品功能能够按照预期工作),也可以采用反向测试用例(验证测试SSD的异常处理功能,可采用注错等方式进行)进行测试。

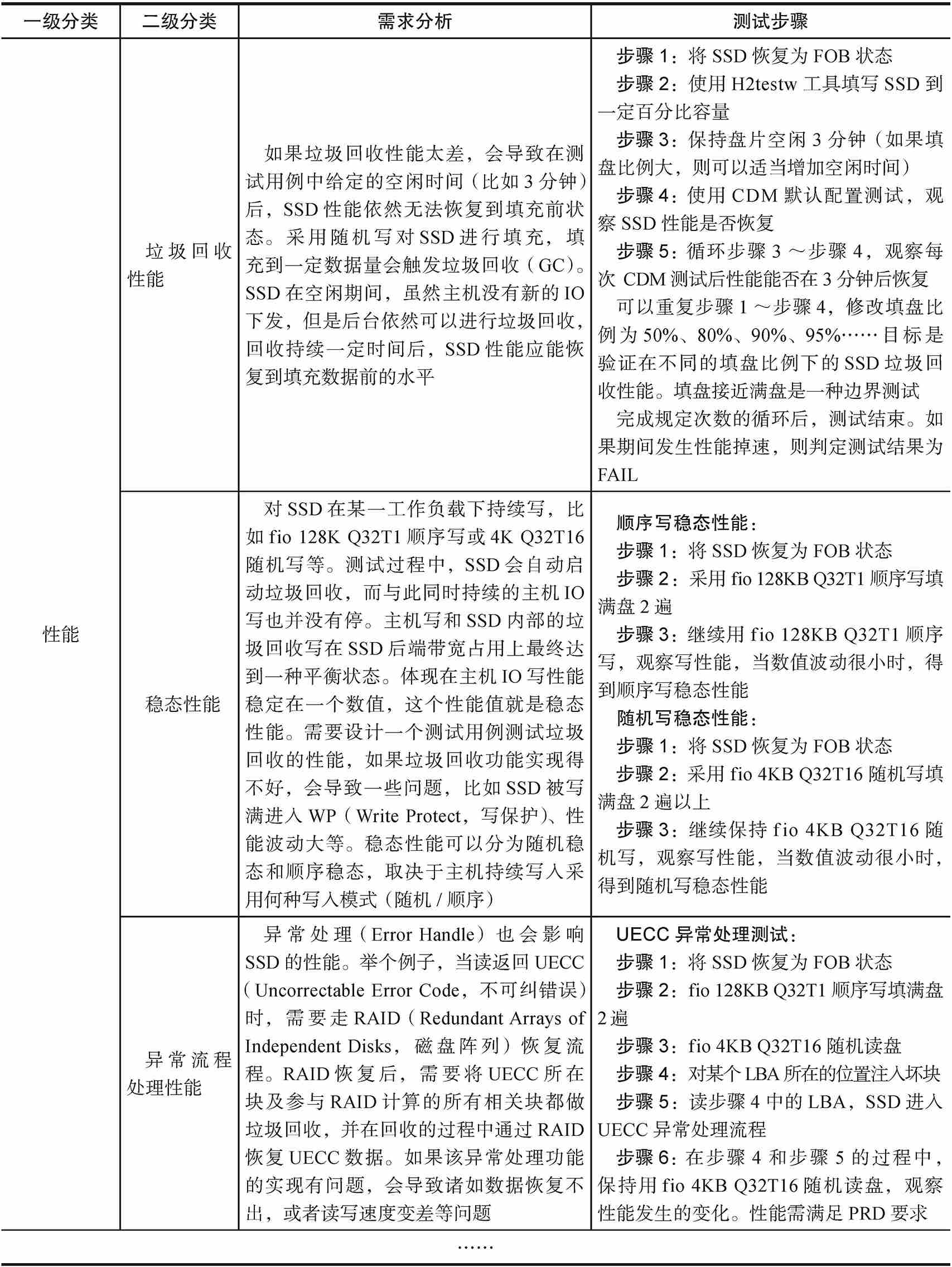
以SSD的性能测试为例,除了PRD给出的性能测试项目外,还可以补充表2-11所示的测试用例。

表2-11 PRD以外的性能测试用例举例 ZoyMfzPFxr6GyORia6IOZ775wd2jn146U/R12gNZNEqz7arhFVCo0rvdowuoH3UA

点击中间区域
呼出菜单
上一章
目录
下一章
×

打开