购买
下载掌阅APP,畅读海量书库
立即打开
畅读海量书库
扫码下载掌阅APP

2.2 考查执行力的面试场景

本节重点阐述如何通过提问和观察的方式快速考查求职者的执行力,并结合多个面试场景案例说明如何评价求职者的执行力。

2.2.1 校园招聘对执行力的要求

执行力是指高效、精准地做事的能力。该定义包含三个关键词,分别是“高效”“精准”和“能力”,具体的解释如下。

●高效:对做事的时间提出了要求,要求快速完成任务。

●精准:对做事的质量提出了要求,要求完成任务不出差错。

●能力:完成工作所需要的专业能力、工作经验和工作态度等。

结合执行力的定义不难发现,执行力是一种综合能力,对考生的整体素质有较高要求。考生不仅需要具备与应聘岗位相关的专业背景、技能和经验,还需要具备较强的时间观念,以及高质量完成任务的工作态度。

2.2.2 考查执行力的提问技巧

因为执行力是一种综合能力,所以面试的时候可以从多个角度展开提问,例如:

●××同学,你是否具备这个岗位所需要的专业能力?请举例说明。

●××同学,你是否具备这个岗位所需要的工作经验?请举例说明。

●××同学,你是几点钟到达面试考场的?为了避免迟到,你提前做了哪些准备?

●分享在实习的时候,时间紧和任务重的情况下,你仍然较好地完成工作任务的一次经历,并具体说明时间有多么紧张以及任务的困难度。

面试场景案例

面试官:“分享在实习期间,时间紧、任务重的情况下,你仍然较好地完成工作任务的一次经历。”

张同学:“2014年的暑假,我在某地产公司实习,被分配到花山开发项目做助理,主要协助项目经理处理一些文档资料、会议安排等事务性工作。记得刚进公司的时候,项目经理就给我安排了一个急活。这个任务是用半天时间制作一份月报,月报内容需要包含本月的项目信息、项目进展情况等。这个任务给我带来的挑战有三个,一,我当时不会使用PS等排版工具;二,我刚进公司,对项目情况不了解;三,时间比较紧张,我只有半天时间。接到这个任务后,我是这样做的,首先,寻找简单可操作的月报排版工具。我发现PS不易快速上手,就直接排除掉了此方法。我通过询问身边的朋友和上网搜索,发现PPT易操作、好上手,就确定使用PPT制作月报。其次,我立即与项目经理沟通,详细了解他对月报的整体要求,并向他澄清了一些细节问题,以确保我制作的月报是他想要的。最后,经过排版、修改、再排版、经理审核、再修改,终于在规定的时间内完成了月报,并得到了总监的夸奖。”

面试官:“关于用半天时间制作一份月报的事情,能说说当时的背景情况吗?”

张同学:“负责制作月报的员工接到了一个紧急任务,出差了,项目经理找不到合适的人来做这件事情,就安排我来做。”

面试官:“据你所知,制作月报一般需要多长时间?”

张同学:“因为当时我还是一个新手,对公司的情况并不熟悉,所以我认为完成这份月报至少得需要两天时间。”

面试案例分析

张同学是否具备较强的执行力?结合执行力的定义发现,张同学具备如下特点:

首先,张同学有较强的时间观念,通常需要两天才能完成的月报工作,她仅用了半天时间就完成了。

其次,为了确保月报的质量,张同学主动找项目经理沟通,详细了解他对月报的整体要求,并向他澄清了一些细节问题,以确保所做的月报是项目经理想要的。

再次,制作月报需要掌握排版技巧,当时张同学并不具备此项技能。在这种情况下,她顶住了压力,迅速做出应对计划,并在较短的时间内边学边操作,按时完成了月报工作。这体现了张同学对待工作积极主动和负责任的态度。

以上特点与校园招聘对求职者执行力的要求一致,足以见得张同学在执行力方面的表现是比较出色的。

2.2.3 在群体面试中识别有执行力的考生

在校园招聘的时候,企业经常采用群体面试的方式,即把求职者按照一定人数进行分组,并以组为单位对他们进行面试。举例而言,10位求职者为一组进入考场,面试官按照事先准备好的流程,对这10位求职者进行提问。

在群体面试中,如何考查执行力?以10人为一组(第一位考生是01号,第10位考生是10号),举例说明:

第一步,要求考生从01号开始依次做自我介绍,每个人自我介绍的时间不能超过1分钟。

第二步,面试官宣读一句话(注意,只宣读一次),之后要求10位考生依次重复面试官所宣读的内容。面试官宣读的这句话是:请在下周三下午上班之前提交工作报告。

第三步,面试官提问:“如果在规定的时间内提交了工作报告,但是领导看过之后并不满意,请分析领导不满意的原因。”之后要求所有考生依次回答这个问题,每人限时半分钟。

针对上述三步操作,做进一步说明,如表2-2所示。

表2-2 群体面试考查执行力的操作说明

面试场景案例

面试官:“假如今天是周二。如果说在下周三下午上班之前,你把财务报表给领导了,但是她并不满意,你认为原因可能是什么?你会怎么解决,怎么改进?每个人回答问题的时间不得超过半分钟。”

王同学:“我觉得原因有两点,第一,可能财务报表是需要审批的,还需要一个在我和领导之间的中间人员负责审批,因为缺少了这个审批过程,财务报表内容不完整。第二,财务报表本身确实存在质量上的问题,很可能是因为我第一次做,没有做好,出现了差错。”

夏同学:“我觉得有可能是因为财务报表的内容出错了,或者财务报表的格式出现了问题。”

李同学:“我认为主要原因可能是领导对我的财务报表质量不满意。因为现在是周二,距离下周三还有一周时间,如果我对财务报表有不确定的地方,完全可以找别人先帮忙审核一下,然后在下周三的时候再呈交上去。”

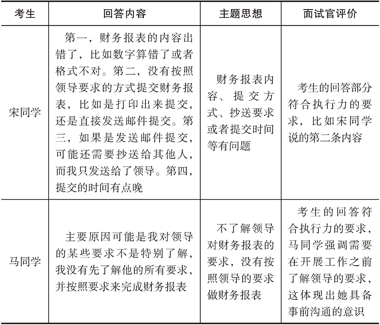
宋同学:“我认为原因可能有以下四个。第一,财务报表的内容出错了,比如数字算错了或者格式不对。第二,没有按照领导要求的方式提交财务报表,比如是打印出来提交,还是直接发送邮件提交。第三,如果是发送邮件提交,可能还需要抄送给其他人,而我只发送给了领导。第四,提交的时间有点晚,虽然在下周三下午上班之前提交就可以,可是一般情况下领导都希望下属提前完成工作任务。”

马同学:“主要原因可能是我对领导的某些要求不是特别了解,我没有先了解他的所有要求,并按照要求来完成财务报表。我觉得问题可能就出在这里。因此,在开展工作之前,我应该先了解领导对财务报表有什么特殊的或者额外的要求,然后再去安排自己的工作,并尽可能提交符合领导要求的财务报表。”

面试案例分析

这是一个很有代表性的群体面试案例。对比上述五位同学的回答,可以直观地发现谁的答案质量更高,如表2-3所示。

表2-3 对比五位同学的回答并做出评价

(续)

“如果说在下周三下午上班之前,你把财务报表给领导了,但是她并不满意,你认为原因可能是什么?”对这个问题的正确回答是:在制作财务报表之前不了解或者忽视了领导对财务报表的要求,仅基于自己想当然的情况,单方面地按照自己的理解去做了,导致呈现给领导的工作结果不是她想要的,或者不完全是她想要的。为了确保提交的工作结果令领导满意,面试者需要了解领导有哪些要求,而事前沟通需求、事中反馈工作进度和及时确认工作要求,这些都有助于精准地完成工作任务。

⿻【自测】

1.考查执行力的要素不包含以下哪个:(  )

A.时间观念。

B.学习方法。

C.倾听意识。

D.沟通反馈。

答案:B

2.以下哪些关于执行力的描述是恰当的:(  )

A.执行力是一种综合能力,因此在时间允许的情况下需要进行多角度的考查。

B.执行力不仅与高效、精准有关,可能还需要相应的“专业能力和经验”。

C.执行力不是简单的行动力,可能还需要理解能力、责任心和主动性。

D.在群体面试的时候,考生的自我介绍、临场应变和对问题的分析能力等都可以反映他们的执行力。

答案:ABCD vg7wpNdKkuDzUnz97is75cNKrKUUiRUx54HTE+cUD4vyf/xO3ILoB2HOz5ukXQpD

点击中间区域
呼出菜单
上一章
目录
下一章
×

打开