



本节详细讲解行为面试法和STAR面试法的理论知识,并通过面试场景案例说明如何使用这两种面试方法。
在讲解行为面试法的定义之前,先说说为什么采用行为面试法。
很多人都会做一道家常菜——西红柿炒鸡蛋。假设老王很擅长做这道菜,并且他做的这道菜很受家人喜欢。老王的孩子小王做过统计,老王每做10次西红柿炒鸡蛋,其中有9次都做得非常好,只有1次发挥失常。那么,老王第11次做西红柿炒鸡蛋做得好的概率大不大?很大,90%!
在面试的时候,面试官也是在预测概率——预测求职者未来工作表现好与坏的概率。以销售岗位为例,面试官如何判断求职者能否胜任?以下三个提问方式,哪个更有助于面试官做出精准的判断?
A.假如公司录用你,你打算如何做好销售工作?
B.做好销售工作需要具备很强的自驱力,你是否认同?
C.之前你做过哪些销售类的工作,做得怎么样?请举例。
如果面试官只问A和B两个问题,而不问问题C的话,大概率会出现误判。所以,想知道老王做西红柿炒鸡蛋到底做得怎么样,最好这样问:
●老王,你之前做过西红柿炒鸡蛋吗?
●过去做10次中有几次做得比较成功?
●你是怎么做到让家人都喜欢吃的呢?请举例。
如果想识别求职者的真实水平,可以使用一种叫作“行为面试”的方法。上述提问方式就是“行为面试”方法的具体应用。这种方法聚焦求职者过往的经历,对于面试官做出精准的判断更有参考价值。
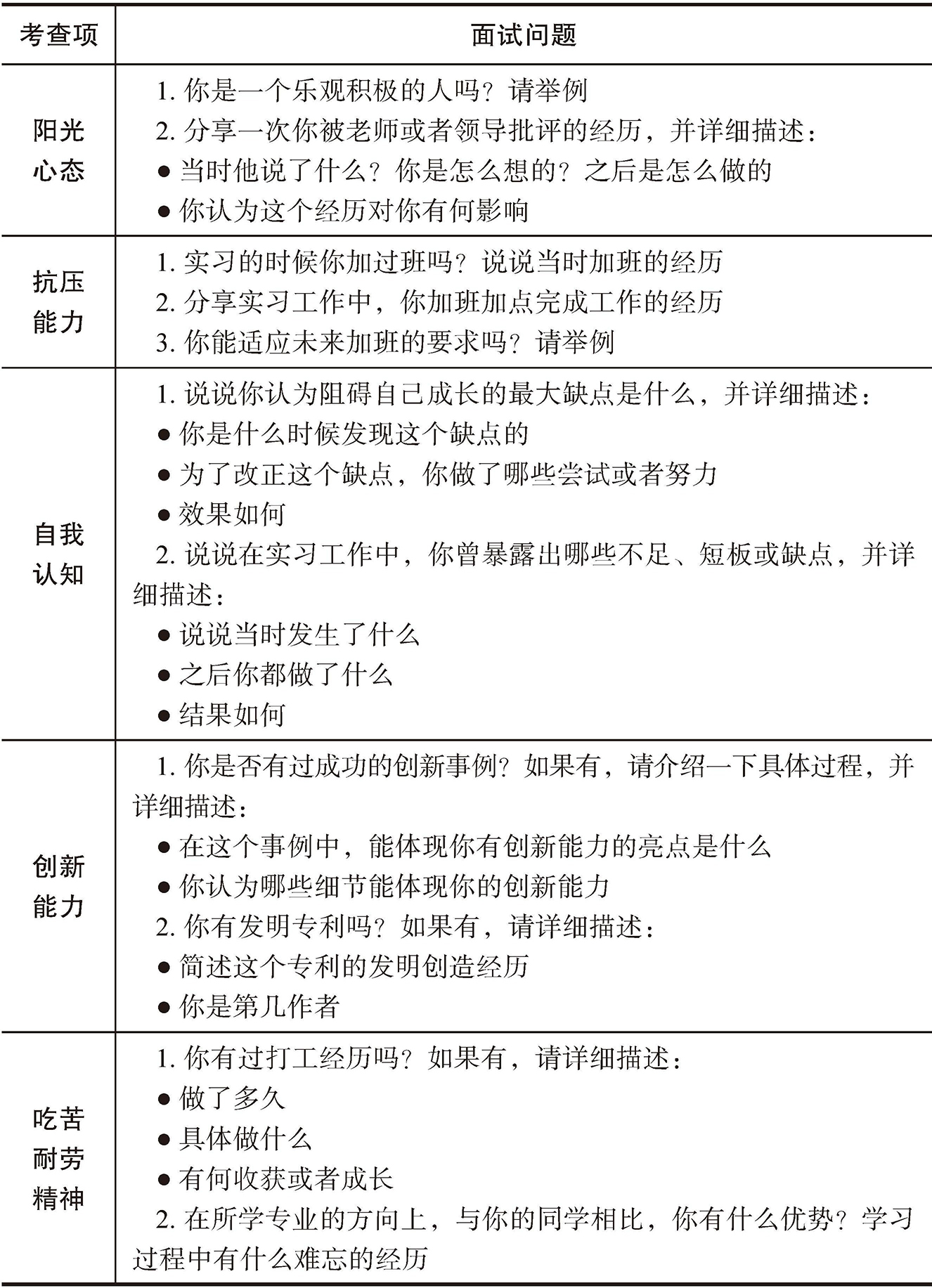
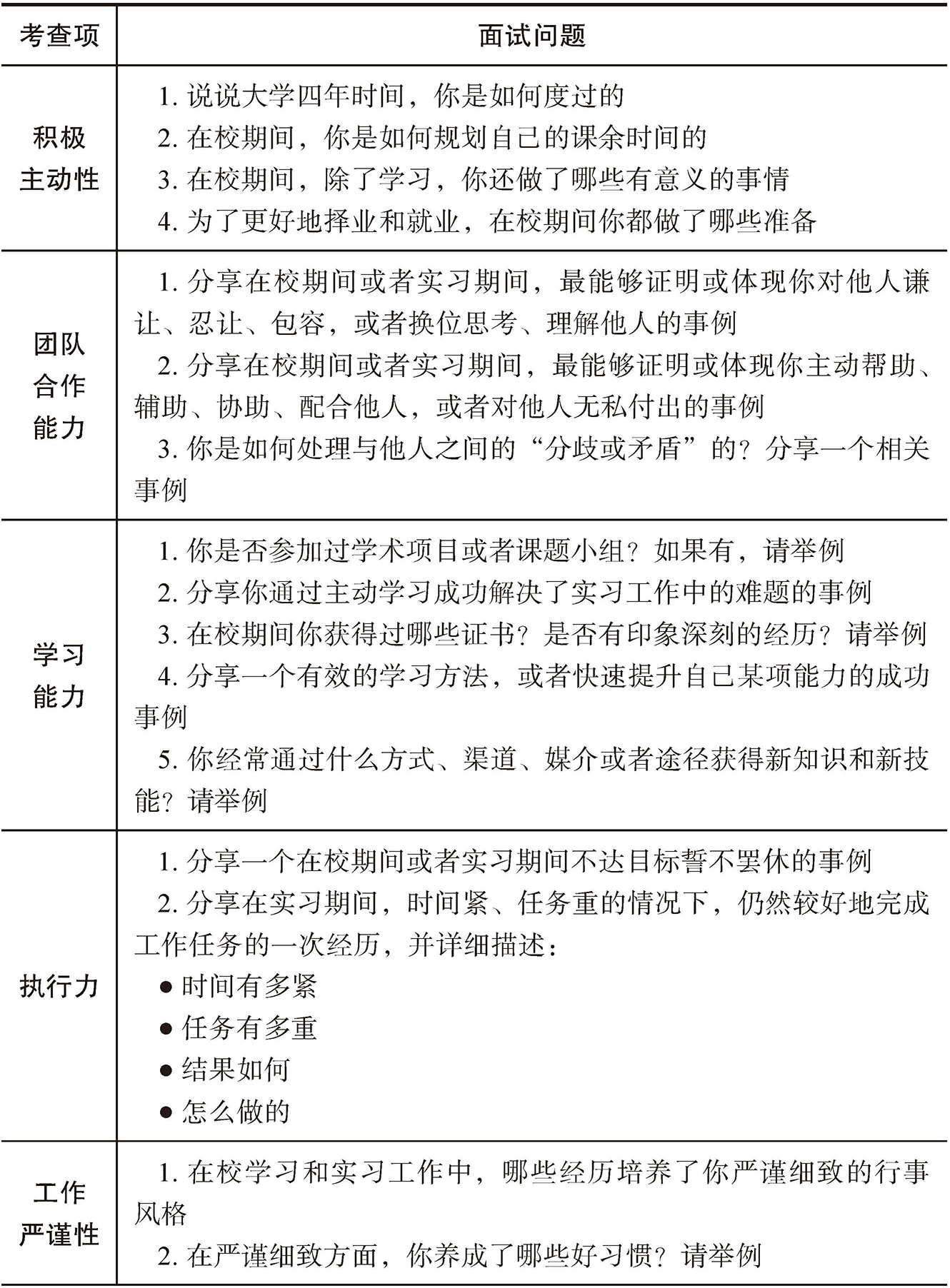
什么是行为面试法?行为面试法是一种提问方式,即面试官为了评价求职者某方面的素质而询问与之相关的过往的学习、工作或者生活经历。行为面试法的基本假设是:一个人过去的行为特点、习惯和模式可以用来预测这个人未来的行为或者表现。以下是校园招聘中比较常见的行为面试问题汇总,如表1-3所示。
表1-3 校园招聘中常见的行为面试问题汇总
(续)
(续)
通过行为面试法,面试官可以了解求职者过去的经历,并对他们未来的工作表现进行预判。但是有时候,面试官可能会遇到以下两种情况:
第一,有的求职者不善言辞,回答问题的时候几句话就说完了。可供参考的信息太少,面试官很难做出判断。
第二,有的求职者投机取巧,把发生在别人身上的事例说成是自己亲身经历的,使得有些面试官误以为他们符合岗位要求。
面对不善言辞的求职者,如何让他们给出更多的信息?面对投机取巧的求职者,如何识别他们的真实能力?面试官需要掌握一种既能引导求职者多回答,又能识别他们回答内容真伪的提问技巧,也就是STAR面试法。
STAR(即Situation、Target、Action、Result的首字母缩写),描述了过往经历或者事例的四要素,具体解释如下。
发生过往经历的背景信息,包括时间、地点、相关人物等。如果是求职者亲身经历的事例,他们就可以比较具体地描述出事情的背景信息,例如:
大三的暑假期间,我跟其他几位同学一起去云南的双江县支教。这个县曾是贫困县,位置比较偏僻,需要大学生志愿者支教。我们一行五人从北京出发坐火车到昆明,这一路上三十几个小时的车程比较辛苦(当时为了节省路费,买了比较便宜的绿皮火车票)。下了火车后,当地学校的领导派车把我们接送到目的地。
S指整个事例的叙事基础,即便是不善言辞的求职者,只要是亲身经历的事情,他们也能比较容易地回忆并描述出来。但是,如果是编造的事例,求职者就很难给出非常具体的背景信息。这将有助于面试官判断其回答内容的真实性。
这里的达成目标可以理解为解决问题、克服困难、完成任务、应对挑战等。为了验证回答的真实性,求职者不能简单地说“参加比赛”“考取证书”“寻找赞助商”“撰写报告”“组织活动”“加班加点整理资料”“处理客户投诉”“完成紧急任务”等,面试官希望听到更为具体的描述,例如:
●作为足球队的队长,带领球队参加全校足球比赛,目标是进入前三名。
●在大二上学期用3个月备考英语六级,目标是考试成绩不低于600分。
●我要在一周内争取到5000元的赞助费。
●我要在三周内完成调研报告,并达到导师对调研报告的要求:①数据精确度高;②用英文撰写。
●作为迎新活动的组织者,需要组织近百人的团队筹备晚会节目,任务包括排练节目和做好后勤保障等。
●刚开始实习,我需要在两周内熟悉业务并独立完成整理资料的工作。
●我临时代替同学上台演讲,要在半天内熟悉100多页PPT的内容,并自信流利地阐述出来。
在达成目标或者解决问题、克服困难、完成任务、应对挑战的过程中,具体都做了什么,采取了哪些行动。这部分内容是考查的重点,也是面试官做出判断的主要依据。以下注意事项供参考:
●让求职者详细描述是怎么做的,采取了哪些步骤,采用了什么方法等。
●让求职者聚焦自己做了什么,而不是“我们”做了什么;频繁使用“我们”做主语可能意味着暗藏“水分”。
●如果描述事例时多次使用“如果”“可能”“或许”“大概”“也许”“差不多”等词,大概率不是真实的事例。
下面这个例子讲述了求职者在实习期间高效地完成一项工作任务的过程,其中有关行动、措施的描述比较详细和具体,事例的可信度比较高。
2014年的暑假期间,我在某房地产公司实习,主要协助项目经理处理文档资料整理、会议安排等事务性工作。我记得刚进公司的时候,项目经理就给我安排了一个急活,用半天时间制作一份月报,月报内容需要包含当月的项目进展和成果情况等。这个任务有“三难”:一,我当时不会PS等排版设计工具;二,我刚进公司,对项目情况不了解;三,情况紧急,我只有半天时间来完成这个任务。
接到任务后,我是这样做的:
首先,我马上寻找容易学习的月报排版工具。我发现PS软件不易快速上手,就直接排除了这个工具。随后,我通过打电话询问身边的朋友以及上网搜索,发现PPT也可以用来进行排版,而且在校期间我使用过PPT软件,于是我立即决定使用PPT来制作月报。
然后,我主动与项目经理沟通,详细了解了她对月报的整体要求,并向她澄清了一些细节问题,以确保我所制作的月报是她想要的。虽然这个过程花费了半小时的时间,但是我认为很有必要,因为越是时间紧张,越要确保每一步的工作都准确无误。
接下来,我上网搜索如何使用PPT进行排版,并参照之前的月报格式,发扬遇到不会的难题就问的做事风格,很快就掌握了其中的技巧。经过数次排版、修改、再排版,我终于完成了月报的初稿。之后又送交经理审核并再次修改,最终在下班之前完成了终稿。
“结果”是指最终事情怎么样了,任务完成了没有,目标达成了吗,等等。这里有两种可能:第一,事情做成了,比如任务完成、目标达成或者取得了满意的成果;第二,事情没有做成,遭受了挫败,结局不太好或者低于预期。
这里需要注意的是,如果求职者所描述的事例是第二种情况,即事情没有做成,面试官不应轻易地判断求职者的能力不行,更不能因此淘汰他们,而是应详细地了解事情的经过,通过求职者所提供的信息去判断是什么原因导致了他的失败。
通常情况下,面试官会将行为面试法与STAR面试法结合使用,接下来通过一个面试场景案例来说明如何使用上述两种方法。
某企业校园招聘的时候,面试官A和B是第一考场的考官,以下是他们在面试中遇到的一个场景。
面试官A:“张同学,如果上班以后,你遇到当天的工作没有完成,或者临近下班的时候领导又给你安排了新工作的情况,你是否会选择加班?”
张同学:“面试官,我会选择加班。”
面试官A:“对于当下很多年轻人不愿意加班的现象,你怎么看?”
张同学:“我认为一毕业就进入职场,有些学生还没有做好心理准备。他们可能还在幻想着收入高、工作少、不加班的生活状态。但是我也相信更多的学生是有追求的,也包括我在内,希望在工作中干出点成绩。为此,我认为加班不是问题,更不应该抗拒加班……”
面试官A:“好的,我听懂了。是否可以这样理解,未来即使没有加班费,你也是可以接受加班的,对吧?”
张同学:“是的,面试官。”
面试官B:“张同学,我问你一个问题吧。”
张同学:“好的。”
面试官B:“在校期间,你有没有参加过什么比赛或者竞赛?”
张同学:“有的,我参加过全校英语技能比赛。”
面试官B:“你获奖了吗?”
张同学:“我获得了二等奖。”
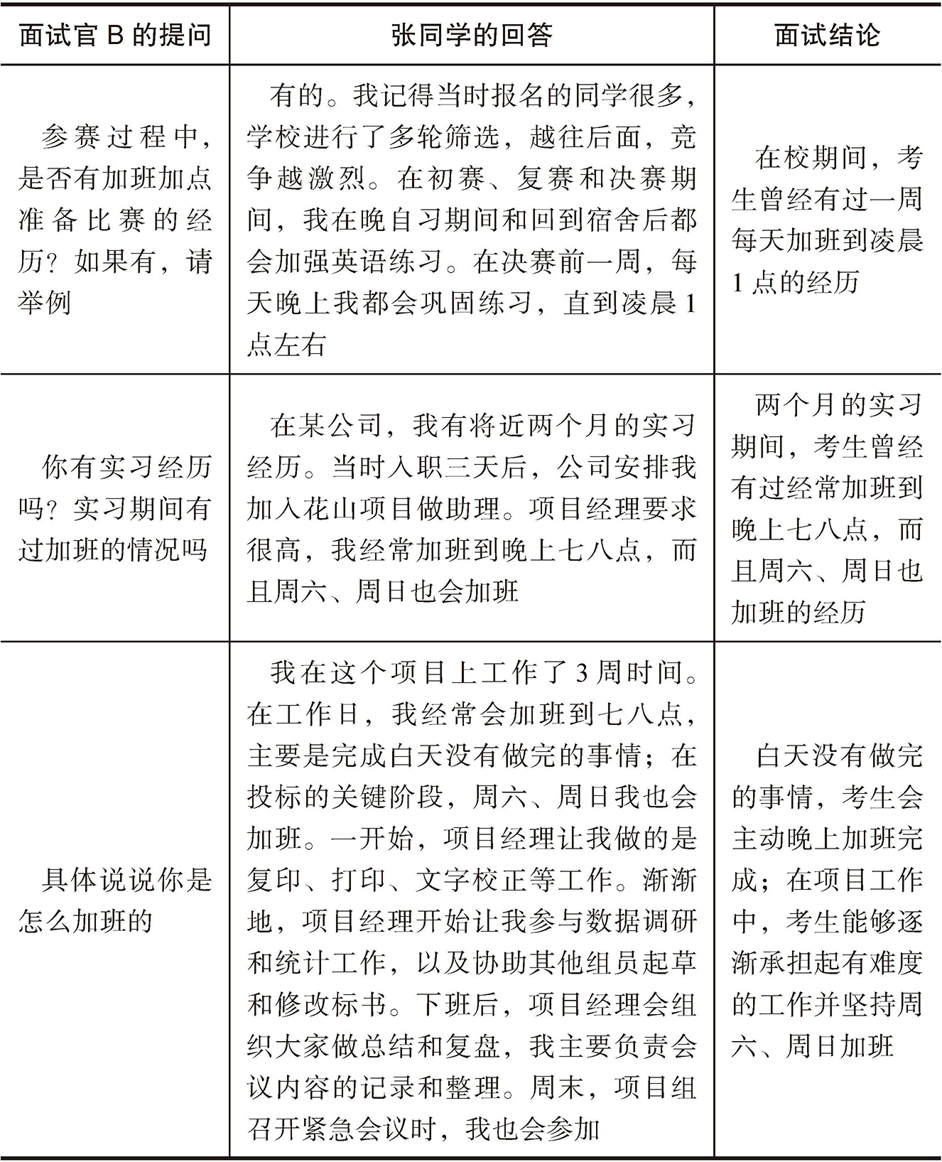
面试官B:“参赛过程中,是否有加班加点准备比赛的经历?如果有,请举例。”
张同学:“有的。我记得当时报名的同学很多,学校进行了多轮筛选,越往后面,竞争越激烈。在初赛、复赛和决赛期间,我在晚自习期间和回到宿舍后都会加强英语练习。在决赛前一周,每天晚上我都会巩固练习,直到凌晨1点左右……”
面试官B:“打断你一下,听上去你们学校的英语技能比赛难度还不小?”
张同学:“是的。我校的英语技能比赛已经连续举办多年,该项比赛考查选手的英文综合能力,涉及词汇量、演讲能力和英文才艺表演等。我不是英语专业的学生,所以有不小的参赛压力。”
面试官B:“好的,了解了。你有实习经历吗?实习期间有过加班的情况吗?”
张同学:“嗯,有的。”
面试官B:“具体说说当时加班的情况吧。”
张同学:“在某公司,我有将近两个月的实习经历。当时入职三天后,公司安排我加入花山项目做助理。项目经理要求很高,我经常加班到晚上七八点,并且周六、周日也会加班。”
面试官B:“你是实习生,为什么还要加班?”
张同学:“有两个原因。首先,公司提前告知会有加班的情况,我做好了心理准备,愿意接受工作上的挑战;其次,这个花山项目有大量的基础性工作,比如文件整理、数据调研、标书起草和修改等,这些工作内容我需要边学边做,多数情况是我主动要求加班的。”
面试官B:“具体说说你是怎么加班的?”
张同学:“我在这个项目上工作了3周时间。在工作日,我经常会加班到七八点,主要是完成白天没有做完的事情;在投标的关键阶段,周六、周日我也会加班。一开始,项目经理让我做的是复印、打印、文字校正等工作。渐渐地,项目经理开始让我参与数据调研和统计工作,以及协助其他组员起草和修改标书。下班后,项目经理会组织大家做总结和复盘,我主要负责会议内容的记录和整理。周末,项目组召开紧急会议时,我也会参加。”
面试官B:“说说你在这段实习中的感受以及领导对你的评价。”
张同学:“我的感受是从学校进入职场,需要学习的东西太多了。实习过程中,那些看似比较容易的事情,上手后才发现难度不小。之所以在项目上加班很多,有的时候是因为自身能力不足,做事效率不高。不过我最终坚持了下来,抗压能力有了明显提升。我的直接领导是项目经理,他说我是他见过的实习生中比较有毅力和责任心的人,他还说欢迎我将来应聘他们公司,并且乐意做我的推荐人。”
面试官B:“可以了,谢谢你的回答。我这里没有什么问题了。”
待张同学离开后,以下是面试官A和B的对话。
面试官A:“同样是关于加班的问题,你提的问题比我的有水平!”
面试官B:“谁让你没参加公司上周举办的面试官培训呢?”
面试官A:“那可不,损失大了。你给我传授点经验吧。我虚心求教。”
面试官B:“刚才你提的问题也是可以的,但是最好先问我所提的问题,最后再问你所提的那几个问题。”
面试官A:“能否详细说说?”
面试官B:“如果想考查求职者能否接受加班,而且是对方内心真实的想法,最好的方式是通过行为面试法,也就是考查求职者在校期间或者实习期间有没有过加班的经历。如果有,就询问他们过去加班的细节,进一步了解加班的原因、频率、经过和结果,最后判断他们能否接受加班。这样要比单纯地询问他们想不想或者愿不愿意加班更加客观一些。”
这是一个非常有代表性的行为面试法的应用案例。
对比面试官A和B所提的问题,谁从张同学那里搜集到的信息更有价值?答案是面试官B,因为他采用了行为面试法,可以更精准地判断求职者能否接受加班,如表1-4所示。
表1-4 考查张同学能否接受加班的问题和结论
除了使用行为面试法,面试官B还使用了STAR面试法进行追问。
在张同学描述参加校英语技能比赛的时候,面试官B询问了这个事例的“背景”,相关的问题是:“听上去你们学校的英语技能比赛难度还不小?”
在张同学描述实习经历的时候,面试官B也询问了这个事例的“背景”,相关的问题是:“你是实习生,为什么还要加班?”
最后,关于“结果”的问题是:“说说你在这段实习中的感受以及领导对你的评价。”
综上所述,在这个面试场景中,两位面试官采用了不同的面试方法,相比于面试官A,面试官B的方法更有效,因为,他同时采用了行为面试法和STAR面试法。
⿻【自测】
1.关于结构化面试法的描述,正确的是:( )
A.结构化面试法采用标准的提问方法。
B.结构化面试法的问题需要基于岗位要求设计。
C.面试官不可以随意改变结构化面试法的问题库。
D.采用结构化面试法,有助于面试官对求职者进行比较。
答案:ABCD
2.关于行为面试法,以下描述正确的是:( )
A.行为面试法重点考查求职者过去的行为习惯或者行为模式。
B.通过行为面试法,面试官可以对求职者未来的绩效表现进行预测。
C.同事生病了,你能接替他的工作吗?这个问题是行为面试法的问题。
D.面试中应尽可能多采用行为面试法,因为通过这种方法可以获得更多的有效信息。
答案:ABD
3.为什么要对候选人的回答内容进行追问?( )
A.通过追问,充分了解含糊、不确定的信息。
B.追问过程是面试官搜集、整理和加工客观信息的过程。
C.在追问中,让候选人多说,从而有可能发现更多有价值的信息。
D.通过追问,避免面试官主观猜测,同时在细节中寻找客观判断的依据。
答案:ABCD