购买
下载掌阅APP,畅读海量书库
立即打开
畅读海量书库
扫码下载掌阅APP

1.1 结构化面试法

本节详细讲解关于结构化面试法的理论知识,并举例说明采用结构化面试法的意义。

1.1.1 结构化面试法的定义

为了避免在面试过程中出现混乱或者误判,企业专门设计了面试问题库,并严格要求面试官按照统一的方式进行面试,这种面试方法就是结构化面试法(Structured Interview)。

结构化面试法,是基于某个岗位的用人要求或者面试评分表的评价维度,对求职者采用统一的、标准的和有针对性的提问方式的面试方法。使用结构化面试法时需要注意两点:首先,面试官提问的问题应几乎全部来自事先准备好的面试问题库,不可以随意提问;其次,面试官提问的顺序不能变,即先问什么,再问什么,最后问什么,都是事先安排好的,不能轻易改变。

1.1.2 为何采用结构化面试法

结构化面试规范了面试官的提问方式,避免面试官带有个人主观色彩或者漫无目的地提问。采用这种面试方法的目的是:通过统一的、标准的和有针对性的提问方式,对众多求职者进行客观比较,从而得出较为精准的面试评价。

1.1.3 结构化面试法应用举例

结构化面试法已经被很多企业广泛应用,接下来举例说明采用结构化面试法的意义。

案例一:考查学习能力的结构化面试(校园招聘)

在校园招聘中,面试官在考查求职者的学习能力时通常应从哪些方面入手呢?有的面试官会重点考查求职者在校的学习成绩,有的会重点考查求职者在实习工作中的自学能力,有的会重点考查求职者的比赛获奖情况或者参加课题项目的情况,还有的会从求职者所学专业和阅读习惯的角度进行考查……以上都对,但是要实现对众多求职者的客观比较,从而做出精准的面试评价,还需要采用结构化面试法。

什么是学习能力?学习能力包含两种能力:第一种是“学”的能力,即对所学知识的记忆和理解能力,比如能记住多少知识,听懂多少内容,等等;第二种是“习”的能力,即将所学知识加以应用和实践的能力。因此,面试官在考查求职者学习能力的时候,不但要考查他们在校的学习情况,还要考查他们的实践能力,尤其是在实习工作中解决具体问题的能力。校园招聘考查学习能力的结构化面试方法如表1-1所示。

表1-1 校园招聘考查学习能力的结构化面试方法

借助表1-1,面试官可以先从“学”的角度提问,再从“习”的角度提问。这样做的好处首先是避免漫无目的地随机提问,从而大大节约面试时间;其次是采用统一和标准的提问方式有助于对众多求职者的学习能力进行客观比较,从而做出较为精准的评价。

这是考查学习能力的结构化面试方法,考查其他能力也可以如法炮制,比如执行力、团队合作能力、抗压能力、创新能力等。

能否针对一个具体的岗位设计结构化面试呢?答案是可以的,参考案例二。

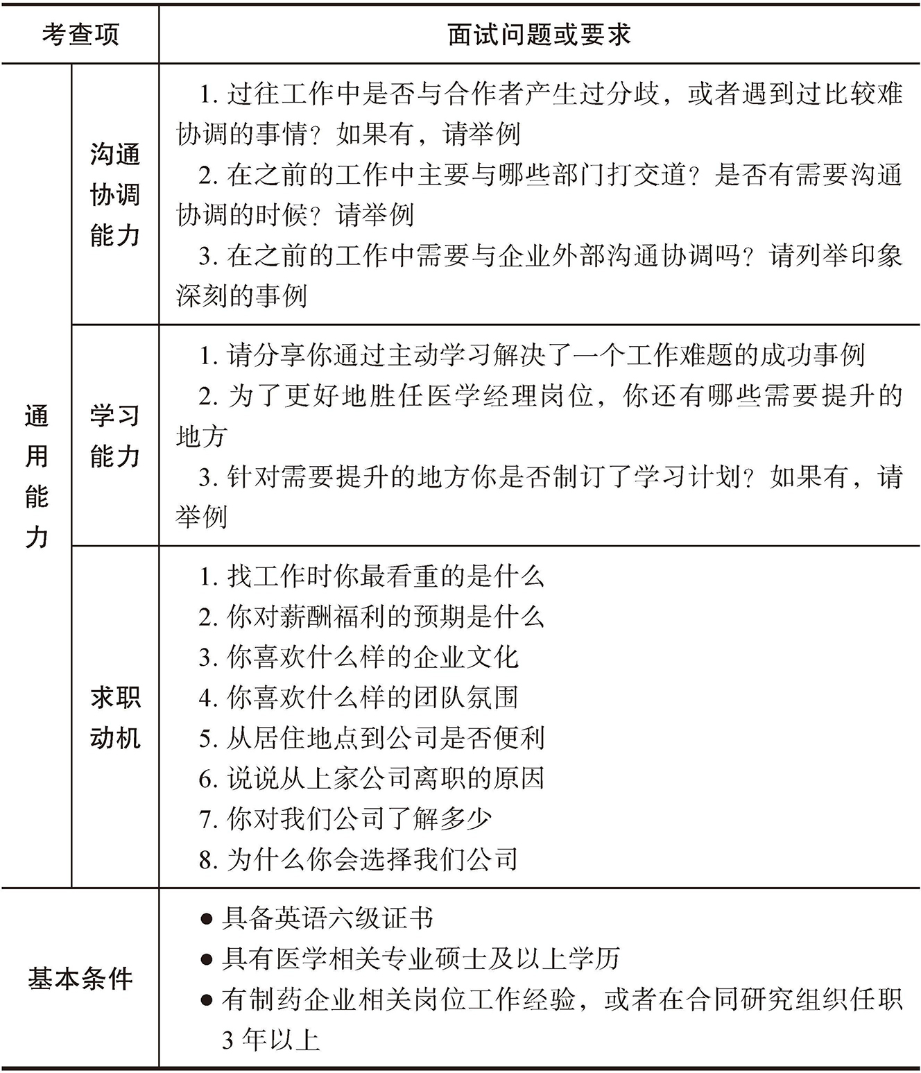
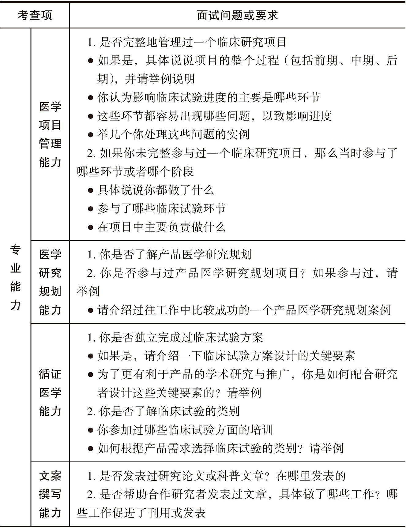
案例二:某药企社会招聘岗位的结构化面试问题库

某药企正在进行社会招聘的岗位是医学经理。这个岗位需要求职者具备一定的专业能力,同时还要具备一些通用能力。在该岗位招聘的时候,为了确保高效且精准地选拔出合适的人才,用人部门和人力资源部门协同配合确定了医学经理岗位的结构化面试问题库,如表1-2所示。

表1-2 医学经理岗位结构化面试问题库

(续)

(续)

越来越多的企业在一些关键岗位和高频招聘岗位上尝试使用结构化面试法,并取得了事半功倍的效果。 xffoD2+fVLFMhkdCnNoQbDeLYNXCrVUmdK6NHedIttJX0IfAf7lCByksiwd7csg7

点击中间区域
呼出菜单
上一章
目录
下一章
×