



多年来,广东省按照省委、省政府的决策部署,把促进科技和金融结合作为深化科技体制改革、完善区域创新体系和创新创业环境、提升自主创新能力和国际竞争力的重要抓手,大胆探索、先行先试,不断完善政策体系,积极开展区域试点示范,打造省级金融集团和高新区科技金融服务综合体等重大平台,科技与金融互促共进的局面已趋成熟。在政策制定方面,广东省改革现有科技金融体系,探索科技金融结合新路径,调整管理机制,不断完善服务平台的功能,服务科技型企业,建立风险分担机制,引导社会资本投入科技创新。
近年来,中共中央、国务院先后印发了《粤港澳大湾区发展规划纲要》以及《深圳建设中国特色社会主义先行示范区综合改革试点实施方案(2020—2025年)》,在中央改革顶层设计和战略部署下,广东省明确提出了建设粤港澳大湾区国际科技创新中心和完善中国特色社会主义先行示范区科技创新环境制度的发展目标。
党的十九大以来,广东省坚定不移地贯彻党中央决策部署,把科技创新作为关系全局的工作,摆在“1+1+9”工作部署的重要位置,推动科技创新强省建设取得新进展、新成效。2019 年,广东省坚持把自主创新作为推动高质量发展的重要支撑,深入落实“科技创新十二条”等政策,全省研发经费支出3 098.49亿元、占地区生产总值比重达2.88%,区域创新能力连续3年保持全国第一,有效发明专利量、PCT国际专利申请量稳居全国首位。当前,广东正迎来建设粤港澳大湾区和支持深圳建设先行示范区的重大历史机遇。打造匹配具有全球影响力的国际科技创新中心、广深港澳科技创新走廊的科技金融政策体系,是全省科技创新工作的基础保障,也是增创科技创新环境新优势、深化科技体制改革的着力点。广东省科技厅就推动落实创新驱动发展战略、建设粤港澳大湾区、深圳建设中国特色社会主义先行示范区等重大部署,出台了一系列科技金融政策。
2021年9月14日,广东省政府印发了《广东省深入推进资本要素市场化配置改革行动方案》,提出打造功能互补、内外联通的多层次资本市场,搭建境内外资金跨境流通桥梁的目标。具体包括:一是要大力建设现代金融体系。打造粤港澳大湾区债券发行平台,完善深圳证券交易所(简称“深交所”)上市制度,开展“新三板”转板试点;完善支持小额贷款、商业保理、融资租赁等地方金融组织规范发展的扶持政策和监管制度,发挥好地方金融机构服务中小微企业“毛细血管”作用。二是要深化资本市场改革。推动区域股权交易中心建设非上市证券集中托管平台,支持开展股权投资和创业投资份额转让试点,完善私募股权投资基金份额估值、尽职调查、咨询服务体系。三是要深化科创金融改革。设立科创金融改革试验区,试点成功政策探索率先在粤港澳大湾区内地复制推广;创新政府科技经费支持方式,综合运用风投创投、风险补偿、融资担保、贷款贴息、政府购买服务等多种形式,构建财政资金与社会资金、直接融资与间接融资有效结合的多元化、多层次投融资体系;探索建立集科技券商、科技贷款、科技担保、科技保险等为一体的全功能科技金融服务体系,推动科技成果产业化。四是要深化普惠金融改革。支持广东省有条件的地市创建国家级普惠金融试验区,构建“绿色金融+数字普惠”的新型普惠金融体系;利用金融科技,推进中小企业融资平台和信用信息平台建设,为地方金融机构服务中小企业提供数据支撑;鼓励商业银行抓住金融科技发展良机,推动数字普惠金融生态体系建设完善,创新金融产品和服务,加大小微企业贷款投放力度。
2020年7月27日,广东省政府印发《广东省推广第三批支持创新相关改革举措的工作方案》,要求围绕粤港澳大湾区国际科技创新中心建设,持续深化全面创新改革试验,进一步发挥改革试验的示范带动作用。推动建立跨区域创新资源共享和财政支持的联动机制,实现广东省科技创新券在“全国使用、广东兑付”;建立科技型中小企业创新融资信息平台,完善企业创新融资需求与金融机构、创投机构的对接机制,对金融机构依法依规开放中小企业信息查询和共享功能;支持有条件的地市与省财政联动设立科技风险准备金池,对金融机构业务产生损失的,给予一定的风险补偿,解决科技型中小企业融资难、融资贵的问题;支持引导银行机构运用“股权投资+贷款”“贷款+认股权证”等模式支持科技型中小企业发展;健全以企业创新能力为核心指标的科技型中小企业融资评价体系,拓展科技型中小企业融资渠道,打通科技型中小企业融资的堵点难点;等等。
2019年7月5 日,广东省委、省政府印发《关于贯彻落实〈粤港澳大湾区发展规划纲要〉的实施意见》,在遵循中央改革顶层设计的前提下,对标国际一流湾区,大力推动科技金融服务创新。构建极点带动、轴带支撑的网络化空间格局,充分发挥香港、澳门、深圳、广州等资本市场和金融服务功能,合作构建多元化、国际化、跨区域的科技创新投融资体系;鼓励港澳在大湾区设立创投风投机构,鼓励社会资本设立科技孵化基金,推动设立粤港澳大湾区科研成果转化联合母基金,引导风险投资和天使投资投向种子期、初创期的科技企业,建立天使投资风险补偿制度;支持香港私募基金参与大湾区创新型科技企业融资,鼓励符合条件的创新型科技企业进入香港上市集资平台;探索内地与港澳创新基金双向募集、双向投资、双向流动的新模式。
2019年1月7日,广东省人民政府印发《关于进一步促进科技创新若干政策措施的通知》,即广东“科技创新十二条”,强调要促进科技金融深度融合,协同发展。鼓励银行开展科技信贷特色服务,创新外部投贷联动服务模式,加大对科技型中小企业的信贷支持力度,省财政按其实际投放金额予以一定奖补;对提高金融服务实体经济能力、研究完善创业板发行上市、促进与港澳金融市场互联互通和金融(基金)产品互认等方面也提出了明确要求;设立省市联动科技风险准备金池,对金融机构开展科技型中小企业贷款和知识产权质押投融资业务发生的损失,给予一定比例的风险补偿,促进解决民营科技型中小企业融资难、融资贵问题。
2010年,上海获国家科技部、人民银行、银监会、证监会、保监会批复首批“促进科技和金融结合”试点地区。2015 年,上海市委、市政府发布了《关于加快建设具有全球影响力的科技创新中心的意见》,提出进一步推动科技与金融紧密结合。近年来,上海按照国家战略部署,构建“4+1+1”科技金融业务体系,推出“3+X”科技信贷系列产品,加快向具有全球影响力的科技创新中心进军。尤其是,国际金融中心和科技创新中心的建设同为国家战略,相互影响、促进,这为上海在科技金融方面的探索和突破创造了良好的条件。
多年来,上海市“3+X”科技信贷系列产品已为本市3 000多家中小微企业提供信贷资金150 多亿元,上海市科技金融信息服务平台线上线下服务企业达5 000多家。其中投资服务机构165家,累计发布股权融资项目267项,为28家科技型中小企业成功获得投资机构资金20.65 亿元,推动172 家企业在新三板挂牌。
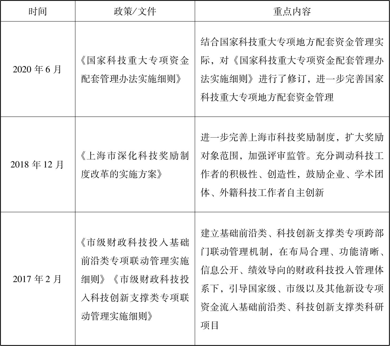
表2-2 近年上海市部分科技金融重点政策汇总
(续上表)
2016年以来,上海市积极推进科技金融服务体系建设,上海市科技金融服务生态体系进一步完善,科技创新土壤得到进一步培育,科技金融供给渠道进一步扩大,科技金融内生发展动力增强。
自2015年7月上海市发布《关于上海银行业提高专业化经营和风险管理水平进一步支持科技创新的指导意见》以来,上海市陆续制定了科技信贷专业化标准,推出“3+X”科技信贷产品链,并于2016 年设立规模50 亿元的上海市中小微企业政策性融资担保基金。2020 年,上海市普惠式小微企业贷款金额5 000亿;2020年末,上海市银行业科技型企业贷款存量9 732 户,年度贷款余额达3 402亿元。
上海从2015年起陆续设立和增加了一系列政府性创业投资引导基金,出台了一些鼓励天使投资和创业投资的政策,初步形成了以创投基金为引导、政策支持、社会多方参与、多元化投资的良好科技金融生态体系。截至2019 年底,上海市共有政府引导母基金和产业投资母基金24 支,基金规模达848 亿元;创业引导基金20支,基金规模达344.4亿元;带动银行业对科创企业提供“股+债”的融资服务,投贷联动项下贷款存量349家,贷款余额合计53.68亿元。自2016年以来,上海市银行机构已累计为549家科创企业提供投贷联动服务,累计发放贷款212.7亿元。
上海银保监局鼓励在沪保险机构加强与政府、科技部门、科技园区等合作,大力发展科技保险和信用保险,为科技创新和中小企业发展提供保障。支持科技创新和融资保障的新型保险产品不断涌现。截至2018 年底,上海市保险业为重大科技创新项目和科技型企业融资提供超过400亿元风险保额。其中,为国产大飞机C919项目提供风险保障43.3亿元,为62 个首台(套)重大技术装备提供风险保障248亿元。为降低生物医药企业及机构的创新风险及成本,2017年上海市科委和保监局发布了《关于开展生物医药人体临床试验责任保险、生物医药产品责任保险试点工作的通知》,鼓励生物医药企业及研究机构和医院购买生物医药人体临床试验与产品的责任保险,该政策激发了生物医药产业的创新活力,促进了上海市生物医药科技成果的转化和产业化。
建设具有全球影响力的国际科技创新中心和一流湾区是广东省的两项重大使命。如何利用好广东省的金融优势,让金融引擎推动科技创新发展,实现科技与金融更好的融合,是粤港澳大湾区国际科技创新中心建设过程中需要探讨的重要议题。广东省具有科技资源优厚,产业配套齐全,创新主体集聚和金融的业态、主体、工具、产品完整的多重优势。但广东省的科技与金融融合的优势没有显现,其融合的深度、广度、浓度仍然有待提升,科技金融生态的建设还不够充分,主要表现在以下几个方面:
首先是财政资金对科技金融投入力度不足,截至2020 年,在科技金融投入上,广东省与上海市的投入力度相比有较大差距;其次是科技金融业还没有形成多元化金融工具运用的杠杆机制,目前支持国际科技创新中心建设的科技金融政策仅限于单向的、产品性的制度安排,缺乏基础性、综合性、连贯性金融工具的创新制度和政策。
当前,广东省在科技信贷上存在共性短板:科技型企业信用担保体系的规模还不能适应众多小微科创企业的融资需求,现有的政策性融资担保基金运营体制不够灵活,各级政府和多要素金融工具参与科技信贷风险的积极性不足;面向科技型中小微企业的征信平台体系还不够完善,相关信用信息联通不够,大数据挖掘程度有待提升;政府财政科技投入信息、专家库信息、科技型企业信息向金融机构的开放性与共享性不足。
广东省多层次资本市场建设完善,现已形成深交所主板、创业板、区域性股权市场,全方位服务各成长阶段企业的投融资体系。当前,广东省内符合各板上市、资本市场后备企业资源重组的条件,需尽快出台有针对性的支持政策和具体措施,建立起更加完善的上市辅导培育体系。