



建议学完《实用商务汉语教程》(上册)第一课“企业简介”、第二课“企业文化”和第三课“招聘面试”。
读懂不同行业的中文招聘广告,了解具有中国特色的面试流程及面试礼仪,进一步加大就业指导力度,创新就业指导方式,增强留学生参加面试时的心理素质,提高留学生的应聘能力和国际竞争力。
撰写一份合格的中文招聘广告、制作一份合格的中文个人简历。
明确人力资源部门职责及岗位任职资格条件,根据公司实际情况设定合适的岗位,制订招聘计划,做好招聘前的准备、招聘时和招聘后的录取分析工作。
在模拟真实的面试场景中学会面试回答技巧,展现流利的汉语听说能力,掌握推销自己的策略。
了解一份完整的招聘启事所包括的基本内容有:企业简介、招聘岗位及要求、薪资待遇、联系方式、招聘截止时间等。
熟悉企业面试时的普遍性问题与个性化问题。面试问题主要包括自我介绍、对应聘公司的了解程度、个人能力考察、薪资待遇等。
制作一份完整的个人简历,包括个人基本信息(姓名、国籍、出生年月、联系方式等)、教育背景、工作经历、所获荣誉以及各种证书等。
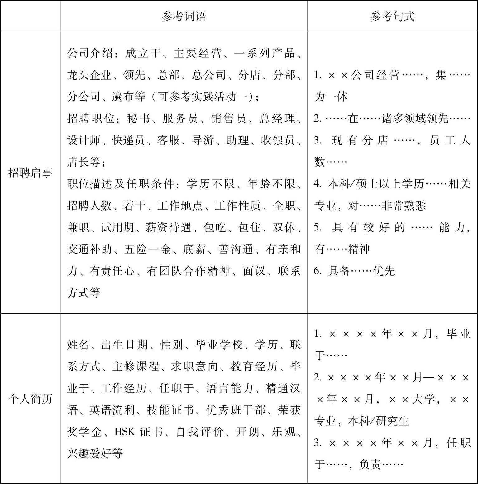
表1 模拟招聘所需词语和句式
面试问题举例:
(1)请你自我介绍一下。
(2)请你用几个形容词简单地评价一下自己。
(3)请问你从哪里知道我们公司的招聘信息?
(4)你为什么要来我们公司应聘?
(5)你和其他求职者有什么不同?
(6)你对加班有什么看法?
主要包括场景模拟法、任务导向法、团队合作法、小组竞争法。
模拟设立公司人力资源部门,发布招聘信息,设置应聘场景。模拟招聘方和应聘方,让学生置身于仿真的应聘场景中,从而激发学生用汉语表达的欲望,重点对学生进行商务汉语输出的训练。
以任务为导向,每个小组有明确的大任务和小任务,组员分工明确,责任清晰。
(1)大任务:企业方招聘,求职者应聘,小组成员合作完成模拟招聘。
(2)小任务:发布招聘启事,设计面试问题,面试结果分析,制作有针对性的个人简历。
整个实践活动由小组成员分工合作共同完成,每个组员任务不同,但又互相依托、相辅相成。
教师根据每个小组模拟招聘的情况进行打分,小组之间也可以互相打分,因组员的表现会影响小组的总得分,所以能激发大家的竞争意识,形成一种积极向上的学习氛围。
工作场景设计:小组模拟面试场景。
以6 ~ 7人为一组,其中3人为人力资源部工作人员,负责招聘新职员。具体分工如下:
1人负责撰写并发布招聘启事,内容包括公司简介、招聘职位、任职条件、联系方式等;1人负责面试,根据公司的具体岗位设计一些问题;1人负责记录面试情况,对应聘人员的简历和面试表现进行分析,说明公司录用的理由。
3 ~ 4人为应聘者。具体任务如下:
根据招聘启事制作个性化简历,参加面试,回答面试问题。
本次实践活动具体要求如下:
(1)实践活动前需提交分组情况(注:同一组中来自同一个国家的学生不能超过2人),招聘启事和个人简历需提前交给指导老师修改,活动后需提交实践总结报告。
(2)招聘方设计的面试题目不能提前告诉应聘方。
(3)对准备过程和最后面试过程进行录像、拍照。
(4)实践活动完成后各组需提交的材料有:准备过程中的照片和视频、面试场景的全程视频、小组招聘启事、面试问题、面试结果分析、个人简历。
(1)活动前三周,各组确定小组成员(6~7 人/组),指导老师与小组成员进行双向选择、沟通,分配招聘方和应聘方,录制视频人员可以由应聘方轮流担任。
(2)活动前两周,各组成员确定各自的任务,分别撰写招聘启事、设计面试问题、制定面试评分标准、制作简历。
(3)活动前一周,完成前期准备工作,各组提交招聘启事、面试问题、面试评分标准、个人简历等文档给指导老师,准备好视频拍摄工具(手机、相机或摄像机等)。
(4)模拟面试场景布置。面试活动应在相对安静的环境下进行,可选择教室或宿舍为面试场地。要求体现公司名称和Logo、提供办公桌椅等。
(5)招聘方和应聘方服装礼仪准备。要求着装正式、得体,招聘方制作姓名卡摆放在办公桌前。
(1)活动当天,人力资源部负责人介绍招聘方人员,宣布面试安排。(用时约2分钟)
(2)应聘方依次进入面试办公室,进行自我介绍以及回答面试问题。招聘方做好面试记录。(用时约10分钟/人)
(3)面试结束后,招聘方讨论应聘方的表现,决定最后录用人选,写出录用分析报告。(用时约10分钟)
(4)完成录用分析报告后,招聘方打电话通知被录用者,告知其录用结果以及到公司报到时间。(用时约3分钟)
(5)视频录制结束,清理面试现场。(用时约10分钟)
(1)整理视频,可增加音乐和字幕,修改招聘启事、个人简历、面试问题等内容。
(2)提交本组模拟招聘面试全过程的照片、视频、文字等材料。
(3)整理本次活动中关于招聘面试时所使用的词语和重要句型。
(4)观看其他小组的面试视频,分析总结各组的表现,完成“视频分析表”。
学生实践活动成绩实行百分制,由以下几部分组成:
(1)实践活动过程的照片、视频搜集整理,占5%。
(2)面试活动使用词汇整理总结,占5%。
(3)招聘启事、面试问题、个人简历、录用分析报告等个人材料,占20%。
(4)模拟面试现场表现,占45%。
(5)观看其他组面试视频,填写“视频分析表”,占25%。
表2 视频分析表
瀚搬教育机构于2008年8月8日在中国广东省广州市成立。本机构的目标是把“汉语热”普及到世界各地,对外推广汉语,提高汉语教学水平,促进汉语和中国文化在国外的传播。
本机构已跟当地的名牌大学有着数年的合作。近几年来已派出约10万名汉语教师,所到国家与地区有印度尼西亚、泰国、马来西亚、新加坡、澳大利亚、法国、美国、乌克兰、印度等。
本机构在2012年获得国家颁发的“最佳对外汉语推广汉语奖”,政府已投资数万元来支持本机构对外传播中华文化的活动。为取得更好的教学效果,国家也将派遣专家来培训将被派出的教师。
公司地址: 广州市天河区瘦狗岭路377号
招聘岗位: 对外汉语教师
招聘人数: 若干人
薪资待遇: 面议
工作地点: 印度尼西亚雅加达印度尼西亚大学
性别要求: 不限
年龄要求: 25 ~ 40岁
截止日期: 2021年7月10日
职位描述:
1.汉语教师
教学对象为印度尼西亚学生,能用启发式教学,激发学生学习汉语的兴趣,课后有时间辅导学生。
2.中华传统文化教师
向学生介绍中国传统文化,能教授简单的中国武术、中国书法、中国国画、中国剪纸、中国民族舞蹈等内容。
任职条件:
适用人员:有1 ~ 3年以上教学经验者。
要求学历:大学本科以上。
要求专业:对外汉语。
资格证书:教师资格证、普通话水平测试等级证书、托福成绩单。
语言能力:通过普通话水平测试、托福考试,能用简单的印尼语与人沟通。
相关能力和技能:
(1)热爱教育,尽职尽责,待人友好。
(2)对中华传统文化有深度的理解并掌握至少一门拿手的中华传统文化,如中国武术、中国书法、中国国画、中国剪纸、中国民族舞蹈等。
(3)身体健康,沟通能力强,适应能力强。
(4)有一定的教学经验,懂得教学方法,有耐心,懂得与人沟通的技巧。
联系方式:
简历发送至邮箱:× × × × × @ gmail.com
联系人:陈雪银
电话:138 × × × × 2241
温馨提示:简历通过者需提供体检报告,并参加笔试、心理测试等考试。
(1)招聘方。
黄燕萍:招聘负责人。
王巧仙:撰写录用分析报告。
陈雪银:撰写招聘启事。
叶素珍:设计面试问题。
(2)应聘方。
吴俊伟、阿克巴尔、闵多海。
图1 招聘现场