



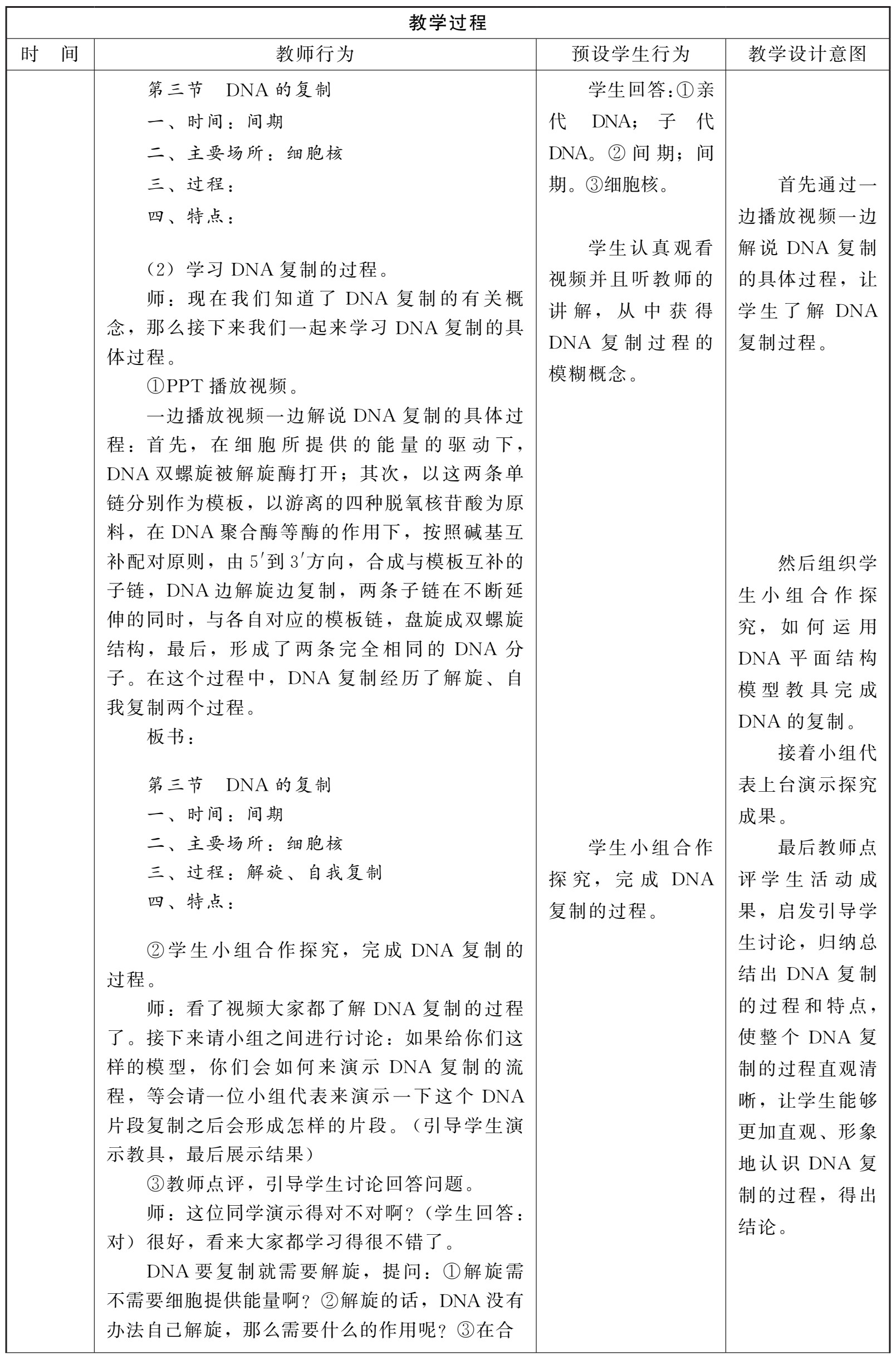
(续上表)
(续上表)
(续上表)
(续上表)
本教学设计围绕生物学学科核心素养目标,以探究式教学为主线,采用提问法和讲解法等教学方法开展教学。为了突破教学重难点,教师首先组织学生小组合作探究,运用DNA平面结构模型教具思考如何进行DNA复制。接着小组代表上台演示完成DNA的复制。最后教师点评学生活动成果,启发引导学生讨论,归纳总结出DNA复制的过程和特点。教师采用自制教具和多媒体进行优化组合的教学手段,将抽象的知识具体化、生动化,使学生对DNA分子复制的过程和特点有更直观形象的认识。新课讲授形象生动。在课堂的总结环节采用巧记方式,将学习的内容总结为“2234”,帮助学生理解和记忆本节课所学的内容。整个教学过程做到:以学生为主,教学提问环环相扣,问题讲解直观生动,重点突出,难点突破,较好地完成了教学目标。
(1)创新性。教学方法具有创新性。以探究式教学为主线,采用提问法和讲解法等教学方法开展教学。教师采用自制教具和多媒体进行优化组合的教学手段,将抽象的DNA分子复制的过程和特点具体化、生动化,较好地突出和突破了教学重难点。
自制教具具有创新性。能够自制直观形象的DNA平面结构模型贴板,演示讲解DNA分子复制的过程。
(2)亮点。本教学的最大亮点是:教师首先组织学生小组合作探究,运用DNA平面结构模型教具思考如何进行DNA复制。接着小组代表上台演示完成DNA的复制。最后教师点评学生活动成果,启发引导学生讨论,归纳总结出DNA复制的过程和特点。这体现了以学生为主体的新教育教学理念。还有一个亮点是在课堂的总结环节采用巧记方式,将学习的内容总结为“2234”,帮助学生理解和记忆本节课所学的内容。
(本教学设计荣获2021年第九届广东省本科高校师范生教学技能大赛三等奖)