购买
下载掌阅APP,畅读海量书库
立即打开
畅读海量书库
扫码下载掌阅APP

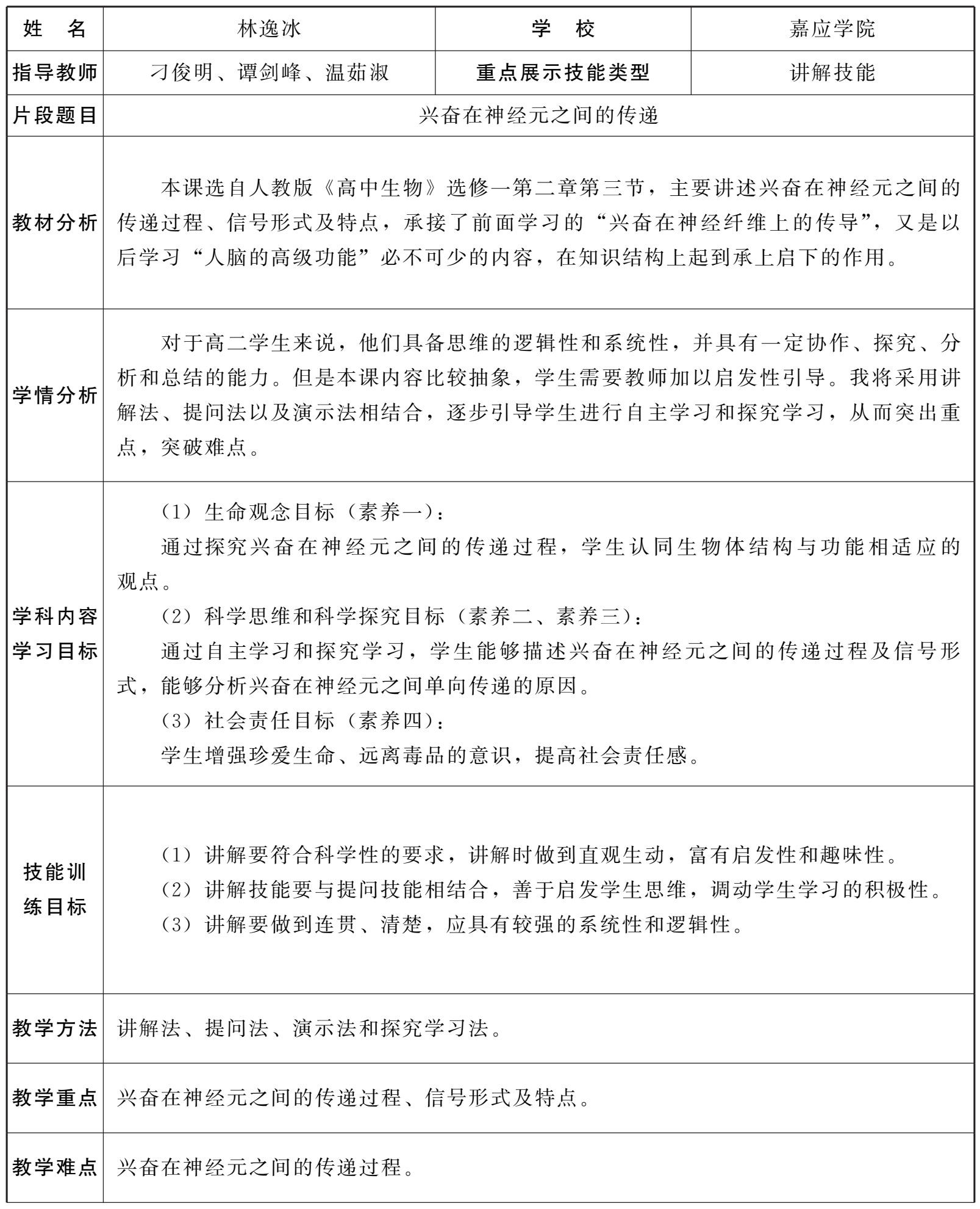
兴奋在神经元之间的传递

林逸冰

教学设计

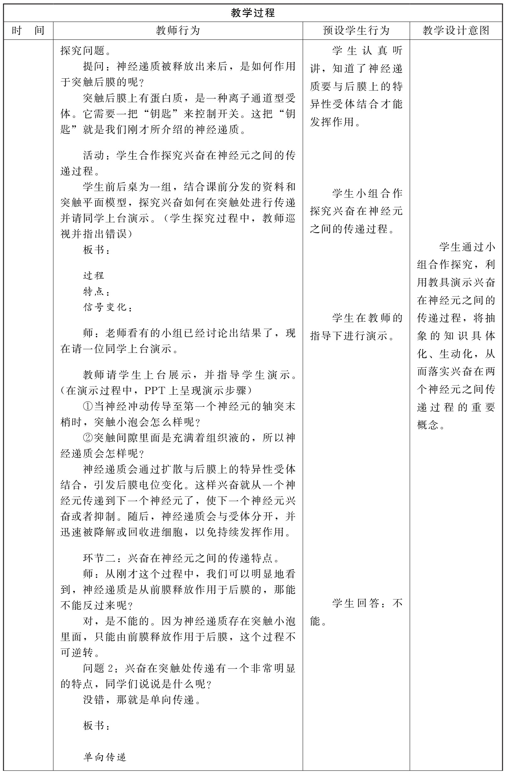
(续上表)

(续上表)

(续上表)

(续上表)

课例评析

本教学设计围绕生物学学科核心素养目标,以探究式教学为主线,采用讲解法、提问法和演示法等教学方法开展教学。为了突破教学难点,教师组织学生进行小组合作探究。同时,教师采用自制教具和多媒体进行优化组合的教学手段,演示讲解兴奋在神经元之间的传递过程,将抽象的知识具体化、生动化,从而阐明兴奋在两个神经元之间传递过程的重要概念。板书设计图文并茂,新课讲授形象生动。课堂最后联系现实生活,介绍毒品的危害,增强学生珍爱生命、远离毒品的意识,提高社会责任感,较好地落实了社会责任目标。

整个教学过程做到:采用启发式引导,教学提问环环相扣,注重学生的学习体验,讲解科学,演示生动,重点突出,难点突破,较好地完成了教学目标。

(1)创新性。教学方法具有创新性。教师组织学生进行小组合作探究。教师采用自制教具和多媒体进行优化组合的教学手段,演示讲解兴奋在神经元之间的传递过程,将抽象的知识具体化、生动化。板书设计图文并茂,较好地突出和突破了教学重难点。

自制教具具有创新性。能够自制直观形象的彩色磁性贴板,演示讲解兴奋在神经元之间的传递过程。

(2)亮点。本教学的最大亮点是:教学过程以探究性教学为主线,能够用自制的彩色磁性贴板来直观形象阐明兴奋在两个神经元之间的传递过程,体现了以学生为主的探究性教学理念。另一个亮点是板书设计图文并茂和较好地落实了社会责任目标。

(本教学设计荣获2021年第九届广东省本科高校师范生教学技能大赛三等奖) majnVgSe9DGMIef4SbhoOHFXI+DtiDhOYIQcYuJXzYsZiHoz7Sf/nJoIbLWKWss5

点击中间区域
呼出菜单
上一章
目录
下一章
×

打开